Schema DmfAPID_20254.xsd


ROOT ELEMENT DmfAPID
attributeFormDefault unqualified
elementFormDefault qualified
 
Elements  Complex types 
AttestationStatus  CompanyVehicleIDType 
CompanyID  FormType 
CompanyVehicleID  IDContUnrelatedToNPType 
CompanyVehicleVersionNbr  IDEmployerCompensationType 
CompensationCode  IDEmployerDeclarationType 
ContUnrelatedToNPVersionNbr  IDNaturalPersonType 
DeclNaturalPersonPID  IDOccupationType 
DeclNaturalPersonVersionNbr  IDWorkerRecordType 
DmfAPID  ReferenceType 
EmpCompensationVersionNbr 
EmployerClass 
EmployerDeclarationPID 
Form 
FormCreationDate 
FormCreationHour 
IDContUnrelatedToNP 
IDEmployerCompensation 
IDEmployerDeclaration 
Identification 
IDNaturalPerson 
IDOccupation 
IDWorkerRecord 
INSS 
LicensePlate 
NaturalPersonPID 
NaturalPersonUserReference 
NOSSLPARegistrationNbr 
NOSSRegistrationNbr 
OccupationSequenceNbr 
OccupationUserReference 
OccupationVersionNbr 
OriginalDeclaredWorkerFirstName 
OriginalDeclaredWorkerName 
Quarter 
Reference 
ReferenceNbr 
ReferenceOrigin 
ReferenceType 
Trusteeship 
TypeForm 
UnrelatedEmployerClass 
UnrelatedWorkerCode 
WorkerCode 
WorkerRecordUserReference 
WorkerRecordVersionNbr 


element AttestationStatus
diagram DmfAPID_20254_p1.png
type restriction of xs:integer
properties
content  simple
used by
complexType  FormType
facets
Kind  Value  Annotation
minInclusive  0
maxInclusive  8
totalDigits  1
annotation
documentation
00110
source <xs:element name="AttestationStatus">
 
<xs:annotation>
   
<xs:documentation>00110</xs:documentation>
 
</xs:annotation>
 
<xs:simpleType>
   
<xs:restriction base="xs:integer">
     
<xs:minInclusive value="0"/>
     
<xs:maxInclusive value="8"/>
     
<xs:totalDigits value="1"/>
   
</xs:restriction>
 
</xs:simpleType>
</xs:element>

element CompanyID
diagram DmfAPID_20254_p2.png
type restriction of xs:integer
properties
content  simple
used by
complexType  IDEmployerDeclarationType
facets
Kind  Value  Annotation
minInclusive  0
maxInclusive  1999999943
totalDigits  10
pattern  0|\d{9}|\d{10}
annotation
documentation
00014
appinfo
CompanyID_conversion1
appinfo
xs:companyId
source <xs:element name="CompanyID">
 
<xs:annotation>
   
<xs:documentation>00014</xs:documentation>
   
<xs:appinfo source="ConversionID">CompanyID_conversion1</xs:appinfo>
   
<xs:appinfo source="TDOType">xs:companyId</xs:appinfo>
 
</xs:annotation>
 
<xs:simpleType>
   
<xs:restriction base="xs:integer">
     
<xs:minInclusive value="0"/>
     
<xs:maxInclusive value="1999999943"/>
     
<xs:totalDigits value="10"/>
     
<xs:pattern value="0|\d{9}|\d{10}"/>
   
</xs:restriction>
 
</xs:simpleType>
</xs:element>

element CompanyVehicleID
diagram DmfAPID_20254_p3.png
type CompanyVehicleIDType
properties
content  complex
children LicensePlateCompanyVehicleVersionNbr
used by
element  IDEmployerDeclaration
annotation
documentation
90297
source <xs:element name="CompanyVehicleID" type="CompanyVehicleIDType">
 
<xs:annotation>
   
<xs:documentation>90297</xs:documentation>
 
</xs:annotation>
</xs:element>

element CompanyVehicleVersionNbr
diagram DmfAPID_20254_p4.png
type restriction of xs:integer
properties
content  simple
used by
complexType  CompanyVehicleIDType
facets
Kind  Value  Annotation
minInclusive  1
maxInclusive  99999999999
totalDigits  11
annotation
documentation
00782
source <xs:element name="CompanyVehicleVersionNbr">
 
<xs:annotation>
   
<xs:documentation>00782</xs:documentation>
 
</xs:annotation>
 
<xs:simpleType>
   
<xs:restriction base="xs:integer">
     
<xs:minInclusive value="1"/>
     
<xs:maxInclusive value="99999999999"/>
     
<xs:totalDigits value="11"/>
   
</xs:restriction>
 
</xs:simpleType>
</xs:element>

element CompensationCode
diagram DmfAPID_20254_p5.png
type restriction of xs:integer
properties
content  simple
used by
complexType  IDEmployerCompensationType
facets
Kind  Value  Annotation
totalDigits  2
enumeration  01
enumeration  02
annotation
documentation
01250
source <xs:element name="CompensationCode">
 
<xs:annotation>
   
<xs:documentation>01250</xs:documentation>
 
</xs:annotation>
 
<xs:simpleType>
   
<xs:restriction base="xs:integer">
     
<xs:totalDigits value="2"/>
     
<xs:enumeration value="01"/>
     
<xs:enumeration value="02"/>
   
</xs:restriction>
 
</xs:simpleType>
</xs:element>

element ContUnrelatedToNPVersionNbr
diagram DmfAPID_20254_p6.png
type restriction of xs:integer
properties
content  simple
used by
complexType  IDContUnrelatedToNPType
facets
Kind  Value  Annotation
minInclusive  1
maxInclusive  99999999999
totalDigits  11
annotation
documentation
00611
source <xs:element name="ContUnrelatedToNPVersionNbr">
 
<xs:annotation>
   
<xs:documentation>00611</xs:documentation>
 
</xs:annotation>
 
<xs:simpleType>
   
<xs:restriction base="xs:integer">
     
<xs:minInclusive value="1"/>
     
<xs:maxInclusive value="99999999999"/>
     
<xs:totalDigits value="11"/>
   
</xs:restriction>
 
</xs:simpleType>
</xs:element>

element DeclNaturalPersonPID
diagram DmfAPID_20254_p7.png
type restriction of xs:integer
properties
content  simple
used by
complexType  IDNaturalPersonType
facets
Kind  Value  Annotation
minInclusive  1
maxInclusive  99999999999
totalDigits  11
annotation
documentation
00548
source <xs:element name="DeclNaturalPersonPID">
 
<xs:annotation>
   
<xs:documentation>00548</xs:documentation>
 
</xs:annotation>
 
<xs:simpleType>
   
<xs:restriction base="xs:integer">
     
<xs:minInclusive value="1"/>
     
<xs:maxInclusive value="99999999999"/>
     
<xs:totalDigits value="11"/>
   
</xs:restriction>
 
</xs:simpleType>
</xs:element>

element DeclNaturalPersonVersionNbr
diagram DmfAPID_20254_p8.png
type restriction of xs:integer
properties
content  simple
used by
complexType  IDNaturalPersonType
facets
Kind  Value  Annotation
minInclusive  1
maxInclusive  99999999999
totalDigits  11
annotation
documentation
00620
source <xs:element name="DeclNaturalPersonVersionNbr">
 
<xs:annotation>
   
<xs:documentation>00620</xs:documentation>
 
</xs:annotation>
 
<xs:simpleType>
   
<xs:restriction base="xs:integer">
     
<xs:minInclusive value="1"/>
     
<xs:maxInclusive value="99999999999"/>
     
<xs:totalDigits value="11"/>
   
</xs:restriction>
 
</xs:simpleType>
</xs:element>

element DmfAPID
diagram DmfAPID_20254_p9.png
properties
content  complex
children Form
annotation
documentation
90249
source <xs:element name="DmfAPID">
 
<xs:annotation>
   
<xs:documentation>90249</xs:documentation>
 
</xs:annotation>
 
<xs:complexType>
   
<xs:sequence>
     
<xs:element ref="Form" maxOccurs="unbounded"/>
   
</xs:sequence>
 
</xs:complexType>
</xs:element>

element EmpCompensationVersionNbr
diagram DmfAPID_20254_p10.png
type restriction of xs:integer
properties
content  simple
used by
complexType  IDEmployerCompensationType
facets
Kind  Value  Annotation
minInclusive  1
maxInclusive  99999999999
totalDigits  11
annotation
documentation
01253
source <xs:element name="EmpCompensationVersionNbr">
 
<xs:annotation>
   
<xs:documentation>01253</xs:documentation>
 
</xs:annotation>
 
<xs:simpleType>
   
<xs:restriction base="xs:integer">
     
<xs:minInclusive value="1"/>
     
<xs:maxInclusive value="99999999999"/>
     
<xs:totalDigits value="11"/>
   
</xs:restriction>
 
</xs:simpleType>
</xs:element>

element EmployerClass
diagram DmfAPID_20254_p11.png
type restriction of xs:integer
properties
content  simple
used by
complexType  IDWorkerRecordType
facets
Kind  Value  Annotation
minInclusive  000
maxInclusive  999
totalDigits  3
pattern  \d{3}
annotation
documentation
00036
source <xs:element name="EmployerClass">
 
<xs:annotation>
   
<xs:documentation>00036</xs:documentation>
 
</xs:annotation>
 
<xs:simpleType>
   
<xs:restriction base="xs:integer">
     
<xs:minInclusive value="000"/>
     
<xs:maxInclusive value="999"/>
     
<xs:totalDigits value="3"/>
     
<xs:pattern value="\d{3}"/>
   
</xs:restriction>
 
</xs:simpleType>
</xs:element>

element EmployerDeclarationPID
diagram DmfAPID_20254_p12.png
type restriction of xs:integer
properties
content  simple
used by
complexType  IDEmployerDeclarationType
facets
Kind  Value  Annotation
minInclusive  1
maxInclusive  99999999999
totalDigits  11
annotation
documentation
00534
source <xs:element name="EmployerDeclarationPID">
 
<xs:annotation>
   
<xs:documentation>00534</xs:documentation>
 
</xs:annotation>
 
<xs:simpleType>
   
<xs:restriction base="xs:integer">
     
<xs:minInclusive value="1"/>
     
<xs:maxInclusive value="99999999999"/>
     
<xs:totalDigits value="11"/>
   
</xs:restriction>
 
</xs:simpleType>
</xs:element>

element Form
diagram DmfAPID_20254_p13.png
type extension of FormType
properties
content  complex
children IdentificationFormCreationDateFormCreationHourAttestationStatusTypeFormReferenceIDEmployerDeclaration
used by
element  DmfAPID
annotation
documentation
90059
source <xs:element name="Form">
 
<xs:annotation>
   
<xs:documentation>90059</xs:documentation>
 
</xs:annotation>
 
<xs:complexType>
   
<xs:complexContent>
     
<xs:extension base="FormType">
       
<xs:sequence>
         
<xs:element ref="Reference" minOccurs="2" maxOccurs="3"/>
         
<xs:element ref="IDEmployerDeclaration"/>
       
</xs:sequence>
     
</xs:extension>
   
</xs:complexContent>
 
</xs:complexType>
</xs:element>

element FormCreationDate
diagram DmfAPID_20254_p14.png
type restriction of xs:date
properties
content  simple
used by
complexType  FormType
facets
Kind  Value  Annotation
pattern  \d{4}-\d{2}-\d{2}
annotation
documentation
00218
appinfo
Date_conversion1
source <xs:element name="FormCreationDate">
 
<xs:annotation>
   
<xs:documentation>00218</xs:documentation>
   
<xs:appinfo source="ConversionID">Date_conversion1</xs:appinfo>
 
</xs:annotation>
 
<xs:simpleType>
   
<xs:restriction base="xs:date">
     
<xs:pattern value="\d{4}-\d{2}-\d{2}"/>
   
</xs:restriction>
 
</xs:simpleType>
</xs:element>

element FormCreationHour
diagram DmfAPID_20254_p15.png
type restriction of xs:time
properties
content  simple
used by
complexType  FormType
facets
Kind  Value  Annotation
pattern  \d{2}:\d{2}:\d{2}.\d{3}
annotation
documentation
00299
appinfo
Time_conversion1
source <xs:element name="FormCreationHour">
 
<xs:annotation>
   
<xs:documentation>00299</xs:documentation>
   
<xs:appinfo source="ConversionID">Time_conversion1</xs:appinfo>
 
</xs:annotation>
 
<xs:simpleType>
   
<xs:restriction base="xs:time">
     
<xs:pattern value="\d{2}:\d{2}:\d{2}.\d{3}"/>
   
</xs:restriction>
 
</xs:simpleType>
</xs:element>

element IDContUnrelatedToNP
diagram DmfAPID_20254_p16.png
type IDContUnrelatedToNPType
properties
content  complex
children UnrelatedEmployerClassUnrelatedWorkerCodeContUnrelatedToNPVersionNbr
used by
element  IDEmployerDeclaration
annotation
documentation
90247
source <xs:element name="IDContUnrelatedToNP" type="IDContUnrelatedToNPType">
 
<xs:annotation>
   
<xs:documentation>90247</xs:documentation>
 
</xs:annotation>
</xs:element>

element IDEmployerCompensation
diagram DmfAPID_20254_p17.png
type IDEmployerCompensationType
properties
content  complex
children CompensationCodeEmpCompensationVersionNbr
used by
element  IDEmployerDeclaration
annotation
documentation
90603
source <xs:element name="IDEmployerCompensation" type="IDEmployerCompensationType">
 
<xs:annotation>
   
<xs:documentation>90603</xs:documentation>
 
</xs:annotation>
</xs:element>

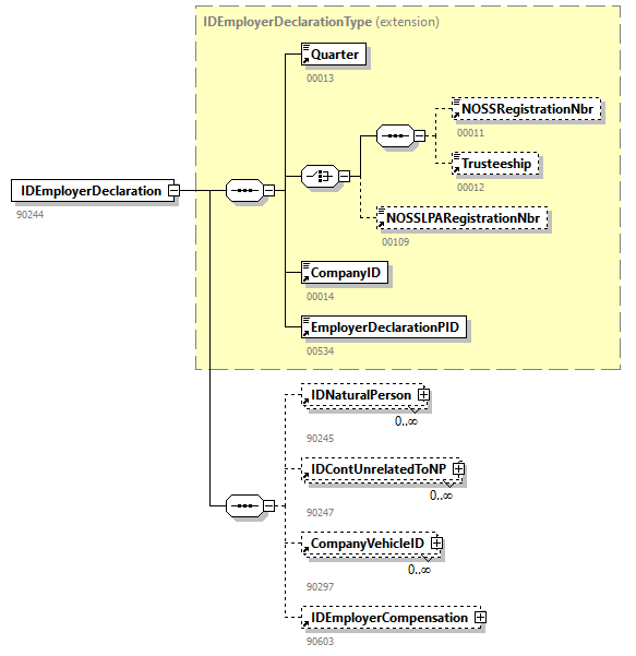
element IDEmployerDeclaration
diagram DmfAPID_20254_p18.png
type extension of IDEmployerDeclarationType
properties
content  complex
children QuarterNOSSRegistrationNbrTrusteeshipNOSSLPARegistrationNbrCompanyIDEmployerDeclarationPIDIDNaturalPersonIDContUnrelatedToNPCompanyVehicleIDIDEmployerCompensation
used by
element  Form
annotation
documentation
90244
source <xs:element name="IDEmployerDeclaration">
 
<xs:annotation>
   
<xs:documentation>90244</xs:documentation>
 
</xs:annotation>
 
<xs:complexType>
   
<xs:complexContent>
     
<xs:extension base="IDEmployerDeclarationType">
       
<xs:sequence>
         
<xs:element ref="IDNaturalPerson" minOccurs="0" maxOccurs="unbounded"/>
         
<xs:element ref="IDContUnrelatedToNP" minOccurs="0" maxOccurs="unbounded"/>
         
<xs:element ref="CompanyVehicleID" minOccurs="0" maxOccurs="unbounded"/>
         
<xs:element ref="IDEmployerCompensation" minOccurs="0"/>
       
</xs:sequence>
     
</xs:extension>
   
</xs:complexContent>
 
</xs:complexType>
</xs:element>

element Identification
diagram DmfAPID_20254_p19.png
type restriction of xs:string
properties
content  simple
used by
complexType  FormType
facets
Kind  Value  Annotation
maxLength  7
enumeration  DMFAPID
annotation
documentation
00296
source <xs:element name="Identification">
 
<xs:annotation>
   
<xs:documentation>00296</xs:documentation>
 
</xs:annotation>
 
<xs:simpleType>
   
<xs:restriction base="xs:string">
     
<xs:maxLength value="7"/>
     
<xs:enumeration value="DMFAPID"/>
   
</xs:restriction>
 
</xs:simpleType>
</xs:element>

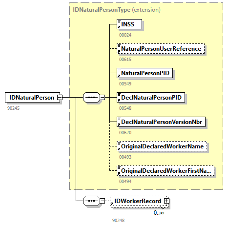
element IDNaturalPerson
diagram DmfAPID_20254_p20.png
type extension of IDNaturalPersonType
properties
content  complex
children INSSNaturalPersonUserReferenceNaturalPersonPIDDeclNaturalPersonPIDDeclNaturalPersonVersionNbrOriginalDeclaredWorkerNameOriginalDeclaredWorkerFirstNameIDWorkerRecord
used by
element  IDEmployerDeclaration
annotation
documentation
90245
source <xs:element name="IDNaturalPerson">
 
<xs:annotation>
   
<xs:documentation>90245</xs:documentation>
 
</xs:annotation>
 
<xs:complexType>
   
<xs:complexContent>
     
<xs:extension base="IDNaturalPersonType">
       
<xs:sequence>
         
<xs:element ref="IDWorkerRecord" minOccurs="0" maxOccurs="unbounded"/>
       
</xs:sequence>
     
</xs:extension>
   
</xs:complexContent>
 
</xs:complexType>
</xs:element>

element IDOccupation
diagram DmfAPID_20254_p21.png
type IDOccupationType
properties
content  complex
children OccupationSequenceNbrOccupationVersionNbrOccupationUserReference
used by
element  IDWorkerRecord
annotation
documentation
90246
source <xs:element name="IDOccupation" type="IDOccupationType">
 
<xs:annotation>
   
<xs:documentation>90246</xs:documentation>
 
</xs:annotation>
</xs:element>

element IDWorkerRecord
diagram DmfAPID_20254_p22.png
type extension of IDWorkerRecordType
properties
content  complex
children EmployerClassWorkerCodeWorkerRecordVersionNbrWorkerRecordUserReferenceIDOccupation
used by
element  IDNaturalPerson
annotation
documentation
90248
source <xs:element name="IDWorkerRecord">
 
<xs:annotation>
   
<xs:documentation>90248</xs:documentation>
 
</xs:annotation>
 
<xs:complexType>
   
<xs:complexContent>
     
<xs:extension base="IDWorkerRecordType">
       
<xs:sequence>
         
<xs:element ref="IDOccupation" minOccurs="0" maxOccurs="99"/>
       
</xs:sequence>
     
</xs:extension>
   
</xs:complexContent>
 
</xs:complexType>
</xs:element>

element INSS
diagram DmfAPID_20254_p23.png
type restriction of xs:integer
properties
content  simple
used by
complexType  IDNaturalPersonType
facets
Kind  Value  Annotation
totalDigits  11
pattern  [0]|\d{11}
annotation
documentation
00024
appinfo
Inss_conversion1
appinfo
xs:inss
source <xs:element name="INSS">
 
<xs:annotation>
   
<xs:documentation>00024</xs:documentation>
   
<xs:appinfo source="ConversionID">Inss_conversion1</xs:appinfo>
   
<xs:appinfo source="TDOType">xs:inss</xs:appinfo>
 
</xs:annotation>
 
<xs:simpleType>
   
<xs:restriction base="xs:integer">
     
<xs:totalDigits value="11"/>
     
<xs:pattern value="[0]|\d{11}"/>
   
</xs:restriction>
 
</xs:simpleType>
</xs:element>

element LicensePlate
diagram DmfAPID_20254_p24.png
type restriction of xs:string
properties
content  simple
used by
complexType  CompanyVehicleIDType
facets
Kind  Value  Annotation
maxLength  10
annotation
documentation
00781
source <xs:element name="LicensePlate">
 
<xs:annotation>
   
<xs:documentation>00781</xs:documentation>
 
</xs:annotation>
 
<xs:simpleType>
   
<xs:restriction base="xs:string">
     
<xs:maxLength value="10"/>
   
</xs:restriction>
 
</xs:simpleType>
</xs:element>

element NaturalPersonPID
diagram DmfAPID_20254_p25.png
type restriction of xs:integer
properties
content  simple
used by
complexType  IDNaturalPersonType
facets
Kind  Value  Annotation
minInclusive  1
maxInclusive  99999999999
totalDigits  11
annotation
documentation
00549
source <xs:element name="NaturalPersonPID">
 
<xs:annotation>
   
<xs:documentation>00549</xs:documentation>
 
</xs:annotation>
 
<xs:simpleType>
   
<xs:restriction base="xs:integer">
     
<xs:minInclusive value="1"/>
     
<xs:maxInclusive value="99999999999"/>
     
<xs:totalDigits value="11"/>
   
</xs:restriction>
 
</xs:simpleType>
</xs:element>

element NaturalPersonUserReference
diagram DmfAPID_20254_p26.png
type restriction of xs:string
properties
content  simple
used by
complexType  IDNaturalPersonType
facets
Kind  Value  Annotation
maxLength  20
annotation
documentation
00615
source <xs:element name="NaturalPersonUserReference">
 
<xs:annotation>
   
<xs:documentation>00615</xs:documentation>
 
</xs:annotation>
 
<xs:simpleType>
   
<xs:restriction base="xs:string">
     
<xs:maxLength value="20"/>
   
</xs:restriction>
 
</xs:simpleType>
</xs:element>

element NOSSLPARegistrationNbr
diagram DmfAPID_20254_p27.png
type restriction of xs:integer
properties
content  simple
used by
complexType  IDEmployerDeclarationType
facets
Kind  Value  Annotation
minInclusive  0
maxInclusive  99999926
totalDigits  8
annotation
documentation
00109
appinfo
NossAPL_conversion1
appinfo
xs:nossLpaRegistrationNbr
source <xs:element name="NOSSLPARegistrationNbr">
 
<xs:annotation>
   
<xs:documentation>00109</xs:documentation>
   
<xs:appinfo source="ConversionID">NossAPL_conversion1</xs:appinfo>
   
<xs:appinfo source="TDOType">xs:nossLpaRegistrationNbr</xs:appinfo>
 
</xs:annotation>
 
<xs:simpleType>
   
<xs:restriction base="xs:integer">
     
<xs:minInclusive value="0"/>
     
<xs:maxInclusive value="99999926"/>
     
<xs:totalDigits value="8"/>
   
</xs:restriction>
 
</xs:simpleType>
</xs:element>

element NOSSRegistrationNbr
diagram DmfAPID_20254_p28.png
type restriction of xs:integer
properties
content  simple
used by
complexType  IDEmployerDeclarationType
facets
Kind  Value  Annotation
minInclusive  100006
maxInclusive  199999934
totalDigits  9
annotation
documentation
00011
appinfo
Noss_conversion1
appinfo
xs:nossRegistrationNbr
source <xs:element name="NOSSRegistrationNbr">
 
<xs:annotation>
   
<xs:documentation>00011</xs:documentation>
   
<xs:appinfo source="ConversionID">Noss_conversion1</xs:appinfo>
   
<xs:appinfo source="TDOType">xs:nossRegistrationNbr</xs:appinfo>
 
</xs:annotation>
 
<xs:simpleType>
   
<xs:restriction base="xs:integer">
     
<xs:minInclusive value="100006"/>
     
<xs:maxInclusive value="199999934"/>
     
<xs:totalDigits value="9"/>
   
</xs:restriction>
 
</xs:simpleType>
</xs:element>

element OccupationSequenceNbr
diagram DmfAPID_20254_p29.png
type restriction of xs:integer
properties
content  simple
used by
complexType  IDOccupationType
facets
Kind  Value  Annotation
minInclusive  1
maxInclusive  99
totalDigits  2
annotation
documentation
00043
source <xs:element name="OccupationSequenceNbr">
 
<xs:annotation>
   
<xs:documentation>00043</xs:documentation>
 
</xs:annotation>
 
<xs:simpleType>
   
<xs:restriction base="xs:integer">
     
<xs:minInclusive value="1"/>
     
<xs:maxInclusive value="99"/>
     
<xs:totalDigits value="2"/>
   
</xs:restriction>
 
</xs:simpleType>
</xs:element>

element OccupationUserReference
diagram DmfAPID_20254_p30.png
type restriction of xs:string
properties
content  simple
used by
complexType  IDOccupationType
facets
Kind  Value  Annotation
maxLength  20
annotation
documentation
00617
source <xs:element name="OccupationUserReference">
 
<xs:annotation>
   
<xs:documentation>00617</xs:documentation>
 
</xs:annotation>
 
<xs:simpleType>
   
<xs:restriction base="xs:string">
     
<xs:maxLength value="20"/>
   
</xs:restriction>
 
</xs:simpleType>
</xs:element>

element OccupationVersionNbr
diagram DmfAPID_20254_p31.png
type restriction of xs:integer
properties
content  simple
used by
complexType  IDOccupationType
facets
Kind  Value  Annotation
minInclusive  1
maxInclusive  99999999999
totalDigits  11
annotation
documentation
00619
source <xs:element name="OccupationVersionNbr">
 
<xs:annotation>
   
<xs:documentation>00619</xs:documentation>
 
</xs:annotation>
 
<xs:simpleType>
   
<xs:restriction base="xs:integer">
     
<xs:minInclusive value="1"/>
     
<xs:maxInclusive value="99999999999"/>
     
<xs:totalDigits value="11"/>
   
</xs:restriction>
 
</xs:simpleType>
</xs:element>

element OriginalDeclaredWorkerFirstName
diagram DmfAPID_20254_p32.png
type restriction of xs:string
properties
content  simple
used by
complexType  IDNaturalPersonType
facets
Kind  Value  Annotation
maxLength  24
annotation
documentation
00494
source <xs:element name="OriginalDeclaredWorkerFirstName">
 
<xs:annotation>
   
<xs:documentation>00494</xs:documentation>
 
</xs:annotation>
 
<xs:simpleType>
   
<xs:restriction base="xs:string">
     
<xs:maxLength value="24"/>
   
</xs:restriction>
 
</xs:simpleType>
</xs:element>

element OriginalDeclaredWorkerName
diagram DmfAPID_20254_p33.png
type restriction of xs:string
properties
content  simple
used by
complexType  IDNaturalPersonType
facets
Kind  Value  Annotation
maxLength  48
annotation
documentation
00493
source <xs:element name="OriginalDeclaredWorkerName">
 
<xs:annotation>
   
<xs:documentation>00493</xs:documentation>
 
</xs:annotation>
 
<xs:simpleType>
   
<xs:restriction base="xs:string">
     
<xs:maxLength value="48"/>
   
</xs:restriction>
 
</xs:simpleType>
</xs:element>

element Quarter
diagram DmfAPID_20254_p34.png
type restriction of xs:integer
properties
content  simple
used by
complexType  IDEmployerDeclarationType
facets
Kind  Value  Annotation
minInclusive  20031
totalDigits  5
pattern  \d{4}(1|2|3|4)
annotation
documentation
00013
appinfo
xs:yearQuarter
source <xs:element name="Quarter">
 
<xs:annotation>
   
<xs:documentation>00013</xs:documentation>
   
<xs:appinfo source="TDOType">xs:yearQuarter</xs:appinfo>
 
</xs:annotation>
 
<xs:simpleType>
   
<xs:restriction base="xs:integer">
     
<xs:minInclusive value="20031"/>
     
<xs:totalDigits value="5"/>
     
<xs:pattern value="\d{4}(1|2|3|4)"/>
   
</xs:restriction>
 
</xs:simpleType>
</xs:element>

element Reference
diagram DmfAPID_20254_p35.png
type ReferenceType
properties
content  complex
children ReferenceTypeReferenceOriginReferenceNbr
used by
element  Form
annotation
documentation
90082
source <xs:element name="Reference" type="ReferenceType">
 
<xs:annotation>
   
<xs:documentation>90082</xs:documentation>
 
</xs:annotation>
</xs:element>

element ReferenceNbr
diagram DmfAPID_20254_p36.png
type restriction of xs:string
properties
content  simple
used by
complexType  ReferenceType
facets
Kind  Value  Annotation
minLength  1
maxLength  20
annotation
documentation
00222
appinfo
TicketNumber_conversion1
source <xs:element name="ReferenceNbr">
 
<xs:annotation>
   
<xs:documentation>00222</xs:documentation>
   
<xs:appinfo source="ConversionID">TicketNumber_conversion1</xs:appinfo>
 
</xs:annotation>
 
<xs:simpleType>
   
<xs:restriction base="xs:string">
     
<xs:minLength value="1"/>
     
<xs:maxLength value="20"/>
   
</xs:restriction>
 
</xs:simpleType>
</xs:element>

element ReferenceOrigin
diagram DmfAPID_20254_p37.png
type restriction of xs:integer
properties
content  simple
used by
complexType  ReferenceType
facets
Kind  Value  Annotation
totalDigits  1
enumeration  1
enumeration  2
annotation
documentation
00298
source <xs:element name="ReferenceOrigin">
 
<xs:annotation>
   
<xs:documentation>00298</xs:documentation>
 
</xs:annotation>
 
<xs:simpleType>
   
<xs:restriction base="xs:integer">
     
<xs:totalDigits value="1"/>
     
<xs:enumeration value="1"/>
     
<xs:enumeration value="2"/>
   
</xs:restriction>
 
</xs:simpleType>
</xs:element>

element ReferenceType
diagram DmfAPID_20254_p38.png
type restriction of xs:integer
properties
content  simple
used by
complexType  ReferenceType
facets
Kind  Value  Annotation
totalDigits  2
enumeration  1
enumeration  3
annotation
documentation
00221
source <xs:element name="ReferenceType">
 
<xs:annotation>
   
<xs:documentation>00221</xs:documentation>
 
</xs:annotation>
 
<xs:simpleType>
   
<xs:restriction base="xs:integer">
     
<xs:totalDigits value="2"/>
     
<xs:enumeration value="1"/>
     
<xs:enumeration value="3"/>
   
</xs:restriction>
 
</xs:simpleType>
</xs:element>

element Trusteeship
diagram DmfAPID_20254_p39.png
type restriction of xs:integer
properties
content  simple
used by
complexType  IDEmployerDeclarationType
facets
Kind  Value  Annotation
minInclusive  0
maxInclusive  1
totalDigits  1
annotation
documentation
00012
source <xs:element name="Trusteeship">
 
<xs:annotation>
   
<xs:documentation>00012</xs:documentation>
 
</xs:annotation>
 
<xs:simpleType>
   
<xs:restriction base="xs:integer">
     
<xs:minInclusive value="0"/>
     
<xs:maxInclusive value="1"/>
     
<xs:totalDigits value="1"/>
   
</xs:restriction>
 
</xs:simpleType>
</xs:element>

element TypeForm
diagram DmfAPID_20254_p40.png
type restriction of xs:string
properties
content  simple
used by
complexType  FormType
facets
Kind  Value  Annotation
maxLength  2
enumeration  SU
annotation
documentation
00297
source <xs:element name="TypeForm">
 
<xs:annotation>
   
<xs:documentation>00297</xs:documentation>
 
</xs:annotation>
 
<xs:simpleType>
   
<xs:restriction base="xs:string">
     
<xs:maxLength value="2"/>
     
<xs:enumeration value="SU"/>
   
</xs:restriction>
 
</xs:simpleType>
</xs:element>

element UnrelatedEmployerClass
diagram DmfAPID_20254_p41.png
type restriction of xs:integer
properties
content  simple
used by
complexType  IDContUnrelatedToNPType
facets
Kind  Value  Annotation
minInclusive  000
maxInclusive  999
totalDigits  3
pattern  \d{3}
annotation
documentation
00019
source <xs:element name="UnrelatedEmployerClass">
 
<xs:annotation>
   
<xs:documentation>00019</xs:documentation>
 
</xs:annotation>
 
<xs:simpleType>
   
<xs:restriction base="xs:integer">
     
<xs:minInclusive value="000"/>
     
<xs:maxInclusive value="999"/>
     
<xs:totalDigits value="3"/>
     
<xs:pattern value="\d{3}"/>
   
</xs:restriction>
 
</xs:simpleType>
</xs:element>

element UnrelatedWorkerCode
diagram DmfAPID_20254_p42.png
type restriction of xs:integer
properties
content  simple
used by
complexType  IDContUnrelatedToNPType
facets
Kind  Value  Annotation
minInclusive  000
maxInclusive  999
totalDigits  3
pattern  \d{3}
annotation
documentation
00020
source <xs:element name="UnrelatedWorkerCode">
 
<xs:annotation>
   
<xs:documentation>00020</xs:documentation>
 
</xs:annotation>
 
<xs:simpleType>
   
<xs:restriction base="xs:integer">
     
<xs:minInclusive value="000"/>
     
<xs:maxInclusive value="999"/>
     
<xs:totalDigits value="3"/>
     
<xs:pattern value="\d{3}"/>
   
</xs:restriction>
 
</xs:simpleType>
</xs:element>

element WorkerCode
diagram DmfAPID_20254_p43.png
type restriction of xs:integer
properties
content  simple
used by
complexType  IDWorkerRecordType
facets
Kind  Value  Annotation
minInclusive  000
maxInclusive  999
totalDigits  3
pattern  \d{3}
annotation
documentation
00037
source <xs:element name="WorkerCode">
 
<xs:annotation>
   
<xs:documentation>00037</xs:documentation>
 
</xs:annotation>
 
<xs:simpleType>
   
<xs:restriction base="xs:integer">
     
<xs:minInclusive value="000"/>
     
<xs:maxInclusive value="999"/>
     
<xs:totalDigits value="3"/>
     
<xs:pattern value="\d{3}"/>
   
</xs:restriction>
 
</xs:simpleType>
</xs:element>

element WorkerRecordUserReference
diagram DmfAPID_20254_p44.png
type restriction of xs:string
properties
content  simple
used by
complexType  IDWorkerRecordType
facets
Kind  Value  Annotation
maxLength  20
annotation
documentation
00616
source <xs:element name="WorkerRecordUserReference">
 
<xs:annotation>
   
<xs:documentation>00616</xs:documentation>
 
</xs:annotation>
 
<xs:simpleType>
   
<xs:restriction base="xs:string">
     
<xs:maxLength value="20"/>
   
</xs:restriction>
 
</xs:simpleType>
</xs:element>

element WorkerRecordVersionNbr
diagram DmfAPID_20254_p45.png
type restriction of xs:integer
properties
content  simple
used by
complexType  IDWorkerRecordType
facets
Kind  Value  Annotation
minInclusive  1
maxInclusive  99999999999
totalDigits  11
annotation
documentation
00610
source <xs:element name="WorkerRecordVersionNbr">
 
<xs:annotation>
   
<xs:documentation>00610</xs:documentation>
 
</xs:annotation>
 
<xs:simpleType>
   
<xs:restriction base="xs:integer">
     
<xs:minInclusive value="1"/>
     
<xs:maxInclusive value="99999999999"/>
     
<xs:totalDigits value="11"/>
   
</xs:restriction>
 
</xs:simpleType>
</xs:element>

complexType CompanyVehicleIDType
diagram DmfAPID_20254_p46.png
children LicensePlateCompanyVehicleVersionNbr
used by
element  CompanyVehicleID
source <xs:complexType name="CompanyVehicleIDType">
 
<xs:sequence>
   
<xs:element ref="LicensePlate"/>
   
<xs:element ref="CompanyVehicleVersionNbr"/>
 
</xs:sequence>
</xs:complexType>

complexType FormType
diagram DmfAPID_20254_p47.png
children IdentificationFormCreationDateFormCreationHourAttestationStatusTypeForm
used by
element  Form
source <xs:complexType name="FormType">
 
<xs:sequence>
   
<xs:element ref="Identification"/>
   
<xs:element ref="FormCreationDate"/>
   
<xs:element ref="FormCreationHour"/>
   
<xs:element ref="AttestationStatus"/>
   
<xs:element ref="TypeForm"/>
 
</xs:sequence>
</xs:complexType>

complexType IDContUnrelatedToNPType
diagram DmfAPID_20254_p48.png
children UnrelatedEmployerClassUnrelatedWorkerCodeContUnrelatedToNPVersionNbr
used by
element  IDContUnrelatedToNP
source <xs:complexType name="IDContUnrelatedToNPType">
 
<xs:sequence>
   
<xs:element ref="UnrelatedEmployerClass"/>
   
<xs:element ref="UnrelatedWorkerCode"/>
   
<xs:element ref="ContUnrelatedToNPVersionNbr"/>
 
</xs:sequence>
</xs:complexType>

complexType IDEmployerCompensationType
diagram DmfAPID_20254_p49.png
children CompensationCodeEmpCompensationVersionNbr
used by
element  IDEmployerCompensation
source <xs:complexType name="IDEmployerCompensationType">
 
<xs:sequence>
   
<xs:element ref="CompensationCode" minOccurs="0"/>
   
<xs:element ref="EmpCompensationVersionNbr"/>
 
</xs:sequence>
</xs:complexType>

complexType IDEmployerDeclarationType
diagram DmfAPID_20254_p50.png
children QuarterNOSSRegistrationNbrTrusteeshipNOSSLPARegistrationNbrCompanyIDEmployerDeclarationPID
used by
element  IDEmployerDeclaration
source <xs:complexType name="IDEmployerDeclarationType">
 
<xs:sequence>
   
<xs:element ref="Quarter"/>
   
<xs:choice>
     
<xs:sequence>
       
<xs:element ref="NOSSRegistrationNbr" minOccurs="0"/>
       
<xs:element ref="Trusteeship" minOccurs="0"/>
     
</xs:sequence>
     
<xs:element ref="NOSSLPARegistrationNbr" minOccurs="0"/>
   
</xs:choice>
   
<xs:element ref="CompanyID"/>
   
<xs:element ref="EmployerDeclarationPID"/>
 
</xs:sequence>
</xs:complexType>

complexType IDNaturalPersonType
diagram DmfAPID_20254_p51.png
children INSSNaturalPersonUserReferenceNaturalPersonPIDDeclNaturalPersonPIDDeclNaturalPersonVersionNbrOriginalDeclaredWorkerNameOriginalDeclaredWorkerFirstName
used by
element  IDNaturalPerson
source <xs:complexType name="IDNaturalPersonType">
 
<xs:sequence>
   
<xs:element ref="INSS"/>
   
<xs:element ref="NaturalPersonUserReference" minOccurs="0"/>
   
<xs:element ref="NaturalPersonPID"/>
   
<xs:element ref="DeclNaturalPersonPID"/>
   
<xs:element ref="DeclNaturalPersonVersionNbr"/>
   
<xs:element ref="OriginalDeclaredWorkerName" minOccurs="0"/>
   
<xs:element ref="OriginalDeclaredWorkerFirstName" minOccurs="0"/>
 
</xs:sequence>
</xs:complexType>

complexType IDOccupationType
diagram DmfAPID_20254_p52.png
children OccupationSequenceNbrOccupationVersionNbrOccupationUserReference
used by
element  IDOccupation
source <xs:complexType name="IDOccupationType">
 
<xs:sequence>
   
<xs:element ref="OccupationSequenceNbr"/>
   
<xs:element ref="OccupationVersionNbr"/>
   
<xs:element ref="OccupationUserReference" minOccurs="0"/>
 
</xs:sequence>
</xs:complexType>

complexType IDWorkerRecordType
diagram DmfAPID_20254_p53.png
children EmployerClassWorkerCodeWorkerRecordVersionNbrWorkerRecordUserReference
used by
element  IDWorkerRecord
source <xs:complexType name="IDWorkerRecordType">
 
<xs:sequence>
   
<xs:element ref="EmployerClass"/>
   
<xs:element ref="WorkerCode"/>
   
<xs:element ref="WorkerRecordVersionNbr"/>
   
<xs:element ref="WorkerRecordUserReference" minOccurs="0"/>
 
</xs:sequence>
</xs:complexType>

complexType ReferenceType
diagram DmfAPID_20254_p54.png
children ReferenceTypeReferenceOriginReferenceNbr
used by
element  Reference
source <xs:complexType name="ReferenceType">
 
<xs:sequence>
   
<xs:element ref="ReferenceType"/>
   
<xs:element ref="ReferenceOrigin"/>
   
<xs:element ref="ReferenceNbr"/>
 
</xs:sequence>
</xs:complexType>


XML Schema documentation generated by XMLSpy Schema Editor http://www.altova.com/xmlspy