Schema DmfAConsultationAnswer_20253.xsd


ROOT ELEMENT DmfAConsultationAnswer
attributeFormDefault unqualified
elementFormDefault qualified
 
Elements  Complex types 
AcknowledgementEndDate  ActivationInformationActionType 
AcknowledgementStartDate  AdditionalScaleSalaryActionType 
Action  AddressActionType 
ActivationInformationAction  AnomalyReportType 
ActivationPercentageStatus  CompanyVehicleActionType 
ActivityCode  ComplementaryIndemnityActionType 
ActivitySubSector  ComplIndemnityContributionActionType 
ActivityWithRisk  ContributionUnrelatedToNPConsultType 
AdditionalScaleSalaryAction  DeductionDetailActionType 
AdditionalScaleSalaryAmount  DismissedStatWorkerContActionType 
AdditionalScaleSalaryBasisAmount  EarlyRetirementContActionType 
AdditionalScaleSalaryEndDate  EmployerCompensationConsultType 
AdditionalScaleSalaryPercentage  EmployerDeclarationConsultType 
AdditionalScaleSalaryReference  FileReferenceType 
AdditionalScaleSalarySequenceNbr  FormType 
AdditionalScaleSalaryStartDate  HandledOriginalFormType 
AddressAction  HandledReferenceType 
AilingOrReorgCompanyNotion  IndemnityWAPMActionType 
AnomalyClass  NaturalPersonConsultType 
AnomalyLabel  OccupationConsultationType 
AnomalyReport  OccupationDeductionActionType 
AnomalySubmission  OccupationDeductionDetailActionType 
ApplicantINSS  OccupationInformationsActionType 
Apprenticeship  OccupationPSDActionType 
AssignmentType  PathType 
AttestationStatus  ReferenceType 
AverageWorkingTimeAfterReduction  RemunActionType 
AverageWorkingTimeBeforeReduction  ReorgMeasureInformationActionType 
BonusPaymentFrequency  ScaleSalaryActionType 
Border  SecondPillarInformationActionType 
CalendarYear  ServiceActionType 
CapitalizationNotion  StudentContributionActionType 
CareerElementSequenceNbr  UsingEmployerActionType 
CareerMeasure  WorkerContributionActionType 
CertificateOrigin  WorkerDeductionActionType 
City  WorkerRecordConsultType 
CodeSubjected 
CompanyID 
CompanyVehicleAction 
CompanyVehicleSequenceNbr 
CompanyVehicleVersionNbr 
CompensationAmount 
CompensationCode 
CompensationException 
ComplementaryIndemnityAction 
ComplIndemnityAgreementNotion 
ComplIndemnityAmount 
ComplIndemnityAmountAdjustNotion 
ComplIndemnityContributionAction 
ComplIndemnityNbrMonths 
ComplIndemnityNbrOfParts 
ContractType 
ContributionAmount 
ContributionCalculationBasis 
ContributionSequenceNbr 
ContributionType 
ContributionUnrelatedToNPConsult 
ContributionWorkerCode 
ContUnrelatedToNPVersionNbr 
Country 
CUNPCalculatedAmount 
DailyContractNbr 
DaysJustification 
DebtorType 
DeclNaturalPersonPID 
DeclNaturalPersonVersionNbr 
DeductionAmount 
DeductionCalculationBasis 
DeductionCode 
DeductionDetailAction 
DeductionDetailAmount 
DeductionDetailSequenceNbr 
DeductionRightStartingDate 
DefinitiveNominationDate 
DismissedStatWorkerContAction 
DmfAConsultationAnswer 
EarlyRetirementCode 
EarlyRetirementContAction 
EarlyRetirementContributionAmount 
EarlyRetirementNbrMonths 
EcoVehicle 
EmpCompensationVersionNbr 
EmployabilityMeasure 
EmployerClass 
EmployerCompensationConsult 
EmployerDeclarationConsult 
EmployerDeclarationPID 
EmployerDeclarationVersionNbr 
EmployerNotion 
EmployerSequenceNbr 
EmploymentPromotion 
ErrorID 
FileName 
FileReference 
FinancialElementCode 
FinancialElementType 
FirstComplIndemnityDate 
FirstHiringDate 
FirstWeekGuaranteedSalaryNbrDays 
FlemishTrainingHolidayHoursNbr 
FlexiNotion 
FlightNbrMinutes 
FloorApplicationNotion 
FlyingStaffClass 
Form 
FormCreationDate 
FormCreationHour 
FunctionNature 
GradeOrFunction 
GrossRefRemunAmount 
GrossRefRemunContributionAmount 
HalfTimeCareerInterruptionNotion 
HandledOriginalForm 
HandledReference 
HolidayDaysNumber 
HorecaExtra 
HourRemun 
HourRemunInThousandthOfEuro 
HouseNbr 
Identification 
IllnessGrossRemunAmount 
IncapacityDegree 
IncompleteMonthNbrDays 
IncompleteMonthReason 
IndemnityAmount 
IndemnityContributionPeriodCode 
IndemnityNature 
IndemnityWAPMAction 
INSS 
JointCommissionNbr 
LicensePlate 
LocalUnitID 
ManagementCostNbrMonths 
MeanWorkingHours 
MobilityBudget 
MonthlyAdditionalScaleSalary 
MonthlyHomeIndemnity 
MonthlyScaleSalary 
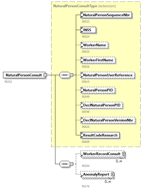
NaturalPersonConsult 
NaturalPersonPID 
NaturalPersonSequenceNbr 
NaturalPersonUserReference 
NbrHoursOrServices 
NbrMonthsDecimals 
NewMaribelEmploymentDate 
NonSituableAbsenceCode 
NOSSLPARegistrationNbr 
NOSSLPASocialMaribel 
NOSSQuarterEndingDate 
NOSSQuarterStartingDate 
NOSSRegistrationNbr 
NoticeDate 
NPCalculatedAmount 
ObligationControlInformation 
OccupationConsultation 
OccupationDeductionAction 
OccupationDeductionDetailAction 
OccupationEndingDate 
OccupationInformationsAction 
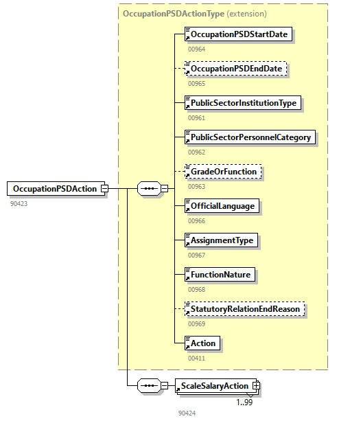
OccupationPSDAction 
OccupationPSDEndDate 
OccupationPSDStartDate 
OccupationSequenceNbr 
OccupationStartingDate 
OccupationUserReference 
OccupationVersionNbr 
OfficialLanguage 
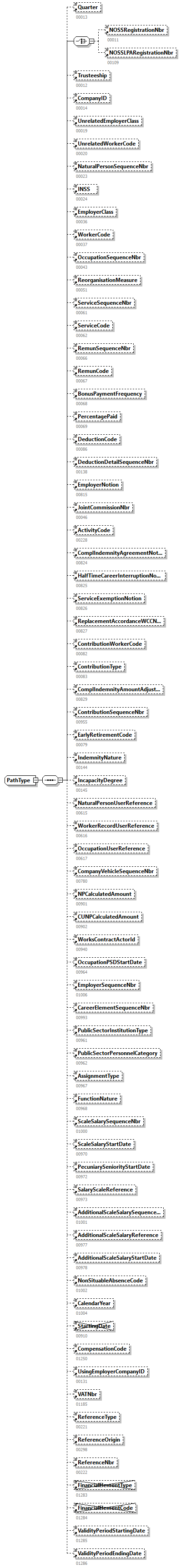
Path 
PecuniarySeniorityStartDate 
PercentagePaid 
PositionCode 
PostBox 
PostedWorker 
PSDDclExemption 
PSPContribCalcBasisDerogation 
PublicSectorInstitutionType 
PublicSectorPersonnelCategory 
Quarter 
ReducedScaleSalaryNotion 
Reference 
ReferenceNbr 
ReferenceOrigin 
ReferenceType 
ReferenceYearMonth 
RefMeanWorkingHours 
RefNbrDays 
RegionalAidMeasure 
RemunAction 
RemunAmount 
RemunCode 
RemunMethod 
RemunSequenceNbr 
ReorganisationMeasure 
ReorganisationMeasurePercentage 
ReorgMeasureInformationAction 
ReplacedINSS 
ReplacementAccordanceWCCNotion 
ResultCodeResearch 
ResumptionOfWorkMeasure 
Retired 
SalaryScaleReference 
ScaleSalaryAction 
ScaleSalaryAmount 
ScaleSalaryEndDate 
ScaleSalarySequenceNbr 
ScaleSalaryStartDate 
ScaleSalaryWeekHoursNbr 
SecondPillarInformationAction 
SectorDetail 
ServiceAction 
ServiceCode 
ServiceExemptionNotion 
ServiceExemptionStartDate 
ServiceNbrDays 
ServiceNbrHours 
ServiceSequenceNbr 
ShipId 
SixMonthsIllnessDate 
StaffCode 
StartingDate 
StatutoryRelationEndReason 
Street 
StudentContributionAction 
StudentContributionAmount 
StudentHoursNbr 
StudentNbrDays 
StudentRemunAmount 
SubjectionEndingDate 
SubjectionStartingDate 
SubsidizedMeanWorkingHours 
SubstituteINSS 
SupplPensionContributionExemption 
System5 
TagName 
TenthOrTwelfth 
TrainingSituation 
TrainingSituationStartDate 
Trusteeship 
TypeForm 
UnrelatedAmount 
UnrelatedCalculationBasis 
UnrelatedEmployerClass 
UnrelatedWorkerCode 
UsingEmployerAction 
UsingEmployerCompanyID 
UsingEmployerName 
ValidityPeriodEndingDate 
ValidityPeriodStartingDate 
Value 
VATNbr 
WeekHoursNbr 
WelfareBenefitTheoreticalAmount 
WorkerCode 
WorkerContributionAction 
WorkerDeductionAction 
WorkerFirstName 
WorkerName 
WorkerRecordConsult 
WorkerRecordPID 
WorkerRecordUserReference 
WorkerRecordVersionNbr 
WorkerStatus 
WorkingDaysSystem 
WorkingRegulationsEndingDate 
WorkingRegulationsRegistryNbr 
WorkingRegulationsStartingDate 
WorksContractActorId 
ZIPCode 


element AcknowledgementEndDate
diagram DmfAConsultationAnswer_20253_p1.png
type restriction of xs:date
properties
content  simple
used by
complexType  ComplementaryIndemnityActionType
facets
Kind  Value  Annotation
pattern  \d{4}-\d{2}-\d{2}
annotation
documentation
00954
source <xs:element name="AcknowledgementEndDate">
 
<xs:annotation>
   
<xs:documentation>00954</xs:documentation>
 
</xs:annotation>
 
<xs:simpleType>
   
<xs:restriction base="xs:date">
     
<xs:pattern value="\d{4}-\d{2}-\d{2}"/>
   
</xs:restriction>
 
</xs:simpleType>
</xs:element>

element AcknowledgementStartDate
diagram DmfAConsultationAnswer_20253_p2.png
type restriction of xs:date
properties
content  simple
used by
complexType  ComplementaryIndemnityActionType
facets
Kind  Value  Annotation
pattern  \d{4}-\d{2}-\d{2}
annotation
documentation
00953
source <xs:element name="AcknowledgementStartDate">
 
<xs:annotation>
   
<xs:documentation>00953</xs:documentation>
 
</xs:annotation>
 
<xs:simpleType>
   
<xs:restriction base="xs:date">
     
<xs:pattern value="\d{4}-\d{2}-\d{2}"/>
   
</xs:restriction>
 
</xs:simpleType>
</xs:element>

element Action
diagram DmfAConsultationAnswer_20253_p3.png
type restriction of xs:integer
properties
content  simple
used by
complexTypes  ActivationInformationActionTypeAdditionalScaleSalaryActionTypeAddressActionTypeCompanyVehicleActionTypeComplementaryIndemnityActionTypeComplIndemnityContributionActionTypeContributionUnrelatedToNPConsultTypeDeductionDetailActionTypeDismissedStatWorkerContActionTypeEarlyRetirementContActionTypeEmployerCompensationConsultTypeIndemnityWAPMActionTypeOccupationConsultationTypeOccupationDeductionActionTypeOccupationDeductionDetailActionTypeOccupationInformationsActionTypeOccupationPSDActionTypeRemunActionTypeReorgMeasureInformationActionTypeScaleSalaryActionTypeSecondPillarInformationActionTypeServiceActionTypeStudentContributionActionTypeUsingEmployerActionTypeWorkerContributionActionTypeWorkerDeductionActionTypeWorkerRecordConsultType
facets
Kind  Value  Annotation
totalDigits  1
enumeration  0
enumeration  1
enumeration  2
enumeration  3
enumeration  5
enumeration  6
enumeration  7
annotation
documentation
00411
source <xs:element name="Action">
 
<xs:annotation>
   
<xs:documentation>00411</xs:documentation>
 
</xs:annotation>
 
<xs:simpleType>
   
<xs:restriction base="xs:integer">
     
<xs:totalDigits value="1"/>
     
<xs:enumeration value="0"/>
     
<xs:enumeration value="1"/>
     
<xs:enumeration value="2"/>
     
<xs:enumeration value="3"/>
     
<xs:enumeration value="5"/>
     
<xs:enumeration value="6"/>
     
<xs:enumeration value="7"/>
   
</xs:restriction>
 
</xs:simpleType>
</xs:element>

element ActivationInformationAction
diagram DmfAConsultationAnswer_20253_p4.png
type ActivationInformationActionType
properties
content  complex
children ServiceExemptionStartDateTrainingSituationStartDateTrainingSituationActivationPercentageStatusAction
used by
element  WorkerRecordConsult
annotation
documentation
90579
source <xs:element name="ActivationInformationAction" type="ActivationInformationActionType">
 
<xs:annotation>
   
<xs:documentation>90579</xs:documentation>
 
</xs:annotation>
</xs:element>

element ActivationPercentageStatus
diagram DmfAConsultationAnswer_20253_p5.png
type restriction of xs:integer
properties
content  simple
used by
complexType  ActivationInformationActionType
facets
Kind  Value  Annotation
minInclusive  0
maxInclusive  1
totalDigits  2
annotation
documentation
01244
source <xs:element name="ActivationPercentageStatus">
 
<xs:annotation>
   
<xs:documentation>01244</xs:documentation>
 
</xs:annotation>
 
<xs:simpleType>
   
<xs:restriction base="xs:integer">
     
<xs:minInclusive value="0"/>
     
<xs:maxInclusive value="1"/>
     
<xs:totalDigits value="2"/>
   
</xs:restriction>
 
</xs:simpleType>
</xs:element>

element ActivityCode
diagram DmfAConsultationAnswer_20253_p6.png
type restriction of xs:integer
properties
content  simple
used by
complexTypes  ComplementaryIndemnityActionTypeOccupationConsultationTypePathType
facets
Kind  Value  Annotation
minInclusive  0
maxInclusive  99999
totalDigits  5
annotation
documentation
00228
source <xs:element name="ActivityCode">
 
<xs:annotation>
   
<xs:documentation>00228</xs:documentation>
 
</xs:annotation>
 
<xs:simpleType>
   
<xs:restriction base="xs:integer">
     
<xs:minInclusive value="0"/>
     
<xs:maxInclusive value="99999"/>
     
<xs:totalDigits value="5"/>
   
</xs:restriction>
 
</xs:simpleType>
</xs:element>

element ActivitySubSector
diagram DmfAConsultationAnswer_20253_p7.png
type restriction of xs:string
properties
content  simple
used by
complexType  OccupationInformationsActionType
facets
Kind  Value  Annotation
maxLength  9
pattern  \d{3}\.\d{2}|\d{3}\.\d{2}\.\d{2}
annotation
documentation
01270
source <xs:element name="ActivitySubSector">
 
<xs:annotation>
   
<xs:documentation>01270</xs:documentation>
 
</xs:annotation>
 
<xs:simpleType>
   
<xs:restriction base="xs:string">
     
<xs:maxLength value="9"/>
     
<xs:pattern value="\d{3}\.\d{2}|\d{3}\.\d{2}\.\d{2}"/>
   
</xs:restriction>
 
</xs:simpleType>
</xs:element>

element ActivityWithRisk
diagram DmfAConsultationAnswer_20253_p8.png
type restriction of xs:integer
properties
content  simple
used by
complexType  WorkerRecordConsultType
facets
Kind  Value  Annotation
minInclusive  0
maxInclusive  999
totalDigits  3
annotation
documentation
00041
source <xs:element name="ActivityWithRisk">
 
<xs:annotation>
   
<xs:documentation>00041</xs:documentation>
 
</xs:annotation>
 
<xs:simpleType>
   
<xs:restriction base="xs:integer">
     
<xs:minInclusive value="0"/>
     
<xs:maxInclusive value="999"/>
     
<xs:totalDigits value="3"/>
   
</xs:restriction>
 
</xs:simpleType>
</xs:element>

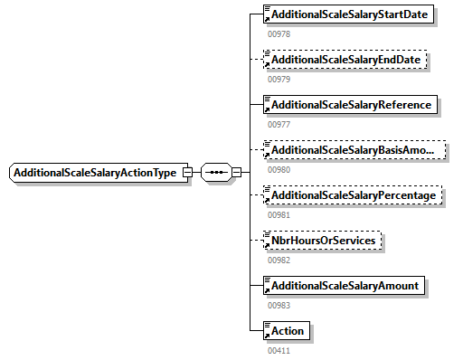
element AdditionalScaleSalaryAction
diagram DmfAConsultationAnswer_20253_p9.png
type AdditionalScaleSalaryActionType
properties
content  complex
children AdditionalScaleSalaryStartDateAdditionalScaleSalaryEndDateAdditionalScaleSalaryReferenceAdditionalScaleSalaryBasisAmountAdditionalScaleSalaryPercentageNbrHoursOrServicesAdditionalScaleSalaryAmountAction
used by
element  ScaleSalaryAction
annotation
documentation
90425
source <xs:element name="AdditionalScaleSalaryAction" type="AdditionalScaleSalaryActionType">
 
<xs:annotation>
   
<xs:documentation>90425</xs:documentation>
 
</xs:annotation>
</xs:element>

element AdditionalScaleSalaryAmount
diagram DmfAConsultationAnswer_20253_p10.png
type restriction of xs:integer
properties
content  simple
used by
complexType  AdditionalScaleSalaryActionType
facets
Kind  Value  Annotation
minInclusive  1
maxInclusive  99999999999
totalDigits  11
annotation
documentation
00983
source <xs:element name="AdditionalScaleSalaryAmount">
 
<xs:annotation>
   
<xs:documentation>00983</xs:documentation>
 
</xs:annotation>
 
<xs:simpleType>
   
<xs:restriction base="xs:integer">
     
<xs:minInclusive value="1"/>
     
<xs:maxInclusive value="99999999999"/>
     
<xs:totalDigits value="11"/>
   
</xs:restriction>
 
</xs:simpleType>
</xs:element>

element AdditionalScaleSalaryBasisAmount
diagram DmfAConsultationAnswer_20253_p11.png
type restriction of xs:integer
properties
content  simple
used by
complexType  AdditionalScaleSalaryActionType
facets
Kind  Value  Annotation
minInclusive  0
maxInclusive  99999999999
totalDigits  11
annotation
documentation
00980
source <xs:element name="AdditionalScaleSalaryBasisAmount">
 
<xs:annotation>
   
<xs:documentation>00980</xs:documentation>
 
</xs:annotation>
 
<xs:simpleType>
   
<xs:restriction base="xs:integer">
     
<xs:minInclusive value="0"/>
     
<xs:maxInclusive value="99999999999"/>
     
<xs:totalDigits value="11"/>
   
</xs:restriction>
 
</xs:simpleType>
</xs:element>

element AdditionalScaleSalaryEndDate
diagram DmfAConsultationAnswer_20253_p12.png
type restriction of xs:date
properties
content  simple
used by
complexType  AdditionalScaleSalaryActionType
facets
Kind  Value  Annotation
pattern  \d{4}-\d{2}-\d{2}
annotation
documentation
00979
source <xs:element name="AdditionalScaleSalaryEndDate">
 
<xs:annotation>
   
<xs:documentation>00979</xs:documentation>
 
</xs:annotation>
 
<xs:simpleType>
   
<xs:restriction base="xs:date">
     
<xs:pattern value="\d{4}-\d{2}-\d{2}"/>
   
</xs:restriction>
 
</xs:simpleType>
</xs:element>

element AdditionalScaleSalaryPercentage
diagram DmfAConsultationAnswer_20253_p13.png
type restriction of xs:integer
properties
content  simple
used by
complexType  AdditionalScaleSalaryActionType
facets
Kind  Value  Annotation
minInclusive  0
maxInclusive  99999
totalDigits  5
annotation
documentation
00981
source <xs:element name="AdditionalScaleSalaryPercentage">
 
<xs:annotation>
   
<xs:documentation>00981</xs:documentation>
 
</xs:annotation>
 
<xs:simpleType>
   
<xs:restriction base="xs:integer">
     
<xs:minInclusive value="0"/>
     
<xs:maxInclusive value="99999"/>
     
<xs:totalDigits value="5"/>
   
</xs:restriction>
 
</xs:simpleType>
</xs:element>

element AdditionalScaleSalaryReference
diagram DmfAConsultationAnswer_20253_p14.png
type restriction of xs:integer
properties
content  simple
used by
complexTypes  AdditionalScaleSalaryActionTypePathType
facets
Kind  Value  Annotation
minInclusive  1
maxInclusive  999999999999
totalDigits  12
annotation
documentation
00977
source <xs:element name="AdditionalScaleSalaryReference">
 
<xs:annotation>
   
<xs:documentation>00977</xs:documentation>
 
</xs:annotation>
 
<xs:simpleType>
   
<xs:restriction base="xs:integer">
     
<xs:minInclusive value="1"/>
     
<xs:maxInclusive value="999999999999"/>
     
<xs:totalDigits value="12"/>
   
</xs:restriction>
 
</xs:simpleType>
</xs:element>

element AdditionalScaleSalarySequenceNbr
diagram DmfAConsultationAnswer_20253_p15.png
type restriction of xs:integer
properties
content  simple
used by
complexType  PathType
facets
Kind  Value  Annotation
minInclusive  1
maxInclusive  99
totalDigits  2
annotation
documentation
01001
source <xs:element name="AdditionalScaleSalarySequenceNbr">
 
<xs:annotation>
   
<xs:documentation>01001</xs:documentation>
 
</xs:annotation>
 
<xs:simpleType>
   
<xs:restriction base="xs:integer">
     
<xs:minInclusive value="1"/>
     
<xs:maxInclusive value="99"/>
     
<xs:totalDigits value="2"/>
   
</xs:restriction>
 
</xs:simpleType>
</xs:element>

element AdditionalScaleSalaryStartDate
diagram DmfAConsultationAnswer_20253_p16.png
type restriction of xs:date
properties
content  simple
used by
complexTypes  AdditionalScaleSalaryActionTypePathType
facets
Kind  Value  Annotation
pattern  \d{4}-\d{2}-\d{2}
annotation
documentation
00978
source <xs:element name="AdditionalScaleSalaryStartDate">
 
<xs:annotation>
   
<xs:documentation>00978</xs:documentation>
 
</xs:annotation>
 
<xs:simpleType>
   
<xs:restriction base="xs:date">
     
<xs:pattern value="\d{4}-\d{2}-\d{2}"/>
   
</xs:restriction>
 
</xs:simpleType>
</xs:element>

element AddressAction
diagram DmfAConsultationAnswer_20253_p17.png
type AddressActionType
properties
content  complex
children StreetHouseNbrPostBoxZIPCodeCityCountryAction
used by
element  UsingEmployerAction
annotation
documentation
90605
source <xs:element name="AddressAction" type="AddressActionType">
 
<xs:annotation>
   
<xs:documentation>90605</xs:documentation>
 
</xs:annotation>
</xs:element>

element AilingOrReorgCompanyNotion
diagram DmfAConsultationAnswer_20253_p18.png
type restriction of xs:string
properties
content  simple
used by
complexType  ComplementaryIndemnityActionType
facets
Kind  Value  Annotation
maxLength  1
enumeration  0
enumeration  1
enumeration  2
enumeration  3
annotation
documentation
00952
source <xs:element name="AilingOrReorgCompanyNotion">
 
<xs:annotation>
   
<xs:documentation>00952</xs:documentation>
 
</xs:annotation>
 
<xs:simpleType>
   
<xs:restriction base="xs:string">
     
<xs:maxLength value="1"/>
     
<xs:enumeration value="0"/>
     
<xs:enumeration value="1"/>
     
<xs:enumeration value="2"/>
     
<xs:enumeration value="3"/>
   
</xs:restriction>
 
</xs:simpleType>
</xs:element>

element AnomalyClass
diagram DmfAConsultationAnswer_20253_p19.png
type restriction of xs:string
properties
content  simple
used by
complexType  AnomalyReportType
facets
Kind  Value  Annotation
maxLength  2
annotation
documentation
00497
source <xs:element name="AnomalyClass">
 
<xs:annotation>
   
<xs:documentation>00497</xs:documentation>
 
</xs:annotation>
 
<xs:simpleType>
   
<xs:restriction base="xs:string">
     
<xs:maxLength value="2"/>
   
</xs:restriction>
 
</xs:simpleType>
</xs:element>

element AnomalyLabel
diagram DmfAConsultationAnswer_20253_p20.png
type restriction of xs:string
properties
content  simple
used by
complexType  AnomalyReportType
facets
Kind  Value  Annotation
maxLength  500
annotation
documentation
00628
source <xs:element name="AnomalyLabel">
 
<xs:annotation>
   
<xs:documentation>00628</xs:documentation>
 
</xs:annotation>
 
<xs:simpleType>
   
<xs:restriction base="xs:string">
     
<xs:maxLength value="500"/>
   
</xs:restriction>
 
</xs:simpleType>
</xs:element>

element AnomalyReport
diagram DmfAConsultationAnswer_20253_p21.png
type extension of AnomalyReportType
properties
content  complex
children ErrorIDTagNameValueAnomalyClassAnomalyLabelPath
used by
elements  ContributionUnrelatedToNPConsultEmployerCompensationConsultNaturalPersonConsult
annotation
documentation
90176
source <xs:element name="AnomalyReport">
 
<xs:annotation>
   
<xs:documentation>90176</xs:documentation>
 
</xs:annotation>
 
<xs:complexType>
   
<xs:complexContent>
     
<xs:extension base="AnomalyReportType">
       
<xs:sequence>
         
<xs:element ref="Path"/>
       
</xs:sequence>
     
</xs:extension>
   
</xs:complexContent>
 
</xs:complexType>
</xs:element>

element AnomalySubmission
diagram DmfAConsultationAnswer_20253_p22.png
type restriction of xs:integer
properties
content  simple
used by
complexType  EmployerDeclarationConsultType
facets
Kind  Value  Annotation
totalDigits  1
enumeration  1
annotation
documentation
00852
source <xs:element name="AnomalySubmission">
 
<xs:annotation>
   
<xs:documentation>00852</xs:documentation>
 
</xs:annotation>
 
<xs:simpleType>
   
<xs:restriction base="xs:integer">
     
<xs:totalDigits value="1"/>
     
<xs:enumeration value="1"/>
   
</xs:restriction>
 
</xs:simpleType>
</xs:element>

element ApplicantINSS
diagram DmfAConsultationAnswer_20253_p23.png
type restriction of xs:integer
properties
content  simple
used by
complexTypes  OccupationDeductionActionTypeWorkerDeductionActionType
facets
Kind  Value  Annotation
totalDigits  11
pattern  [0]|\d{11}
annotation
documentation
00093
appinfo
xs:inss
source <xs:element name="ApplicantINSS">
 
<xs:annotation>
   
<xs:documentation>00093</xs:documentation>
   
<xs:appinfo source="TDOType">xs:inss</xs:appinfo>
 
</xs:annotation>
 
<xs:simpleType>
   
<xs:restriction base="xs:integer">
     
<xs:totalDigits value="11"/>
     
<xs:pattern value="[0]|\d{11}"/>
   
</xs:restriction>
 
</xs:simpleType>
</xs:element>

element Apprenticeship
diagram DmfAConsultationAnswer_20253_p24.png
type restriction of xs:integer
properties
content  simple
used by
complexType  OccupationConsultationType
facets
Kind  Value  Annotation
minInclusive  0
maxInclusive  9
totalDigits  1
annotation
documentation
00055
source <xs:element name="Apprenticeship">
 
<xs:annotation>
   
<xs:documentation>00055</xs:documentation>
 
</xs:annotation>
 
<xs:simpleType>
   
<xs:restriction base="xs:integer">
     
<xs:minInclusive value="0"/>
     
<xs:maxInclusive value="9"/>
     
<xs:totalDigits value="1"/>
   
</xs:restriction>
 
</xs:simpleType>
</xs:element>

element AssignmentType
diagram DmfAConsultationAnswer_20253_p25.png
type restriction of xs:integer
properties
content  simple
used by
complexTypes  OccupationPSDActionTypePathType
facets
Kind  Value  Annotation
minInclusive  0
maxInclusive  1
totalDigits  1
annotation
documentation
00967
source <xs:element name="AssignmentType">
 
<xs:annotation>
   
<xs:documentation>00967</xs:documentation>
 
</xs:annotation>
 
<xs:simpleType>
   
<xs:restriction base="xs:integer">
     
<xs:minInclusive value="0"/>
     
<xs:maxInclusive value="1"/>
     
<xs:totalDigits value="1"/>
   
</xs:restriction>
 
</xs:simpleType>
</xs:element>

element AttestationStatus
diagram DmfAConsultationAnswer_20253_p26.png
type restriction of xs:integer
properties
content  simple
used by
complexTypes  FormTypeHandledOriginalFormType
facets
Kind  Value  Annotation
totalDigits  1
enumeration  0
annotation
documentation
00110
source <xs:element name="AttestationStatus">
 
<xs:annotation>
   
<xs:documentation>00110</xs:documentation>
 
</xs:annotation>
 
<xs:simpleType>
   
<xs:restriction base="xs:integer">
     
<xs:totalDigits value="1"/>
     
<xs:enumeration value="0"/>
   
</xs:restriction>
 
</xs:simpleType>
</xs:element>

element AverageWorkingTimeAfterReduction
diagram DmfAConsultationAnswer_20253_p27.png
type restriction of xs:integer
properties
content  simple
used by
complexTypes  DeductionDetailActionTypeOccupationDeductionDetailActionType
facets
Kind  Value  Annotation
minInclusive  0
maxInclusive  9999
totalDigits  4
annotation
documentation
00148
source <xs:element name="AverageWorkingTimeAfterReduction">
 
<xs:annotation>
   
<xs:documentation>00148</xs:documentation>
 
</xs:annotation>
 
<xs:simpleType>
   
<xs:restriction base="xs:integer">
     
<xs:minInclusive value="0"/>
     
<xs:maxInclusive value="9999"/>
     
<xs:totalDigits value="4"/>
   
</xs:restriction>
 
</xs:simpleType>
</xs:element>

element AverageWorkingTimeBeforeReduction
diagram DmfAConsultationAnswer_20253_p28.png
type restriction of xs:integer
properties
content  simple
used by
complexTypes  DeductionDetailActionTypeOccupationDeductionDetailActionType
facets
Kind  Value  Annotation
minInclusive  0
maxInclusive  9999
totalDigits  4
annotation
documentation
00147
source <xs:element name="AverageWorkingTimeBeforeReduction">
 
<xs:annotation>
   
<xs:documentation>00147</xs:documentation>
 
</xs:annotation>
 
<xs:simpleType>
   
<xs:restriction base="xs:integer">
     
<xs:minInclusive value="0"/>
     
<xs:maxInclusive value="9999"/>
     
<xs:totalDigits value="4"/>
   
</xs:restriction>
 
</xs:simpleType>
</xs:element>

element BonusPaymentFrequency
diagram DmfAConsultationAnswer_20253_p29.png
type restriction of xs:integer
properties
content  simple
used by
complexTypes  PathTypeRemunActionType
facets
Kind  Value  Annotation
minInclusive  0
maxInclusive  99
totalDigits  2
annotation
documentation
00068
source <xs:element name="BonusPaymentFrequency">
 
<xs:annotation>
   
<xs:documentation>00068</xs:documentation>
 
</xs:annotation>
 
<xs:simpleType>
   
<xs:restriction base="xs:integer">
     
<xs:minInclusive value="0"/>
     
<xs:maxInclusive value="99"/>
     
<xs:totalDigits value="2"/>
   
</xs:restriction>
 
</xs:simpleType>
</xs:element>

element Border
diagram DmfAConsultationAnswer_20253_p30.png
type restriction of xs:integer
properties
content  simple
used by
complexType  WorkerRecordConsultType
facets
Kind  Value  Annotation
minInclusive  0
maxInclusive  9
totalDigits  1
annotation
documentation
00040
source <xs:element name="Border">
 
<xs:annotation>
   
<xs:documentation>00040</xs:documentation>
 
</xs:annotation>
 
<xs:simpleType>
   
<xs:restriction base="xs:integer">
     
<xs:minInclusive value="0"/>
     
<xs:maxInclusive value="9"/>
     
<xs:totalDigits value="1"/>
   
</xs:restriction>
 
</xs:simpleType>
</xs:element>

element CalendarYear
diagram DmfAConsultationAnswer_20253_p31.png
type restriction of xs:integer
properties
content  simple
used by
complexType  PathType
facets
Kind  Value  Annotation
minInclusive  1900
maxInclusive  9999
totalDigits  4
annotation
documentation
01004
source <xs:element name="CalendarYear">
 
<xs:annotation>
   
<xs:documentation>01004</xs:documentation>
 
</xs:annotation>
 
<xs:simpleType>
   
<xs:restriction base="xs:integer">
     
<xs:minInclusive value="1900"/>
     
<xs:maxInclusive value="9999"/>
     
<xs:totalDigits value="4"/>
   
</xs:restriction>
 
</xs:simpleType>
</xs:element>

element CapitalizationNotion
diagram DmfAConsultationAnswer_20253_p32.png
type restriction of xs:string
properties
content  simple
used by
complexType  ComplIndemnityContributionActionType
facets
Kind  Value  Annotation
maxLength  1
enumeration  0
enumeration  1
enumeration  2
annotation
documentation
00892
source <xs:element name="CapitalizationNotion">
 
<xs:annotation>
   
<xs:documentation>00892</xs:documentation>
 
</xs:annotation>
 
<xs:simpleType>
   
<xs:restriction base="xs:string">
     
<xs:maxLength value="1"/>
     
<xs:enumeration value="0"/>
     
<xs:enumeration value="1"/>
     
<xs:enumeration value="2"/>
   
</xs:restriction>
 
</xs:simpleType>
</xs:element>

element CareerElementSequenceNbr
diagram DmfAConsultationAnswer_20253_p33.png
type restriction of xs:integer
properties
content  simple
used by
complexType  PathType
facets
Kind  Value  Annotation
minInclusive  1
maxInclusive  9999
totalDigits  4
annotation
documentation
00993
source <xs:element name="CareerElementSequenceNbr">
 
<xs:annotation>
   
<xs:documentation>00993</xs:documentation>
 
</xs:annotation>
 
<xs:simpleType>
   
<xs:restriction base="xs:integer">
     
<xs:minInclusive value="1"/>
     
<xs:maxInclusive value="9999"/>
     
<xs:totalDigits value="4"/>
   
</xs:restriction>
 
</xs:simpleType>
</xs:element>

element CareerMeasure
diagram DmfAConsultationAnswer_20253_p34.png
type restriction of xs:integer
properties
content  simple
used by
complexType  OccupationInformationsActionType
facets
Kind  Value  Annotation
totalDigits  2
annotation
documentation
01194
source <xs:element name="CareerMeasure">
 
<xs:annotation>
   
<xs:documentation>01194</xs:documentation>
 
</xs:annotation>
 
<xs:simpleType>
   
<xs:restriction base="xs:integer">
     
<xs:totalDigits value="2"/>
   
</xs:restriction>
 
</xs:simpleType>
</xs:element>

element CertificateOrigin
diagram DmfAConsultationAnswer_20253_p35.png
type restriction of xs:integer
properties
content  simple
used by
complexTypes  OccupationDeductionActionTypeWorkerDeductionActionType
facets
Kind  Value  Annotation
minInclusive  0
maxInclusive  999
totalDigits  3
annotation
documentation
00094
source <xs:element name="CertificateOrigin">
 
<xs:annotation>
   
<xs:documentation>00094</xs:documentation>
 
</xs:annotation>
 
<xs:simpleType>
   
<xs:restriction base="xs:integer">
     
<xs:minInclusive value="0"/>
     
<xs:maxInclusive value="999"/>
     
<xs:totalDigits value="3"/>
   
</xs:restriction>
 
</xs:simpleType>
</xs:element>

element City
diagram DmfAConsultationAnswer_20253_p36.png
type restriction of xs:string
properties
content  simple
used by
complexType  AddressActionType
facets
Kind  Value  Annotation
maxLength  40
annotation
documentation
00522
source <xs:element name="City">
 
<xs:annotation>
   
<xs:documentation>00522</xs:documentation>
 
</xs:annotation>
 
<xs:simpleType>
   
<xs:restriction base="xs:string">
     
<xs:maxLength value="40"/>
   
</xs:restriction>
 
</xs:simpleType>
</xs:element>

element CodeSubjected
diagram DmfAConsultationAnswer_20253_p37.png
type restriction of xs:integer
properties
content  simple
used by
complexTypes  ContributionUnrelatedToNPConsultTypeEmployerCompensationConsultTypeWorkerRecordConsultType
facets
Kind  Value  Annotation
minInclusive  0
maxInclusive  2
totalDigits  1
annotation
documentation
00425
source <xs:element name="CodeSubjected">
 
<xs:annotation>
   
<xs:documentation>00425</xs:documentation>
 
</xs:annotation>
 
<xs:simpleType>
   
<xs:restriction base="xs:integer">
     
<xs:minInclusive value="0"/>
     
<xs:maxInclusive value="2"/>
     
<xs:totalDigits value="1"/>
   
</xs:restriction>
 
</xs:simpleType>
</xs:element>

element CompanyID
diagram DmfAConsultationAnswer_20253_p38.png
type restriction of xs:integer
properties
content  simple
used by
complexTypes  EmployerDeclarationConsultTypePathType
facets
Kind  Value  Annotation
minInclusive  0
maxInclusive  1999999943
totalDigits  10
pattern  0|\d{9}|\d{10}
annotation
documentation
00014
appinfo
CompanyID_conversion1
appinfo
xs:companyId
source <xs:element name="CompanyID">
 
<xs:annotation>
   
<xs:documentation>00014</xs:documentation>
   
<xs:appinfo source="ConversionID">CompanyID_conversion1</xs:appinfo>
   
<xs:appinfo source="TDOType">xs:companyId</xs:appinfo>
 
</xs:annotation>
 
<xs:simpleType>
   
<xs:restriction base="xs:integer">
     
<xs:minInclusive value="0"/>
     
<xs:maxInclusive value="1999999943"/>
     
<xs:totalDigits value="10"/>
     
<xs:pattern value="0|\d{9}|\d{10}"/>
   
</xs:restriction>
 
</xs:simpleType>
</xs:element>

element CompanyVehicleAction
diagram DmfAConsultationAnswer_20253_p39.png
type CompanyVehicleActionType
properties
content  complex
children CompanyVehicleSequenceNbrLicensePlateEcoVehicleCompanyVehicleVersionNbrAction
used by
element  EmployerDeclarationConsult
annotation
documentation
90295
source <xs:element name="CompanyVehicleAction" type="CompanyVehicleActionType">
 
<xs:annotation>
   
<xs:documentation>90295</xs:documentation>
 
</xs:annotation>
</xs:element>

element CompanyVehicleSequenceNbr
diagram DmfAConsultationAnswer_20253_p40.png
type restriction of xs:integer
properties
content  simple
used by
complexTypes  CompanyVehicleActionTypePathType
facets
Kind  Value  Annotation
minInclusive  0
maxInclusive  99999
totalDigits  5
annotation
documentation
00780
source <xs:element name="CompanyVehicleSequenceNbr">
 
<xs:annotation>
   
<xs:documentation>00780</xs:documentation>
 
</xs:annotation>
 
<xs:simpleType>
   
<xs:restriction base="xs:integer">
     
<xs:minInclusive value="0"/>
     
<xs:maxInclusive value="99999"/>
     
<xs:totalDigits value="5"/>
   
</xs:restriction>
 
</xs:simpleType>
</xs:element>

element CompanyVehicleVersionNbr
diagram DmfAConsultationAnswer_20253_p41.png
type restriction of xs:integer
properties
content  simple
used by
complexType  CompanyVehicleActionType
facets
Kind  Value  Annotation
minInclusive  1
maxInclusive  99999999999
totalDigits  11
annotation
documentation
00782
source <xs:element name="CompanyVehicleVersionNbr">
 
<xs:annotation>
   
<xs:documentation>00782</xs:documentation>
 
</xs:annotation>
 
<xs:simpleType>
   
<xs:restriction base="xs:integer">
     
<xs:minInclusive value="1"/>
     
<xs:maxInclusive value="99999999999"/>
     
<xs:totalDigits value="11"/>
   
</xs:restriction>
 
</xs:simpleType>
</xs:element>

element CompensationAmount
diagram DmfAConsultationAnswer_20253_p42.png
type restriction of xs:integer
properties
content  simple
used by
complexType  EmployerCompensationConsultType
facets
Kind  Value  Annotation
minInclusive  0
maxInclusive  999999999999999
totalDigits  15
annotation
documentation
01251
source <xs:element name="CompensationAmount">
 
<xs:annotation>
   
<xs:documentation>01251</xs:documentation>
 
</xs:annotation>
 
<xs:simpleType>
   
<xs:restriction base="xs:integer">
     
<xs:minInclusive value="0"/>
     
<xs:maxInclusive value="999999999999999"/>
     
<xs:totalDigits value="15"/>
   
</xs:restriction>
 
</xs:simpleType>
</xs:element>

element CompensationCode
diagram DmfAConsultationAnswer_20253_p43.png
type restriction of xs:integer
properties
content  simple
used by
complexTypes  EmployerCompensationConsultTypePathType
facets
Kind  Value  Annotation
totalDigits  2
enumeration  01
enumeration  02
annotation
documentation
01250
source <xs:element name="CompensationCode">
 
<xs:annotation>
   
<xs:documentation>01250</xs:documentation>
 
</xs:annotation>
 
<xs:simpleType>
   
<xs:restriction base="xs:integer">
     
<xs:totalDigits value="2"/>
     
<xs:enumeration value="01"/>
     
<xs:enumeration value="02"/>
   
</xs:restriction>
 
</xs:simpleType>
</xs:element>

element CompensationException
diagram DmfAConsultationAnswer_20253_p44.png
type restriction of xs:integer
properties
content  simple
used by
complexType  EmployerCompensationConsultType
facets
Kind  Value  Annotation
totalDigits  2
enumeration  01
annotation
documentation
01252
source <xs:element name="CompensationException">
 
<xs:annotation>
   
<xs:documentation>01252</xs:documentation>
 
</xs:annotation>
 
<xs:simpleType>
   
<xs:restriction base="xs:integer">
     
<xs:totalDigits value="2"/>
     
<xs:enumeration value="01"/>
   
</xs:restriction>
 
</xs:simpleType>
</xs:element>

element ComplementaryIndemnityAction
diagram DmfAConsultationAnswer_20253_p45.png
type extension of ComplementaryIndemnityActionType
properties
content  complex
children EmployerNotionJointCommissionNbrActivityCodeDebtorTypeFirstComplIndemnityDateComplIndemnityAgreementNotionHalfTimeCareerInterruptionNotionServiceExemptionNotionReplacementAccordanceWCCNotionSubstituteINSSResumptionOfWorkMeasureComplIndemnityNbrOfPartsNoticeDateAilingOrReorgCompanyNotionAcknowledgementStartDateAcknowledgementEndDateActionComplIndemnityContributionAction
used by
element  WorkerRecordConsult
annotation
documentation
90338
source <xs:element name="ComplementaryIndemnityAction">
 
<xs:annotation>
   
<xs:documentation>90338</xs:documentation>
 
</xs:annotation>
 
<xs:complexType>
   
<xs:complexContent>
     
<xs:extension base="ComplementaryIndemnityActionType">
       
<xs:sequence>
         
<xs:element ref="ComplIndemnityContributionAction" minOccurs="0" maxOccurs="unbounded"/>
       
</xs:sequence>
     
</xs:extension>
   
</xs:complexContent>
 
</xs:complexType>
</xs:element>

element ComplIndemnityAgreementNotion
diagram DmfAConsultationAnswer_20253_p46.png
type restriction of xs:integer
properties
content  simple
used by
complexTypes  ComplementaryIndemnityActionTypePathType
facets
Kind  Value  Annotation
minInclusive  0
maxInclusive  9
totalDigits  1
annotation
documentation
00824
source <xs:element name="ComplIndemnityAgreementNotion">
 
<xs:annotation>
   
<xs:documentation>00824</xs:documentation>
 
</xs:annotation>
 
<xs:simpleType>
   
<xs:restriction base="xs:integer">
     
<xs:minInclusive value="0"/>
     
<xs:maxInclusive value="9"/>
     
<xs:totalDigits value="1"/>
   
</xs:restriction>
 
</xs:simpleType>
</xs:element>

element ComplIndemnityAmount
diagram DmfAConsultationAnswer_20253_p47.png
type restriction of xs:integer
properties
content  simple
used by
complexType  ComplIndemnityContributionActionType
facets
Kind  Value  Annotation
minInclusive  0
maxInclusive  999999999
totalDigits  9
annotation
documentation
00830
source <xs:element name="ComplIndemnityAmount">
 
<xs:annotation>
   
<xs:documentation>00830</xs:documentation>
 
</xs:annotation>
 
<xs:simpleType>
   
<xs:restriction base="xs:integer">
     
<xs:minInclusive value="0"/>
     
<xs:maxInclusive value="999999999"/>
     
<xs:totalDigits value="9"/>
   
</xs:restriction>
 
</xs:simpleType>
</xs:element>

element ComplIndemnityAmountAdjustNotion
diagram DmfAConsultationAnswer_20253_p48.png
type restriction of xs:integer
properties
content  simple
used by
complexTypes  ComplIndemnityContributionActionTypePathType
facets
Kind  Value  Annotation
maxInclusive  9
totalDigits  1
enumeration  0
enumeration  1
enumeration  2
enumeration  3
enumeration  4
enumeration  9
annotation
documentation
00829
source <xs:element name="ComplIndemnityAmountAdjustNotion">
 
<xs:annotation>
   
<xs:documentation>00829</xs:documentation>
 
</xs:annotation>
 
<xs:simpleType>
   
<xs:restriction base="xs:integer">
     
<xs:maxInclusive value="9"/>
     
<xs:totalDigits value="1"/>
     
<xs:enumeration value="0"/>
     
<xs:enumeration value="1"/>
     
<xs:enumeration value="2"/>
     
<xs:enumeration value="3"/>
     
<xs:enumeration value="4"/>
     
<xs:enumeration value="9"/>
   
</xs:restriction>
 
</xs:simpleType>
</xs:element>

element ComplIndemnityContributionAction
diagram DmfAConsultationAnswer_20253_p49.png
type ComplIndemnityContributionActionType
properties
content  complex
children ContributionWorkerCodeContributionTypeIndemnityContributionPeriodCodeComplIndemnityAmountAdjustNotionContributionSequenceNbrComplIndemnityAmountCapitalizationNotionWelfareBenefitTheoreticalAmountComplIndemnityNbrMonthsNbrMonthsDecimalsIncompleteMonthNbrDaysIncompleteMonthReasonFloorApplicationNotionContributionAmountAction
used by
element  ComplementaryIndemnityAction
annotation
documentation
90339
source <xs:element name="ComplIndemnityContributionAction" type="ComplIndemnityContributionActionType">
 
<xs:annotation>
   
<xs:documentation>90339</xs:documentation>
 
</xs:annotation>
</xs:element>

element ComplIndemnityNbrMonths
diagram DmfAConsultationAnswer_20253_p50.png
type restriction of xs:integer
properties
content  simple
used by
complexType  ComplIndemnityContributionActionType
facets
Kind  Value  Annotation
minInclusive  0
maxInclusive  999
totalDigits  3
annotation
documentation
00831
source <xs:element name="ComplIndemnityNbrMonths">
 
<xs:annotation>
   
<xs:documentation>00831</xs:documentation>
 
</xs:annotation>
 
<xs:simpleType>
   
<xs:restriction base="xs:integer">
     
<xs:minInclusive value="0"/>
     
<xs:maxInclusive value="999"/>
     
<xs:totalDigits value="3"/>
   
</xs:restriction>
 
</xs:simpleType>
</xs:element>

element ComplIndemnityNbrOfParts
diagram DmfAConsultationAnswer_20253_p51.png
type restriction of xs:integer
properties
content  simple
used by
complexType  ComplementaryIndemnityActionType
facets
Kind  Value  Annotation
minInclusive  0
maxInclusive  9
totalDigits  1
annotation
documentation
00950
source <xs:element name="ComplIndemnityNbrOfParts">
 
<xs:annotation>
   
<xs:documentation>00950</xs:documentation>
 
</xs:annotation>
 
<xs:simpleType>
   
<xs:restriction base="xs:integer">
     
<xs:minInclusive value="0"/>
     
<xs:maxInclusive value="9"/>
     
<xs:totalDigits value="1"/>
   
</xs:restriction>
 
</xs:simpleType>
</xs:element>

element ContractType
diagram DmfAConsultationAnswer_20253_p52.png
type restriction of xs:integer
properties
content  simple
used by
complexType  OccupationConsultationType
facets
Kind  Value  Annotation
minInclusive  0
maxInclusive  9
totalDigits  1
annotation
documentation
00050
source <xs:element name="ContractType">
 
<xs:annotation>
   
<xs:documentation>00050</xs:documentation>
 
</xs:annotation>
 
<xs:simpleType>
   
<xs:restriction base="xs:integer">
     
<xs:minInclusive value="0"/>
     
<xs:maxInclusive value="9"/>
     
<xs:totalDigits value="1"/>
   
</xs:restriction>
 
</xs:simpleType>
</xs:element>

element ContributionAmount
diagram DmfAConsultationAnswer_20253_p53.png
type restriction of xs:integer
properties
content  simple
used by
complexTypes  ComplIndemnityContributionActionTypeWorkerContributionActionType
facets
Kind  Value  Annotation
minInclusive  0
maxInclusive  99999999999
totalDigits  11
annotation
documentation
00085
source <xs:element name="ContributionAmount">
 
<xs:annotation>
   
<xs:documentation>00085</xs:documentation>
 
</xs:annotation>
 
<xs:simpleType>
   
<xs:restriction base="xs:integer">
     
<xs:minInclusive value="0"/>
     
<xs:maxInclusive value="99999999999"/>
     
<xs:totalDigits value="11"/>
   
</xs:restriction>
 
</xs:simpleType>
</xs:element>

element ContributionCalculationBasis
diagram DmfAConsultationAnswer_20253_p54.png
type restriction of xs:integer
properties
content  simple
used by
complexType  WorkerContributionActionType
facets
Kind  Value  Annotation
minInclusive  0
maxInclusive  99999999999
totalDigits  11
annotation
documentation
00084
source <xs:element name="ContributionCalculationBasis">
 
<xs:annotation>
   
<xs:documentation>00084</xs:documentation>
 
</xs:annotation>
 
<xs:simpleType>
   
<xs:restriction base="xs:integer">
     
<xs:minInclusive value="0"/>
     
<xs:maxInclusive value="99999999999"/>
     
<xs:totalDigits value="11"/>
   
</xs:restriction>
 
</xs:simpleType>
</xs:element>

element ContributionSequenceNbr
diagram DmfAConsultationAnswer_20253_p55.png
type restriction of xs:integer
properties
content  simple
used by
complexTypes  ComplIndemnityContributionActionTypePathType
facets
Kind  Value  Annotation
minInclusive  1
maxInclusive  999
totalDigits  3
annotation
documentation
00955
source <xs:element name="ContributionSequenceNbr">
 
<xs:annotation>
   
<xs:documentation>00955</xs:documentation>
 
</xs:annotation>
 
<xs:simpleType>
   
<xs:restriction base="xs:integer">
     
<xs:minInclusive value="1"/>
     
<xs:maxInclusive value="999"/>
     
<xs:totalDigits value="3"/>
   
</xs:restriction>
 
</xs:simpleType>
</xs:element>

element ContributionType
diagram DmfAConsultationAnswer_20253_p56.png
type restriction of xs:integer
properties
content  simple
used by
complexTypes  ComplIndemnityContributionActionTypePathTypeWorkerContributionActionType
facets
Kind  Value  Annotation
minInclusive  0
maxInclusive  9
totalDigits  1
annotation
documentation
00083
source <xs:element name="ContributionType">
 
<xs:annotation>
   
<xs:documentation>00083</xs:documentation>
 
</xs:annotation>
 
<xs:simpleType>
   
<xs:restriction base="xs:integer">
     
<xs:minInclusive value="0"/>
     
<xs:maxInclusive value="9"/>
     
<xs:totalDigits value="1"/>
   
</xs:restriction>
 
</xs:simpleType>
</xs:element>

element ContributionUnrelatedToNPConsult
diagram DmfAConsultationAnswer_20253_p57.png
type extension of ContributionUnrelatedToNPConsultType
properties
content  complex
children UnrelatedEmployerClassUnrelatedWorkerCodeUnrelatedCalculationBasisUnrelatedAmountContUnrelatedToNPVersionNbrCodeSubjectedResultCodeResearchActionAnomalyReport
used by
element  EmployerDeclarationConsult
annotation
documentation
90216
source <xs:element name="ContributionUnrelatedToNPConsult">
 
<xs:annotation>
   
<xs:documentation>90216</xs:documentation>
 
</xs:annotation>
 
<xs:complexType>
   
<xs:complexContent>
     
<xs:extension base="ContributionUnrelatedToNPConsultType">
       
<xs:sequence>
         
<xs:element ref="AnomalyReport" minOccurs="0" maxOccurs="unbounded"/>
       
</xs:sequence>
     
</xs:extension>
   
</xs:complexContent>
 
</xs:complexType>
</xs:element>

element ContributionWorkerCode
diagram DmfAConsultationAnswer_20253_p58.png
type restriction of xs:integer
properties
content  simple
used by
complexTypes  ComplIndemnityContributionActionTypePathTypeWorkerContributionActionType
facets
Kind  Value  Annotation
minInclusive  000
maxInclusive  999
totalDigits  3
pattern  \d{3}
annotation
documentation
00082
source <xs:element name="ContributionWorkerCode">
 
<xs:annotation>
   
<xs:documentation>00082</xs:documentation>
 
</xs:annotation>
 
<xs:simpleType>
   
<xs:restriction base="xs:integer">
     
<xs:minInclusive value="000"/>
     
<xs:maxInclusive value="999"/>
     
<xs:totalDigits value="3"/>
     
<xs:pattern value="\d{3}"/>
   
</xs:restriction>
 
</xs:simpleType>
</xs:element>

element ContUnrelatedToNPVersionNbr
diagram DmfAConsultationAnswer_20253_p59.png
type restriction of xs:integer
properties
content  simple
used by
complexType  ContributionUnrelatedToNPConsultType
facets
Kind  Value  Annotation
minInclusive  1
maxInclusive  99999999999
totalDigits  11
annotation
documentation
00611
source <xs:element name="ContUnrelatedToNPVersionNbr">
 
<xs:annotation>
   
<xs:documentation>00611</xs:documentation>
 
</xs:annotation>
 
<xs:simpleType>
   
<xs:restriction base="xs:integer">
     
<xs:minInclusive value="1"/>
     
<xs:maxInclusive value="99999999999"/>
     
<xs:totalDigits value="11"/>
   
</xs:restriction>
 
</xs:simpleType>
</xs:element>

element Country
diagram DmfAConsultationAnswer_20253_p60.png
type restriction of xs:integer
properties
content  simple
used by
complexType  AddressActionType
facets
Kind  Value  Annotation
minInclusive  0
maxInclusive  99999
totalDigits  5
annotation
documentation
00523
source <xs:element name="Country">
 
<xs:annotation>
   
<xs:documentation>00523</xs:documentation>
 
</xs:annotation>
 
<xs:simpleType>
   
<xs:restriction base="xs:integer">
     
<xs:minInclusive value="0"/>
     
<xs:maxInclusive value="99999"/>
     
<xs:totalDigits value="5"/>
   
</xs:restriction>
 
</xs:simpleType>
</xs:element>

element CUNPCalculatedAmount
diagram DmfAConsultationAnswer_20253_p61.png
type restriction of xs:string
properties
content  simple
used by
complexType  PathType
facets
Kind  Value  Annotation
maxLength  16
pattern  [+-]?\d{1,15}
annotation
documentation
00902
source <xs:element name="CUNPCalculatedAmount">
 
<xs:annotation>
   
<xs:documentation>00902</xs:documentation>
 
</xs:annotation>
 
<xs:simpleType>
   
<xs:restriction base="xs:string">
     
<xs:maxLength value="16"/>
     
<xs:pattern value="[+-]?\d{1,15}"/>
   
</xs:restriction>
 
</xs:simpleType>
</xs:element>

element DailyContractNbr
diagram DmfAConsultationAnswer_20253_p62.png
type restriction of xs:integer
properties
content  simple
used by
complexType  UsingEmployerActionType
facets
Kind  Value  Annotation
minInclusive  0
maxInclusive  999
totalDigits  3
annotation
documentation
01254
source <xs:element name="DailyContractNbr">
 
<xs:annotation>
   
<xs:documentation>01254</xs:documentation>
 
</xs:annotation>
 
<xs:simpleType>
   
<xs:restriction base="xs:integer">
     
<xs:minInclusive value="0"/>
     
<xs:maxInclusive value="999"/>
     
<xs:totalDigits value="3"/>
   
</xs:restriction>
 
</xs:simpleType>
</xs:element>

element DaysJustification
diagram DmfAConsultationAnswer_20253_p63.png
type restriction of xs:string
properties
content  simple
used by
complexType  OccupationConsultationType
facets
Kind  Value  Annotation
maxLength  1
annotation
documentation
00625
source <xs:element name="DaysJustification">
 
<xs:annotation>
   
<xs:documentation>00625</xs:documentation>
 
</xs:annotation>
 
<xs:simpleType>
   
<xs:restriction base="xs:string">
     
<xs:maxLength value="1"/>
   
</xs:restriction>
 
</xs:simpleType>
</xs:element>

element DebtorType
diagram DmfAConsultationAnswer_20253_p64.png
type restriction of xs:string
properties
content  simple
used by
complexType  ComplementaryIndemnityActionType
facets
Kind  Value  Annotation
maxLength  1
enumeration  0
enumeration  1
enumeration  2
enumeration  3
enumeration  4
enumeration  5
annotation
documentation
00949
source <xs:element name="DebtorType">
 
<xs:annotation>
   
<xs:documentation>00949</xs:documentation>
 
</xs:annotation>
 
<xs:simpleType>
   
<xs:restriction base="xs:string">
     
<xs:maxLength value="1"/>
     
<xs:enumeration value="0"/>
     
<xs:enumeration value="1"/>
     
<xs:enumeration value="2"/>
     
<xs:enumeration value="3"/>
     
<xs:enumeration value="4"/>
     
<xs:enumeration value="5"/>
   
</xs:restriction>
 
</xs:simpleType>
</xs:element>

element DeclNaturalPersonPID
diagram DmfAConsultationAnswer_20253_p65.png
type restriction of xs:integer
properties
content  simple
used by
complexType  NaturalPersonConsultType
facets
Kind  Value  Annotation
minInclusive  1
maxInclusive  99999999999
totalDigits  11
annotation
documentation
00548
source <xs:element name="DeclNaturalPersonPID">
 
<xs:annotation>
   
<xs:documentation>00548</xs:documentation>
 
</xs:annotation>
 
<xs:simpleType>
   
<xs:restriction base="xs:integer">
     
<xs:minInclusive value="1"/>
     
<xs:maxInclusive value="99999999999"/>
     
<xs:totalDigits value="11"/>
   
</xs:restriction>
 
</xs:simpleType>
</xs:element>

element DeclNaturalPersonVersionNbr
diagram DmfAConsultationAnswer_20253_p66.png
type restriction of xs:integer
properties
content  simple
used by
complexType  NaturalPersonConsultType
facets
Kind  Value  Annotation
minInclusive  1
maxInclusive  99999999999
totalDigits  11
annotation
documentation
00620
source <xs:element name="DeclNaturalPersonVersionNbr">
 
<xs:annotation>
   
<xs:documentation>00620</xs:documentation>
 
</xs:annotation>
 
<xs:simpleType>
   
<xs:restriction base="xs:integer">
     
<xs:minInclusive value="1"/>
     
<xs:maxInclusive value="99999999999"/>
     
<xs:totalDigits value="11"/>
   
</xs:restriction>
 
</xs:simpleType>
</xs:element>

element DeductionAmount
diagram DmfAConsultationAnswer_20253_p67.png
type restriction of xs:integer
properties
content  simple
used by
complexTypes  OccupationDeductionActionTypeWorkerDeductionActionType
facets
Kind  Value  Annotation
minInclusive  0
maxInclusive  99999999999
totalDigits  11
annotation
documentation
00089
source <xs:element name="DeductionAmount">
 
<xs:annotation>
   
<xs:documentation>00089</xs:documentation>
 
</xs:annotation>
 
<xs:simpleType>
   
<xs:restriction base="xs:integer">
     
<xs:minInclusive value="0"/>
     
<xs:maxInclusive value="99999999999"/>
     
<xs:totalDigits value="11"/>
   
</xs:restriction>
 
</xs:simpleType>
</xs:element>

element DeductionCalculationBasis
diagram DmfAConsultationAnswer_20253_p68.png
type restriction of xs:integer
properties
content  simple
used by
complexTypes  OccupationDeductionActionTypeWorkerDeductionActionType
facets
Kind  Value  Annotation
minInclusive  0
maxInclusive  99999999999
totalDigits  11
annotation
documentation
00088
source <xs:element name="DeductionCalculationBasis">
 
<xs:annotation>
   
<xs:documentation>00088</xs:documentation>
 
</xs:annotation>
 
<xs:simpleType>
   
<xs:restriction base="xs:integer">
     
<xs:minInclusive value="0"/>
     
<xs:maxInclusive value="99999999999"/>
     
<xs:totalDigits value="11"/>
   
</xs:restriction>
 
</xs:simpleType>
</xs:element>

element DeductionCode
diagram DmfAConsultationAnswer_20253_p69.png
type restriction of xs:integer
properties
content  simple
used by
complexTypes  OccupationDeductionActionTypePathTypeWorkerDeductionActionType
facets
Kind  Value  Annotation
minInclusive  0
maxInclusive  9999
totalDigits  4
annotation
documentation
00086
source <xs:element name="DeductionCode">
 
<xs:annotation>
   
<xs:documentation>00086</xs:documentation>
 
</xs:annotation>
 
<xs:simpleType>
   
<xs:restriction base="xs:integer">
     
<xs:minInclusive value="0"/>
     
<xs:maxInclusive value="9999"/>
     
<xs:totalDigits value="4"/>
   
</xs:restriction>
 
</xs:simpleType>
</xs:element>

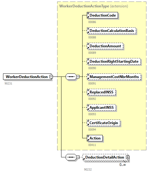
element DeductionDetailAction
diagram DmfAConsultationAnswer_20253_p70.png
type DeductionDetailActionType
properties
content  complex
children DeductionDetailSequenceNbrDeductionDetailAmountWorkingRegulationsRegistryNbrWorkingRegulationsStartingDateAverageWorkingTimeBeforeReductionAverageWorkingTimeAfterReductionAction
used by
element  WorkerDeductionAction
annotation
documentation
90232
source <xs:element name="DeductionDetailAction" type="DeductionDetailActionType">
 
<xs:annotation>
   
<xs:documentation>90232</xs:documentation>
 
</xs:annotation>
</xs:element>

element DeductionDetailAmount
diagram DmfAConsultationAnswer_20253_p71.png
type restriction of xs:integer
properties
content  simple
used by
complexType  DeductionDetailActionType
facets
Kind  Value  Annotation
minInclusive  0
maxInclusive  99999999999
totalDigits  11
annotation
documentation
00141
source <xs:element name="DeductionDetailAmount">
 
<xs:annotation>
   
<xs:documentation>00141</xs:documentation>
 
</xs:annotation>
 
<xs:simpleType>
   
<xs:restriction base="xs:integer">
     
<xs:minInclusive value="0"/>
     
<xs:maxInclusive value="99999999999"/>
     
<xs:totalDigits value="11"/>
   
</xs:restriction>
 
</xs:simpleType>
</xs:element>

element DeductionDetailSequenceNbr
diagram DmfAConsultationAnswer_20253_p72.png
type restriction of xs:integer
properties
content  simple
used by
complexTypes  DeductionDetailActionTypeOccupationDeductionDetailActionTypePathType
facets
Kind  Value  Annotation
minInclusive  1
maxInclusive  99
totalDigits  2
annotation
documentation
00138
source <xs:element name="DeductionDetailSequenceNbr">
 
<xs:annotation>
   
<xs:documentation>00138</xs:documentation>
 
</xs:annotation>
 
<xs:simpleType>
   
<xs:restriction base="xs:integer">
     
<xs:minInclusive value="1"/>
     
<xs:maxInclusive value="99"/>
     
<xs:totalDigits value="2"/>
   
</xs:restriction>
 
</xs:simpleType>
</xs:element>

element DeductionRightStartingDate
diagram DmfAConsultationAnswer_20253_p73.png
type restriction of xs:date
properties
content  simple
used by
complexTypes  OccupationDeductionActionTypeWorkerDeductionActionType
facets
Kind  Value  Annotation
pattern  \d{4}-\d{2}-\d{2}
annotation
documentation
00090
source <xs:element name="DeductionRightStartingDate">
 
<xs:annotation>
   
<xs:documentation>00090</xs:documentation>
 
</xs:annotation>
 
<xs:simpleType>
   
<xs:restriction base="xs:date">
     
<xs:pattern value="\d{4}-\d{2}-\d{2}"/>
   
</xs:restriction>
 
</xs:simpleType>
</xs:element>

element DefinitiveNominationDate
diagram DmfAConsultationAnswer_20253_p74.png
type restriction of xs:date
properties
content  simple
used by
complexType  OccupationInformationsActionType
facets
Kind  Value  Annotation
pattern  \d{4}-\d{2}-\d{2}
annotation
documentation
01092
source <xs:element name="DefinitiveNominationDate">
 
<xs:annotation>
   
<xs:documentation>01092</xs:documentation>
 
</xs:annotation>
 
<xs:simpleType>
   
<xs:restriction base="xs:date">
     
<xs:pattern value="\d{4}-\d{2}-\d{2}"/>
   
</xs:restriction>
 
</xs:simpleType>
</xs:element>

element DismissedStatWorkerContAction
diagram DmfAConsultationAnswer_20253_p75.png
type DismissedStatWorkerContActionType
properties
content  complex
children GrossRefRemunAmountGrossRefRemunContributionAmountRefNbrDaysSubjectionStartingDateSubjectionEndingDateAction
used by
element  WorkerRecordConsult
annotation
documentation
90233
source <xs:element name="DismissedStatWorkerContAction" type="DismissedStatWorkerContActionType">
 
<xs:annotation>
   
<xs:documentation>90233</xs:documentation>
 
</xs:annotation>
</xs:element>

element DmfAConsultationAnswer
diagram DmfAConsultationAnswer_20253_p76.png
properties
content  complex
children Form
annotation
documentation
90203
source <xs:element name="DmfAConsultationAnswer">
 
<xs:annotation>
   
<xs:documentation>90203</xs:documentation>
 
</xs:annotation>
 
<xs:complexType>
   
<xs:sequence>
     
<xs:element ref="Form" maxOccurs="unbounded"/>
   
</xs:sequence>
 
</xs:complexType>
</xs:element>

element EarlyRetirementCode
diagram DmfAConsultationAnswer_20253_p77.png
type restriction of xs:integer
properties
content  simple
used by
complexTypes  EarlyRetirementContActionTypePathType
facets
Kind  Value  Annotation
minInclusive  0
maxInclusive  9
totalDigits  1
annotation
documentation
00079
source <xs:element name="EarlyRetirementCode">
 
<xs:annotation>
   
<xs:documentation>00079</xs:documentation>
 
</xs:annotation>
 
<xs:simpleType>
   
<xs:restriction base="xs:integer">
     
<xs:minInclusive value="0"/>
     
<xs:maxInclusive value="9"/>
     
<xs:totalDigits value="1"/>
   
</xs:restriction>
 
</xs:simpleType>
</xs:element>

element EarlyRetirementContAction
diagram DmfAConsultationAnswer_20253_p78.png
type EarlyRetirementContActionType
properties
content  complex
children EarlyRetirementCodeEarlyRetirementNbrMonthsEarlyRetirementContributionAmountAction
used by
element  WorkerRecordConsult
annotation
documentation
90235
source <xs:element name="EarlyRetirementContAction" type="EarlyRetirementContActionType">
 
<xs:annotation>
   
<xs:documentation>90235</xs:documentation>
 
</xs:annotation>
</xs:element>

element EarlyRetirementContributionAmount
diagram DmfAConsultationAnswer_20253_p79.png
type restriction of xs:integer
properties
content  simple
used by
complexType  EarlyRetirementContActionType
facets
Kind  Value  Annotation
minInclusive  0
maxInclusive  999999999
totalDigits  9
annotation
documentation
00081
source <xs:element name="EarlyRetirementContributionAmount">
 
<xs:annotation>
   
<xs:documentation>00081</xs:documentation>
 
</xs:annotation>
 
<xs:simpleType>
   
<xs:restriction base="xs:integer">
     
<xs:minInclusive value="0"/>
     
<xs:maxInclusive value="999999999"/>
     
<xs:totalDigits value="9"/>
   
</xs:restriction>
 
</xs:simpleType>
</xs:element>

element EarlyRetirementNbrMonths
diagram DmfAConsultationAnswer_20253_p80.png
type restriction of xs:integer
properties
content  simple
used by
complexType  EarlyRetirementContActionType
facets
Kind  Value  Annotation
minInclusive  0
maxInclusive  999
totalDigits  3
annotation
documentation
00080
source <xs:element name="EarlyRetirementNbrMonths">
 
<xs:annotation>
   
<xs:documentation>00080</xs:documentation>
 
</xs:annotation>
 
<xs:simpleType>
   
<xs:restriction base="xs:integer">
     
<xs:minInclusive value="0"/>
     
<xs:maxInclusive value="999"/>
     
<xs:totalDigits value="3"/>
   
</xs:restriction>
 
</xs:simpleType>
</xs:element>

element EcoVehicle
diagram DmfAConsultationAnswer_20253_p81.png
type restriction of xs:integer
properties
content  simple
used by
complexType  CompanyVehicleActionType
facets
Kind  Value  Annotation
minInclusive  0
maxInclusive  1
totalDigits  1
annotation
documentation
01217
source <xs:element name="EcoVehicle">
 
<xs:annotation>
   
<xs:documentation>01217</xs:documentation>
 
</xs:annotation>
 
<xs:simpleType>
   
<xs:restriction base="xs:integer">
     
<xs:minInclusive value="0"/>
     
<xs:maxInclusive value="1"/>
     
<xs:totalDigits value="1"/>
   
</xs:restriction>
 
</xs:simpleType>
</xs:element>

element EmpCompensationVersionNbr
diagram DmfAConsultationAnswer_20253_p82.png
type restriction of xs:integer
properties
content  simple
used by
complexType  EmployerCompensationConsultType
facets
Kind  Value  Annotation
minInclusive  1
maxInclusive  99999999999
totalDigits  11
annotation
documentation
01253
source <xs:element name="EmpCompensationVersionNbr">
 
<xs:annotation>
   
<xs:documentation>01253</xs:documentation>
 
</xs:annotation>
 
<xs:simpleType>
   
<xs:restriction base="xs:integer">
     
<xs:minInclusive value="1"/>
     
<xs:maxInclusive value="99999999999"/>
     
<xs:totalDigits value="11"/>
   
</xs:restriction>
 
</xs:simpleType>
</xs:element>

element EmployabilityMeasure
diagram DmfAConsultationAnswer_20253_p83.png
type restriction of xs:integer
properties
content  simple
used by
complexType  OccupationInformationsActionType
facets
Kind  Value  Annotation
minInclusive  0
maxInclusive  99999999999
totalDigits  11
annotation
documentation
01243
source <xs:element name="EmployabilityMeasure">
 
<xs:annotation>
   
<xs:documentation>01243</xs:documentation>
 
</xs:annotation>
 
<xs:simpleType>
   
<xs:restriction base="xs:integer">
     
<xs:minInclusive value="0"/>
     
<xs:maxInclusive value="99999999999"/>
     
<xs:totalDigits value="11"/>
   
</xs:restriction>
 
</xs:simpleType>
</xs:element>

element EmployerClass
diagram DmfAConsultationAnswer_20253_p84.png
type restriction of xs:integer
properties
content  simple
used by
complexTypes  PathTypeWorkerRecordConsultType
facets
Kind  Value  Annotation
minInclusive  000
maxInclusive  999
totalDigits  3
pattern  \d{3}
annotation
documentation
00036
source <xs:element name="EmployerClass">
 
<xs:annotation>
   
<xs:documentation>00036</xs:documentation>
 
</xs:annotation>
 
<xs:simpleType>
   
<xs:restriction base="xs:integer">
     
<xs:minInclusive value="000"/>
     
<xs:maxInclusive value="999"/>
     
<xs:totalDigits value="3"/>
     
<xs:pattern value="\d{3}"/>
   
</xs:restriction>
 
</xs:simpleType>
</xs:element>

element EmployerCompensationConsult
diagram DmfAConsultationAnswer_20253_p85.png
type extension of EmployerCompensationConsultType
properties
content  complex
children CompensationCodeCompensationAmountCompensationExceptionEmpCompensationVersionNbrCodeSubjectedActionAnomalyReport
used by
element  EmployerDeclarationConsult
annotation
documentation
90602
source <xs:element name="EmployerCompensationConsult">
 
<xs:annotation>
   
<xs:documentation>90602</xs:documentation>
 
</xs:annotation>
 
<xs:complexType>
   
<xs:complexContent>
     
<xs:extension base="EmployerCompensationConsultType">
       
<xs:sequence>
         
<xs:element ref="AnomalyReport" minOccurs="0" maxOccurs="unbounded"/>
       
</xs:sequence>
     
</xs:extension>
   
</xs:complexContent>
 
</xs:complexType>
</xs:element>

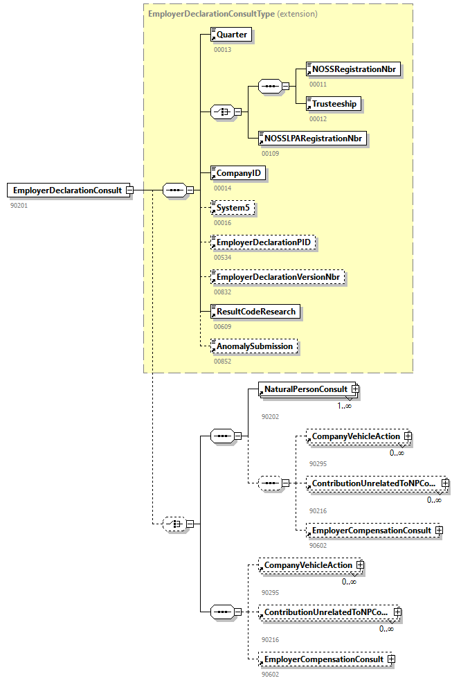
element EmployerDeclarationConsult
diagram DmfAConsultationAnswer_20253_p86.png
type extension of EmployerDeclarationConsultType
properties
content  complex
children QuarterNOSSRegistrationNbrTrusteeshipNOSSLPARegistrationNbrCompanyIDSystem5EmployerDeclarationPIDEmployerDeclarationVersionNbrResultCodeResearchAnomalySubmissionNaturalPersonConsultCompanyVehicleActionContributionUnrelatedToNPConsultEmployerCompensationConsult
used by
element  Form
annotation
documentation
90201
source <xs:element name="EmployerDeclarationConsult">
 
<xs:annotation>
   
<xs:documentation>90201</xs:documentation>
 
</xs:annotation>
 
<xs:complexType>
   
<xs:complexContent>
     
<xs:extension base="EmployerDeclarationConsultType">
       
<xs:choice minOccurs="0">
         
<xs:sequence>
           
<xs:element ref="NaturalPersonConsult" maxOccurs="unbounded"/>
           
<xs:sequence minOccurs="0">
             
<xs:element ref="CompanyVehicleAction" minOccurs="0" maxOccurs="unbounded"/>
             
<xs:element ref="ContributionUnrelatedToNPConsult" minOccurs="0" maxOccurs="unbounded"/>
             
<xs:element ref="EmployerCompensationConsult" minOccurs="0"/>
           
</xs:sequence>
         
</xs:sequence>
         
<xs:sequence>
           
<xs:element ref="CompanyVehicleAction" minOccurs="0" maxOccurs="unbounded"/>
           
<xs:element ref="ContributionUnrelatedToNPConsult" minOccurs="0" maxOccurs="unbounded"/>
           
<xs:element ref="EmployerCompensationConsult" minOccurs="0"/>
         
</xs:sequence>
       
</xs:choice>
     
</xs:extension>
   
</xs:complexContent>
 
</xs:complexType>
</xs:element>

element EmployerDeclarationPID
diagram DmfAConsultationAnswer_20253_p87.png
type restriction of xs:integer
properties
content  simple
used by
complexType  EmployerDeclarationConsultType
facets
Kind  Value  Annotation
minInclusive  1
maxInclusive  99999999999
totalDigits  11
annotation
documentation
00534
source <xs:element name="EmployerDeclarationPID">
 
<xs:annotation>
   
<xs:documentation>00534</xs:documentation>
 
</xs:annotation>
 
<xs:simpleType>
   
<xs:restriction base="xs:integer">
     
<xs:minInclusive value="1"/>
     
<xs:maxInclusive value="99999999999"/>
     
<xs:totalDigits value="11"/>
   
</xs:restriction>
 
</xs:simpleType>
</xs:element>

element EmployerDeclarationVersionNbr
diagram DmfAConsultationAnswer_20253_p88.png
type restriction of xs:integer
properties
content  simple
used by
complexType  EmployerDeclarationConsultType
facets
Kind  Value  Annotation
minInclusive  1
maxInclusive  99999999999
totalDigits  11
annotation
documentation
00832
source <xs:element name="EmployerDeclarationVersionNbr">
 
<xs:annotation>
   
<xs:documentation>00832</xs:documentation>
 
</xs:annotation>
 
<xs:simpleType>
   
<xs:restriction base="xs:integer">
     
<xs:minInclusive value="1"/>
     
<xs:maxInclusive value="99999999999"/>
     
<xs:totalDigits value="11"/>
   
</xs:restriction>
 
</xs:simpleType>
</xs:element>

element EmployerNotion
diagram DmfAConsultationAnswer_20253_p89.png
type restriction of xs:integer
properties
content  simple
used by
complexTypes  ComplementaryIndemnityActionTypePathType
facets
Kind  Value  Annotation
totalDigits  11
pattern  0|00\d{9}|1\d{10}
annotation
documentation
00815
source <xs:element name="EmployerNotion">
 
<xs:annotation>
   
<xs:documentation>00815</xs:documentation>
 
</xs:annotation>
 
<xs:simpleType>
   
<xs:restriction base="xs:integer">
     
<xs:totalDigits value="11"/>
     
<xs:pattern value="0|00\d{9}|1\d{10}"/>
   
</xs:restriction>
 
</xs:simpleType>
</xs:element>

element EmployerSequenceNbr
diagram DmfAConsultationAnswer_20253_p90.png
type restriction of xs:integer
properties
content  simple
used by
complexType  PathType
facets
Kind  Value  Annotation
minInclusive  1
maxInclusive  99
totalDigits  2
annotation
documentation
01006
source <xs:element name="EmployerSequenceNbr">
 
<xs:annotation>
   
<xs:documentation>01006</xs:documentation>
 
</xs:annotation>
 
<xs:simpleType>
   
<xs:restriction base="xs:integer">
     
<xs:minInclusive value="1"/>
     
<xs:maxInclusive value="99"/>
     
<xs:totalDigits value="2"/>
   
</xs:restriction>
 
</xs:simpleType>
</xs:element>

element EmploymentPromotion
diagram DmfAConsultationAnswer_20253_p91.png
type restriction of xs:integer
properties
content  simple
used by
complexType  OccupationConsultationType
facets
Kind  Value  Annotation
totalDigits  3
annotation
documentation
00052
source <xs:element name="EmploymentPromotion">
 
<xs:annotation>
   
<xs:documentation>00052</xs:documentation>
 
</xs:annotation>
 
<xs:simpleType>
   
<xs:restriction base="xs:integer">
     
<xs:totalDigits value="3"/>
   
</xs:restriction>
 
</xs:simpleType>
</xs:element>

element ErrorID
diagram DmfAConsultationAnswer_20253_p92.png
type restriction of xs:string
properties
content  simple
used by
complexType  AnomalyReportType
facets
Kind  Value  Annotation
maxLength  9
annotation
documentation
00108
source <xs:element name="ErrorID">
 
<xs:annotation>
   
<xs:documentation>00108</xs:documentation>
 
</xs:annotation>
 
<xs:simpleType>
   
<xs:restriction base="xs:string">
     
<xs:maxLength value="9"/>
   
</xs:restriction>
 
</xs:simpleType>
</xs:element>

element FileName
diagram DmfAConsultationAnswer_20253_p93.png
type restriction of xs:string
properties
content  simple
used by
complexType  FileReferenceType
facets
Kind  Value  Annotation
minLength  1
maxLength  64
annotation
documentation
00106
source <xs:element name="FileName">
 
<xs:annotation>
   
<xs:documentation>00106</xs:documentation>
 
</xs:annotation>
 
<xs:simpleType>
   
<xs:restriction base="xs:string">
     
<xs:minLength value="1"/>
     
<xs:maxLength value="64"/>
   
</xs:restriction>
 
</xs:simpleType>
</xs:element>

element FileReference
diagram DmfAConsultationAnswer_20253_p94.png
type FileReferenceType
properties
content  complex
children FileNameReferenceOriginReferenceNbr
used by
element  Form
annotation
documentation
90102
source <xs:element name="FileReference" type="FileReferenceType">
 
<xs:annotation>
   
<xs:documentation>90102</xs:documentation>
 
</xs:annotation>
</xs:element>

element FinancialElementCode
diagram DmfAConsultationAnswer_20253_p95.png
type restriction of xs:integer
properties
content  simple
used by
complexType  PathType
facets
Kind  Value  Annotation
totalDigits  10
enumeration  0001001000
enumeration  0002001000
annotation
documentation
01284
source <xs:element name="FinancialElementCode">
 
<xs:annotation>
   
<xs:documentation>01284</xs:documentation>
 
</xs:annotation>
 
<xs:simpleType>
   
<xs:restriction base="xs:integer">
     
<xs:totalDigits value="10"/>
     
<xs:enumeration value="0001001000"/>
     
<xs:enumeration value="0002001000"/>
   
</xs:restriction>
 
</xs:simpleType>
</xs:element>

element FinancialElementType
diagram DmfAConsultationAnswer_20253_p96.png
type restriction of xs:integer
properties
content  simple
used by
complexType  PathType
facets
Kind  Value  Annotation
totalDigits  2
enumeration  1
annotation
documentation
01283
source <xs:element name="FinancialElementType">
 
<xs:annotation>
   
<xs:documentation>01283</xs:documentation>
 
</xs:annotation>
 
<xs:simpleType>
   
<xs:restriction base="xs:integer">
     
<xs:totalDigits value="2"/>
     
<xs:enumeration value="1"/>
   
</xs:restriction>
 
</xs:simpleType>
</xs:element>

element FirstComplIndemnityDate
diagram DmfAConsultationAnswer_20253_p97.png
type restriction of xs:date
properties
content  simple
used by
complexType  ComplementaryIndemnityActionType
facets
Kind  Value  Annotation
minInclusive  1995-03-01
pattern  \d{4}-\d{2}-\d{2}
annotation
documentation
00823
source <xs:element name="FirstComplIndemnityDate">
 
<xs:annotation>
   
<xs:documentation>00823</xs:documentation>
 
</xs:annotation>
 
<xs:simpleType>
   
<xs:restriction base="xs:date">
     
<xs:minInclusive value="1995-03-01"/>
     
<xs:pattern value="\d{4}-\d{2}-\d{2}"/>
   
</xs:restriction>
 
</xs:simpleType>
</xs:element>

element FirstHiringDate
diagram DmfAConsultationAnswer_20253_p98.png
type restriction of xs:date
properties
content  simple
used by
complexType  WorkerContributionActionType
facets
Kind  Value  Annotation
minInclusive  2007-07-01
pattern  \d{4}-\d{2}-\d{2}
annotation
documentation
00896
source <xs:element name="FirstHiringDate">
 
<xs:annotation>
   
<xs:documentation>00896</xs:documentation>
 
</xs:annotation>
 
<xs:simpleType>
   
<xs:restriction base="xs:date">
     
<xs:minInclusive value="2007-07-01"/>
     
<xs:pattern value="\d{4}-\d{2}-\d{2}"/>
   
</xs:restriction>
 
</xs:simpleType>
</xs:element>

element FirstWeekGuaranteedSalaryNbrDays
diagram DmfAConsultationAnswer_20253_p99.png
type restriction of xs:integer
properties
content  simple
used by
complexType  OccupationInformationsActionType
facets
Kind  Value  Annotation
totalDigits  4
annotation
documentation
01010
source <xs:element name="FirstWeekGuaranteedSalaryNbrDays">
 
<xs:annotation>
   
<xs:documentation>01010</xs:documentation>
 
</xs:annotation>
 
<xs:simpleType>
   
<xs:restriction base="xs:integer">
     
<xs:totalDigits value="4"/>
   
</xs:restriction>
 
</xs:simpleType>
</xs:element>

element FlemishTrainingHolidayHoursNbr
diagram DmfAConsultationAnswer_20253_p100.png
type restriction of xs:integer
properties
content  simple
used by
complexType  OccupationInformationsActionType
facets
Kind  Value  Annotation
minInclusive  0
maxInclusive  9999999
totalDigits  7
annotation
documentation
01232
source <xs:element name="FlemishTrainingHolidayHoursNbr">
 
<xs:annotation>
   
<xs:documentation>01232</xs:documentation>
 
</xs:annotation>
 
<xs:simpleType>
   
<xs:restriction base="xs:integer">
     
<xs:minInclusive value="0"/>
     
<xs:maxInclusive value="9999999"/>
     
<xs:totalDigits value="7"/>
   
</xs:restriction>
 
</xs:simpleType>
</xs:element>

element FlexiNotion
diagram DmfAConsultationAnswer_20253_p101.png
type restriction of xs:string
properties
content  simple
used by
complexType  OccupationInformationsActionType
facets
Kind  Value  Annotation
maxLength  2
enumeration  FL
annotation
documentation
01271
source <xs:element name="FlexiNotion">
 
<xs:annotation>
   
<xs:documentation>01271</xs:documentation>
 
</xs:annotation>
 
<xs:simpleType>
   
<xs:restriction base="xs:string">
     
<xs:maxLength value="2"/>
     
<xs:enumeration value="FL"/>
   
</xs:restriction>
 
</xs:simpleType>
</xs:element>

element FlightNbrMinutes
diagram DmfAConsultationAnswer_20253_p102.png
type restriction of xs:integer
properties
content  simple
used by
complexType  ServiceActionType
facets
Kind  Value  Annotation
minInclusive  0
maxInclusive  9999999
totalDigits  7
annotation
documentation
00065
source <xs:element name="FlightNbrMinutes">
 
<xs:annotation>
   
<xs:documentation>00065</xs:documentation>
 
</xs:annotation>
 
<xs:simpleType>
   
<xs:restriction base="xs:integer">
     
<xs:minInclusive value="0"/>
     
<xs:maxInclusive value="9999999"/>
     
<xs:totalDigits value="7"/>
   
</xs:restriction>
 
</xs:simpleType>
</xs:element>

element FloorApplicationNotion
diagram DmfAConsultationAnswer_20253_p103.png
type restriction of xs:integer
properties
content  simple
used by
complexType  ComplIndemnityContributionActionType
facets
Kind  Value  Annotation
minInclusive  0
maxInclusive  4
totalDigits  1
annotation
documentation
00960
source <xs:element name="FloorApplicationNotion">
 
<xs:annotation>
   
<xs:documentation>00960</xs:documentation>
 
</xs:annotation>
 
<xs:simpleType>
   
<xs:restriction base="xs:integer">
     
<xs:minInclusive value="0"/>
     
<xs:maxInclusive value="4"/>
     
<xs:totalDigits value="1"/>
   
</xs:restriction>
 
</xs:simpleType>
</xs:element>

element FlyingStaffClass
diagram DmfAConsultationAnswer_20253_p104.png
type restriction of xs:integer
properties
content  simple
used by
complexType  OccupationConsultationType
facets
Kind  Value  Annotation
minInclusive  0
maxInclusive  9
totalDigits  1
annotation
documentation
00059
source <xs:element name="FlyingStaffClass">
 
<xs:annotation>
   
<xs:documentation>00059</xs:documentation>
 
</xs:annotation>
 
<xs:simpleType>
   
<xs:restriction base="xs:integer">
     
<xs:minInclusive value="0"/>
     
<xs:maxInclusive value="9"/>
     
<xs:totalDigits value="1"/>
   
</xs:restriction>
 
</xs:simpleType>
</xs:element>

element Form
diagram DmfAConsultationAnswer_20253_p105.png
type extension of FormType
properties
content  complex
children IdentificationFormCreationDateFormCreationHourAttestationStatusTypeFormFileReferenceHandledOriginalFormReferenceHandledReferenceEmployerDeclarationConsult
used by
element  DmfAConsultationAnswer
annotation
documentation
90059
source <xs:element name="Form">
 
<xs:annotation>
   
<xs:documentation>90059</xs:documentation>
 
</xs:annotation>
 
<xs:complexType>
   
<xs:complexContent>
     
<xs:extension base="FormType">
       
<xs:sequence>
         
<xs:element ref="FileReference" minOccurs="0"/>
         
<xs:element ref="HandledOriginalForm"/>
         
<xs:element ref="Reference" minOccurs="0"/>
         
<xs:element ref="HandledReference"/>
         
<xs:element ref="EmployerDeclarationConsult"/>
       
</xs:sequence>
     
</xs:extension>
   
</xs:complexContent>
 
</xs:complexType>
</xs:element>

element FormCreationDate
diagram DmfAConsultationAnswer_20253_p106.png
type restriction of xs:date
properties
content  simple
used by
complexTypes  FormTypeHandledOriginalFormType
facets
Kind  Value  Annotation
pattern  \d{4}-\d{2}-\d{2}
annotation
documentation
00218
appinfo
Date_conversion1
source <xs:element name="FormCreationDate">
 
<xs:annotation>
   
<xs:documentation>00218</xs:documentation>
   
<xs:appinfo source="ConversionID">Date_conversion1</xs:appinfo>
 
</xs:annotation>
 
<xs:simpleType>
   
<xs:restriction base="xs:date">
     
<xs:pattern value="\d{4}-\d{2}-\d{2}"/>
   
</xs:restriction>
 
</xs:simpleType>
</xs:element>

element FormCreationHour
diagram DmfAConsultationAnswer_20253_p107.png
type restriction of xs:time
properties
content  simple
used by
complexTypes  FormTypeHandledOriginalFormType
facets
Kind  Value  Annotation
pattern  \d{2}:\d{2}:\d{2}.\d{3}
annotation
documentation
00299
appinfo
Time_conversion1
source <xs:element name="FormCreationHour">
 
<xs:annotation>
   
<xs:documentation>00299</xs:documentation>
   
<xs:appinfo source="ConversionID">Time_conversion1</xs:appinfo>
 
</xs:annotation>
 
<xs:simpleType>
   
<xs:restriction base="xs:time">
     
<xs:pattern value="\d{2}:\d{2}:\d{2}.\d{3}"/>
   
</xs:restriction>
 
</xs:simpleType>
</xs:element>

element FunctionNature
diagram DmfAConsultationAnswer_20253_p108.png
type restriction of xs:integer
properties
content  simple
used by
complexTypes  OccupationPSDActionTypePathType
facets
Kind  Value  Annotation
minInclusive  1
maxInclusive  3
totalDigits  1
annotation
documentation
00968
source <xs:element name="FunctionNature">
 
<xs:annotation>
   
<xs:documentation>00968</xs:documentation>
 
</xs:annotation>
 
<xs:simpleType>
   
<xs:restriction base="xs:integer">
     
<xs:minInclusive value="1"/>
     
<xs:maxInclusive value="3"/>
     
<xs:totalDigits value="1"/>
   
</xs:restriction>
 
</xs:simpleType>
</xs:element>

element GradeOrFunction
diagram DmfAConsultationAnswer_20253_p109.png
type restriction of xs:string
properties
content  simple
used by
complexType  OccupationPSDActionType
facets
Kind  Value  Annotation
maxLength  100
annotation
documentation
00963
source <xs:element name="GradeOrFunction">
 
<xs:annotation>
   
<xs:documentation>00963</xs:documentation>
 
</xs:annotation>
 
<xs:simpleType>
   
<xs:restriction base="xs:string">
     
<xs:maxLength value="100"/>
   
</xs:restriction>
 
</xs:simpleType>
</xs:element>

element GrossRefRemunAmount
diagram DmfAConsultationAnswer_20253_p110.png
type restriction of xs:integer
properties
content  simple
used by
complexType  DismissedStatWorkerContActionType
facets
Kind  Value  Annotation
minInclusive  0
maxInclusive  999999999
totalDigits  9
annotation
documentation
00071
source <xs:element name="GrossRefRemunAmount">
 
<xs:annotation>
   
<xs:documentation>00071</xs:documentation>
 
</xs:annotation>
 
<xs:simpleType>
   
<xs:restriction base="xs:integer">
     
<xs:minInclusive value="0"/>
     
<xs:maxInclusive value="999999999"/>
     
<xs:totalDigits value="9"/>
   
</xs:restriction>
 
</xs:simpleType>
</xs:element>

element GrossRefRemunContributionAmount
diagram DmfAConsultationAnswer_20253_p111.png
type restriction of xs:integer
properties
content  simple
used by
complexType  DismissedStatWorkerContActionType
facets
Kind  Value  Annotation
minInclusive  0
maxInclusive  999999999
totalDigits  9
annotation
documentation
00072
source <xs:element name="GrossRefRemunContributionAmount">
 
<xs:annotation>
   
<xs:documentation>00072</xs:documentation>
 
</xs:annotation>
 
<xs:simpleType>
   
<xs:restriction base="xs:integer">
     
<xs:minInclusive value="0"/>
     
<xs:maxInclusive value="999999999"/>
     
<xs:totalDigits value="9"/>
   
</xs:restriction>
 
</xs:simpleType>
</xs:element>

element HalfTimeCareerInterruptionNotion
diagram DmfAConsultationAnswer_20253_p112.png
type restriction of xs:string
properties
content  simple
used by
complexTypes  ComplementaryIndemnityActionTypePathType
facets
Kind  Value  Annotation
maxLength  1
annotation
documentation
00825
source <xs:element name="HalfTimeCareerInterruptionNotion">
 
<xs:annotation>
   
<xs:documentation>00825</xs:documentation>
 
</xs:annotation>
 
<xs:simpleType>
   
<xs:restriction base="xs:string">
     
<xs:maxLength value="1"/>
   
</xs:restriction>
 
</xs:simpleType>
</xs:element>

element HandledOriginalForm
diagram DmfAConsultationAnswer_20253_p113.png
type HandledOriginalFormType
properties
content  complex
children IdentificationFormCreationDateFormCreationHourAttestationStatusTypeForm
used by
element  Form
annotation
documentation
90154
source <xs:element name="HandledOriginalForm" type="HandledOriginalFormType">
 
<xs:annotation>
   
<xs:documentation>90154</xs:documentation>
 
</xs:annotation>
</xs:element>

element HandledReference
diagram DmfAConsultationAnswer_20253_p114.png
type HandledReferenceType
properties
content  complex
children ReferenceTypeReferenceOriginReferenceNbr
used by
element  Form
annotation
documentation
90155
source <xs:element name="HandledReference" type="HandledReferenceType">
 
<xs:annotation>
   
<xs:documentation>90155</xs:documentation>
 
</xs:annotation>
</xs:element>

element HolidayDaysNumber
diagram DmfAConsultationAnswer_20253_p115.png
type restriction of xs:integer
properties
content  simple
used by
complexType  OccupationInformationsActionType
facets
Kind  Value  Annotation
totalDigits  3
annotation
documentation
00197
source <xs:element name="HolidayDaysNumber">
 
<xs:annotation>
   
<xs:documentation>00197</xs:documentation>
 
</xs:annotation>
 
<xs:simpleType>
   
<xs:restriction base="xs:integer">
     
<xs:totalDigits value="3"/>
   
</xs:restriction>
 
</xs:simpleType>
</xs:element>

element HorecaExtra
diagram DmfAConsultationAnswer_20253_p116.png
type restriction of xs:string
properties
content  simple
used by
complexType  OccupationInformationsActionType
facets
Kind  Value  Annotation
maxLength  1
annotation
documentation
00795
source <xs:element name="HorecaExtra">
 
<xs:annotation>
   
<xs:documentation>00795</xs:documentation>
 
</xs:annotation>
 
<xs:simpleType>
   
<xs:restriction base="xs:string">
     
<xs:maxLength value="1"/>
   
</xs:restriction>
 
</xs:simpleType>
</xs:element>

element HourRemun
diagram DmfAConsultationAnswer_20253_p117.png
type restriction of xs:integer
properties
content  simple
used by
complexType  OccupationInformationsActionType
facets
Kind  Value  Annotation
minInclusive  0
maxInclusive  99999
totalDigits  5
annotation
documentation
00812
source <xs:element name="HourRemun">
 
<xs:annotation>
   
<xs:documentation>00812</xs:documentation>
 
</xs:annotation>
 
<xs:simpleType>
   
<xs:restriction base="xs:integer">
     
<xs:minInclusive value="0"/>
     
<xs:maxInclusive value="99999"/>
     
<xs:totalDigits value="5"/>
   
</xs:restriction>
 
</xs:simpleType>
</xs:element>

element HourRemunInThousandthOfEuro
diagram DmfAConsultationAnswer_20253_p118.png
type restriction of xs:integer
properties
content  simple
used by
complexType  OccupationInformationsActionType
facets
Kind  Value  Annotation
minInclusive  0
maxInclusive  999999
totalDigits  6
annotation
documentation
00862
source <xs:element name="HourRemunInThousandthOfEuro">
 
<xs:annotation>
   
<xs:documentation>00862</xs:documentation>
 
</xs:annotation>
 
<xs:simpleType>
   
<xs:restriction base="xs:integer">
     
<xs:minInclusive value="0"/>
     
<xs:maxInclusive value="999999"/>
     
<xs:totalDigits value="6"/>
   
</xs:restriction>
 
</xs:simpleType>
</xs:element>

element HouseNbr
diagram DmfAConsultationAnswer_20253_p119.png
type restriction of xs:string
properties
content  simple
used by
complexType  AddressActionType
facets
Kind  Value  Annotation
maxLength  10
annotation
documentation
00518
source <xs:element name="HouseNbr">
 
<xs:annotation>
   
<xs:documentation>00518</xs:documentation>
 
</xs:annotation>
 
<xs:simpleType>
   
<xs:restriction base="xs:string">
     
<xs:maxLength value="10"/>
   
</xs:restriction>
 
</xs:simpleType>
</xs:element>

element Identification
diagram DmfAConsultationAnswer_20253_p120.png
type restriction of xs:string
properties
content  simple
used by
complexTypes  FormTypeHandledOriginalFormType
facets
Kind  Value  Annotation
maxLength  7
enumeration  DMFADB
enumeration  DMFAREQ
annotation
documentation
00296
source <xs:element name="Identification">
 
<xs:annotation>
   
<xs:documentation>00296</xs:documentation>
 
</xs:annotation>
 
<xs:simpleType>
   
<xs:restriction base="xs:string">
     
<xs:maxLength value="7"/>
     
<xs:enumeration value="DMFADB"/>
     
<xs:enumeration value="DMFAREQ"/>
   
</xs:restriction>
 
</xs:simpleType>
</xs:element>

element IllnessGrossRemunAmount
diagram DmfAConsultationAnswer_20253_p121.png
type restriction of xs:integer
properties
content  simple
used by
complexType  OccupationInformationsActionType
facets
Kind  Value  Annotation
totalDigits  11
annotation
documentation
01011
source <xs:element name="IllnessGrossRemunAmount">
 
<xs:annotation>
   
<xs:documentation>01011</xs:documentation>
 
</xs:annotation>
 
<xs:simpleType>
   
<xs:restriction base="xs:integer">
     
<xs:totalDigits value="11"/>
   
</xs:restriction>
 
</xs:simpleType>
</xs:element>

element IncapacityDegree
diagram DmfAConsultationAnswer_20253_p122.png
type restriction of xs:string
properties
content  simple
used by
complexTypes  IndemnityWAPMActionTypePathType
facets
Kind  Value  Annotation
length  6
pattern  \d{3},\d{2}
annotation
documentation
00145
source <xs:element name="IncapacityDegree">
 
<xs:annotation>
   
<xs:documentation>00145</xs:documentation>
 
</xs:annotation>
 
<xs:simpleType>
   
<xs:restriction base="xs:string">
     
<xs:length value="6"/>
     
<xs:pattern value="\d{3},\d{2}"/>
   
</xs:restriction>
 
</xs:simpleType>
</xs:element>

element IncompleteMonthNbrDays
diagram DmfAConsultationAnswer_20253_p123.png
type restriction of xs:integer
properties
content  simple
used by
complexType  ComplIndemnityContributionActionType
facets
Kind  Value  Annotation
minInclusive  0
maxInclusive  78
totalDigits  2
annotation
documentation
00958
source <xs:element name="IncompleteMonthNbrDays">
 
<xs:annotation>
   
<xs:documentation>00958</xs:documentation>
 
</xs:annotation>
 
<xs:simpleType>
   
<xs:restriction base="xs:integer">
     
<xs:minInclusive value="0"/>
     
<xs:maxInclusive value="78"/>
     
<xs:totalDigits value="2"/>
   
</xs:restriction>
 
</xs:simpleType>
</xs:element>

element IncompleteMonthReason
diagram DmfAConsultationAnswer_20253_p124.png
type restriction of xs:integer
properties
content  simple
used by
complexType  ComplIndemnityContributionActionType
facets
Kind  Value  Annotation
minInclusive  0
maxInclusive  5
totalDigits  1
annotation
documentation
00959
source <xs:element name="IncompleteMonthReason">
 
<xs:annotation>
   
<xs:documentation>00959</xs:documentation>
 
</xs:annotation>
 
<xs:simpleType>
   
<xs:restriction base="xs:integer">
     
<xs:minInclusive value="0"/>
     
<xs:maxInclusive value="5"/>
     
<xs:totalDigits value="1"/>
   
</xs:restriction>
 
</xs:simpleType>
</xs:element>

element IndemnityAmount
diagram DmfAConsultationAnswer_20253_p125.png
type restriction of xs:integer
properties
content  simple
used by
complexType  IndemnityWAPMActionType
facets
Kind  Value  Annotation
minInclusive  0
maxInclusive  99999999999
totalDigits  11
annotation
documentation
00146
source <xs:element name="IndemnityAmount">
 
<xs:annotation>
   
<xs:documentation>00146</xs:documentation>
 
</xs:annotation>
 
<xs:simpleType>
   
<xs:restriction base="xs:integer">
     
<xs:minInclusive value="0"/>
     
<xs:maxInclusive value="99999999999"/>
     
<xs:totalDigits value="11"/>
   
</xs:restriction>
 
</xs:simpleType>
</xs:element>

element IndemnityContributionPeriodCode
diagram DmfAConsultationAnswer_20253_p126.png
type restriction of xs:integer
properties
content  simple
used by
complexType  ComplIndemnityContributionActionType
facets
Kind  Value  Annotation
minInclusive  1
maxInclusive  5
totalDigits  2
annotation
documentation
01129
source <xs:element name="IndemnityContributionPeriodCode">
 
<xs:annotation>
   
<xs:documentation>01129</xs:documentation>
 
</xs:annotation>
 
<xs:simpleType>
   
<xs:restriction base="xs:integer">
     
<xs:minInclusive value="1"/>
     
<xs:maxInclusive value="5"/>
     
<xs:totalDigits value="2"/>
   
</xs:restriction>
 
</xs:simpleType>
</xs:element>

element IndemnityNature
diagram DmfAConsultationAnswer_20253_p127.png
type restriction of xs:integer
properties
content  simple
used by
complexTypes  IndemnityWAPMActionTypePathType
facets
Kind  Value  Annotation
minInclusive  0
maxInclusive  99
totalDigits  2
annotation
documentation
00144
source <xs:element name="IndemnityNature">
 
<xs:annotation>
   
<xs:documentation>00144</xs:documentation>
 
</xs:annotation>
 
<xs:simpleType>
   
<xs:restriction base="xs:integer">
     
<xs:minInclusive value="0"/>
     
<xs:maxInclusive value="99"/>
     
<xs:totalDigits value="2"/>
   
</xs:restriction>
 
</xs:simpleType>
</xs:element>

element IndemnityWAPMAction
diagram DmfAConsultationAnswer_20253_p128.png
type IndemnityWAPMActionType
properties
content  complex
children IndemnityNatureIncapacityDegreeIndemnityAmountAction
used by
element  WorkerRecordConsult
annotation
documentation
90236
source <xs:element name="IndemnityWAPMAction" type="IndemnityWAPMActionType">
 
<xs:annotation>
   
<xs:documentation>90236</xs:documentation>
 
</xs:annotation>
</xs:element>

element INSS
diagram DmfAConsultationAnswer_20253_p129.png
type restriction of xs:integer
properties
content  simple
used by
complexTypes  NaturalPersonConsultTypePathTypeUsingEmployerActionType
facets
Kind  Value  Annotation
totalDigits  11
pattern  [0]|\d{11}
annotation
documentation
00024
appinfo
Inss_conversion1
appinfo
xs:inss
source <xs:element name="INSS">
 
<xs:annotation>
   
<xs:documentation>00024</xs:documentation>
   
<xs:appinfo source="ConversionID">Inss_conversion1</xs:appinfo>
   
<xs:appinfo source="TDOType">xs:inss</xs:appinfo>
 
</xs:annotation>
 
<xs:simpleType>
   
<xs:restriction base="xs:integer">
     
<xs:totalDigits value="11"/>
     
<xs:pattern value="[0]|\d{11}"/>
   
</xs:restriction>
 
</xs:simpleType>
</xs:element>

element JointCommissionNbr
diagram DmfAConsultationAnswer_20253_p130.png
type restriction of xs:string
properties
content  simple
used by
complexTypes  ComplementaryIndemnityActionTypeOccupationConsultationTypePathType
facets
Kind  Value  Annotation
minLength  1
maxLength  9
pattern  \d{3}|\d{3}\.\d{2}|\d{3}\.\d{2}\.\d{2}
annotation
documentation
00046
source <xs:element name="JointCommissionNbr">
 
<xs:annotation>
   
<xs:documentation>00046</xs:documentation>
 
</xs:annotation>
 
<xs:simpleType>
   
<xs:restriction base="xs:string">
     
<xs:minLength value="1"/>
     
<xs:maxLength value="9"/>
     
<xs:pattern value="\d{3}|\d{3}\.\d{2}|\d{3}\.\d{2}\.\d{2}"/>
   
</xs:restriction>
 
</xs:simpleType>
</xs:element>

element LicensePlate
diagram DmfAConsultationAnswer_20253_p131.png
type restriction of xs:string
properties
content  simple
used by
complexType  CompanyVehicleActionType
facets
Kind  Value  Annotation
maxLength  10
annotation
documentation
00781
source <xs:element name="LicensePlate">
 
<xs:annotation>
   
<xs:documentation>00781</xs:documentation>
 
</xs:annotation>
 
<xs:simpleType>
   
<xs:restriction base="xs:string">
     
<xs:maxLength value="10"/>
   
</xs:restriction>
 
</xs:simpleType>
</xs:element>

element LocalUnitID
diagram DmfAConsultationAnswer_20253_p132.png
type restriction of xs:integer
properties
content  simple
used by
complexTypes  OccupationConsultationTypeStudentContributionActionTypeWorkerRecordConsultType
facets
Kind  Value  Annotation
minInclusive  0
maxInclusive  9999999999
totalDigits  10
annotation
documentation
00042
appinfo
xs:localUnitId
source <xs:element name="LocalUnitID">
 
<xs:annotation>
   
<xs:documentation>00042</xs:documentation>
   
<xs:appinfo source="TDOType">xs:localUnitId</xs:appinfo>
 
</xs:annotation>
 
<xs:simpleType>
   
<xs:restriction base="xs:integer">
     
<xs:minInclusive value="0"/>
     
<xs:maxInclusive value="9999999999"/>
     
<xs:totalDigits value="10"/>
   
</xs:restriction>
 
</xs:simpleType>
</xs:element>

element ManagementCostNbrMonths
diagram DmfAConsultationAnswer_20253_p133.png
type restriction of xs:integer
properties
content  simple
used by
complexTypes  OccupationDeductionActionTypeWorkerDeductionActionType
facets
Kind  Value  Annotation
minInclusive  0
maxInclusive  9
totalDigits  1
annotation
documentation
00091
source <xs:element name="ManagementCostNbrMonths">
 
<xs:annotation>
   
<xs:documentation>00091</xs:documentation>
 
</xs:annotation>
 
<xs:simpleType>
   
<xs:restriction base="xs:integer">
     
<xs:minInclusive value="0"/>
     
<xs:maxInclusive value="9"/>
     
<xs:totalDigits value="1"/>
   
</xs:restriction>
 
</xs:simpleType>
</xs:element>

element MeanWorkingHours
diagram DmfAConsultationAnswer_20253_p134.png
type restriction of xs:integer
properties
content  simple
used by
complexType  OccupationConsultationType
facets
Kind  Value  Annotation
minInclusive  0
maxInclusive  9999
totalDigits  4
annotation
documentation
00048
appinfo
HoursCount_conversion1
source <xs:element name="MeanWorkingHours">
 
<xs:annotation>
   
<xs:documentation>00048</xs:documentation>
   
<xs:appinfo source="ConversionID">HoursCount_conversion1</xs:appinfo>
 
</xs:annotation>
 
<xs:simpleType>
   
<xs:restriction base="xs:integer">
     
<xs:minInclusive value="0"/>
     
<xs:maxInclusive value="9999"/>
     
<xs:totalDigits value="4"/>
   
</xs:restriction>
 
</xs:simpleType>
</xs:element>

element MobilityBudget
diagram DmfAConsultationAnswer_20253_p135.png
type restriction of xs:integer
properties
content  simple
used by
complexType  OccupationInformationsActionType
facets
Kind  Value  Annotation
totalDigits  11
annotation
documentation
01216
source <xs:element name="MobilityBudget">
 
<xs:annotation>
   
<xs:documentation>01216</xs:documentation>
 
</xs:annotation>
 
<xs:simpleType>
   
<xs:restriction base="xs:integer">
     
<xs:totalDigits value="11"/>
   
</xs:restriction>
 
</xs:simpleType>
</xs:element>

element MonthlyAdditionalScaleSalary
diagram DmfAConsultationAnswer_20253_p136.png
type restriction of xs:integer
properties
content  simple
used by
complexType  SecondPillarInformationActionType
facets
Kind  Value  Annotation
minInclusive  1
maxInclusive  99999999999
totalDigits  11
annotation
documentation
01221
source <xs:element name="MonthlyAdditionalScaleSalary">
 
<xs:annotation>
   
<xs:documentation>01221</xs:documentation>
 
</xs:annotation>
 
<xs:simpleType>
   
<xs:restriction base="xs:integer">
     
<xs:minInclusive value="1"/>
     
<xs:maxInclusive value="99999999999"/>
     
<xs:totalDigits value="11"/>
   
</xs:restriction>
 
</xs:simpleType>
</xs:element>

element MonthlyHomeIndemnity
diagram DmfAConsultationAnswer_20253_p137.png
type restriction of xs:integer
properties
content  simple
used by
complexType  SecondPillarInformationActionType
facets
Kind  Value  Annotation
minInclusive  1
maxInclusive  99999999999
totalDigits  11
annotation
documentation
01222
source <xs:element name="MonthlyHomeIndemnity">
 
<xs:annotation>
   
<xs:documentation>01222</xs:documentation>
 
</xs:annotation>
 
<xs:simpleType>
   
<xs:restriction base="xs:integer">
     
<xs:minInclusive value="1"/>
     
<xs:maxInclusive value="99999999999"/>
     
<xs:totalDigits value="11"/>
   
</xs:restriction>
 
</xs:simpleType>
</xs:element>

element MonthlyScaleSalary
diagram DmfAConsultationAnswer_20253_p138.png
type restriction of xs:integer
properties
content  simple
used by
complexType  SecondPillarInformationActionType
facets
Kind  Value  Annotation
minInclusive  1
maxInclusive  99999999999
totalDigits  11
annotation
documentation
01220
source <xs:element name="MonthlyScaleSalary">
 
<xs:annotation>
   
<xs:documentation>01220</xs:documentation>
 
</xs:annotation>
 
<xs:simpleType>
   
<xs:restriction base="xs:integer">
     
<xs:minInclusive value="1"/>
     
<xs:maxInclusive value="99999999999"/>
     
<xs:totalDigits value="11"/>
   
</xs:restriction>
 
</xs:simpleType>
</xs:element>

element NaturalPersonConsult
diagram DmfAConsultationAnswer_20253_p139.png
type extension of NaturalPersonConsultType
properties
content  complex
children NaturalPersonSequenceNbrINSSWorkerNameWorkerFirstNameNaturalPersonUserReferenceNaturalPersonPIDDeclNaturalPersonPIDDeclNaturalPersonVersionNbrResultCodeResearchWorkerRecordConsultAnomalyReport
used by
element  EmployerDeclarationConsult
annotation
documentation
90202
source <xs:element name="NaturalPersonConsult">
 
<xs:annotation>
   
<xs:documentation>90202</xs:documentation>
 
</xs:annotation>
 
<xs:complexType>
   
<xs:complexContent>
     
<xs:extension base="NaturalPersonConsultType">
       
<xs:sequence>
         
<xs:element ref="WorkerRecordConsult" minOccurs="0" maxOccurs="unbounded"/>
         
<xs:element ref="AnomalyReport" minOccurs="0" maxOccurs="unbounded"/>
       
</xs:sequence>
     
</xs:extension>
   
</xs:complexContent>
 
</xs:complexType>
</xs:element>

element NaturalPersonPID
diagram DmfAConsultationAnswer_20253_p140.png
type restriction of xs:integer
properties
content  simple
used by
complexType  NaturalPersonConsultType
facets
Kind  Value  Annotation
minInclusive  1
maxInclusive  99999999999
totalDigits  11
annotation
documentation
00549
source <xs:element name="NaturalPersonPID">
 
<xs:annotation>
   
<xs:documentation>00549</xs:documentation>
 
</xs:annotation>
 
<xs:simpleType>
   
<xs:restriction base="xs:integer">
     
<xs:minInclusive value="1"/>
     
<xs:maxInclusive value="99999999999"/>
     
<xs:totalDigits value="11"/>
   
</xs:restriction>
 
</xs:simpleType>
</xs:element>

element NaturalPersonSequenceNbr
diagram DmfAConsultationAnswer_20253_p141.png
type restriction of xs:integer
properties
content  simple
used by
complexTypes  NaturalPersonConsultTypePathType
facets
Kind  Value  Annotation
minInclusive  1
maxInclusive  9999999
totalDigits  7
annotation
documentation
00023
source <xs:element name="NaturalPersonSequenceNbr">
 
<xs:annotation>
   
<xs:documentation>00023</xs:documentation>
 
</xs:annotation>
 
<xs:simpleType>
   
<xs:restriction base="xs:integer">
     
<xs:minInclusive value="1"/>
     
<xs:maxInclusive value="9999999"/>
     
<xs:totalDigits value="7"/>
   
</xs:restriction>
 
</xs:simpleType>
</xs:element>

element NaturalPersonUserReference
diagram DmfAConsultationAnswer_20253_p142.png
type restriction of xs:string
properties
content  simple
used by
complexTypes  NaturalPersonConsultTypePathType
facets
Kind  Value  Annotation
maxLength  20
annotation
documentation
00615
source <xs:element name="NaturalPersonUserReference">
 
<xs:annotation>
   
<xs:documentation>00615</xs:documentation>
 
</xs:annotation>
 
<xs:simpleType>
   
<xs:restriction base="xs:string">
     
<xs:maxLength value="20"/>
   
</xs:restriction>
 
</xs:simpleType>
</xs:element>

element NbrHoursOrServices
diagram DmfAConsultationAnswer_20253_p143.png
type restriction of xs:integer
properties
content  simple
used by
complexType  AdditionalScaleSalaryActionType
facets
Kind  Value  Annotation
minInclusive  0
maxInclusive  9999999
totalDigits  7
annotation
documentation
00982
source <xs:element name="NbrHoursOrServices">
 
<xs:annotation>
   
<xs:documentation>00982</xs:documentation>
 
</xs:annotation>
 
<xs:simpleType>
   
<xs:restriction base="xs:integer">
     
<xs:minInclusive value="0"/>
     
<xs:maxInclusive value="9999999"/>
     
<xs:totalDigits value="7"/>
   
</xs:restriction>
 
</xs:simpleType>
</xs:element>

element NbrMonthsDecimals
diagram DmfAConsultationAnswer_20253_p144.png
type restriction of xs:integer
properties
content  simple
used by
complexType  ComplIndemnityContributionActionType
facets
Kind  Value  Annotation
minInclusive  0
maxInclusive  99
totalDigits  2
annotation
documentation
00957
source <xs:element name="NbrMonthsDecimals">
 
<xs:annotation>
   
<xs:documentation>00957</xs:documentation>
 
</xs:annotation>
 
<xs:simpleType>
   
<xs:restriction base="xs:integer">
     
<xs:minInclusive value="0"/>
     
<xs:maxInclusive value="99"/>
     
<xs:totalDigits value="2"/>
   
</xs:restriction>
 
</xs:simpleType>
</xs:element>

element NewMaribelEmploymentDate
diagram DmfAConsultationAnswer_20253_p145.png
type restriction of xs:date
properties
content  simple
used by
complexType  OccupationInformationsActionType
facets
Kind  Value  Annotation
pattern  \d{4}-\d{2}-\d{2}
annotation
documentation
01148
source <xs:element name="NewMaribelEmploymentDate">
 
<xs:annotation>
   
<xs:documentation>01148</xs:documentation>
 
</xs:annotation>
 
<xs:simpleType>
   
<xs:restriction base="xs:date">
     
<xs:pattern value="\d{4}-\d{2}-\d{2}"/>
   
</xs:restriction>
 
</xs:simpleType>
</xs:element>

element NonSituableAbsenceCode
diagram DmfAConsultationAnswer_20253_p146.png
type restriction of xs:integer
properties
content  simple
used by
complexType  PathType
facets
Kind  Value  Annotation
totalDigits  2
enumeration  31
enumeration  32
enumeration  33
enumeration  41
enumeration  42
enumeration  43
annotation
documentation
01002
source <xs:element name="NonSituableAbsenceCode">
 
<xs:annotation>
   
<xs:documentation>01002</xs:documentation>
 
</xs:annotation>
 
<xs:simpleType>
   
<xs:restriction base="xs:integer">
     
<xs:totalDigits value="2"/>
     
<xs:enumeration value="31"/>
     
<xs:enumeration value="32"/>
     
<xs:enumeration value="33"/>
     
<xs:enumeration value="41"/>
     
<xs:enumeration value="42"/>
     
<xs:enumeration value="43"/>
   
</xs:restriction>
 
</xs:simpleType>
</xs:element>

element NOSSLPARegistrationNbr
diagram DmfAConsultationAnswer_20253_p147.png
type restriction of xs:integer
properties
content  simple
used by
complexTypes  EmployerDeclarationConsultTypePathType
facets
Kind  Value  Annotation
minInclusive  0
maxInclusive  99999926
totalDigits  8
annotation
documentation
00109
appinfo
NossAPL_conversion1
appinfo
xs:nossLpaRegistrationNbr
source <xs:element name="NOSSLPARegistrationNbr">
 
<xs:annotation>
   
<xs:documentation>00109</xs:documentation>
   
<xs:appinfo source="ConversionID">NossAPL_conversion1</xs:appinfo>
   
<xs:appinfo source="TDOType">xs:nossLpaRegistrationNbr</xs:appinfo>
 
</xs:annotation>
 
<xs:simpleType>
   
<xs:restriction base="xs:integer">
     
<xs:minInclusive value="0"/>
     
<xs:maxInclusive value="99999926"/>
     
<xs:totalDigits value="8"/>
   
</xs:restriction>
 
</xs:simpleType>
</xs:element>

element NOSSLPASocialMaribel
diagram DmfAConsultationAnswer_20253_p148.png
type restriction of xs:integer
properties
content  simple
used by
complexType  OccupationInformationsActionType
facets
Kind  Value  Annotation
totalDigits  2
annotation
documentation
00794
source <xs:element name="NOSSLPASocialMaribel">
 
<xs:annotation>
   
<xs:documentation>00794</xs:documentation>
 
</xs:annotation>
 
<xs:simpleType>
   
<xs:restriction base="xs:integer">
     
<xs:totalDigits value="2"/>
   
</xs:restriction>
 
</xs:simpleType>
</xs:element>

element NOSSQuarterEndingDate
diagram DmfAConsultationAnswer_20253_p149.png
type restriction of xs:date
properties
content  simple
used by
complexType  WorkerRecordConsultType
facets
Kind  Value  Annotation
pattern  \d{4}-\d{2}-\d{2}
annotation
documentation
00039
appinfo
Date_conversion1
source <xs:element name="NOSSQuarterEndingDate">
 
<xs:annotation>
   
<xs:documentation>00039</xs:documentation>
   
<xs:appinfo source="ConversionID">Date_conversion1</xs:appinfo>
 
</xs:annotation>
 
<xs:simpleType>
   
<xs:restriction base="xs:date">
     
<xs:pattern value="\d{4}-\d{2}-\d{2}"/>
   
</xs:restriction>
 
</xs:simpleType>
</xs:element>

element NOSSQuarterStartingDate
diagram DmfAConsultationAnswer_20253_p150.png
type restriction of xs:date
properties
content  simple
used by
complexType  WorkerRecordConsultType
facets
Kind  Value  Annotation
pattern  \d{4}-\d{2}-\d{2}
annotation
documentation
00038
appinfo
Date_conversion1
source <xs:element name="NOSSQuarterStartingDate">
 
<xs:annotation>
   
<xs:documentation>00038</xs:documentation>
   
<xs:appinfo source="ConversionID">Date_conversion1</xs:appinfo>
 
</xs:annotation>
 
<xs:simpleType>
   
<xs:restriction base="xs:date">
     
<xs:pattern value="\d{4}-\d{2}-\d{2}"/>
   
</xs:restriction>
 
</xs:simpleType>
</xs:element>

element NOSSRegistrationNbr
diagram DmfAConsultationAnswer_20253_p151.png
type restriction of xs:integer
properties
content  simple
used by
complexTypes  EmployerDeclarationConsultTypePathType
facets
Kind  Value  Annotation
minInclusive  100006
maxInclusive  199999934
totalDigits  9
annotation
documentation
00011
appinfo
Noss_conversion1
appinfo
xs:nossRegistrationNbr
source <xs:element name="NOSSRegistrationNbr">
 
<xs:annotation>
   
<xs:documentation>00011</xs:documentation>
   
<xs:appinfo source="ConversionID">Noss_conversion1</xs:appinfo>
   
<xs:appinfo source="TDOType">xs:nossRegistrationNbr</xs:appinfo>
 
</xs:annotation>
 
<xs:simpleType>
   
<xs:restriction base="xs:integer">
     
<xs:minInclusive value="100006"/>
     
<xs:maxInclusive value="199999934"/>
     
<xs:totalDigits value="9"/>
   
</xs:restriction>
 
</xs:simpleType>
</xs:element>

element NoticeDate
diagram DmfAConsultationAnswer_20253_p152.png
type restriction of xs:date
properties
content  simple
used by
complexType  ComplementaryIndemnityActionType
facets
Kind  Value  Annotation
minInclusive  1990-01-01
pattern  \d{4}-\d{2}-\d{2}
annotation
documentation
00951
source <xs:element name="NoticeDate">
 
<xs:annotation>
   
<xs:documentation>00951</xs:documentation>
 
</xs:annotation>
 
<xs:simpleType>
   
<xs:restriction base="xs:date">
     
<xs:minInclusive value="1990-01-01"/>
     
<xs:pattern value="\d{4}-\d{2}-\d{2}"/>
   
</xs:restriction>
 
</xs:simpleType>
</xs:element>

element NPCalculatedAmount
diagram DmfAConsultationAnswer_20253_p153.png
type restriction of xs:string
properties
content  simple
used by
complexType  PathType
facets
Kind  Value  Annotation
maxLength  16
pattern  [+-]?\d{1,15}
annotation
documentation
00901
source <xs:element name="NPCalculatedAmount">
 
<xs:annotation>
   
<xs:documentation>00901</xs:documentation>
 
</xs:annotation>
 
<xs:simpleType>
   
<xs:restriction base="xs:string">
     
<xs:maxLength value="16"/>
     
<xs:pattern value="[+-]?\d{1,15}"/>
   
</xs:restriction>
 
</xs:simpleType>
</xs:element>

element ObligationControlInformation
diagram DmfAConsultationAnswer_20253_p154.png
type restriction of xs:string
properties
content  simple
used by
complexType  OccupationInformationsActionType
facets
Kind  Value  Annotation
maxLength  3
enumeration  FWT
annotation
documentation
01063
source <xs:element name="ObligationControlInformation">
 
<xs:annotation>
   
<xs:documentation>01063</xs:documentation>
 
</xs:annotation>
 
<xs:simpleType>
   
<xs:restriction base="xs:string">
     
<xs:maxLength value="3"/>
     
<xs:enumeration value="FWT"/>
   
</xs:restriction>
 
</xs:simpleType>
</xs:element>

element OccupationConsultation
diagram DmfAConsultationAnswer_20253_p155.png
type extension of OccupationConsultationType
properties
content  complex
children OccupationSequenceNbrOccupationStartingDateOccupationEndingDateJointCommissionNbrWorkingDaysSystemContractTypeRefMeanWorkingHoursWorkerStatusMeanWorkingHoursReorganisationMeasureEmploymentPromotionRetiredApprenticeshipRemunMethodPositionCodeFlyingStaffClassTenthOrTwelfthOccupationUserReferenceDaysJustificationActivityCodeOccupationVersionNbrActionLocalUnitIDShipIdStaffCodeSubsidizedMeanWorkingHoursOccupationInformationsActionSecondPillarInformationActionServiceActionRemunActionOccupationPSDActionReorgMeasureInformationActionUsingEmployerActionOccupationDeductionAction
used by
element  WorkerRecordConsult
annotation
documentation
90226
source <xs:element name="OccupationConsultation">
 
<xs:annotation>
   
<xs:documentation>90226</xs:documentation>
 
</xs:annotation>
 
<xs:complexType>
   
<xs:complexContent>
     
<xs:extension base="OccupationConsultationType">
       
<xs:sequence>
         
<xs:element ref="OccupationInformationsAction" minOccurs="0"/>
         
<xs:element ref="SecondPillarInformationAction" minOccurs="0"/>
         
<xs:element ref="ServiceAction" minOccurs="0" maxOccurs="unbounded"/>
         
<xs:element ref="RemunAction" minOccurs="0" maxOccurs="unbounded"/>
         
<xs:element ref="OccupationPSDAction" minOccurs="0" maxOccurs="99"/>
         
<xs:element ref="ReorgMeasureInformationAction" minOccurs="0" maxOccurs="unbounded"/>
         
<xs:element ref="UsingEmployerAction" minOccurs="0" maxOccurs="unbounded"/>
         
<xs:element ref="OccupationDeductionAction" minOccurs="0" maxOccurs="unbounded"/>
       
</xs:sequence>
     
</xs:extension>
   
</xs:complexContent>
 
</xs:complexType>
</xs:element>

element OccupationDeductionAction
diagram DmfAConsultationAnswer_20253_p156.png
type extension of OccupationDeductionActionType
properties
content  complex
children DeductionCodeDeductionCalculationBasisDeductionAmountDeductionRightStartingDateManagementCostNbrMonthsReplacedINSSApplicantINSSCertificateOriginActionOccupationDeductionDetailAction
used by
element  OccupationConsultation
annotation
documentation
90229
source <xs:element name="OccupationDeductionAction">
 
<xs:annotation>
   
<xs:documentation>90229</xs:documentation>
 
</xs:annotation>
 
<xs:complexType>
   
<xs:complexContent>
     
<xs:extension base="OccupationDeductionActionType">
       
<xs:sequence>
         
<xs:element ref="OccupationDeductionDetailAction" minOccurs="0"/>
       
</xs:sequence>
     
</xs:extension>
   
</xs:complexContent>
 
</xs:complexType>
</xs:element>

element OccupationDeductionDetailAction
diagram DmfAConsultationAnswer_20253_p157.png
type OccupationDeductionDetailActionType
properties
content  complex
children DeductionDetailSequenceNbrWorkingRegulationsStartingDateWorkingRegulationsEndingDateAverageWorkingTimeBeforeReductionAverageWorkingTimeAfterReductionAction
used by
element  OccupationDeductionAction
annotation
documentation
90251
source <xs:element name="OccupationDeductionDetailAction" type="OccupationDeductionDetailActionType">
 
<xs:annotation>
   
<xs:documentation>90251</xs:documentation>
 
</xs:annotation>
</xs:element>

element OccupationEndingDate
diagram DmfAConsultationAnswer_20253_p158.png
type restriction of xs:date
properties
content  simple
used by
complexType  OccupationConsultationType
facets
Kind  Value  Annotation
pattern  \d{4}-\d{2}-\d{2}
annotation
documentation
00045
appinfo
Date_conversion1
source <xs:element name="OccupationEndingDate">
 
<xs:annotation>
   
<xs:documentation>00045</xs:documentation>
   
<xs:appinfo source="ConversionID">Date_conversion1</xs:appinfo>
 
</xs:annotation>
 
<xs:simpleType>
   
<xs:restriction base="xs:date">
     
<xs:pattern value="\d{4}-\d{2}-\d{2}"/>
   
</xs:restriction>
 
</xs:simpleType>
</xs:element>

element OccupationInformationsAction
diagram DmfAConsultationAnswer_20253_p159.png
type OccupationInformationsActionType
properties
content  complex
children HorecaExtraPostedWorkerNOSSLPASocialMaribelHourRemunHourRemunInThousandthOfEuroSixMonthsIllnessDateFirstWeekGuaranteedSalaryNbrDaysIllnessGrossRemunAmountPSDDclExemptionSupplPensionContributionExemptionObligationControlInformationDefinitiveNominationDateNewMaribelEmploymentDatePSPContribCalcBasisDerogationCareerMeasureServiceExemptionNotionHolidayDaysNumberSectorDetailMobilityBudgetFlemishTrainingHolidayHoursNbrRegionalAidMeasureEmployabilityMeasureActivitySubSectorFlexiNotionAction
used by
element  OccupationConsultation
annotation
documentation
90314
source <xs:element name="OccupationInformationsAction" type="OccupationInformationsActionType">
 
<xs:annotation>
   
<xs:documentation>90314</xs:documentation>
 
</xs:annotation>
</xs:element>

element OccupationPSDAction
diagram DmfAConsultationAnswer_20253_p160.png
type extension of OccupationPSDActionType
properties
content  complex
children OccupationPSDStartDateOccupationPSDEndDatePublicSectorInstitutionTypePublicSectorPersonnelCategoryGradeOrFunctionOfficialLanguageAssignmentTypeFunctionNatureStatutoryRelationEndReasonActionScaleSalaryAction
used by
element  OccupationConsultation
annotation
documentation
90423
source <xs:element name="OccupationPSDAction">
 
<xs:annotation>
   
<xs:documentation>90423</xs:documentation>
 
</xs:annotation>
 
<xs:complexType>
   
<xs:complexContent>
     
<xs:extension base="OccupationPSDActionType">
       
<xs:sequence>
         
<xs:element ref="ScaleSalaryAction" maxOccurs="99"/>
       
</xs:sequence>
     
</xs:extension>
   
</xs:complexContent>
 
</xs:complexType>
</xs:element>

element OccupationPSDEndDate
diagram DmfAConsultationAnswer_20253_p161.png
type restriction of xs:date
properties
content  simple
used by
complexType  OccupationPSDActionType
facets
Kind  Value  Annotation
pattern  \d{4}-\d{2}-\d{2}
annotation
documentation
00965
source <xs:element name="OccupationPSDEndDate">
 
<xs:annotation>
   
<xs:documentation>00965</xs:documentation>
 
</xs:annotation>
 
<xs:simpleType>
   
<xs:restriction base="xs:date">
     
<xs:pattern value="\d{4}-\d{2}-\d{2}"/>
   
</xs:restriction>
 
</xs:simpleType>
</xs:element>

element OccupationPSDStartDate
diagram DmfAConsultationAnswer_20253_p162.png
type restriction of xs:date
properties
content  simple
used by
complexTypes  OccupationPSDActionTypePathType
facets
Kind  Value  Annotation
pattern  \d{4}-\d{2}-\d{2}
annotation
documentation
00964
source <xs:element name="OccupationPSDStartDate">
 
<xs:annotation>
   
<xs:documentation>00964</xs:documentation>
 
</xs:annotation>
 
<xs:simpleType>
   
<xs:restriction base="xs:date">
     
<xs:pattern value="\d{4}-\d{2}-\d{2}"/>
   
</xs:restriction>
 
</xs:simpleType>
</xs:element>

element OccupationSequenceNbr
diagram DmfAConsultationAnswer_20253_p163.png
type restriction of xs:integer
properties
content  simple
used by
complexTypes  OccupationConsultationTypePathType
facets
Kind  Value  Annotation
minInclusive  1
maxInclusive  99
totalDigits  2
annotation
documentation
00043
source <xs:element name="OccupationSequenceNbr">
 
<xs:annotation>
   
<xs:documentation>00043</xs:documentation>
 
</xs:annotation>
 
<xs:simpleType>
   
<xs:restriction base="xs:integer">
     
<xs:minInclusive value="1"/>
     
<xs:maxInclusive value="99"/>
     
<xs:totalDigits value="2"/>
   
</xs:restriction>
 
</xs:simpleType>
</xs:element>

element OccupationStartingDate
diagram DmfAConsultationAnswer_20253_p164.png
type restriction of xs:date
properties
content  simple
used by
complexType  OccupationConsultationType
facets
Kind  Value  Annotation
pattern  \d{4}-\d{2}-\d{2}
annotation
documentation
00044
appinfo
Date_conversion1
source <xs:element name="OccupationStartingDate">
 
<xs:annotation>
   
<xs:documentation>00044</xs:documentation>
   
<xs:appinfo source="ConversionID">Date_conversion1</xs:appinfo>
 
</xs:annotation>
 
<xs:simpleType>
   
<xs:restriction base="xs:date">
     
<xs:pattern value="\d{4}-\d{2}-\d{2}"/>
   
</xs:restriction>
 
</xs:simpleType>
</xs:element>

element OccupationUserReference
diagram DmfAConsultationAnswer_20253_p165.png
type restriction of xs:string
properties
content  simple
used by
complexTypes  OccupationConsultationTypePathType
facets
Kind  Value  Annotation
maxLength  20
annotation
documentation
00617
source <xs:element name="OccupationUserReference">
 
<xs:annotation>
   
<xs:documentation>00617</xs:documentation>
 
</xs:annotation>
 
<xs:simpleType>
   
<xs:restriction base="xs:string">
     
<xs:maxLength value="20"/>
   
</xs:restriction>
 
</xs:simpleType>
</xs:element>

element OccupationVersionNbr
diagram DmfAConsultationAnswer_20253_p166.png
type restriction of xs:integer
properties
content  simple
used by
complexType  OccupationConsultationType
facets
Kind  Value  Annotation
minInclusive  1
maxInclusive  99999999999
totalDigits  11
annotation
documentation
00619
source <xs:element name="OccupationVersionNbr">
 
<xs:annotation>
   
<xs:documentation>00619</xs:documentation>
 
</xs:annotation>
 
<xs:simpleType>
   
<xs:restriction base="xs:integer">
     
<xs:minInclusive value="1"/>
     
<xs:maxInclusive value="99999999999"/>
     
<xs:totalDigits value="11"/>
   
</xs:restriction>
 
</xs:simpleType>
</xs:element>

element OfficialLanguage
diagram DmfAConsultationAnswer_20253_p167.png
type restriction of xs:integer
properties
content  simple
used by
complexTypes  OccupationPSDActionTypeSecondPillarInformationActionType
facets
Kind  Value  Annotation
minInclusive  1
maxInclusive  3
totalDigits  1
annotation
documentation
00966
source <xs:element name="OfficialLanguage">
 
<xs:annotation>
   
<xs:documentation>00966</xs:documentation>
 
</xs:annotation>
 
<xs:simpleType>
   
<xs:restriction base="xs:integer">
     
<xs:minInclusive value="1"/>
     
<xs:maxInclusive value="3"/>
     
<xs:totalDigits value="1"/>
   
</xs:restriction>
 
</xs:simpleType>
</xs:element>

element Path
diagram DmfAConsultationAnswer_20253_p168.png
type PathType
properties
content  complex
children QuarterNOSSRegistrationNbrNOSSLPARegistrationNbrTrusteeshipCompanyIDUnrelatedEmployerClassUnrelatedWorkerCodeNaturalPersonSequenceNbrINSSEmployerClassWorkerCodeOccupationSequenceNbrReorganisationMeasureServiceSequenceNbrServiceCodeRemunSequenceNbrRemunCodeBonusPaymentFrequencyPercentagePaidDeductionCodeDeductionDetailSequenceNbrEmployerNotionJointCommissionNbrActivityCodeComplIndemnityAgreementNotionHalfTimeCareerInterruptionNotionServiceExemptionNotionReplacementAccordanceWCCNotionContributionWorkerCodeContributionTypeComplIndemnityAmountAdjustNotionContributionSequenceNbrEarlyRetirementCodeIndemnityNatureIncapacityDegreeNaturalPersonUserReferenceWorkerRecordUserReferenceOccupationUserReferenceCompanyVehicleSequenceNbrNPCalculatedAmountCUNPCalculatedAmountWorksContractActorIdOccupationPSDStartDateEmployerSequenceNbrCareerElementSequenceNbrPublicSectorInstitutionTypePublicSectorPersonnelCategoryAssignmentTypeFunctionNatureScaleSalarySequenceNbrScaleSalaryStartDatePecuniarySeniorityStartDateSalaryScaleReferenceAdditionalScaleSalarySequenceNbrAdditionalScaleSalaryReferenceAdditionalScaleSalaryStartDateNonSituableAbsenceCodeCalendarYearStartingDateCompensationCodeUsingEmployerCompanyIDVATNbrReferenceTypeReferenceOriginReferenceNbrFinancialElementTypeFinancialElementCodeValidityPeriodStartingDateValidityPeriodEndingDate
used by
element  AnomalyReport
annotation
documentation
90178
source <xs:element name="Path" type="PathType">
 
<xs:annotation>
   
<xs:documentation>90178</xs:documentation>
 
</xs:annotation>
</xs:element>

element PecuniarySeniorityStartDate
diagram DmfAConsultationAnswer_20253_p169.png
type restriction of xs:gYearMonth
properties
content  simple
used by
complexTypes  PathTypeScaleSalaryActionType
facets
Kind  Value  Annotation
pattern  \d{4}-\d{2}
annotation
documentation
00972
source <xs:element name="PecuniarySeniorityStartDate">
 
<xs:annotation>
   
<xs:documentation>00972</xs:documentation>
 
</xs:annotation>
 
<xs:simpleType>
   
<xs:restriction base="xs:gYearMonth">
     
<xs:pattern value="\d{4}-\d{2}"/>
   
</xs:restriction>
 
</xs:simpleType>
</xs:element>

element PercentagePaid
diagram DmfAConsultationAnswer_20253_p170.png
type restriction of xs:integer
properties
content  simple
used by
complexTypes  PathTypeRemunActionType
facets
Kind  Value  Annotation
minInclusive  0
maxInclusive  99999
totalDigits  5
annotation
documentation
00069
source <xs:element name="PercentagePaid">
 
<xs:annotation>
   
<xs:documentation>00069</xs:documentation>
 
</xs:annotation>
 
<xs:simpleType>
   
<xs:restriction base="xs:integer">
     
<xs:minInclusive value="0"/>
     
<xs:maxInclusive value="99999"/>
     
<xs:totalDigits value="5"/>
   
</xs:restriction>
 
</xs:simpleType>
</xs:element>

element PositionCode
diagram DmfAConsultationAnswer_20253_p171.png
type restriction of xs:integer
properties
content  simple
used by
complexType  OccupationConsultationType
facets
Kind  Value  Annotation
minInclusive  0
maxInclusive  99
totalDigits  2
annotation
documentation
00057
source <xs:element name="PositionCode">
 
<xs:annotation>
   
<xs:documentation>00057</xs:documentation>
 
</xs:annotation>
 
<xs:simpleType>
   
<xs:restriction base="xs:integer">
     
<xs:minInclusive value="0"/>
     
<xs:maxInclusive value="99"/>
     
<xs:totalDigits value="2"/>
   
</xs:restriction>
 
</xs:simpleType>
</xs:element>

element PostBox
diagram DmfAConsultationAnswer_20253_p172.png
type restriction of xs:string
properties
content  simple
used by
complexType  AddressActionType
facets
Kind  Value  Annotation
maxLength  4
annotation
documentation
00519
source <xs:element name="PostBox">
 
<xs:annotation>
   
<xs:documentation>00519</xs:documentation>
 
</xs:annotation>
 
<xs:simpleType>
   
<xs:restriction base="xs:string">
     
<xs:maxLength value="4"/>
   
</xs:restriction>
 
</xs:simpleType>
</xs:element>

element PostedWorker
diagram DmfAConsultationAnswer_20253_p173.png
type restriction of xs:string
properties
content  simple
used by
complexType  OccupationInformationsActionType
facets
Kind  Value  Annotation
maxLength  1
enumeration  1
enumeration  2
annotation
documentation
00893
source <xs:element name="PostedWorker">
 
<xs:annotation>
   
<xs:documentation>00893</xs:documentation>
 
</xs:annotation>
 
<xs:simpleType>
   
<xs:restriction base="xs:string">
     
<xs:maxLength value="1"/>
     
<xs:enumeration value="1"/>
     
<xs:enumeration value="2"/>
   
</xs:restriction>
 
</xs:simpleType>
</xs:element>

element PSDDclExemption
diagram DmfAConsultationAnswer_20253_p174.png
type restriction of xs:string
properties
content  simple
used by
complexType  OccupationInformationsActionType
facets
Kind  Value  Annotation
maxLength  1
enumeration  1
annotation
documentation
01012
source <xs:element name="PSDDclExemption">
 
<xs:annotation>
   
<xs:documentation>01012</xs:documentation>
 
</xs:annotation>
 
<xs:simpleType>
   
<xs:restriction base="xs:string">
     
<xs:maxLength value="1"/>
     
<xs:enumeration value="1"/>
   
</xs:restriction>
 
</xs:simpleType>
</xs:element>

element PSPContribCalcBasisDerogation
diagram DmfAConsultationAnswer_20253_p175.png
type restriction of xs:string
properties
content  simple
used by
complexType  OccupationInformationsActionType
facets
Kind  Value  Annotation
maxLength  1
enumeration  1
enumeration  2
annotation
documentation
01176
source <xs:element name="PSPContribCalcBasisDerogation">
 
<xs:annotation>
   
<xs:documentation>01176</xs:documentation>
 
</xs:annotation>
 
<xs:simpleType>
   
<xs:restriction base="xs:string">
     
<xs:maxLength value="1"/>
     
<xs:enumeration value="1"/>
     
<xs:enumeration value="2"/>
   
</xs:restriction>
 
</xs:simpleType>
</xs:element>

element PublicSectorInstitutionType
diagram DmfAConsultationAnswer_20253_p176.png
type restriction of xs:integer
properties
content  simple
used by
complexTypes  OccupationPSDActionTypePathType
facets
Kind  Value  Annotation
totalDigits  2
annotation
documentation
00961
source <xs:element name="PublicSectorInstitutionType">
 
<xs:annotation>
   
<xs:documentation>00961</xs:documentation>
 
</xs:annotation>
 
<xs:simpleType>
   
<xs:restriction base="xs:integer">
     
<xs:totalDigits value="2"/>
   
</xs:restriction>
 
</xs:simpleType>
</xs:element>

element PublicSectorPersonnelCategory
diagram DmfAConsultationAnswer_20253_p177.png
type restriction of xs:integer
properties
content  simple
used by
complexTypes  OccupationPSDActionTypePathType
facets
Kind  Value  Annotation
totalDigits  2
annotation
documentation
00962
source <xs:element name="PublicSectorPersonnelCategory">
 
<xs:annotation>
   
<xs:documentation>00962</xs:documentation>
 
</xs:annotation>
 
<xs:simpleType>
   
<xs:restriction base="xs:integer">
     
<xs:totalDigits value="2"/>
   
</xs:restriction>
 
</xs:simpleType>
</xs:element>

element Quarter
diagram DmfAConsultationAnswer_20253_p178.png
type restriction of xs:integer
properties
content  simple
used by
complexTypes  EmployerDeclarationConsultTypePathType
facets
Kind  Value  Annotation
minInclusive  20031
totalDigits  5
pattern  \d{4}(1|2|3|4)
annotation
documentation
00013
appinfo
xs:yearQuarter
source <xs:element name="Quarter">
 
<xs:annotation>
   
<xs:documentation>00013</xs:documentation>
   
<xs:appinfo source="TDOType">xs:yearQuarter</xs:appinfo>
 
</xs:annotation>
 
<xs:simpleType>
   
<xs:restriction base="xs:integer">
     
<xs:minInclusive value="20031"/>
     
<xs:totalDigits value="5"/>
     
<xs:pattern value="\d{4}(1|2|3|4)"/>
   
</xs:restriction>
 
</xs:simpleType>
</xs:element>

element ReducedScaleSalaryNotion
diagram DmfAConsultationAnswer_20253_p179.png
type restriction of xs:string
properties
content  simple
used by
complexType  ScaleSalaryActionType
facets
Kind  Value  Annotation
maxLength  1
enumeration  1
annotation
documentation
01235
source <xs:element name="ReducedScaleSalaryNotion">
 
<xs:annotation>
   
<xs:documentation>01235</xs:documentation>
 
</xs:annotation>
 
<xs:simpleType>
   
<xs:restriction base="xs:string">
     
<xs:maxLength value="1"/>
     
<xs:enumeration value="1"/>
   
</xs:restriction>
 
</xs:simpleType>
</xs:element>

element Reference
diagram DmfAConsultationAnswer_20253_p180.png
type ReferenceType
properties
content  complex
children ReferenceTypeReferenceOriginReferenceNbr
used by
element  Form
annotation
documentation
90082
source <xs:element name="Reference" type="ReferenceType">
 
<xs:annotation>
   
<xs:documentation>90082</xs:documentation>
 
</xs:annotation>
</xs:element>

element ReferenceNbr
diagram DmfAConsultationAnswer_20253_p181.png
type restriction of xs:string
properties
content  simple
used by
complexTypes  FileReferenceTypeHandledReferenceTypePathTypeReferenceType
facets
Kind  Value  Annotation
minLength  1
maxLength  20
annotation
documentation
00222
appinfo
TicketNumber_conversion1
source <xs:element name="ReferenceNbr">
 
<xs:annotation>
   
<xs:documentation>00222</xs:documentation>
   
<xs:appinfo source="ConversionID">TicketNumber_conversion1</xs:appinfo>
 
</xs:annotation>
 
<xs:simpleType>
   
<xs:restriction base="xs:string">
     
<xs:minLength value="1"/>
     
<xs:maxLength value="20"/>
   
</xs:restriction>
 
</xs:simpleType>
</xs:element>

element ReferenceOrigin
diagram DmfAConsultationAnswer_20253_p182.png
type restriction of xs:integer
properties
content  simple
used by
complexTypes  FileReferenceTypeHandledReferenceTypePathTypeReferenceType
facets
Kind  Value  Annotation
totalDigits  1
enumeration  1
enumeration  2
annotation
documentation
00298
source <xs:element name="ReferenceOrigin">
 
<xs:annotation>
   
<xs:documentation>00298</xs:documentation>
 
</xs:annotation>
 
<xs:simpleType>
   
<xs:restriction base="xs:integer">
     
<xs:totalDigits value="1"/>
     
<xs:enumeration value="1"/>
     
<xs:enumeration value="2"/>
   
</xs:restriction>
 
</xs:simpleType>
</xs:element>

element ReferenceType
diagram DmfAConsultationAnswer_20253_p183.png
type restriction of xs:integer
properties
content  simple
used by
complexTypes  HandledReferenceTypePathTypeReferenceType
facets
Kind  Value  Annotation
totalDigits  2
enumeration  1
annotation
documentation
00221
source <xs:element name="ReferenceType">
 
<xs:annotation>
   
<xs:documentation>00221</xs:documentation>
 
</xs:annotation>
 
<xs:simpleType>
   
<xs:restriction base="xs:integer">
     
<xs:totalDigits value="2"/>
     
<xs:enumeration value="1"/>
   
</xs:restriction>
 
</xs:simpleType>
</xs:element>

element ReferenceYearMonth
diagram DmfAConsultationAnswer_20253_p184.png
type restriction of xs:string
properties
content  simple
used by
complexType  SecondPillarInformationActionType
facets
Kind  Value  Annotation
maxLength  7
annotation
documentation
01219
source <xs:element name="ReferenceYearMonth">
 
<xs:annotation>
   
<xs:documentation>01219</xs:documentation>
 
</xs:annotation>
 
<xs:simpleType>
   
<xs:restriction base="xs:string">
     
<xs:maxLength value="7"/>
   
</xs:restriction>
 
</xs:simpleType>
</xs:element>

element RefMeanWorkingHours
diagram DmfAConsultationAnswer_20253_p185.png
type restriction of xs:integer
properties
content  simple
used by
complexType  OccupationConsultationType
facets
Kind  Value  Annotation
minInclusive  0
maxInclusive  9999
totalDigits  4
annotation
documentation
00049
appinfo
HoursCount_conversion1
source <xs:element name="RefMeanWorkingHours">
 
<xs:annotation>
   
<xs:documentation>00049</xs:documentation>
   
<xs:appinfo source="ConversionID">HoursCount_conversion1</xs:appinfo>
 
</xs:annotation>
 
<xs:simpleType>
   
<xs:restriction base="xs:integer">
     
<xs:minInclusive value="0"/>
     
<xs:maxInclusive value="9999"/>
     
<xs:totalDigits value="4"/>
   
</xs:restriction>
 
</xs:simpleType>
</xs:element>

element RefNbrDays
diagram DmfAConsultationAnswer_20253_p186.png
type restriction of xs:integer
properties
content  simple
used by
complexType  DismissedStatWorkerContActionType
facets
Kind  Value  Annotation
minInclusive  0
maxInclusive  999
totalDigits  3
annotation
documentation
00073
source <xs:element name="RefNbrDays">
 
<xs:annotation>
   
<xs:documentation>00073</xs:documentation>
 
</xs:annotation>
 
<xs:simpleType>
   
<xs:restriction base="xs:integer">
     
<xs:minInclusive value="0"/>
     
<xs:maxInclusive value="999"/>
     
<xs:totalDigits value="3"/>
   
</xs:restriction>
 
</xs:simpleType>
</xs:element>

element RegionalAidMeasure
diagram DmfAConsultationAnswer_20253_p187.png
type restriction of xs:string
properties
content  simple
used by
complexType  OccupationInformationsActionType
facets
Kind  Value  Annotation
maxLength  2
annotation
documentation
01237
source <xs:element name="RegionalAidMeasure">
 
<xs:annotation>
   
<xs:documentation>01237</xs:documentation>
 
</xs:annotation>
 
<xs:simpleType>
   
<xs:restriction base="xs:string">
     
<xs:maxLength value="2"/>
   
</xs:restriction>
 
</xs:simpleType>
</xs:element>

element RemunAction
diagram DmfAConsultationAnswer_20253_p188.png
type RemunActionType
properties
content  complex
children RemunSequenceNbrRemunCodeBonusPaymentFrequencyPercentagePaidRemunAmountAction
used by
element  OccupationConsultation
annotation
documentation
90228
source <xs:element name="RemunAction" type="RemunActionType">
 
<xs:annotation>
   
<xs:documentation>90228</xs:documentation>
 
</xs:annotation>
</xs:element>

element RemunAmount
diagram DmfAConsultationAnswer_20253_p189.png
type restriction of xs:integer
properties
content  simple
used by
complexType  RemunActionType
facets
Kind  Value  Annotation
minInclusive  0
maxInclusive  99999999999
totalDigits  11
annotation
documentation
00070
source <xs:element name="RemunAmount">
 
<xs:annotation>
   
<xs:documentation>00070</xs:documentation>
 
</xs:annotation>
 
<xs:simpleType>
   
<xs:restriction base="xs:integer">
     
<xs:minInclusive value="0"/>
     
<xs:maxInclusive value="99999999999"/>
     
<xs:totalDigits value="11"/>
   
</xs:restriction>
 
</xs:simpleType>
</xs:element>

element RemunCode
diagram DmfAConsultationAnswer_20253_p190.png
type restriction of xs:integer
properties
content  simple
used by
complexTypes  PathTypeRemunActionType
facets
Kind  Value  Annotation
minInclusive  0
maxInclusive  999
totalDigits  3
annotation
documentation
00067
source <xs:element name="RemunCode">
 
<xs:annotation>
   
<xs:documentation>00067</xs:documentation>
 
</xs:annotation>
 
<xs:simpleType>
   
<xs:restriction base="xs:integer">
     
<xs:minInclusive value="0"/>
     
<xs:maxInclusive value="999"/>
     
<xs:totalDigits value="3"/>
   
</xs:restriction>
 
</xs:simpleType>
</xs:element>

element RemunMethod
diagram DmfAConsultationAnswer_20253_p191.png
type restriction of xs:integer
properties
content  simple
used by
complexType  OccupationConsultationType
facets
Kind  Value  Annotation
minInclusive  0
maxInclusive  9
totalDigits  1
annotation
documentation
00056
source <xs:element name="RemunMethod">
 
<xs:annotation>
   
<xs:documentation>00056</xs:documentation>
 
</xs:annotation>
 
<xs:simpleType>
   
<xs:restriction base="xs:integer">
     
<xs:minInclusive value="0"/>
     
<xs:maxInclusive value="9"/>
     
<xs:totalDigits value="1"/>
   
</xs:restriction>
 
</xs:simpleType>
</xs:element>

element RemunSequenceNbr
diagram DmfAConsultationAnswer_20253_p192.png
type restriction of xs:integer
properties
content  simple
used by
complexTypes  PathTypeRemunActionType
facets
Kind  Value  Annotation
minInclusive  1
maxInclusive  99
totalDigits  2
annotation
documentation
00066
source <xs:element name="RemunSequenceNbr">
 
<xs:annotation>
   
<xs:documentation>00066</xs:documentation>
 
</xs:annotation>
 
<xs:simpleType>
   
<xs:restriction base="xs:integer">
     
<xs:minInclusive value="1"/>
     
<xs:maxInclusive value="99"/>
     
<xs:totalDigits value="2"/>
   
</xs:restriction>
 
</xs:simpleType>
</xs:element>

element ReorganisationMeasure
diagram DmfAConsultationAnswer_20253_p193.png
type restriction of xs:integer
properties
content  simple
used by
complexTypes  OccupationConsultationTypePathTypeReorgMeasureInformationActionType
facets
Kind  Value  Annotation
minInclusive  0
maxInclusive  999
totalDigits  3
enumeration  1
enumeration  2
enumeration  3
enumeration  4
enumeration  5
enumeration  6
enumeration  7
enumeration  8
enumeration  107
enumeration  501
enumeration  502
enumeration  503
enumeration  504
enumeration  505
enumeration  506
enumeration  507
enumeration  508
enumeration  509
enumeration  510
enumeration  511
enumeration  512
enumeration  513
enumeration  514
enumeration  515
enumeration  516
enumeration  517
enumeration  531
enumeration  541
enumeration  542
enumeration  543
enumeration  544
enumeration  545
enumeration  546
enumeration  599
annotation
documentation
00051
source <xs:element name="ReorganisationMeasure">
 
<xs:annotation>
   
<xs:documentation>00051</xs:documentation>
 
</xs:annotation>
 
<xs:simpleType>
   
<xs:restriction base="xs:integer">
     
<xs:minInclusive value="0"/>
     
<xs:maxInclusive value="999"/>
     
<xs:totalDigits value="3"/>
     
<xs:enumeration value="1"/>
     
<xs:enumeration value="2"/>
     
<xs:enumeration value="3"/>
     
<xs:enumeration value="4"/>
     
<xs:enumeration value="5"/>
     
<xs:enumeration value="6"/>
     
<xs:enumeration value="7"/>
     
<xs:enumeration value="8"/>
     
<xs:enumeration value="107"/>
     
<xs:enumeration value="501"/>
     
<xs:enumeration value="502"/>
     
<xs:enumeration value="503"/>
     
<xs:enumeration value="504"/>
     
<xs:enumeration value="505"/>
     
<xs:enumeration value="506"/>
     
<xs:enumeration value="507"/>
     
<xs:enumeration value="508"/>
     
<xs:enumeration value="509"/>
     
<xs:enumeration value="510"/>
     
<xs:enumeration value="511"/>
     
<xs:enumeration value="512"/>
     
<xs:enumeration value="513"/>
     
<xs:enumeration value="514"/>
     
<xs:enumeration value="515"/>
     
<xs:enumeration value="516"/>
     
<xs:enumeration value="517"/>
     
<xs:enumeration value="531"/>
     
<xs:enumeration value="541"/>
     
<xs:enumeration value="542"/>
     
<xs:enumeration value="543"/>
     
<xs:enumeration value="544"/>
     
<xs:enumeration value="545"/>
     
<xs:enumeration value="546"/>
     
<xs:enumeration value="599"/>
   
</xs:restriction>
 
</xs:simpleType>
</xs:element>

element ReorganisationMeasurePercentage
diagram DmfAConsultationAnswer_20253_p194.png
type restriction of xs:integer
properties
content  simple
used by
complexType  ReorgMeasureInformationActionType
facets
Kind  Value  Annotation
minInclusive  1
maxInclusive  9999
totalDigits  4
annotation
documentation
01030
source <xs:element name="ReorganisationMeasurePercentage">
 
<xs:annotation>
   
<xs:documentation>01030</xs:documentation>
 
</xs:annotation>
 
<xs:simpleType>
   
<xs:restriction base="xs:integer">
     
<xs:minInclusive value="1"/>
     
<xs:maxInclusive value="9999"/>
     
<xs:totalDigits value="4"/>
   
</xs:restriction>
 
</xs:simpleType>
</xs:element>

element ReorgMeasureInformationAction
diagram DmfAConsultationAnswer_20253_p195.png
type ReorgMeasureInformationActionType
properties
content  complex
children ReorganisationMeasureReorganisationMeasurePercentageAction
used by
element  OccupationConsultation
annotation
documentation
90439
source <xs:element name="ReorgMeasureInformationAction" type="ReorgMeasureInformationActionType">
 
<xs:annotation>
   
<xs:documentation>90439</xs:documentation>
 
</xs:annotation>
</xs:element>

element ReplacedINSS
diagram DmfAConsultationAnswer_20253_p196.png
type restriction of xs:integer
properties
content  simple
used by
complexTypes  OccupationDeductionActionTypeWorkerDeductionActionType
facets
Kind  Value  Annotation
totalDigits  11
pattern  [0]|\d{11}
annotation
documentation
00092
appinfo
xs:inss
source <xs:element name="ReplacedINSS">
 
<xs:annotation>
   
<xs:documentation>00092</xs:documentation>
   
<xs:appinfo source="TDOType">xs:inss</xs:appinfo>
 
</xs:annotation>
 
<xs:simpleType>
   
<xs:restriction base="xs:integer">
     
<xs:totalDigits value="11"/>
     
<xs:pattern value="[0]|\d{11}"/>
   
</xs:restriction>
 
</xs:simpleType>
</xs:element>

element ReplacementAccordanceWCCNotion
diagram DmfAConsultationAnswer_20253_p197.png
type restriction of xs:string
properties
content  simple
used by
complexTypes  ComplementaryIndemnityActionTypePathType
facets
Kind  Value  Annotation
maxLength  1
annotation
documentation
00827
source <xs:element name="ReplacementAccordanceWCCNotion">
 
<xs:annotation>
   
<xs:documentation>00827</xs:documentation>
 
</xs:annotation>
 
<xs:simpleType>
   
<xs:restriction base="xs:string">
     
<xs:maxLength value="1"/>
   
</xs:restriction>
 
</xs:simpleType>
</xs:element>

element ResultCodeResearch
diagram DmfAConsultationAnswer_20253_p198.png
type restriction of xs:integer
properties
content  simple
used by
complexTypes  ContributionUnrelatedToNPConsultTypeEmployerDeclarationConsultTypeNaturalPersonConsultType
facets
Kind  Value  Annotation
minInclusive  0
maxInclusive  5
totalDigits  2
annotation
documentation
00609
source <xs:element name="ResultCodeResearch">
 
<xs:annotation>
   
<xs:documentation>00609</xs:documentation>
 
</xs:annotation>
 
<xs:simpleType>
   
<xs:restriction base="xs:integer">
     
<xs:minInclusive value="0"/>
     
<xs:maxInclusive value="5"/>
     
<xs:totalDigits value="2"/>
   
</xs:restriction>
 
</xs:simpleType>
</xs:element>

element ResumptionOfWorkMeasure
diagram DmfAConsultationAnswer_20253_p199.png
type restriction of xs:string
properties
content  simple
used by
complexType  ComplementaryIndemnityActionType
facets
Kind  Value  Annotation
maxLength  1
annotation
documentation
00853
source <xs:element name="ResumptionOfWorkMeasure">
 
<xs:annotation>
   
<xs:documentation>00853</xs:documentation>
 
</xs:annotation>
 
<xs:simpleType>
   
<xs:restriction base="xs:string">
     
<xs:maxLength value="1"/>
   
</xs:restriction>
 
</xs:simpleType>
</xs:element>

element Retired
diagram DmfAConsultationAnswer_20253_p200.png
type restriction of xs:integer
properties
content  simple
used by
complexType  OccupationConsultationType
facets
Kind  Value  Annotation
minInclusive  0
maxInclusive  9
totalDigits  1
annotation
documentation
00054
source <xs:element name="Retired">
 
<xs:annotation>
   
<xs:documentation>00054</xs:documentation>
 
</xs:annotation>
 
<xs:simpleType>
   
<xs:restriction base="xs:integer">
     
<xs:minInclusive value="0"/>
     
<xs:maxInclusive value="9"/>
     
<xs:totalDigits value="1"/>
   
</xs:restriction>
 
</xs:simpleType>
</xs:element>

element SalaryScaleReference
diagram DmfAConsultationAnswer_20253_p201.png
type restriction of xs:integer
properties
content  simple
used by
complexTypes  PathTypeScaleSalaryActionType
facets
Kind  Value  Annotation
minInclusive  1
maxInclusive  999999999999
totalDigits  12
annotation
documentation
00973
source <xs:element name="SalaryScaleReference">
 
<xs:annotation>
   
<xs:documentation>00973</xs:documentation>
 
</xs:annotation>
 
<xs:simpleType>
   
<xs:restriction base="xs:integer">
     
<xs:minInclusive value="1"/>
     
<xs:maxInclusive value="999999999999"/>
     
<xs:totalDigits value="12"/>
   
</xs:restriction>
 
</xs:simpleType>
</xs:element>

element ScaleSalaryAction
diagram DmfAConsultationAnswer_20253_p202.png
type extension of ScaleSalaryActionType
properties
content  complex
children ScaleSalaryStartDateScaleSalaryEndDatePecuniarySeniorityStartDateSalaryScaleReferenceScaleSalaryAmountWeekHoursNbrScaleSalaryWeekHoursNbrReducedScaleSalaryNotionActionAdditionalScaleSalaryAction
used by
element  OccupationPSDAction
annotation
documentation
90424
source <xs:element name="ScaleSalaryAction">
 
<xs:annotation>
   
<xs:documentation>90424</xs:documentation>
 
</xs:annotation>
 
<xs:complexType>
   
<xs:complexContent>
     
<xs:extension base="ScaleSalaryActionType">
       
<xs:sequence>
         
<xs:element ref="AdditionalScaleSalaryAction" minOccurs="0" maxOccurs="99"/>
       
</xs:sequence>
     
</xs:extension>
   
</xs:complexContent>
 
</xs:complexType>
</xs:element>

element ScaleSalaryAmount
diagram DmfAConsultationAnswer_20253_p203.png
type restriction of xs:integer
properties
content  simple
used by
complexType  ScaleSalaryActionType
facets
Kind  Value  Annotation
minInclusive  1
maxInclusive  99999999999
totalDigits  11
annotation
documentation
00974
source <xs:element name="ScaleSalaryAmount">
 
<xs:annotation>
   
<xs:documentation>00974</xs:documentation>
 
</xs:annotation>
 
<xs:simpleType>
   
<xs:restriction base="xs:integer">
     
<xs:minInclusive value="1"/>
     
<xs:maxInclusive value="99999999999"/>
     
<xs:totalDigits value="11"/>
   
</xs:restriction>
 
</xs:simpleType>
</xs:element>

element ScaleSalaryEndDate
diagram DmfAConsultationAnswer_20253_p204.png
type restriction of xs:date
properties
content  simple
used by
complexType  ScaleSalaryActionType
facets
Kind  Value  Annotation
pattern  \d{4}-\d{2}-\d{2}
annotation
documentation
00971
source <xs:element name="ScaleSalaryEndDate">
 
<xs:annotation>
   
<xs:documentation>00971</xs:documentation>
 
</xs:annotation>
 
<xs:simpleType>
   
<xs:restriction base="xs:date">
     
<xs:pattern value="\d{4}-\d{2}-\d{2}"/>
   
</xs:restriction>
 
</xs:simpleType>
</xs:element>

element ScaleSalarySequenceNbr
diagram DmfAConsultationAnswer_20253_p205.png
type restriction of xs:integer
properties
content  simple
used by
complexType  PathType
facets
Kind  Value  Annotation
minInclusive  1
maxInclusive  99
totalDigits  2
annotation
documentation
01000
source <xs:element name="ScaleSalarySequenceNbr">
 
<xs:annotation>
   
<xs:documentation>01000</xs:documentation>
 
</xs:annotation>
 
<xs:simpleType>
   
<xs:restriction base="xs:integer">
     
<xs:minInclusive value="1"/>
     
<xs:maxInclusive value="99"/>
     
<xs:totalDigits value="2"/>
   
</xs:restriction>
 
</xs:simpleType>
</xs:element>

element ScaleSalaryStartDate
diagram DmfAConsultationAnswer_20253_p206.png
type restriction of xs:date
properties
content  simple
used by
complexTypes  PathTypeScaleSalaryActionType
facets
Kind  Value  Annotation
pattern  \d{4}-\d{2}-\d{2}
annotation
documentation
00970
source <xs:element name="ScaleSalaryStartDate">
 
<xs:annotation>
   
<xs:documentation>00970</xs:documentation>
 
</xs:annotation>
 
<xs:simpleType>
   
<xs:restriction base="xs:date">
     
<xs:pattern value="\d{4}-\d{2}-\d{2}"/>
   
</xs:restriction>
 
</xs:simpleType>
</xs:element>

element ScaleSalaryWeekHoursNbr
diagram DmfAConsultationAnswer_20253_p207.png
type restriction of xs:integer
properties
content  simple
used by
complexType  ScaleSalaryActionType
facets
Kind  Value  Annotation
minInclusive  0
maxInclusive  9999
totalDigits  4
annotation
documentation
00976
source <xs:element name="ScaleSalaryWeekHoursNbr">
 
<xs:annotation>
   
<xs:documentation>00976</xs:documentation>
 
</xs:annotation>
 
<xs:simpleType>
   
<xs:restriction base="xs:integer">
     
<xs:minInclusive value="0"/>
     
<xs:maxInclusive value="9999"/>
     
<xs:totalDigits value="4"/>
   
</xs:restriction>
 
</xs:simpleType>
</xs:element>

element SecondPillarInformationAction
diagram DmfAConsultationAnswer_20253_p208.png
type SecondPillarInformationActionType
properties
content  complex
children ReferenceYearMonthMonthlyScaleSalaryMonthlyAdditionalScaleSalaryMonthlyHomeIndemnityOfficialLanguageAction
used by
element  OccupationConsultation
annotation
documentation
90591
source <xs:element name="SecondPillarInformationAction" type="SecondPillarInformationActionType">
 
<xs:annotation>
   
<xs:documentation>90591</xs:documentation>
 
</xs:annotation>
</xs:element>

element SectorDetail
diagram DmfAConsultationAnswer_20253_p209.png
type restriction of xs:integer
properties
content  simple
used by
complexType  OccupationInformationsActionType
facets
Kind  Value  Annotation
totalDigits  4
annotation
documentation
01215
source <xs:element name="SectorDetail">
 
<xs:annotation>
   
<xs:documentation>01215</xs:documentation>
 
</xs:annotation>
 
<xs:simpleType>
   
<xs:restriction base="xs:integer">
     
<xs:totalDigits value="4"/>
   
</xs:restriction>
 
</xs:simpleType>
</xs:element>

element ServiceAction
diagram DmfAConsultationAnswer_20253_p210.png
type ServiceActionType
properties
content  complex
children ServiceSequenceNbrServiceCodeServiceNbrDaysServiceNbrHoursFlightNbrMinutesAction
used by
element  OccupationConsultation
annotation
documentation
90227
source <xs:element name="ServiceAction" type="ServiceActionType">
 
<xs:annotation>
   
<xs:documentation>90227</xs:documentation>
 
</xs:annotation>
</xs:element>

element ServiceCode
diagram DmfAConsultationAnswer_20253_p211.png
type restriction of xs:integer
properties
content  simple
used by
complexTypes  PathTypeServiceActionType
facets
Kind  Value  Annotation
minInclusive  0
maxInclusive  999
totalDigits  3
annotation
documentation
00062
source <xs:element name="ServiceCode">
 
<xs:annotation>
   
<xs:documentation>00062</xs:documentation>
 
</xs:annotation>
 
<xs:simpleType>
   
<xs:restriction base="xs:integer">
     
<xs:minInclusive value="0"/>
     
<xs:maxInclusive value="999"/>
     
<xs:totalDigits value="3"/>
   
</xs:restriction>
 
</xs:simpleType>
</xs:element>

element ServiceExemptionNotion
diagram DmfAConsultationAnswer_20253_p212.png
type restriction of xs:string
properties
content  simple
used by
complexTypes  ComplementaryIndemnityActionTypeOccupationInformationsActionTypePathType
facets
Kind  Value  Annotation
maxLength  1
annotation
documentation
00826
source <xs:element name="ServiceExemptionNotion">
 
<xs:annotation>
   
<xs:documentation>00826</xs:documentation>
 
</xs:annotation>
 
<xs:simpleType>
   
<xs:restriction base="xs:string">
     
<xs:maxLength value="1"/>
   
</xs:restriction>
 
</xs:simpleType>
</xs:element>

element ServiceExemptionStartDate
diagram DmfAConsultationAnswer_20253_p213.png
type restriction of xs:date
properties
content  simple
used by
complexType  ActivationInformationActionType
facets
Kind  Value  Annotation
pattern  \d{4}-\d{2}-\d{2}
annotation
documentation
01191
source <xs:element name="ServiceExemptionStartDate">
 
<xs:annotation>
   
<xs:documentation>01191</xs:documentation>
 
</xs:annotation>
 
<xs:simpleType>
   
<xs:restriction base="xs:date">
     
<xs:pattern value="\d{4}-\d{2}-\d{2}"/>
   
</xs:restriction>
 
</xs:simpleType>
</xs:element>

element ServiceNbrDays
diagram DmfAConsultationAnswer_20253_p214.png
type restriction of xs:integer
properties
content  simple
used by
complexType  ServiceActionType
facets
Kind  Value  Annotation
minInclusive  0
maxInclusive  99999
totalDigits  5
annotation
documentation
00063
source <xs:element name="ServiceNbrDays">
 
<xs:annotation>
   
<xs:documentation>00063</xs:documentation>
 
</xs:annotation>
 
<xs:simpleType>
   
<xs:restriction base="xs:integer">
     
<xs:minInclusive value="0"/>
     
<xs:maxInclusive value="99999"/>
     
<xs:totalDigits value="5"/>
   
</xs:restriction>
 
</xs:simpleType>
</xs:element>

element ServiceNbrHours
diagram DmfAConsultationAnswer_20253_p215.png
type restriction of xs:integer
properties
content  simple
used by
complexType  ServiceActionType
facets
Kind  Value  Annotation
minInclusive  0
maxInclusive  9999999
totalDigits  7
annotation
documentation
00064
source <xs:element name="ServiceNbrHours">
 
<xs:annotation>
   
<xs:documentation>00064</xs:documentation>
 
</xs:annotation>
 
<xs:simpleType>
   
<xs:restriction base="xs:integer">
     
<xs:minInclusive value="0"/>
     
<xs:maxInclusive value="9999999"/>
     
<xs:totalDigits value="7"/>
   
</xs:restriction>
 
</xs:simpleType>
</xs:element>

element ServiceSequenceNbr
diagram DmfAConsultationAnswer_20253_p216.png
type restriction of xs:integer
properties
content  simple
used by
complexTypes  PathTypeServiceActionType
facets
Kind  Value  Annotation
minInclusive  1
maxInclusive  99
totalDigits  2
annotation
documentation
00061
source <xs:element name="ServiceSequenceNbr">
 
<xs:annotation>
   
<xs:documentation>00061</xs:documentation>
 
</xs:annotation>
 
<xs:simpleType>
   
<xs:restriction base="xs:integer">
     
<xs:minInclusive value="1"/>
     
<xs:maxInclusive value="99"/>
     
<xs:totalDigits value="2"/>
   
</xs:restriction>
 
</xs:simpleType>
</xs:element>

element ShipId
diagram DmfAConsultationAnswer_20253_p217.png
type restriction of xs:integer
properties
content  simple
used by
complexType  OccupationConsultationType
facets
Kind  Value  Annotation
totalDigits  7
annotation
documentation
01195
source <xs:element name="ShipId">
 
<xs:annotation>
   
<xs:documentation>01195</xs:documentation>
 
</xs:annotation>
 
<xs:simpleType>
   
<xs:restriction base="xs:integer">
     
<xs:totalDigits value="7"/>
   
</xs:restriction>
 
</xs:simpleType>
</xs:element>

element SixMonthsIllnessDate
diagram DmfAConsultationAnswer_20253_p218.png
type restriction of xs:date
properties
content  simple
used by
complexType  OccupationInformationsActionType
facets
Kind  Value  Annotation
pattern  \d{4}-\d{2}-\d{2}
annotation
documentation
00728
source <xs:element name="SixMonthsIllnessDate">
 
<xs:annotation>
   
<xs:documentation>00728</xs:documentation>
 
</xs:annotation>
 
<xs:simpleType>
   
<xs:restriction base="xs:date">
     
<xs:pattern value="\d{4}-\d{2}-\d{2}"/>
   
</xs:restriction>
 
</xs:simpleType>
</xs:element>

element StaffCode
diagram DmfAConsultationAnswer_20253_p219.png
type restriction of xs:integer
properties
content  simple
used by
complexType  OccupationConsultationType
facets
Kind  Value  Annotation
totalDigits  4
annotation
documentation
01199
source <xs:element name="StaffCode">
 
<xs:annotation>
   
<xs:documentation>01199</xs:documentation>
 
</xs:annotation>
 
<xs:simpleType>
   
<xs:restriction base="xs:integer">
     
<xs:totalDigits value="4"/>
   
</xs:restriction>
 
</xs:simpleType>
</xs:element>

element StartingDate
diagram DmfAConsultationAnswer_20253_p220.png
type restriction of xs:date
properties
content  simple
used by
complexType  PathType
facets
Kind  Value  Annotation
pattern  \d{4}-\d{2}-\d{2}
annotation
documentation
00910
source <xs:element name="StartingDate">
 
<xs:annotation>
   
<xs:documentation>00910</xs:documentation>
 
</xs:annotation>
 
<xs:simpleType>
   
<xs:restriction base="xs:date">
     
<xs:pattern value="\d{4}-\d{2}-\d{2}"/>
   
</xs:restriction>
 
</xs:simpleType>
</xs:element>

element StatutoryRelationEndReason
diagram DmfAConsultationAnswer_20253_p221.png
type restriction of xs:integer
properties
content  simple
used by
complexType  OccupationPSDActionType
facets
Kind  Value  Annotation
minInclusive  1
maxInclusive  10
totalDigits  2
annotation
documentation
00969
source <xs:element name="StatutoryRelationEndReason">
 
<xs:annotation>
   
<xs:documentation>00969</xs:documentation>
 
</xs:annotation>
 
<xs:simpleType>
   
<xs:restriction base="xs:integer">
     
<xs:minInclusive value="1"/>
     
<xs:maxInclusive value="10"/>
     
<xs:totalDigits value="2"/>
   
</xs:restriction>
 
</xs:simpleType>
</xs:element>

element Street
diagram DmfAConsultationAnswer_20253_p222.png
type restriction of xs:string
properties
content  simple
used by
complexType  AddressActionType
facets
Kind  Value  Annotation
maxLength  42
annotation
documentation
00517
source <xs:element name="Street">
 
<xs:annotation>
   
<xs:documentation>00517</xs:documentation>
 
</xs:annotation>
 
<xs:simpleType>
   
<xs:restriction base="xs:string">
     
<xs:maxLength value="42"/>
   
</xs:restriction>
 
</xs:simpleType>
</xs:element>

element StudentContributionAction
diagram DmfAConsultationAnswer_20253_p223.png
type extension of StudentContributionActionType
properties
content  complex
children StudentRemunAmountStudentContributionAmountStudentNbrDaysStudentHoursNbrLocalUnitIDActionUsingEmployerAction
used by
element  WorkerRecordConsult
annotation
documentation
90234
source <xs:element name="StudentContributionAction">
 
<xs:annotation>
   
<xs:documentation>90234</xs:documentation>
 
</xs:annotation>
 
<xs:complexType>
   
<xs:complexContent>
     
<xs:extension base="StudentContributionActionType">
       
<xs:sequence>
         
<xs:element ref="UsingEmployerAction" minOccurs="0" maxOccurs="unbounded"/>
       
</xs:sequence>
     
</xs:extension>
   
</xs:complexContent>
 
</xs:complexType>
</xs:element>

element StudentContributionAmount
diagram DmfAConsultationAnswer_20253_p224.png
type restriction of xs:integer
properties
content  simple
used by
complexType  StudentContributionActionType
facets
Kind  Value  Annotation
minInclusive  0
maxInclusive  999999999
totalDigits  9
annotation
documentation
00077
source <xs:element name="StudentContributionAmount">
 
<xs:annotation>
   
<xs:documentation>00077</xs:documentation>
 
</xs:annotation>
 
<xs:simpleType>
   
<xs:restriction base="xs:integer">
     
<xs:minInclusive value="0"/>
     
<xs:maxInclusive value="999999999"/>
     
<xs:totalDigits value="9"/>
   
</xs:restriction>
 
</xs:simpleType>
</xs:element>

element StudentHoursNbr
diagram DmfAConsultationAnswer_20253_p225.png
type restriction of xs:integer
properties
content  simple
used by
complexType  StudentContributionActionType
facets
Kind  Value  Annotation
minInclusive  0
maxInclusive  999
totalDigits  3
annotation
documentation
01158
source <xs:element name="StudentHoursNbr">
 
<xs:annotation>
   
<xs:documentation>01158</xs:documentation>
 
</xs:annotation>
 
<xs:simpleType>
   
<xs:restriction base="xs:integer">
     
<xs:minInclusive value="0"/>
     
<xs:maxInclusive value="999"/>
     
<xs:totalDigits value="3"/>
   
</xs:restriction>
 
</xs:simpleType>
</xs:element>

element StudentNbrDays
diagram DmfAConsultationAnswer_20253_p226.png
type restriction of xs:integer
properties
content  simple
used by
complexType  StudentContributionActionType
facets
Kind  Value  Annotation
minInclusive  0
maxInclusive  99
totalDigits  2
annotation
documentation
00078
source <xs:element name="StudentNbrDays">
 
<xs:annotation>
   
<xs:documentation>00078</xs:documentation>
 
</xs:annotation>
 
<xs:simpleType>
   
<xs:restriction base="xs:integer">
     
<xs:minInclusive value="0"/>
     
<xs:maxInclusive value="99"/>
     
<xs:totalDigits value="2"/>
   
</xs:restriction>
 
</xs:simpleType>
</xs:element>

element StudentRemunAmount
diagram DmfAConsultationAnswer_20253_p227.png
type restriction of xs:integer
properties
content  simple
used by
complexType  StudentContributionActionType
facets
Kind  Value  Annotation
minInclusive  0
maxInclusive  999999999
totalDigits  9
annotation
documentation
00076
source <xs:element name="StudentRemunAmount">
 
<xs:annotation>
   
<xs:documentation>00076</xs:documentation>
 
</xs:annotation>
 
<xs:simpleType>
   
<xs:restriction base="xs:integer">
     
<xs:minInclusive value="0"/>
     
<xs:maxInclusive value="999999999"/>
     
<xs:totalDigits value="9"/>
   
</xs:restriction>
 
</xs:simpleType>
</xs:element>

element SubjectionEndingDate
diagram DmfAConsultationAnswer_20253_p228.png
type restriction of xs:date
properties
content  simple
used by
complexType  DismissedStatWorkerContActionType
facets
Kind  Value  Annotation
pattern  \d{4}-\d{2}-\d{2}
annotation
documentation
00129
source <xs:element name="SubjectionEndingDate">
 
<xs:annotation>
   
<xs:documentation>00129</xs:documentation>
 
</xs:annotation>
 
<xs:simpleType>
   
<xs:restriction base="xs:date">
     
<xs:pattern value="\d{4}-\d{2}-\d{2}"/>
   
</xs:restriction>
 
</xs:simpleType>
</xs:element>

element SubjectionStartingDate
diagram DmfAConsultationAnswer_20253_p229.png
type restriction of xs:date
properties
content  simple
used by
complexType  DismissedStatWorkerContActionType
facets
Kind  Value  Annotation
pattern  \d{4}-\d{2}-\d{2}
annotation
documentation
00127
source <xs:element name="SubjectionStartingDate">
 
<xs:annotation>
   
<xs:documentation>00127</xs:documentation>
 
</xs:annotation>
 
<xs:simpleType>
   
<xs:restriction base="xs:date">
     
<xs:pattern value="\d{4}-\d{2}-\d{2}"/>
   
</xs:restriction>
 
</xs:simpleType>
</xs:element>

element SubsidizedMeanWorkingHours
diagram DmfAConsultationAnswer_20253_p230.png
type restriction of xs:integer
properties
content  simple
used by
complexType  OccupationConsultationType
facets
Kind  Value  Annotation
totalDigits  4
annotation
documentation
01203
source <xs:element name="SubsidizedMeanWorkingHours">
 
<xs:annotation>
   
<xs:documentation>01203</xs:documentation>
 
</xs:annotation>
 
<xs:simpleType>
   
<xs:restriction base="xs:integer">
     
<xs:totalDigits value="4"/>
   
</xs:restriction>
 
</xs:simpleType>
</xs:element>

element SubstituteINSS
diagram DmfAConsultationAnswer_20253_p231.png
type restriction of xs:integer
properties
content  simple
used by
complexType  ComplementaryIndemnityActionType
facets
Kind  Value  Annotation
totalDigits  11
pattern  [0]|\d{11}
annotation
documentation
00749
appinfo
xs:inss
source <xs:element name="SubstituteINSS">
 
<xs:annotation>
   
<xs:documentation>00749</xs:documentation>
   
<xs:appinfo source="TDOType">xs:inss</xs:appinfo>
 
</xs:annotation>
 
<xs:simpleType>
   
<xs:restriction base="xs:integer">
     
<xs:totalDigits value="11"/>
     
<xs:pattern value="[0]|\d{11}"/>
   
</xs:restriction>
 
</xs:simpleType>
</xs:element>

element SupplPensionContributionExemption
diagram DmfAConsultationAnswer_20253_p232.png
type restriction of xs:string
properties
content  simple
used by
complexType  OccupationInformationsActionType
facets
Kind  Value  Annotation
maxLength  1
enumeration  1
enumeration  2
enumeration  3
enumeration  4
annotation
documentation
01013
source <xs:element name="SupplPensionContributionExemption">
 
<xs:annotation>
   
<xs:documentation>01013</xs:documentation>
 
</xs:annotation>
 
<xs:simpleType>
   
<xs:restriction base="xs:string">
     
<xs:maxLength value="1"/>
     
<xs:enumeration value="1"/>
     
<xs:enumeration value="2"/>
     
<xs:enumeration value="3"/>
     
<xs:enumeration value="4"/>
   
</xs:restriction>
 
</xs:simpleType>
</xs:element>

element System5
diagram DmfAConsultationAnswer_20253_p233.png
type restriction of xs:integer
properties
content  simple
used by
complexType  EmployerDeclarationConsultType
facets
Kind  Value  Annotation
minInclusive  0
maxInclusive  1
totalDigits  1
annotation
documentation
00016
source <xs:element name="System5">
 
<xs:annotation>
   
<xs:documentation>00016</xs:documentation>
 
</xs:annotation>
 
<xs:simpleType>
   
<xs:restriction base="xs:integer">
     
<xs:minInclusive value="0"/>
     
<xs:maxInclusive value="1"/>
     
<xs:totalDigits value="1"/>
   
</xs:restriction>
 
</xs:simpleType>
</xs:element>

element TagName
diagram DmfAConsultationAnswer_20253_p234.png
type restriction of xs:string
properties
content  simple
used by
complexType  AnomalyReportType
facets
Kind  Value  Annotation
maxLength  50
annotation
documentation
00235
source <xs:element name="TagName">
 
<xs:annotation>
   
<xs:documentation>00235</xs:documentation>
 
</xs:annotation>
 
<xs:simpleType>
   
<xs:restriction base="xs:string">
     
<xs:maxLength value="50"/>
   
</xs:restriction>
 
</xs:simpleType>
</xs:element>

element TenthOrTwelfth
diagram DmfAConsultationAnswer_20253_p235.png
type restriction of xs:integer
properties
content  simple
used by
complexType  OccupationConsultationType
facets
Kind  Value  Annotation
minInclusive  0
maxInclusive  99
totalDigits  2
annotation
documentation
00060
source <xs:element name="TenthOrTwelfth">
 
<xs:annotation>
   
<xs:documentation>00060</xs:documentation>
 
</xs:annotation>
 
<xs:simpleType>
   
<xs:restriction base="xs:integer">
     
<xs:minInclusive value="0"/>
     
<xs:maxInclusive value="99"/>
     
<xs:totalDigits value="2"/>
   
</xs:restriction>
 
</xs:simpleType>
</xs:element>

element TrainingSituation
diagram DmfAConsultationAnswer_20253_p236.png
type restriction of xs:integer
properties
content  simple
used by
complexType  ActivationInformationActionType
facets
Kind  Value  Annotation
minInclusive  0
maxInclusive  2
totalDigits  2
annotation
documentation
01193
source <xs:element name="TrainingSituation">
 
<xs:annotation>
   
<xs:documentation>01193</xs:documentation>
 
</xs:annotation>
 
<xs:simpleType>
   
<xs:restriction base="xs:integer">
     
<xs:minInclusive value="0"/>
     
<xs:maxInclusive value="2"/>
     
<xs:totalDigits value="2"/>
   
</xs:restriction>
 
</xs:simpleType>
</xs:element>

element TrainingSituationStartDate
diagram DmfAConsultationAnswer_20253_p237.png
type restriction of xs:date
properties
content  simple
used by
complexType  ActivationInformationActionType
facets
Kind  Value  Annotation
pattern  \d{4}-\d{2}-\d{2}
annotation
documentation
01192
source <xs:element name="TrainingSituationStartDate">
 
<xs:annotation>
   
<xs:documentation>01192</xs:documentation>
 
</xs:annotation>
 
<xs:simpleType>
   
<xs:restriction base="xs:date">
     
<xs:pattern value="\d{4}-\d{2}-\d{2}"/>
   
</xs:restriction>
 
</xs:simpleType>
</xs:element>

element Trusteeship
diagram DmfAConsultationAnswer_20253_p238.png
type restriction of xs:integer
properties
content  simple
used by
complexTypes  EmployerDeclarationConsultTypePathType
facets
Kind  Value  Annotation
minInclusive  0
maxInclusive  1
totalDigits  1
annotation
documentation
00012
source <xs:element name="Trusteeship">
 
<xs:annotation>
   
<xs:documentation>00012</xs:documentation>
 
</xs:annotation>
 
<xs:simpleType>
   
<xs:restriction base="xs:integer">
     
<xs:minInclusive value="0"/>
     
<xs:maxInclusive value="1"/>
     
<xs:totalDigits value="1"/>
   
</xs:restriction>
 
</xs:simpleType>
</xs:element>

element TypeForm
diagram DmfAConsultationAnswer_20253_p239.png
type restriction of xs:string
properties
content  simple
used by
complexTypes  FormTypeHandledOriginalFormType
facets
Kind  Value  Annotation
maxLength  2
enumeration  FA
enumeration  RE
annotation
documentation
00297
source <xs:element name="TypeForm">
 
<xs:annotation>
   
<xs:documentation>00297</xs:documentation>
 
</xs:annotation>
 
<xs:simpleType>
   
<xs:restriction base="xs:string">
     
<xs:maxLength value="2"/>
     
<xs:enumeration value="FA"/>
     
<xs:enumeration value="RE"/>
   
</xs:restriction>
 
</xs:simpleType>
</xs:element>

element UnrelatedAmount
diagram DmfAConsultationAnswer_20253_p240.png
type restriction of xs:integer
properties
content  simple
used by
complexType  ContributionUnrelatedToNPConsultType
facets
Kind  Value  Annotation
minInclusive  0
maxInclusive  9999999999999
totalDigits  13
annotation
documentation
00022
source <xs:element name="UnrelatedAmount">
 
<xs:annotation>
   
<xs:documentation>00022</xs:documentation>
 
</xs:annotation>
 
<xs:simpleType>
   
<xs:restriction base="xs:integer">
     
<xs:minInclusive value="0"/>
     
<xs:maxInclusive value="9999999999999"/>
     
<xs:totalDigits value="13"/>
   
</xs:restriction>
 
</xs:simpleType>
</xs:element>

element UnrelatedCalculationBasis
diagram DmfAConsultationAnswer_20253_p241.png
type restriction of xs:integer
properties
content  simple
used by
complexType  ContributionUnrelatedToNPConsultType
facets
Kind  Value  Annotation
minInclusive  0
maxInclusive  9999999999999
totalDigits  13
annotation
documentation
00021
source <xs:element name="UnrelatedCalculationBasis">
 
<xs:annotation>
   
<xs:documentation>00021</xs:documentation>
 
</xs:annotation>
 
<xs:simpleType>
   
<xs:restriction base="xs:integer">
     
<xs:minInclusive value="0"/>
     
<xs:maxInclusive value="9999999999999"/>
     
<xs:totalDigits value="13"/>
   
</xs:restriction>
 
</xs:simpleType>
</xs:element>

element UnrelatedEmployerClass
diagram DmfAConsultationAnswer_20253_p242.png
type restriction of xs:integer
properties
content  simple
used by
complexTypes  ContributionUnrelatedToNPConsultTypePathType
facets
Kind  Value  Annotation
minInclusive  000
maxInclusive  999
totalDigits  3
pattern  \d{3}
annotation
documentation
00019
source <xs:element name="UnrelatedEmployerClass">
 
<xs:annotation>
   
<xs:documentation>00019</xs:documentation>
 
</xs:annotation>
 
<xs:simpleType>
   
<xs:restriction base="xs:integer">
     
<xs:minInclusive value="000"/>
     
<xs:maxInclusive value="999"/>
     
<xs:totalDigits value="3"/>
     
<xs:pattern value="\d{3}"/>
   
</xs:restriction>
 
</xs:simpleType>
</xs:element>

element UnrelatedWorkerCode
diagram DmfAConsultationAnswer_20253_p243.png
type restriction of xs:integer
properties
content  simple
used by
complexTypes  ContributionUnrelatedToNPConsultTypePathType
facets
Kind  Value  Annotation
minInclusive  000
maxInclusive  999
totalDigits  3
pattern  \d{3}
annotation
documentation
00020
source <xs:element name="UnrelatedWorkerCode">
 
<xs:annotation>
   
<xs:documentation>00020</xs:documentation>
 
</xs:annotation>
 
<xs:simpleType>
   
<xs:restriction base="xs:integer">
     
<xs:minInclusive value="000"/>
     
<xs:maxInclusive value="999"/>
     
<xs:totalDigits value="3"/>
     
<xs:pattern value="\d{3}"/>
   
</xs:restriction>
 
</xs:simpleType>
</xs:element>

element UsingEmployerAction
diagram DmfAConsultationAnswer_20253_p244.png
type extension of UsingEmployerActionType
properties
content  complex
children UsingEmployerNameUsingEmployerCompanyIDVATNbrINSSDailyContractNbrActionAddressAction
used by
elements  OccupationConsultationStudentContributionAction
annotation
documentation
90604
source <xs:element name="UsingEmployerAction">
 
<xs:annotation>
   
<xs:documentation>90604</xs:documentation>
 
</xs:annotation>
 
<xs:complexType>
   
<xs:complexContent>
     
<xs:extension base="UsingEmployerActionType">
       
<xs:sequence>
         
<xs:element ref="AddressAction" minOccurs="0"/>
       
</xs:sequence>
     
</xs:extension>
   
</xs:complexContent>
 
</xs:complexType>
</xs:element>

element UsingEmployerCompanyID
diagram DmfAConsultationAnswer_20253_p245.png
type restriction of xs:integer
properties
content  simple
used by
complexTypes  PathTypeUsingEmployerActionType
facets
Kind  Value  Annotation
minInclusive  0
maxInclusive  1999999943
totalDigits  10
pattern  0|\d{9}|\d{10}
annotation
documentation
00131
appinfo
CompanyID_conversion1
appinfo
xs:companyId
source <xs:element name="UsingEmployerCompanyID">
 
<xs:annotation>
   
<xs:documentation>00131</xs:documentation>
   
<xs:appinfo source="ConversionID">CompanyID_conversion1</xs:appinfo>
   
<xs:appinfo source="TDOType">xs:companyId</xs:appinfo>
 
</xs:annotation>
 
<xs:simpleType>
   
<xs:restriction base="xs:integer">
     
<xs:minInclusive value="0"/>
     
<xs:maxInclusive value="1999999943"/>
     
<xs:totalDigits value="10"/>
     
<xs:pattern value="0|\d{9}|\d{10}"/>
   
</xs:restriction>
 
</xs:simpleType>
</xs:element>

element UsingEmployerName
diagram DmfAConsultationAnswer_20253_p246.png
type restriction of xs:string
properties
content  simple
used by
complexType  UsingEmployerActionType
facets
Kind  Value  Annotation
maxLength  96
annotation
documentation
00153
source <xs:element name="UsingEmployerName">
 
<xs:annotation>
   
<xs:documentation>00153</xs:documentation>
 
</xs:annotation>
 
<xs:simpleType>
   
<xs:restriction base="xs:string">
     
<xs:maxLength value="96"/>
   
</xs:restriction>
 
</xs:simpleType>
</xs:element>

element ValidityPeriodEndingDate
diagram DmfAConsultationAnswer_20253_p247.png
type restriction of xs:date
properties
content  simple
used by
complexType  PathType
facets
Kind  Value  Annotation
pattern  \d{4}-\d{2}-\d{2}
annotation
documentation
01286
source <xs:element name="ValidityPeriodEndingDate">
 
<xs:annotation>
   
<xs:documentation>01286</xs:documentation>
 
</xs:annotation>
 
<xs:simpleType>
   
<xs:restriction base="xs:date">
     
<xs:pattern value="\d{4}-\d{2}-\d{2}"/>
   
</xs:restriction>
 
</xs:simpleType>
</xs:element>

element ValidityPeriodStartingDate
diagram DmfAConsultationAnswer_20253_p248.png
type restriction of xs:date
properties
content  simple
used by
complexType  PathType
facets
Kind  Value  Annotation
pattern  \d{4}-\d{2}-\d{2}
annotation
documentation
01285
source <xs:element name="ValidityPeriodStartingDate">
 
<xs:annotation>
   
<xs:documentation>01285</xs:documentation>
 
</xs:annotation>
 
<xs:simpleType>
   
<xs:restriction base="xs:date">
     
<xs:pattern value="\d{4}-\d{2}-\d{2}"/>
   
</xs:restriction>
 
</xs:simpleType>
</xs:element>

element Value
diagram DmfAConsultationAnswer_20253_p249.png
type restriction of xs:string
properties
content  simple
used by
complexType  AnomalyReportType
facets
Kind  Value  Annotation
maxLength  200
annotation
documentation
00236
source <xs:element name="Value">
 
<xs:annotation>
   
<xs:documentation>00236</xs:documentation>
 
</xs:annotation>
 
<xs:simpleType>
   
<xs:restriction base="xs:string">
     
<xs:maxLength value="200"/>
   
</xs:restriction>
 
</xs:simpleType>
</xs:element>

element VATNbr
diagram DmfAConsultationAnswer_20253_p250.png
type restriction of xs:string
properties
content  simple
used by
complexTypes  PathTypeUsingEmployerActionType
facets
Kind  Value  Annotation
maxLength  30
annotation
documentation
01185
source <xs:element name="VATNbr">
 
<xs:annotation>
   
<xs:documentation>01185</xs:documentation>
 
</xs:annotation>
 
<xs:simpleType>
   
<xs:restriction base="xs:string">
     
<xs:maxLength value="30"/>
   
</xs:restriction>
 
</xs:simpleType>
</xs:element>

element WeekHoursNbr
diagram DmfAConsultationAnswer_20253_p251.png
type restriction of xs:integer
properties
content  simple
used by
complexType  ScaleSalaryActionType
facets
Kind  Value  Annotation
minInclusive  0
maxInclusive  9999
totalDigits  4
annotation
documentation
00975
source <xs:element name="WeekHoursNbr">
 
<xs:annotation>
   
<xs:documentation>00975</xs:documentation>
 
</xs:annotation>
 
<xs:simpleType>
   
<xs:restriction base="xs:integer">
     
<xs:minInclusive value="0"/>
     
<xs:maxInclusive value="9999"/>
     
<xs:totalDigits value="4"/>
   
</xs:restriction>
 
</xs:simpleType>
</xs:element>

element WelfareBenefitTheoreticalAmount
diagram DmfAConsultationAnswer_20253_p252.png
type restriction of xs:integer
properties
content  simple
used by
complexType  ComplIndemnityContributionActionType
facets
Kind  Value  Annotation
minInclusive  0
maxInclusive  999999999
totalDigits  9
annotation
documentation
00956
source <xs:element name="WelfareBenefitTheoreticalAmount">
 
<xs:annotation>
   
<xs:documentation>00956</xs:documentation>
 
</xs:annotation>
 
<xs:simpleType>
   
<xs:restriction base="xs:integer">
     
<xs:minInclusive value="0"/>
     
<xs:maxInclusive value="999999999"/>
     
<xs:totalDigits value="9"/>
   
</xs:restriction>
 
</xs:simpleType>
</xs:element>

element WorkerCode
diagram DmfAConsultationAnswer_20253_p253.png
type restriction of xs:integer
properties
content  simple
used by
complexTypes  PathTypeWorkerRecordConsultType
facets
Kind  Value  Annotation
minInclusive  000
maxInclusive  999
totalDigits  3
pattern  \d{3}
annotation
documentation
00037
source <xs:element name="WorkerCode">
 
<xs:annotation>
   
<xs:documentation>00037</xs:documentation>
 
</xs:annotation>
 
<xs:simpleType>
   
<xs:restriction base="xs:integer">
     
<xs:minInclusive value="000"/>
     
<xs:maxInclusive value="999"/>
     
<xs:totalDigits value="3"/>
     
<xs:pattern value="\d{3}"/>
   
</xs:restriction>
 
</xs:simpleType>
</xs:element>

element WorkerContributionAction
diagram DmfAConsultationAnswer_20253_p254.png
type WorkerContributionActionType
properties
content  complex
children ContributionWorkerCodeContributionTypeContributionCalculationBasisContributionAmountFirstHiringDateAction
used by
element  WorkerRecordConsult
annotation
documentation
90230
source <xs:element name="WorkerContributionAction" type="WorkerContributionActionType">
 
<xs:annotation>
   
<xs:documentation>90230</xs:documentation>
 
</xs:annotation>
</xs:element>

element WorkerDeductionAction
diagram DmfAConsultationAnswer_20253_p255.png
type extension of WorkerDeductionActionType
properties
content  complex
children DeductionCodeDeductionCalculationBasisDeductionAmountDeductionRightStartingDateManagementCostNbrMonthsReplacedINSSApplicantINSSCertificateOriginActionDeductionDetailAction
used by
element  WorkerRecordConsult
annotation
documentation
90231
source <xs:element name="WorkerDeductionAction">
 
<xs:annotation>
   
<xs:documentation>90231</xs:documentation>
 
</xs:annotation>
 
<xs:complexType>
   
<xs:complexContent>
     
<xs:extension base="WorkerDeductionActionType">
       
<xs:sequence>
         
<xs:element ref="DeductionDetailAction" minOccurs="0" maxOccurs="unbounded"/>
       
</xs:sequence>
     
</xs:extension>
   
</xs:complexContent>
 
</xs:complexType>
</xs:element>

element WorkerFirstName
diagram DmfAConsultationAnswer_20253_p256.png
type restriction of xs:string
properties
content  simple
used by
complexType  NaturalPersonConsultType
facets
Kind  Value  Annotation
minLength  1
maxLength  24
annotation
documentation
00026
source <xs:element name="WorkerFirstName">
 
<xs:annotation>
   
<xs:documentation>00026</xs:documentation>
 
</xs:annotation>
 
<xs:simpleType>
   
<xs:restriction base="xs:string">
     
<xs:minLength value="1"/>
     
<xs:maxLength value="24"/>
   
</xs:restriction>
 
</xs:simpleType>
</xs:element>

element WorkerName
diagram DmfAConsultationAnswer_20253_p257.png
type restriction of xs:string
properties
content  simple
used by
complexType  NaturalPersonConsultType
facets
Kind  Value  Annotation
minLength  1
maxLength  48
annotation
documentation
00025
source <xs:element name="WorkerName">
 
<xs:annotation>
   
<xs:documentation>00025</xs:documentation>
 
</xs:annotation>
 
<xs:simpleType>
   
<xs:restriction base="xs:string">
     
<xs:minLength value="1"/>
     
<xs:maxLength value="48"/>
   
</xs:restriction>
 
</xs:simpleType>
</xs:element>

element WorkerRecordConsult
diagram DmfAConsultationAnswer_20253_p258.png
type extension of WorkerRecordConsultType
properties
content  complex
children EmployerClassWorkerCodeNOSSQuarterStartingDateNOSSQuarterEndingDateBorderActivityWithRiskLocalUnitIDWorkerRecordUserReferenceWorkerRecordPIDWorkerRecordVersionNbrCodeSubjectedActionOccupationConsultationActivationInformationActionWorkerContributionActionWorkerDeductionActionDismissedStatWorkerContActionStudentContributionActionEarlyRetirementContActionComplementaryIndemnityActionIndemnityWAPMAction
used by
element  NaturalPersonConsult
annotation
documentation
90204
source <xs:element name="WorkerRecordConsult">
 
<xs:annotation>
   
<xs:documentation>90204</xs:documentation>
 
</xs:annotation>
 
<xs:complexType>
   
<xs:complexContent>
     
<xs:extension base="WorkerRecordConsultType">
       
<xs:choice>
         
<xs:sequence>
           
<xs:element ref="OccupationConsultation" maxOccurs="unbounded"/>
           
<xs:element ref="ActivationInformationAction" minOccurs="0"/>
           
<xs:element ref="WorkerContributionAction" minOccurs="0" maxOccurs="unbounded"/>
           
<xs:element ref="WorkerDeductionAction" minOccurs="0" maxOccurs="unbounded"/>
         
</xs:sequence>
         
<xs:element ref="DismissedStatWorkerContAction"/>
         
<xs:sequence>
           
<xs:element ref="StudentContributionAction"/>
           
<xs:element ref="WorkerContributionAction" minOccurs="0"/>
         
</xs:sequence>
         
<xs:element ref="EarlyRetirementContAction" maxOccurs="2"/>
         
<xs:element ref="ComplementaryIndemnityAction" maxOccurs="unbounded"/>
         
<xs:sequence>
           
<xs:element ref="WorkerContributionAction" maxOccurs="2"/>
           
<xs:element ref="IndemnityWAPMAction" maxOccurs="unbounded"/>
         
</xs:sequence>
       
</xs:choice>
     
</xs:extension>
   
</xs:complexContent>
 
</xs:complexType>
</xs:element>

element WorkerRecordPID
diagram DmfAConsultationAnswer_20253_p259.png
type restriction of xs:integer
properties
content  simple
used by
complexType  WorkerRecordConsultType
facets
Kind  Value  Annotation
totalDigits  11
annotation
documentation
00574
source <xs:element name="WorkerRecordPID">
 
<xs:annotation>
   
<xs:documentation>00574</xs:documentation>
 
</xs:annotation>
 
<xs:simpleType>
   
<xs:restriction base="xs:integer">
     
<xs:totalDigits value="11"/>
   
</xs:restriction>
 
</xs:simpleType>
</xs:element>

element WorkerRecordUserReference
diagram DmfAConsultationAnswer_20253_p260.png
type restriction of xs:string
properties
content  simple
used by
complexTypes  PathTypeWorkerRecordConsultType
facets
Kind  Value  Annotation
maxLength  20
annotation
documentation
00616
source <xs:element name="WorkerRecordUserReference">
 
<xs:annotation>
   
<xs:documentation>00616</xs:documentation>
 
</xs:annotation>
 
<xs:simpleType>
   
<xs:restriction base="xs:string">
     
<xs:maxLength value="20"/>
   
</xs:restriction>
 
</xs:simpleType>
</xs:element>

element WorkerRecordVersionNbr
diagram DmfAConsultationAnswer_20253_p261.png
type restriction of xs:integer
properties
content  simple
used by
complexType  WorkerRecordConsultType
facets
Kind  Value  Annotation
minInclusive  1
maxInclusive  99999999999
totalDigits  11
annotation
documentation
00610
source <xs:element name="WorkerRecordVersionNbr">
 
<xs:annotation>
   
<xs:documentation>00610</xs:documentation>
 
</xs:annotation>
 
<xs:simpleType>
   
<xs:restriction base="xs:integer">
     
<xs:minInclusive value="1"/>
     
<xs:maxInclusive value="99999999999"/>
     
<xs:totalDigits value="11"/>
   
</xs:restriction>
 
</xs:simpleType>
</xs:element>

element WorkerStatus
diagram DmfAConsultationAnswer_20253_p262.png
type restriction of xs:string
properties
content  simple
used by
complexType  OccupationConsultationType
facets
Kind  Value  Annotation
maxLength  2
annotation
documentation
00053
source <xs:element name="WorkerStatus">
 
<xs:annotation>
   
<xs:documentation>00053</xs:documentation>
 
</xs:annotation>
 
<xs:simpleType>
   
<xs:restriction base="xs:string">
     
<xs:maxLength value="2"/>
   
</xs:restriction>
 
</xs:simpleType>
</xs:element>

element WorkingDaysSystem
diagram DmfAConsultationAnswer_20253_p263.png
type restriction of xs:integer
properties
content  simple
used by
complexType  OccupationConsultationType
facets
Kind  Value  Annotation
minInclusive  0
maxInclusive  999
totalDigits  3
annotation
documentation
00047
appinfo
DaysCount_conversion1
source <xs:element name="WorkingDaysSystem">
 
<xs:annotation>
   
<xs:documentation>00047</xs:documentation>
   
<xs:appinfo source="ConversionID">DaysCount_conversion1</xs:appinfo>
 
</xs:annotation>
 
<xs:simpleType>
   
<xs:restriction base="xs:integer">
     
<xs:minInclusive value="0"/>
     
<xs:maxInclusive value="999"/>
     
<xs:totalDigits value="3"/>
   
</xs:restriction>
 
</xs:simpleType>
</xs:element>

element WorkingRegulationsEndingDate
diagram DmfAConsultationAnswer_20253_p264.png
type restriction of xs:date
properties
content  simple
used by
complexType  OccupationDeductionDetailActionType
facets
Kind  Value  Annotation
pattern  \d{4}-\d{2}-\d{2}
annotation
documentation
00914
source <xs:element name="WorkingRegulationsEndingDate">
 
<xs:annotation>
   
<xs:documentation>00914</xs:documentation>
 
</xs:annotation>
 
<xs:simpleType>
   
<xs:restriction base="xs:date">
     
<xs:pattern value="\d{4}-\d{2}-\d{2}"/>
   
</xs:restriction>
 
</xs:simpleType>
</xs:element>

element WorkingRegulationsRegistryNbr
diagram DmfAConsultationAnswer_20253_p265.png
type restriction of xs:string
properties
content  simple
used by
complexType  DeductionDetailActionType
facets
Kind  Value  Annotation
maxLength  16
annotation
documentation
00142
source <xs:element name="WorkingRegulationsRegistryNbr">
 
<xs:annotation>
   
<xs:documentation>00142</xs:documentation>
 
</xs:annotation>
 
<xs:simpleType>
   
<xs:restriction base="xs:string">
     
<xs:maxLength value="16"/>
   
</xs:restriction>
 
</xs:simpleType>
</xs:element>

element WorkingRegulationsStartingDate
diagram DmfAConsultationAnswer_20253_p266.png
type restriction of xs:date
properties
content  simple
used by
complexTypes  DeductionDetailActionTypeOccupationDeductionDetailActionType
facets
Kind  Value  Annotation
pattern  \d{4}-\d{2}-\d{2}
annotation
documentation
00143
source <xs:element name="WorkingRegulationsStartingDate">
 
<xs:annotation>
   
<xs:documentation>00143</xs:documentation>
 
</xs:annotation>
 
<xs:simpleType>
   
<xs:restriction base="xs:date">
     
<xs:pattern value="\d{4}-\d{2}-\d{2}"/>
   
</xs:restriction>
 
</xs:simpleType>
</xs:element>

element WorksContractActorId
diagram DmfAConsultationAnswer_20253_p267.png
type restriction of xs:string
properties
content  simple
used by
complexType  PathType
facets
Kind  Value  Annotation
maxLength  9
annotation
documentation
00940
source <xs:element name="WorksContractActorId">
 
<xs:annotation>
   
<xs:documentation>00940</xs:documentation>
 
</xs:annotation>
 
<xs:simpleType>
   
<xs:restriction base="xs:string">
     
<xs:maxLength value="9"/>
   
</xs:restriction>
 
</xs:simpleType>
</xs:element>

element ZIPCode
diagram DmfAConsultationAnswer_20253_p268.png
type restriction of xs:string
properties
content  simple
used by
complexType  AddressActionType
facets
Kind  Value  Annotation
maxLength  9
annotation
documentation
00520
source <xs:element name="ZIPCode">
 
<xs:annotation>
   
<xs:documentation>00520</xs:documentation>
 
</xs:annotation>
 
<xs:simpleType>
   
<xs:restriction base="xs:string">
     
<xs:maxLength value="9"/>
   
</xs:restriction>
 
</xs:simpleType>
</xs:element>

complexType ActivationInformationActionType
diagram DmfAConsultationAnswer_20253_p269.png
children ServiceExemptionStartDateTrainingSituationStartDateTrainingSituationActivationPercentageStatusAction
used by
element  ActivationInformationAction
source <xs:complexType name="ActivationInformationActionType">
 
<xs:sequence>
   
<xs:element ref="ServiceExemptionStartDate"/>
   
<xs:element ref="TrainingSituationStartDate"/>
   
<xs:element ref="TrainingSituation"/>
   
<xs:element ref="ActivationPercentageStatus" minOccurs="0"/>
   
<xs:element ref="Action"/>
 
</xs:sequence>
</xs:complexType>

complexType AdditionalScaleSalaryActionType
diagram DmfAConsultationAnswer_20253_p270.png
children AdditionalScaleSalaryStartDateAdditionalScaleSalaryEndDateAdditionalScaleSalaryReferenceAdditionalScaleSalaryBasisAmountAdditionalScaleSalaryPercentageNbrHoursOrServicesAdditionalScaleSalaryAmountAction
used by
element  AdditionalScaleSalaryAction
source <xs:complexType name="AdditionalScaleSalaryActionType">
 
<xs:sequence>
   
<xs:element ref="AdditionalScaleSalaryStartDate"/>
   
<xs:element ref="AdditionalScaleSalaryEndDate" minOccurs="0"/>
   
<xs:element ref="AdditionalScaleSalaryReference"/>
   
<xs:element ref="AdditionalScaleSalaryBasisAmount" minOccurs="0"/>
   
<xs:element ref="AdditionalScaleSalaryPercentage" minOccurs="0"/>
   
<xs:element ref="NbrHoursOrServices" minOccurs="0"/>
   
<xs:element ref="AdditionalScaleSalaryAmount"/>
   
<xs:element ref="Action"/>
 
</xs:sequence>
</xs:complexType>

complexType AddressActionType
diagram DmfAConsultationAnswer_20253_p271.png
children StreetHouseNbrPostBoxZIPCodeCityCountryAction
used by
element  AddressAction
source <xs:complexType name="AddressActionType">
 
<xs:sequence>
   
<xs:element ref="Street" minOccurs="0"/>
   
<xs:element ref="HouseNbr" minOccurs="0"/>
   
<xs:element ref="PostBox" minOccurs="0"/>
   
<xs:element ref="ZIPCode" minOccurs="0"/>
   
<xs:element ref="City" minOccurs="0"/>
   
<xs:element ref="Country" minOccurs="0"/>
   
<xs:element ref="Action"/>
 
</xs:sequence>
</xs:complexType>

complexType AnomalyReportType
diagram DmfAConsultationAnswer_20253_p272.png
children ErrorIDTagNameValueAnomalyClassAnomalyLabel
used by
element  AnomalyReport
source <xs:complexType name="AnomalyReportType">
 
<xs:sequence>
   
<xs:element ref="ErrorID"/>
   
<xs:element ref="TagName" minOccurs="0"/>
   
<xs:element ref="Value" minOccurs="0"/>
   
<xs:element ref="AnomalyClass" minOccurs="0"/>
   
<xs:element ref="AnomalyLabel" minOccurs="0"/>
 
</xs:sequence>
</xs:complexType>

complexType CompanyVehicleActionType
diagram DmfAConsultationAnswer_20253_p273.png
children CompanyVehicleSequenceNbrLicensePlateEcoVehicleCompanyVehicleVersionNbrAction
used by
element  CompanyVehicleAction
source <xs:complexType name="CompanyVehicleActionType">
 
<xs:sequence>
   
<xs:element ref="CompanyVehicleSequenceNbr"/>
   
<xs:element ref="LicensePlate"/>
   
<xs:element ref="EcoVehicle" minOccurs="0"/>
   
<xs:element ref="CompanyVehicleVersionNbr"/>
   
<xs:element ref="Action"/>
 
</xs:sequence>
</xs:complexType>

complexType ComplementaryIndemnityActionType
diagram DmfAConsultationAnswer_20253_p274.png
children EmployerNotionJointCommissionNbrActivityCodeDebtorTypeFirstComplIndemnityDateComplIndemnityAgreementNotionHalfTimeCareerInterruptionNotionServiceExemptionNotionReplacementAccordanceWCCNotionSubstituteINSSResumptionOfWorkMeasureComplIndemnityNbrOfPartsNoticeDateAilingOrReorgCompanyNotionAcknowledgementStartDateAcknowledgementEndDateAction
used by
element  ComplementaryIndemnityAction
source <xs:complexType name="ComplementaryIndemnityActionType">
 
<xs:sequence>
   
<xs:element ref="EmployerNotion"/>
   
<xs:element ref="JointCommissionNbr"/>
   
<xs:element ref="ActivityCode" minOccurs="0"/>
   
<xs:element ref="DebtorType" minOccurs="0"/>
   
<xs:element ref="FirstComplIndemnityDate"/>
   
<xs:element ref="ComplIndemnityAgreementNotion"/>
   
<xs:element ref="HalfTimeCareerInterruptionNotion"/>
   
<xs:element ref="ServiceExemptionNotion" minOccurs="1" maxOccurs="1"/>
   
<xs:element ref="ReplacementAccordanceWCCNotion"/>
   
<xs:element ref="SubstituteINSS" minOccurs="0"/>
   
<xs:element ref="ResumptionOfWorkMeasure" minOccurs="0"/>
   
<xs:element ref="ComplIndemnityNbrOfParts" minOccurs="0"/>
   
<xs:element ref="NoticeDate" minOccurs="0"/>
   
<xs:element ref="AilingOrReorgCompanyNotion" minOccurs="0"/>
   
<xs:element ref="AcknowledgementStartDate" minOccurs="0"/>
   
<xs:element ref="AcknowledgementEndDate" minOccurs="0"/>
   
<xs:element ref="Action"/>
 
</xs:sequence>
</xs:complexType>

complexType ComplIndemnityContributionActionType
diagram DmfAConsultationAnswer_20253_p275.png
children ContributionWorkerCodeContributionTypeIndemnityContributionPeriodCodeComplIndemnityAmountAdjustNotionContributionSequenceNbrComplIndemnityAmountCapitalizationNotionWelfareBenefitTheoreticalAmountComplIndemnityNbrMonthsNbrMonthsDecimalsIncompleteMonthNbrDaysIncompleteMonthReasonFloorApplicationNotionContributionAmountAction
used by
element  ComplIndemnityContributionAction
source <xs:complexType name="ComplIndemnityContributionActionType">
 
<xs:sequence>
   
<xs:element ref="ContributionWorkerCode"/>
   
<xs:element ref="ContributionType"/>
   
<xs:element ref="IndemnityContributionPeriodCode" minOccurs="0"/>
   
<xs:element ref="ComplIndemnityAmountAdjustNotion"/>
   
<xs:element ref="ContributionSequenceNbr"/>
   
<xs:element ref="ComplIndemnityAmount"/>
   
<xs:element ref="CapitalizationNotion" minOccurs="0"/>
   
<xs:element ref="WelfareBenefitTheoreticalAmount" minOccurs="0"/>
   
<xs:element ref="ComplIndemnityNbrMonths"/>
   
<xs:element ref="NbrMonthsDecimals" minOccurs="0"/>
   
<xs:element ref="IncompleteMonthNbrDays" minOccurs="0"/>
   
<xs:element ref="IncompleteMonthReason" minOccurs="0"/>
   
<xs:element ref="FloorApplicationNotion" minOccurs="0"/>
   
<xs:element ref="ContributionAmount"/>
   
<xs:element ref="Action"/>
 
</xs:sequence>
</xs:complexType>

complexType ContributionUnrelatedToNPConsultType
diagram DmfAConsultationAnswer_20253_p276.png
children UnrelatedEmployerClassUnrelatedWorkerCodeUnrelatedCalculationBasisUnrelatedAmountContUnrelatedToNPVersionNbrCodeSubjectedResultCodeResearchAction
used by
element  ContributionUnrelatedToNPConsult
source <xs:complexType name="ContributionUnrelatedToNPConsultType">
 
<xs:sequence>
   
<xs:element ref="UnrelatedEmployerClass"/>
   
<xs:element ref="UnrelatedWorkerCode"/>
   
<xs:element ref="UnrelatedCalculationBasis" minOccurs="0"/>
   
<xs:element ref="UnrelatedAmount" minOccurs="0"/>
   
<xs:element ref="ContUnrelatedToNPVersionNbr" minOccurs="0"/>
   
<xs:element ref="CodeSubjected" minOccurs="0"/>
   
<xs:element ref="ResultCodeResearch"/>
   
<xs:element ref="Action" minOccurs="0"/>
 
</xs:sequence>
</xs:complexType>

complexType DeductionDetailActionType
diagram DmfAConsultationAnswer_20253_p277.png
children DeductionDetailSequenceNbrDeductionDetailAmountWorkingRegulationsRegistryNbrWorkingRegulationsStartingDateAverageWorkingTimeBeforeReductionAverageWorkingTimeAfterReductionAction
used by
element  DeductionDetailAction
source <xs:complexType name="DeductionDetailActionType">
 
<xs:sequence>
   
<xs:element ref="DeductionDetailSequenceNbr" minOccurs="0"/>
   
<xs:element ref="DeductionDetailAmount" minOccurs="0"/>
   
<xs:element ref="WorkingRegulationsRegistryNbr" minOccurs="0"/>
   
<xs:element ref="WorkingRegulationsStartingDate" minOccurs="0"/>
   
<xs:element ref="AverageWorkingTimeBeforeReduction" minOccurs="0"/>
   
<xs:element ref="AverageWorkingTimeAfterReduction" minOccurs="0"/>
   
<xs:element ref="Action"/>
 
</xs:sequence>
</xs:complexType>

complexType DismissedStatWorkerContActionType
diagram DmfAConsultationAnswer_20253_p278.png
children GrossRefRemunAmountGrossRefRemunContributionAmountRefNbrDaysSubjectionStartingDateSubjectionEndingDateAction
used by
element  DismissedStatWorkerContAction
source <xs:complexType name="DismissedStatWorkerContActionType">
 
<xs:sequence>
   
<xs:element ref="GrossRefRemunAmount"/>
   
<xs:element ref="GrossRefRemunContributionAmount"/>
   
<xs:element ref="RefNbrDays"/>
   
<xs:element ref="SubjectionStartingDate"/>
   
<xs:element ref="SubjectionEndingDate"/>
   
<xs:element ref="Action"/>
 
</xs:sequence>
</xs:complexType>

complexType EarlyRetirementContActionType
diagram DmfAConsultationAnswer_20253_p279.png
children EarlyRetirementCodeEarlyRetirementNbrMonthsEarlyRetirementContributionAmountAction
used by
element  EarlyRetirementContAction
source <xs:complexType name="EarlyRetirementContActionType">
 
<xs:sequence>
   
<xs:element ref="EarlyRetirementCode" minOccurs="0"/>
   
<xs:element ref="EarlyRetirementNbrMonths" minOccurs="0"/>
   
<xs:element ref="EarlyRetirementContributionAmount" minOccurs="0"/>
   
<xs:element ref="Action"/>
 
</xs:sequence>
</xs:complexType>

complexType EmployerCompensationConsultType
diagram DmfAConsultationAnswer_20253_p280.png
children CompensationCodeCompensationAmountCompensationExceptionEmpCompensationVersionNbrCodeSubjectedAction
used by
element  EmployerCompensationConsult
source <xs:complexType name="EmployerCompensationConsultType">
 
<xs:sequence>
   
<xs:element ref="CompensationCode" minOccurs="0"/>
   
<xs:element ref="CompensationAmount" minOccurs="0"/>
   
<xs:element ref="CompensationException" minOccurs="0"/>
   
<xs:element ref="EmpCompensationVersionNbr"/>
   
<xs:element ref="CodeSubjected"/>
   
<xs:element ref="Action"/>
 
</xs:sequence>
</xs:complexType>

complexType EmployerDeclarationConsultType
diagram DmfAConsultationAnswer_20253_p281.png
children QuarterNOSSRegistrationNbrTrusteeshipNOSSLPARegistrationNbrCompanyIDSystem5EmployerDeclarationPIDEmployerDeclarationVersionNbrResultCodeResearchAnomalySubmission
used by
element  EmployerDeclarationConsult
source <xs:complexType name="EmployerDeclarationConsultType">
 
<xs:sequence>
   
<xs:element ref="Quarter"/>
   
<xs:choice>
     
<xs:sequence>
       
<xs:element ref="NOSSRegistrationNbr"/>
       
<xs:element ref="Trusteeship"/>
     
</xs:sequence>
     
<xs:element ref="NOSSLPARegistrationNbr"/>
   
</xs:choice>
   
<xs:element ref="CompanyID"/>
   
<xs:element ref="System5" minOccurs="0"/>
   
<xs:element ref="EmployerDeclarationPID" minOccurs="0"/>
   
<xs:element ref="EmployerDeclarationVersionNbr" minOccurs="0"/>
   
<xs:element ref="ResultCodeResearch"/>
   
<xs:element ref="AnomalySubmission" minOccurs="0"/>
 
</xs:sequence>
</xs:complexType>

complexType FileReferenceType
diagram DmfAConsultationAnswer_20253_p282.png
children FileNameReferenceOriginReferenceNbr
used by
element  FileReference
source <xs:complexType name="FileReferenceType">
 
<xs:sequence>
   
<xs:element ref="FileName"/>
   
<xs:element ref="ReferenceOrigin"/>
   
<xs:element ref="ReferenceNbr"/>
 
</xs:sequence>
</xs:complexType>

complexType FormType
diagram DmfAConsultationAnswer_20253_p283.png
children IdentificationFormCreationDateFormCreationHourAttestationStatusTypeForm
used by
element  Form
source <xs:complexType name="FormType">
 
<xs:sequence>
   
<xs:element ref="Identification"/>
   
<xs:element ref="FormCreationDate"/>
   
<xs:element ref="FormCreationHour"/>
   
<xs:element ref="AttestationStatus"/>
   
<xs:element ref="TypeForm"/>
 
</xs:sequence>
</xs:complexType>

complexType HandledOriginalFormType
diagram DmfAConsultationAnswer_20253_p284.png
children IdentificationFormCreationDateFormCreationHourAttestationStatusTypeForm
used by
element  HandledOriginalForm
source <xs:complexType name="HandledOriginalFormType">
 
<xs:sequence>
   
<xs:element ref="Identification"/>
   
<xs:element ref="FormCreationDate"/>
   
<xs:element ref="FormCreationHour"/>
   
<xs:element ref="AttestationStatus"/>
   
<xs:element ref="TypeForm"/>
 
</xs:sequence>
</xs:complexType>

complexType HandledReferenceType
diagram DmfAConsultationAnswer_20253_p285.png
children ReferenceTypeReferenceOriginReferenceNbr
used by
element  HandledReference
source <xs:complexType name="HandledReferenceType">
 
<xs:sequence>
   
<xs:element ref="ReferenceType"/>
   
<xs:element ref="ReferenceOrigin"/>
   
<xs:element ref="ReferenceNbr"/>
 
</xs:sequence>
</xs:complexType>

complexType IndemnityWAPMActionType
diagram DmfAConsultationAnswer_20253_p286.png
children IndemnityNatureIncapacityDegreeIndemnityAmountAction
used by
element  IndemnityWAPMAction
source <xs:complexType name="IndemnityWAPMActionType">
 
<xs:sequence>
   
<xs:element ref="IndemnityNature" minOccurs="0"/>
   
<xs:element ref="IncapacityDegree" minOccurs="0"/>
   
<xs:element ref="IndemnityAmount" minOccurs="0"/>
   
<xs:element ref="Action"/>
 
</xs:sequence>
</xs:complexType>

complexType NaturalPersonConsultType
diagram DmfAConsultationAnswer_20253_p287.png
children NaturalPersonSequenceNbrINSSWorkerNameWorkerFirstNameNaturalPersonUserReferenceNaturalPersonPIDDeclNaturalPersonPIDDeclNaturalPersonVersionNbrResultCodeResearch
used by
element  NaturalPersonConsult
source <xs:complexType name="NaturalPersonConsultType">
 
<xs:sequence>
   
<xs:element ref="NaturalPersonSequenceNbr"/>
   
<xs:element ref="INSS"/>
   
<xs:element ref="WorkerName" minOccurs="0"/>
   
<xs:element ref="WorkerFirstName" minOccurs="0"/>
   
<xs:element ref="NaturalPersonUserReference" minOccurs="0"/>
   
<xs:element ref="NaturalPersonPID" minOccurs="0"/>
   
<xs:element ref="DeclNaturalPersonPID" minOccurs="0"/>
   
<xs:element ref="DeclNaturalPersonVersionNbr" minOccurs="0"/>
   
<xs:element ref="ResultCodeResearch"/>
 
</xs:sequence>
</xs:complexType>

complexType OccupationConsultationType
diagram DmfAConsultationAnswer_20253_p288.png
children OccupationSequenceNbrOccupationStartingDateOccupationEndingDateJointCommissionNbrWorkingDaysSystemContractTypeRefMeanWorkingHoursWorkerStatusMeanWorkingHoursReorganisationMeasureEmploymentPromotionRetiredApprenticeshipRemunMethodPositionCodeFlyingStaffClassTenthOrTwelfthOccupationUserReferenceDaysJustificationActivityCodeOccupationVersionNbrActionLocalUnitIDShipIdStaffCodeSubsidizedMeanWorkingHours
used by
element  OccupationConsultation
source <xs:complexType name="OccupationConsultationType">
 
<xs:sequence>
   
<xs:element ref="OccupationSequenceNbr"/>
   
<xs:element ref="OccupationStartingDate" minOccurs="0"/>
   
<xs:element ref="OccupationEndingDate" minOccurs="0"/>
   
<xs:element ref="JointCommissionNbr" minOccurs="0"/>
   
<xs:element ref="WorkingDaysSystem"/>
   
<xs:element ref="ContractType"/>
   
<xs:element ref="RefMeanWorkingHours" minOccurs="0"/>
   
<xs:element ref="WorkerStatus" minOccurs="0"/>
   
<xs:element ref="MeanWorkingHours" minOccurs="0"/>
   
<xs:element ref="ReorganisationMeasure" minOccurs="0"/>
   
<xs:element ref="EmploymentPromotion" minOccurs="0"/>
   
<xs:element ref="Retired"/>
   
<xs:element ref="Apprenticeship" minOccurs="0"/>
   
<xs:element ref="RemunMethod" minOccurs="0"/>
   
<xs:element ref="PositionCode" minOccurs="0"/>
   
<xs:element ref="FlyingStaffClass" minOccurs="0"/>
   
<xs:element ref="TenthOrTwelfth" minOccurs="0"/>
   
<xs:element ref="OccupationUserReference" minOccurs="0"/>
   
<xs:element ref="DaysJustification" minOccurs="0"/>
   
<xs:element ref="ActivityCode" minOccurs="0"/>
   
<xs:element ref="OccupationVersionNbr"/>
   
<xs:element ref="Action"/>
   
<xs:element ref="LocalUnitID" minOccurs="0"/>
   
<xs:element ref="ShipId" minOccurs="0"/>
   
<xs:element ref="StaffCode" minOccurs="0"/>
   
<xs:element ref="SubsidizedMeanWorkingHours" minOccurs="0"/>
 
</xs:sequence>
</xs:complexType>

complexType OccupationDeductionActionType
diagram DmfAConsultationAnswer_20253_p289.png
children DeductionCodeDeductionCalculationBasisDeductionAmountDeductionRightStartingDateManagementCostNbrMonthsReplacedINSSApplicantINSSCertificateOriginAction
used by
element  OccupationDeductionAction
source <xs:complexType name="OccupationDeductionActionType">
 
<xs:sequence>
   
<xs:element ref="DeductionCode"/>
   
<xs:element ref="DeductionCalculationBasis" minOccurs="0"/>
   
<xs:element ref="DeductionAmount" minOccurs="0"/>
   
<xs:element ref="DeductionRightStartingDate" minOccurs="0"/>
   
<xs:element ref="ManagementCostNbrMonths" minOccurs="0"/>
   
<xs:element ref="ReplacedINSS" minOccurs="0"/>
   
<xs:element ref="ApplicantINSS" minOccurs="0"/>
   
<xs:element ref="CertificateOrigin" minOccurs="0"/>
   
<xs:element ref="Action"/>
 
</xs:sequence>
</xs:complexType>

complexType OccupationDeductionDetailActionType
diagram DmfAConsultationAnswer_20253_p290.png
children DeductionDetailSequenceNbrWorkingRegulationsStartingDateWorkingRegulationsEndingDateAverageWorkingTimeBeforeReductionAverageWorkingTimeAfterReductionAction
used by
element  OccupationDeductionDetailAction
source <xs:complexType name="OccupationDeductionDetailActionType">
 
<xs:sequence>
   
<xs:element ref="DeductionDetailSequenceNbr" minOccurs="0"/>
   
<xs:element ref="WorkingRegulationsStartingDate" minOccurs="0"/>
   
<xs:element ref="WorkingRegulationsEndingDate" minOccurs="0"/>
   
<xs:element ref="AverageWorkingTimeBeforeReduction" minOccurs="0"/>
   
<xs:element ref="AverageWorkingTimeAfterReduction" minOccurs="0"/>
   
<xs:element ref="Action"/>
 
</xs:sequence>
</xs:complexType>

complexType OccupationInformationsActionType
diagram DmfAConsultationAnswer_20253_p291.png
children HorecaExtraPostedWorkerNOSSLPASocialMaribelHourRemunHourRemunInThousandthOfEuroSixMonthsIllnessDateFirstWeekGuaranteedSalaryNbrDaysIllnessGrossRemunAmountPSDDclExemptionSupplPensionContributionExemptionObligationControlInformationDefinitiveNominationDateNewMaribelEmploymentDatePSPContribCalcBasisDerogationCareerMeasureServiceExemptionNotionHolidayDaysNumberSectorDetailMobilityBudgetFlemishTrainingHolidayHoursNbrRegionalAidMeasureEmployabilityMeasureActivitySubSectorFlexiNotionAction
used by
element  OccupationInformationsAction
source <xs:complexType name="OccupationInformationsActionType">
 
<xs:sequence>
   
<xs:element ref="HorecaExtra" minOccurs="0"/>
   
<xs:element ref="PostedWorker" minOccurs="0"/>
   
<xs:element ref="NOSSLPASocialMaribel" minOccurs="0"/>
   
<xs:element ref="HourRemun" minOccurs="0"/>
   
<xs:element ref="HourRemunInThousandthOfEuro" minOccurs="0"/>
   
<xs:element ref="SixMonthsIllnessDate" minOccurs="0"/>
   
<xs:element ref="FirstWeekGuaranteedSalaryNbrDays" minOccurs="0"/>
   
<xs:element ref="IllnessGrossRemunAmount" minOccurs="0"/>
   
<xs:element ref="PSDDclExemption" minOccurs="0"/>
   
<xs:element ref="SupplPensionContributionExemption" minOccurs="0"/>
   
<xs:element ref="ObligationControlInformation" minOccurs="0"/>
   
<xs:element ref="DefinitiveNominationDate" minOccurs="0"/>
   
<xs:element ref="NewMaribelEmploymentDate" minOccurs="0"/>
   
<xs:element ref="PSPContribCalcBasisDerogation" minOccurs="0"/>
   
<xs:element ref="CareerMeasure" minOccurs="0"/>
   
<xs:element ref="ServiceExemptionNotion" minOccurs="0"/>
   
<xs:element ref="HolidayDaysNumber" minOccurs="0"/>
   
<xs:element ref="SectorDetail" minOccurs="0"/>
   
<xs:element ref="MobilityBudget" minOccurs="0"/>
   
<xs:element ref="FlemishTrainingHolidayHoursNbr" minOccurs="0"/>
   
<xs:element ref="RegionalAidMeasure" minOccurs="0"/>
   
<xs:element ref="EmployabilityMeasure" minOccurs="0"/>
   
<xs:element ref="ActivitySubSector" minOccurs="0"/>
   
<xs:element ref="FlexiNotion" minOccurs="0"/>
   
<xs:element ref="Action"/>
 
</xs:sequence>
</xs:complexType>

complexType OccupationPSDActionType
diagram DmfAConsultationAnswer_20253_p292.png
children OccupationPSDStartDateOccupationPSDEndDatePublicSectorInstitutionTypePublicSectorPersonnelCategoryGradeOrFunctionOfficialLanguageAssignmentTypeFunctionNatureStatutoryRelationEndReasonAction
used by
element  OccupationPSDAction
source <xs:complexType name="OccupationPSDActionType">
 
<xs:sequence>
   
<xs:element ref="OccupationPSDStartDate"/>
   
<xs:element ref="OccupationPSDEndDate" minOccurs="0"/>
   
<xs:element ref="PublicSectorInstitutionType"/>
   
<xs:element ref="PublicSectorPersonnelCategory"/>
   
<xs:element ref="GradeOrFunction" minOccurs="0"/>
   
<xs:element ref="OfficialLanguage"/>
   
<xs:element ref="AssignmentType"/>
   
<xs:element ref="FunctionNature"/>
   
<xs:element ref="StatutoryRelationEndReason" minOccurs="0"/>
   
<xs:element ref="Action"/>
 
</xs:sequence>
</xs:complexType>

complexType PathType
diagram DmfAConsultationAnswer_20253_p293.png
children QuarterNOSSRegistrationNbrNOSSLPARegistrationNbrTrusteeshipCompanyIDUnrelatedEmployerClassUnrelatedWorkerCodeNaturalPersonSequenceNbrINSSEmployerClassWorkerCodeOccupationSequenceNbrReorganisationMeasureServiceSequenceNbrServiceCodeRemunSequenceNbrRemunCodeBonusPaymentFrequencyPercentagePaidDeductionCodeDeductionDetailSequenceNbrEmployerNotionJointCommissionNbrActivityCodeComplIndemnityAgreementNotionHalfTimeCareerInterruptionNotionServiceExemptionNotionReplacementAccordanceWCCNotionContributionWorkerCodeContributionTypeComplIndemnityAmountAdjustNotionContributionSequenceNbrEarlyRetirementCodeIndemnityNatureIncapacityDegreeNaturalPersonUserReferenceWorkerRecordUserReferenceOccupationUserReferenceCompanyVehicleSequenceNbrNPCalculatedAmountCUNPCalculatedAmountWorksContractActorIdOccupationPSDStartDateEmployerSequenceNbrCareerElementSequenceNbrPublicSectorInstitutionTypePublicSectorPersonnelCategoryAssignmentTypeFunctionNatureScaleSalarySequenceNbrScaleSalaryStartDatePecuniarySeniorityStartDateSalaryScaleReferenceAdditionalScaleSalarySequenceNbrAdditionalScaleSalaryReferenceAdditionalScaleSalaryStartDateNonSituableAbsenceCodeCalendarYearStartingDateCompensationCodeUsingEmployerCompanyIDVATNbrReferenceTypeReferenceOriginReferenceNbrFinancialElementTypeFinancialElementCodeValidityPeriodStartingDateValidityPeriodEndingDate
used by
element  Path
source <xs:complexType name="PathType">
 
<xs:sequence>
   
<xs:element ref="Quarter" minOccurs="0"/>
   
<xs:choice>
     
<xs:element ref="NOSSRegistrationNbr" minOccurs="0"/>
     
<xs:element ref="NOSSLPARegistrationNbr" minOccurs="0"/>
   
</xs:choice>
   
<xs:element ref="Trusteeship" minOccurs="0"/>
   
<xs:element ref="CompanyID" minOccurs="0"/>
   
<xs:element ref="UnrelatedEmployerClass" minOccurs="0"/>
   
<xs:element ref="UnrelatedWorkerCode" minOccurs="0"/>
   
<xs:element ref="NaturalPersonSequenceNbr" minOccurs="0"/>
   
<xs:element ref="INSS" minOccurs="0"/>
   
<xs:element ref="EmployerClass" minOccurs="0"/>
   
<xs:element ref="WorkerCode" minOccurs="0"/>
   
<xs:element ref="OccupationSequenceNbr" minOccurs="0"/>
   
<xs:element ref="ReorganisationMeasure" minOccurs="0"/>
   
<xs:element ref="ServiceSequenceNbr" minOccurs="0"/>
   
<xs:element ref="ServiceCode" minOccurs="0"/>
   
<xs:element ref="RemunSequenceNbr" minOccurs="0"/>
   
<xs:element ref="RemunCode" minOccurs="0"/>
   
<xs:element ref="BonusPaymentFrequency" minOccurs="0"/>
   
<xs:element ref="PercentagePaid" minOccurs="0"/>
   
<xs:element ref="DeductionCode" minOccurs="0"/>
   
<xs:element ref="DeductionDetailSequenceNbr" minOccurs="0"/>
   
<xs:element ref="EmployerNotion" minOccurs="0"/>
   
<xs:element ref="JointCommissionNbr" minOccurs="0"/>
   
<xs:element ref="ActivityCode" minOccurs="0"/>
   
<xs:element ref="ComplIndemnityAgreementNotion" minOccurs="0"/>
   
<xs:element ref="HalfTimeCareerInterruptionNotion" minOccurs="0"/>
   
<xs:element ref="ServiceExemptionNotion" minOccurs="0"/>
   
<xs:element ref="ReplacementAccordanceWCCNotion" minOccurs="0"/>
   
<xs:element ref="ContributionWorkerCode" minOccurs="0"/>
   
<xs:element ref="ContributionType" minOccurs="0"/>
   
<xs:element ref="ComplIndemnityAmountAdjustNotion" minOccurs="0"/>
   
<xs:element ref="ContributionSequenceNbr" minOccurs="0"/>
   
<xs:element ref="EarlyRetirementCode" minOccurs="0"/>
   
<xs:element ref="IndemnityNature" minOccurs="0"/>
   
<xs:element ref="IncapacityDegree" minOccurs="0"/>
   
<xs:element ref="NaturalPersonUserReference" minOccurs="0"/>
   
<xs:element ref="WorkerRecordUserReference" minOccurs="0"/>
   
<xs:element ref="OccupationUserReference" minOccurs="0"/>
   
<xs:element ref="CompanyVehicleSequenceNbr" minOccurs="0"/>
   
<xs:element ref="NPCalculatedAmount" minOccurs="0"/>
   
<xs:element ref="CUNPCalculatedAmount" minOccurs="0"/>
   
<xs:element ref="WorksContractActorId" minOccurs="0"/>
   
<xs:element ref="OccupationPSDStartDate" minOccurs="0"/>
   
<xs:element ref="EmployerSequenceNbr" minOccurs="0"/>
   
<xs:element ref="CareerElementSequenceNbr" minOccurs="0"/>
   
<xs:element ref="PublicSectorInstitutionType" minOccurs="0"/>
   
<xs:element ref="PublicSectorPersonnelCategory" minOccurs="0"/>
   
<xs:element ref="AssignmentType" minOccurs="0"/>
   
<xs:element ref="FunctionNature" minOccurs="0"/>
   
<xs:element ref="ScaleSalarySequenceNbr" minOccurs="0"/>
   
<xs:element ref="ScaleSalaryStartDate" minOccurs="0"/>
   
<xs:element ref="PecuniarySeniorityStartDate" minOccurs="0"/>
   
<xs:element ref="SalaryScaleReference" minOccurs="0"/>
   
<xs:element ref="AdditionalScaleSalarySequenceNbr" minOccurs="0"/>
   
<xs:element ref="AdditionalScaleSalaryReference" minOccurs="0"/>
   
<xs:element ref="AdditionalScaleSalaryStartDate" minOccurs="0"/>
   
<xs:element ref="NonSituableAbsenceCode" minOccurs="0"/>
   
<xs:element ref="CalendarYear" minOccurs="0"/>
   
<xs:element ref="StartingDate" minOccurs="0" maxOccurs="0"/>
   
<xs:element ref="CompensationCode" minOccurs="0"/>
   
<xs:element ref="UsingEmployerCompanyID" minOccurs="0"/>
   
<xs:element ref="VATNbr" minOccurs="0"/>
   
<xs:element ref="ReferenceType" minOccurs="0"/>
   
<xs:element ref="ReferenceOrigin" minOccurs="0"/>
   
<xs:element ref="ReferenceNbr" minOccurs="0"/>
   
<xs:element ref="FinancialElementType" minOccurs="0" maxOccurs="0"/>
   
<xs:element ref="FinancialElementCode" minOccurs="0" maxOccurs="0"/>
   
<xs:element ref="ValidityPeriodStartingDate" minOccurs="0"/>
   
<xs:element ref="ValidityPeriodEndingDate" minOccurs="0"/>
 
</xs:sequence>
</xs:complexType>

complexType ReferenceType
diagram DmfAConsultationAnswer_20253_p294.png
children ReferenceTypeReferenceOriginReferenceNbr
used by
element  Reference
source <xs:complexType name="ReferenceType">
 
<xs:sequence>
   
<xs:element ref="ReferenceType"/>
   
<xs:element ref="ReferenceOrigin"/>
   
<xs:element ref="ReferenceNbr"/>
 
</xs:sequence>
</xs:complexType>

complexType RemunActionType
diagram DmfAConsultationAnswer_20253_p295.png
children RemunSequenceNbrRemunCodeBonusPaymentFrequencyPercentagePaidRemunAmountAction
used by
element  RemunAction
source <xs:complexType name="RemunActionType">
 
<xs:sequence>
   
<xs:element ref="RemunSequenceNbr"/>
   
<xs:element ref="RemunCode"/>
   
<xs:element ref="BonusPaymentFrequency" minOccurs="0"/>
   
<xs:element ref="PercentagePaid" minOccurs="0"/>
   
<xs:element ref="RemunAmount"/>
   
<xs:element ref="Action"/>
 
</xs:sequence>
</xs:complexType>

complexType ReorgMeasureInformationActionType
diagram DmfAConsultationAnswer_20253_p296.png
children ReorganisationMeasureReorganisationMeasurePercentageAction
used by
element  ReorgMeasureInformationAction
source <xs:complexType name="ReorgMeasureInformationActionType">
 
<xs:sequence>
   
<xs:element ref="ReorganisationMeasure"/>
   
<xs:element ref="ReorganisationMeasurePercentage"/>
   
<xs:element ref="Action"/>
 
</xs:sequence>
</xs:complexType>

complexType ScaleSalaryActionType
diagram DmfAConsultationAnswer_20253_p297.png
children ScaleSalaryStartDateScaleSalaryEndDatePecuniarySeniorityStartDateSalaryScaleReferenceScaleSalaryAmountWeekHoursNbrScaleSalaryWeekHoursNbrReducedScaleSalaryNotionAction
used by
element  ScaleSalaryAction
source <xs:complexType name="ScaleSalaryActionType">
 
<xs:sequence>
   
<xs:element ref="ScaleSalaryStartDate"/>
   
<xs:element ref="ScaleSalaryEndDate" minOccurs="0"/>
   
<xs:element ref="PecuniarySeniorityStartDate"/>
   
<xs:element ref="SalaryScaleReference"/>
   
<xs:element ref="ScaleSalaryAmount"/>
   
<xs:element ref="WeekHoursNbr" minOccurs="0"/>
   
<xs:element ref="ScaleSalaryWeekHoursNbr" minOccurs="0"/>
   
<xs:element ref="ReducedScaleSalaryNotion" minOccurs="0"/>
   
<xs:element ref="Action"/>
 
</xs:sequence>
</xs:complexType>

complexType SecondPillarInformationActionType
diagram DmfAConsultationAnswer_20253_p298.png
children ReferenceYearMonthMonthlyScaleSalaryMonthlyAdditionalScaleSalaryMonthlyHomeIndemnityOfficialLanguageAction
used by
element  SecondPillarInformationAction
source <xs:complexType name="SecondPillarInformationActionType">
 
<xs:sequence>
   
<xs:element ref="ReferenceYearMonth"/>
   
<xs:element ref="MonthlyScaleSalary"/>
   
<xs:element ref="MonthlyAdditionalScaleSalary" minOccurs="0"/>
   
<xs:element ref="MonthlyHomeIndemnity" minOccurs="0"/>
   
<xs:element ref="OfficialLanguage" minOccurs="0"/>
   
<xs:element ref="Action"/>
 
</xs:sequence>
</xs:complexType>

complexType ServiceActionType
diagram DmfAConsultationAnswer_20253_p299.png
children ServiceSequenceNbrServiceCodeServiceNbrDaysServiceNbrHoursFlightNbrMinutesAction
used by
element  ServiceAction
source <xs:complexType name="ServiceActionType">
 
<xs:sequence>
   
<xs:element ref="ServiceSequenceNbr"/>
   
<xs:element ref="ServiceCode"/>
   
<xs:element ref="ServiceNbrDays"/>
   
<xs:element ref="ServiceNbrHours" minOccurs="0"/>
   
<xs:element ref="FlightNbrMinutes" minOccurs="0"/>
   
<xs:element ref="Action"/>
 
</xs:sequence>
</xs:complexType>

complexType StudentContributionActionType
diagram DmfAConsultationAnswer_20253_p300.png
children StudentRemunAmountStudentContributionAmountStudentNbrDaysStudentHoursNbrLocalUnitIDAction
used by
element  StudentContributionAction
source <xs:complexType name="StudentContributionActionType">
 
<xs:sequence>
   
<xs:element ref="StudentRemunAmount"/>
   
<xs:element ref="StudentContributionAmount"/>
   
<xs:choice>
     
<xs:element ref="StudentNbrDays"/>
     
<xs:element ref="StudentHoursNbr"/>
   
</xs:choice>
   
<xs:element ref="LocalUnitID" minOccurs="0"/>
   
<xs:element ref="Action"/>
 
</xs:sequence>
</xs:complexType>

complexType UsingEmployerActionType
diagram DmfAConsultationAnswer_20253_p301.png
children UsingEmployerNameUsingEmployerCompanyIDVATNbrINSSDailyContractNbrAction
used by
element  UsingEmployerAction
source <xs:complexType name="UsingEmployerActionType">
 
<xs:sequence>
   
<xs:element ref="UsingEmployerName" minOccurs="0"/>
   
<xs:element ref="UsingEmployerCompanyID" minOccurs="0"/>
   
<xs:element ref="VATNbr" minOccurs="0"/>
   
<xs:element ref="INSS" minOccurs="0"/>
   
<xs:element ref="DailyContractNbr" minOccurs="0"/>
   
<xs:element ref="Action"/>
 
</xs:sequence>
</xs:complexType>

complexType WorkerContributionActionType
diagram DmfAConsultationAnswer_20253_p302.png
children ContributionWorkerCodeContributionTypeContributionCalculationBasisContributionAmountFirstHiringDateAction
used by
element  WorkerContributionAction
source <xs:complexType name="WorkerContributionActionType">
 
<xs:sequence>
   
<xs:element ref="ContributionWorkerCode"/>
   
<xs:element ref="ContributionType"/>
   
<xs:element ref="ContributionCalculationBasis" minOccurs="0"/>
   
<xs:element ref="ContributionAmount" minOccurs="0"/>
   
<xs:element ref="FirstHiringDate" minOccurs="0"/>
   
<xs:element ref="Action"/>
 
</xs:sequence>
</xs:complexType>

complexType WorkerDeductionActionType
diagram DmfAConsultationAnswer_20253_p303.png
children DeductionCodeDeductionCalculationBasisDeductionAmountDeductionRightStartingDateManagementCostNbrMonthsReplacedINSSApplicantINSSCertificateOriginAction
used by
element  WorkerDeductionAction
source <xs:complexType name="WorkerDeductionActionType">
 
<xs:sequence>
   
<xs:element ref="DeductionCode"/>
   
<xs:element ref="DeductionCalculationBasis" minOccurs="0"/>
   
<xs:element ref="DeductionAmount" minOccurs="0"/>
   
<xs:element ref="DeductionRightStartingDate" minOccurs="0"/>
   
<xs:element ref="ManagementCostNbrMonths" minOccurs="0"/>
   
<xs:element ref="ReplacedINSS" minOccurs="0"/>
   
<xs:element ref="ApplicantINSS" minOccurs="0"/>
   
<xs:element ref="CertificateOrigin" minOccurs="0"/>
   
<xs:element ref="Action"/>
 
</xs:sequence>
</xs:complexType>

complexType WorkerRecordConsultType
diagram DmfAConsultationAnswer_20253_p304.png
children EmployerClassWorkerCodeNOSSQuarterStartingDateNOSSQuarterEndingDateBorderActivityWithRiskLocalUnitIDWorkerRecordUserReferenceWorkerRecordPIDWorkerRecordVersionNbrCodeSubjectedAction
used by
element  WorkerRecordConsult
source <xs:complexType name="WorkerRecordConsultType">
 
<xs:sequence>
   
<xs:element ref="EmployerClass"/>
   
<xs:element ref="WorkerCode"/>
   
<xs:element ref="NOSSQuarterStartingDate"/>
   
<xs:element ref="NOSSQuarterEndingDate"/>
   
<xs:element ref="Border"/>
   
<xs:element ref="ActivityWithRisk" minOccurs="0"/>
   
<xs:element ref="LocalUnitID" minOccurs="0"/>
   
<xs:element ref="WorkerRecordUserReference" minOccurs="0"/>
   
<xs:element ref="WorkerRecordPID"/>
   
<xs:element ref="WorkerRecordVersionNbr"/>
   
<xs:element ref="CodeSubjected"/>
   
<xs:element ref="Action"/>
 
</xs:sequence>
</xs:complexType>


XML Schema documentation generated by XMLSpy Schema Editor http://www.altova.com/xmlspy