Schema DmfAOriginal_20254.xsd


ROOT ELEMENT DmfAOriginal
attributeFormDefault unqualified
elementFormDefault qualified
 
Elements  Complex types 
AcknowledgementEndDate  ActivationInformationType 
AcknowledgementStartDate  AdditionalScaleSalaryType 
ActivationInformation  AddressType 
ActivationPercentageStatus  CompanyVehicleType 
ActivityCode  ComplementaryIndemnityType 
ActivitySubSector  ComplIndemnityContributionType 
ActivityWithRisk  ContributionUnrelatedToNPType 
AdditionalScaleSalary  DeductionDetailType 
AdditionalScaleSalaryAmount  DismissedStatutoryWorkerContributionType 
AdditionalScaleSalaryBasisAmount  EarlyRetirementContributionType 
AdditionalScaleSalaryEndDate  EmployerCompensationType 
AdditionalScaleSalaryPercentage  EmployerDeclarationType 
AdditionalScaleSalaryReference  FormType 
AdditionalScaleSalaryStartDate  IndemnityWAPMType 
Address  NaturalPersonType 
AilingOrReorgCompanyNotion  OccupationDeductionDetailType 
ApplicantINSS  OccupationDeductionType 
Apprenticeship  OccupationInformationsType 
AssignmentType  OccupationPublicServiceDataType 
AttestationStatus  OccupationType 
AverageWorkingTimeAfterReduction  ReferenceType 
AverageWorkingTimeBeforeReduction  RemunType 
BonusPaymentFrequency  ReorgMeasureInformationType 
Border  ScaleSalaryType 
CapitalizationNotion  SecondPillarInformationType 
CareerMeasure  ServiceType 
CertificateOrigin  StudentContributionType 
City  UsingEmployerType 
CompanyID  WorkerContributionType 
CompanyVehicle  WorkerDeductionType 
CompanyVehicleSequenceNbr  WorkerRecordType 
CompensationAmount 
CompensationCode 
CompensationException 
ComplementaryIndemnity 
ComplIndemnityAgreementNotion 
ComplIndemnityAmount 
ComplIndemnityAmountAdjustNotion 
ComplIndemnityContribution 
ComplIndemnityNbrMonths 
ComplIndemnityNbrOfParts 
ContractType 
ContributionAmount 
ContributionCalculationBasis 
ContributionSequenceNbr 
ContributionType 
ContributionUnrelatedToNP 
ContributionWorkerCode 
Country 
DailyContractNbr 
DaysJustification 
DebtorType 
DeductionAmount 
DeductionCalculationBasis 
DeductionCode 
DeductionDetail 
DeductionDetailAmount 
DeductionDetailSequenceNbr 
DeductionRightStartingDate 
DefinitiveNominationDate 
DismissedStatutoryWorkerContribution 
DmfAOriginal 
EarlyRetirementCode 
EarlyRetirementContribution 
EarlyRetirementContributionAmount 
EarlyRetirementNbrMonths 
EcoVehicle 
EmployabilityMeasure 
EmployerClass 
EmployerCompensation 
EmployerDeclaration 
EmployerNotion 
EmploymentPromotion 
FirstComplIndemnityDate 
FirstHiringDate 
FirstWeekGuaranteedSalaryNbrDays 
FlemishTrainingHolidayHoursNbr 
FlexiNotion 
FlightNbrMinutes 
FloorApplicationNotion 
FlyingStaffClass 
Form 
FormCreationDate 
FormCreationHour 
FunctionNature 
GradeOrFunction 
GrossRefRemunAmount 
GrossRefRemunContributionAmount 
HalfTimeCareerInterruptionNotion 
HolidayDaysNumber 
HolidayStartingDate 
HorecaExtra 
HourRemun 
HourRemunInThousandthOfEuro 
HouseNbr 
Identification 
IllnessGrossRemunAmount 
IncapacityDegree 
IncompleteMonthNbrDays 
IncompleteMonthReason 
IndemnityAmount 
IndemnityContributionPeriodCode 
IndemnityNature 
IndemnityWAPM 
INSS 
JointCommissionNbr 
LicensePlate 
LocalUnitID 
ManagementCostNbrMonths 
MeanWorkingHours 
MobilityBudget 
MonthlyAdditionalScaleSalary 
MonthlyHomeIndemnity 
MonthlyScaleSalary 
Nationality 
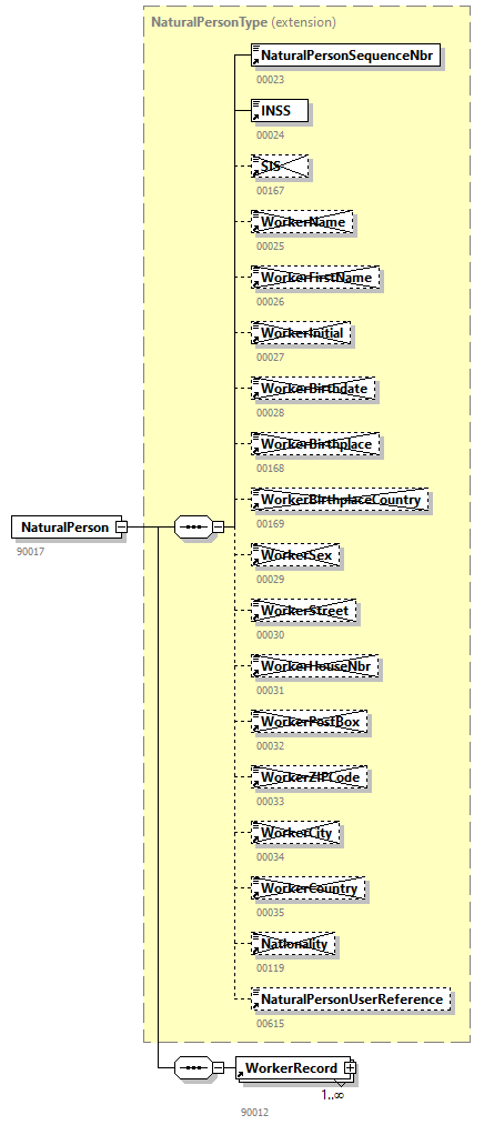
NaturalPerson 
NaturalPersonSequenceNbr 
NaturalPersonUserReference 
NbrHoursOrServices 
NbrMonthsDecimals 
NetOwedAmount 
NewMaribelEmploymentDate 
NOSSLPASocialMaribel 
NOSSQuarterEndingDate 
NOSSQuarterStartingDate 
NOSSRegistrationNbr 
NoticeDate 
ObligationControlInformation 
Occupation 
OccupationDeduction 
OccupationDeductionDetail 
OccupationEndingDate 
OccupationInformations 
OccupationPSDEndDate 
OccupationPSDStartDate 
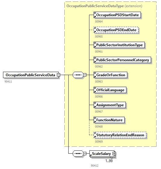
OccupationPublicServiceData 
OccupationSequenceNbr 
OccupationStartingDate 
OccupationUserReference 
OfficialLanguage 
PecuniarySeniorityStartDate 
PercentagePaid 
PositionCode 
PostBox 
PostedWorker 
PSDDclExemption 
PSPContribCalcBasisDerogation 
PublicSectorInstitutionType 
PublicSectorPersonnelCategory 
Quarter 
ReducedScaleSalaryNotion 
Reference 
ReferenceNbr 
ReferenceOrigin 
ReferenceType 
ReferenceYearMonth 
RefMeanWorkingHours 
RefNbrDays 
RegionalAidMeasure 
Remun 
RemunAmount 
RemunCode 
RemunMethod 
RemunSequenceNbr 
ReorganisationMeasure 
ReorganisationMeasurePercentage 
ReorgMeasureInformation 
ReplacedINSS 
ReplacementAccordanceWCCNotion 
ResumptionOfWorkMeasure 
Retired 
SalaryScaleReference 
ScaleSalary 
ScaleSalaryAmount 
ScaleSalaryEndDate 
ScaleSalaryStartDate 
ScaleSalaryWeekHoursNbr 
SecondPillarInformation 
SectorDetail 
Service 
ServiceCode 
ServiceExemptionNotion 
ServiceExemptionStartDate 
ServiceNbrDays 
ServiceNbrHours 
ServiceSequenceNbr 
ShipId 
SIS 
SixMonthsIllnessDate 
StaffCode 
StatutoryRelationEndReason 
Street 
StudentContribution 
StudentContributionAmount 
StudentHoursNbr 
StudentNbrDays 
StudentRemunAmount 
SubjectionEndingDate 
SubjectionStartingDate 
SubsidizedMeanWorkingHours 
SubstituteINSS 
SupplPensionContributionExemption 
System5 
TenthOrTwelfth 
TrainingSituation 
TrainingSituationStartDate 
Trusteeship 
TypeForm 
UnrelatedAmount 
UnrelatedCalculationBasis 
UnrelatedEmployerClass 
UnrelatedWorkerCode 
UsingEmployer 
UsingEmployerCompanyID 
UsingEmployerName 
VATNbr 
WeekHoursNbr 
WelfareBenefitTheoreticalAmount 
WorkerBirthdate 
WorkerBirthplace 
WorkerBirthplaceCountry 
WorkerCity 
WorkerCode 
WorkerContribution 
WorkerCountry 
WorkerDeduction 
WorkerFirstName 
WorkerHouseNbr 
WorkerInitial 
WorkerName 
WorkerPostBox 
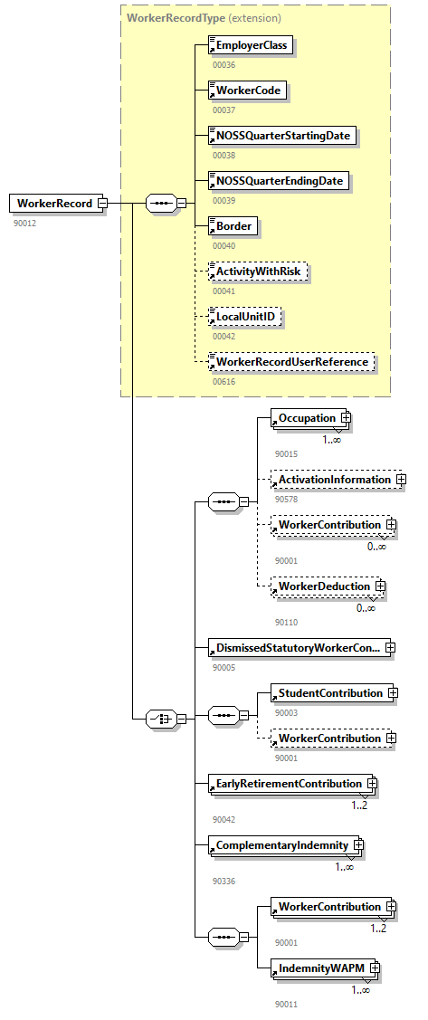
WorkerRecord 
WorkerRecordUserReference 
WorkerSex 
WorkerStatus 
WorkerStreet 
WorkerZIPCode 
WorkingDaysSystem 
WorkingRegulationsEndingDate 
WorkingRegulationsRegistryNbr 
WorkingRegulationsStartingDate 
ZIPCode 


element AcknowledgementEndDate
diagram DmfAOriginal_20254_p1.png
type restriction of xs:date
properties
content  simple
used by
complexType  ComplementaryIndemnityType
facets
Kind  Value  Annotation
pattern  \d{4}-\d{2}-\d{2}
annotation
documentation
00954
source <xs:element name="AcknowledgementEndDate">
 
<xs:annotation>
   
<xs:documentation>00954</xs:documentation>
 
</xs:annotation>
 
<xs:simpleType>
   
<xs:restriction base="xs:date">
     
<xs:pattern value="\d{4}-\d{2}-\d{2}"/>
   
</xs:restriction>
 
</xs:simpleType>
</xs:element>

element AcknowledgementStartDate
diagram DmfAOriginal_20254_p2.png
type restriction of xs:date
properties
content  simple
used by
complexType  ComplementaryIndemnityType
facets
Kind  Value  Annotation
pattern  \d{4}-\d{2}-\d{2}
annotation
documentation
00953
source <xs:element name="AcknowledgementStartDate">
 
<xs:annotation>
   
<xs:documentation>00953</xs:documentation>
 
</xs:annotation>
 
<xs:simpleType>
   
<xs:restriction base="xs:date">
     
<xs:pattern value="\d{4}-\d{2}-\d{2}"/>
   
</xs:restriction>
 
</xs:simpleType>
</xs:element>

element ActivationInformation
diagram DmfAOriginal_20254_p3.png
type ActivationInformationType
properties
content  complex
children ServiceExemptionStartDateTrainingSituationStartDateTrainingSituationActivationPercentageStatus
used by
element  WorkerRecord
annotation
documentation
90578
source <xs:element name="ActivationInformation" type="ActivationInformationType">
 
<xs:annotation>
   
<xs:documentation>90578</xs:documentation>
 
</xs:annotation>
</xs:element>

element ActivationPercentageStatus
diagram DmfAOriginal_20254_p4.png
type restriction of xs:integer
properties
content  simple
used by
complexType  ActivationInformationType
facets
Kind  Value  Annotation
minInclusive  0
maxInclusive  1
totalDigits  2
annotation
documentation
01244
source <xs:element name="ActivationPercentageStatus">
 
<xs:annotation>
   
<xs:documentation>01244</xs:documentation>
 
</xs:annotation>
 
<xs:simpleType>
   
<xs:restriction base="xs:integer">
     
<xs:minInclusive value="0"/>
     
<xs:maxInclusive value="1"/>
     
<xs:totalDigits value="2"/>
   
</xs:restriction>
 
</xs:simpleType>
</xs:element>

element ActivityCode
diagram DmfAOriginal_20254_p5.png
type restriction of xs:integer
properties
content  simple
used by
complexTypes  ComplementaryIndemnityTypeOccupationType
facets
Kind  Value  Annotation
minInclusive  0
maxInclusive  99999
totalDigits  5
annotation
documentation
00228
source <xs:element name="ActivityCode">
 
<xs:annotation>
   
<xs:documentation>00228</xs:documentation>
 
</xs:annotation>
 
<xs:simpleType>
   
<xs:restriction base="xs:integer">
     
<xs:minInclusive value="0"/>
     
<xs:maxInclusive value="99999"/>
     
<xs:totalDigits value="5"/>
   
</xs:restriction>
 
</xs:simpleType>
</xs:element>

element ActivitySubSector
diagram DmfAOriginal_20254_p6.png
type restriction of xs:string
properties
content  simple
used by
complexType  OccupationInformationsType
facets
Kind  Value  Annotation
maxLength  9
pattern  \d{3}\.\d{2}|\d{3}\.\d{2}\.\d{2}
annotation
documentation
01270
source <xs:element name="ActivitySubSector">
 
<xs:annotation>
   
<xs:documentation>01270</xs:documentation>
 
</xs:annotation>
 
<xs:simpleType>
   
<xs:restriction base="xs:string">
     
<xs:maxLength value="9"/>
     
<xs:pattern value="\d{3}\.\d{2}|\d{3}\.\d{2}\.\d{2}"/>
   
</xs:restriction>
 
</xs:simpleType>
</xs:element>

element ActivityWithRisk
diagram DmfAOriginal_20254_p7.png
type restriction of xs:integer
properties
content  simple
used by
complexType  WorkerRecordType
facets
Kind  Value  Annotation
minInclusive  0
maxInclusive  999
totalDigits  3
annotation
documentation
00041
source <xs:element name="ActivityWithRisk">
 
<xs:annotation>
   
<xs:documentation>00041</xs:documentation>
 
</xs:annotation>
 
<xs:simpleType>
   
<xs:restriction base="xs:integer">
     
<xs:minInclusive value="0"/>
     
<xs:maxInclusive value="999"/>
     
<xs:totalDigits value="3"/>
   
</xs:restriction>
 
</xs:simpleType>
</xs:element>

element AdditionalScaleSalary
diagram DmfAOriginal_20254_p8.png
type AdditionalScaleSalaryType
properties
content  complex
children AdditionalScaleSalaryStartDateAdditionalScaleSalaryEndDateAdditionalScaleSalaryReferenceAdditionalScaleSalaryBasisAmountAdditionalScaleSalaryPercentageNbrHoursOrServicesAdditionalScaleSalaryAmount
used by
element  ScaleSalary
annotation
documentation
90413
source <xs:element name="AdditionalScaleSalary" type="AdditionalScaleSalaryType">
 
<xs:annotation>
   
<xs:documentation>90413</xs:documentation>
 
</xs:annotation>
</xs:element>

element AdditionalScaleSalaryAmount
diagram DmfAOriginal_20254_p9.png
type restriction of xs:integer
properties
content  simple
used by
complexType  AdditionalScaleSalaryType
facets
Kind  Value  Annotation
minInclusive  1
maxInclusive  99999999999
totalDigits  11
annotation
documentation
00983
source <xs:element name="AdditionalScaleSalaryAmount">
 
<xs:annotation>
   
<xs:documentation>00983</xs:documentation>
 
</xs:annotation>
 
<xs:simpleType>
   
<xs:restriction base="xs:integer">
     
<xs:minInclusive value="1"/>
     
<xs:maxInclusive value="99999999999"/>
     
<xs:totalDigits value="11"/>
   
</xs:restriction>
 
</xs:simpleType>
</xs:element>

element AdditionalScaleSalaryBasisAmount
diagram DmfAOriginal_20254_p10.png
type restriction of xs:integer
properties
content  simple
used by
complexType  AdditionalScaleSalaryType
facets
Kind  Value  Annotation
minInclusive  1
maxInclusive  99999999999
totalDigits  11
annotation
documentation
00980
source <xs:element name="AdditionalScaleSalaryBasisAmount">
 
<xs:annotation>
   
<xs:documentation>00980</xs:documentation>
 
</xs:annotation>
 
<xs:simpleType>
   
<xs:restriction base="xs:integer">
     
<xs:minInclusive value="1"/>
     
<xs:maxInclusive value="99999999999"/>
     
<xs:totalDigits value="11"/>
   
</xs:restriction>
 
</xs:simpleType>
</xs:element>

element AdditionalScaleSalaryEndDate
diagram DmfAOriginal_20254_p11.png
type restriction of xs:date
properties
content  simple
used by
complexType  AdditionalScaleSalaryType
facets
Kind  Value  Annotation
pattern  \d{4}-\d{2}-\d{2}
annotation
documentation
00979
source <xs:element name="AdditionalScaleSalaryEndDate">
 
<xs:annotation>
   
<xs:documentation>00979</xs:documentation>
 
</xs:annotation>
 
<xs:simpleType>
   
<xs:restriction base="xs:date">
     
<xs:pattern value="\d{4}-\d{2}-\d{2}"/>
   
</xs:restriction>
 
</xs:simpleType>
</xs:element>

element AdditionalScaleSalaryPercentage
diagram DmfAOriginal_20254_p12.png
type restriction of xs:integer
properties
content  simple
used by
complexType  AdditionalScaleSalaryType
facets
Kind  Value  Annotation
minInclusive  1
maxInclusive  99999
totalDigits  5
annotation
documentation
00981
source <xs:element name="AdditionalScaleSalaryPercentage">
 
<xs:annotation>
   
<xs:documentation>00981</xs:documentation>
 
</xs:annotation>
 
<xs:simpleType>
   
<xs:restriction base="xs:integer">
     
<xs:minInclusive value="1"/>
     
<xs:maxInclusive value="99999"/>
     
<xs:totalDigits value="5"/>
   
</xs:restriction>
 
</xs:simpleType>
</xs:element>

element AdditionalScaleSalaryReference
diagram DmfAOriginal_20254_p13.png
type restriction of xs:integer
properties
content  simple
used by
complexType  AdditionalScaleSalaryType
facets
Kind  Value  Annotation
minInclusive  1
maxInclusive  999999999999
totalDigits  12
annotation
documentation
00977
source <xs:element name="AdditionalScaleSalaryReference">
 
<xs:annotation>
   
<xs:documentation>00977</xs:documentation>
 
</xs:annotation>
 
<xs:simpleType>
   
<xs:restriction base="xs:integer">
     
<xs:minInclusive value="1"/>
     
<xs:maxInclusive value="999999999999"/>
     
<xs:totalDigits value="12"/>
   
</xs:restriction>
 
</xs:simpleType>
</xs:element>

element AdditionalScaleSalaryStartDate
diagram DmfAOriginal_20254_p14.png
type restriction of xs:date
properties
content  simple
used by
complexType  AdditionalScaleSalaryType
facets
Kind  Value  Annotation
pattern  \d{4}-\d{2}-\d{2}
annotation
documentation
00978
source <xs:element name="AdditionalScaleSalaryStartDate">
 
<xs:annotation>
   
<xs:documentation>00978</xs:documentation>
 
</xs:annotation>
 
<xs:simpleType>
   
<xs:restriction base="xs:date">
     
<xs:pattern value="\d{4}-\d{2}-\d{2}"/>
   
</xs:restriction>
 
</xs:simpleType>
</xs:element>

element Address
diagram DmfAOriginal_20254_p15.png
type AddressType
properties
content  complex
children StreetHouseNbrPostBoxZIPCodeCityCountry
used by
element  UsingEmployer
annotation
documentation
90022
source <xs:element name="Address" type="AddressType">
 
<xs:annotation>
   
<xs:documentation>90022</xs:documentation>
 
</xs:annotation>
</xs:element>

element AilingOrReorgCompanyNotion
diagram DmfAOriginal_20254_p16.png
type restriction of xs:string
properties
content  simple
used by
complexType  ComplementaryIndemnityType
facets
Kind  Value  Annotation
maxLength  1
enumeration  0
enumeration  1
enumeration  2
enumeration  3
annotation
documentation
00952
source <xs:element name="AilingOrReorgCompanyNotion">
 
<xs:annotation>
   
<xs:documentation>00952</xs:documentation>
 
</xs:annotation>
 
<xs:simpleType>
   
<xs:restriction base="xs:string">
     
<xs:maxLength value="1"/>
     
<xs:enumeration value="0"/>
     
<xs:enumeration value="1"/>
     
<xs:enumeration value="2"/>
     
<xs:enumeration value="3"/>
   
</xs:restriction>
 
</xs:simpleType>
</xs:element>

element ApplicantINSS
diagram DmfAOriginal_20254_p17.png
type restriction of xs:integer
properties
content  simple
used by
complexTypes  OccupationDeductionTypeWorkerDeductionType
facets
Kind  Value  Annotation
totalDigits  11
pattern  [0]|\d{11}
annotation
documentation
00093
appinfo
xs:inss
source <xs:element name="ApplicantINSS">
 
<xs:annotation>
   
<xs:documentation>00093</xs:documentation>
   
<xs:appinfo source="TDOType">xs:inss</xs:appinfo>
 
</xs:annotation>
 
<xs:simpleType>
   
<xs:restriction base="xs:integer">
     
<xs:totalDigits value="11"/>
     
<xs:pattern value="[0]|\d{11}"/>
   
</xs:restriction>
 
</xs:simpleType>
</xs:element>

element Apprenticeship
diagram DmfAOriginal_20254_p18.png
type restriction of xs:integer
properties
content  simple
used by
complexType  OccupationType
facets
Kind  Value  Annotation
minInclusive  1
maxInclusive  5
totalDigits  1
annotation
documentation
00055
source <xs:element name="Apprenticeship">
 
<xs:annotation>
   
<xs:documentation>00055</xs:documentation>
 
</xs:annotation>
 
<xs:simpleType>
   
<xs:restriction base="xs:integer">
     
<xs:minInclusive value="1"/>
     
<xs:maxInclusive value="5"/>
     
<xs:totalDigits value="1"/>
   
</xs:restriction>
 
</xs:simpleType>
</xs:element>

element AssignmentType
diagram DmfAOriginal_20254_p19.png
type restriction of xs:integer
properties
content  simple
used by
complexType  OccupationPublicServiceDataType
facets
Kind  Value  Annotation
minInclusive  0
maxInclusive  1
totalDigits  1
annotation
documentation
00967
source <xs:element name="AssignmentType">
 
<xs:annotation>
   
<xs:documentation>00967</xs:documentation>
 
</xs:annotation>
 
<xs:simpleType>
   
<xs:restriction base="xs:integer">
     
<xs:minInclusive value="0"/>
     
<xs:maxInclusive value="1"/>
     
<xs:totalDigits value="1"/>
   
</xs:restriction>
 
</xs:simpleType>
</xs:element>

element AttestationStatus
diagram DmfAOriginal_20254_p20.png
type restriction of xs:integer
properties
content  simple
used by
complexType  FormType
facets
Kind  Value  Annotation
totalDigits  1
enumeration  0
annotation
documentation
00110
source <xs:element name="AttestationStatus">
 
<xs:annotation>
   
<xs:documentation>00110</xs:documentation>
 
</xs:annotation>
 
<xs:simpleType>
   
<xs:restriction base="xs:integer">
     
<xs:totalDigits value="1"/>
     
<xs:enumeration value="0"/>
   
</xs:restriction>
 
</xs:simpleType>
</xs:element>

element AverageWorkingTimeAfterReduction
diagram DmfAOriginal_20254_p21.png
type restriction of xs:integer
properties
content  simple
used by
complexTypes  DeductionDetailTypeOccupationDeductionDetailType
facets
Kind  Value  Annotation
minInclusive  1
maxInclusive  4800
totalDigits  4
annotation
documentation
00148
source <xs:element name="AverageWorkingTimeAfterReduction">
 
<xs:annotation>
   
<xs:documentation>00148</xs:documentation>
 
</xs:annotation>
 
<xs:simpleType>
   
<xs:restriction base="xs:integer">
     
<xs:minInclusive value="1"/>
     
<xs:maxInclusive value="4800"/>
     
<xs:totalDigits value="4"/>
   
</xs:restriction>
 
</xs:simpleType>
</xs:element>

element AverageWorkingTimeBeforeReduction
diagram DmfAOriginal_20254_p22.png
type restriction of xs:integer
properties
content  simple
used by
complexTypes  DeductionDetailTypeOccupationDeductionDetailType
facets
Kind  Value  Annotation
minInclusive  1
maxInclusive  4800
totalDigits  4
annotation
documentation
00147
source <xs:element name="AverageWorkingTimeBeforeReduction">
 
<xs:annotation>
   
<xs:documentation>00147</xs:documentation>
 
</xs:annotation>
 
<xs:simpleType>
   
<xs:restriction base="xs:integer">
     
<xs:minInclusive value="1"/>
     
<xs:maxInclusive value="4800"/>
     
<xs:totalDigits value="4"/>
   
</xs:restriction>
 
</xs:simpleType>
</xs:element>

element BonusPaymentFrequency
diagram DmfAOriginal_20254_p23.png
type restriction of xs:integer
properties
content  simple
used by
complexType  RemunType
facets
Kind  Value  Annotation
minInclusive  0
maxInclusive  99
totalDigits  2
annotation
documentation
00068
source <xs:element name="BonusPaymentFrequency">
 
<xs:annotation>
   
<xs:documentation>00068</xs:documentation>
 
</xs:annotation>
 
<xs:simpleType>
   
<xs:restriction base="xs:integer">
     
<xs:minInclusive value="0"/>
     
<xs:maxInclusive value="99"/>
     
<xs:totalDigits value="2"/>
   
</xs:restriction>
 
</xs:simpleType>
</xs:element>

element Border
diagram DmfAOriginal_20254_p24.png
type restriction of xs:integer
properties
content  simple
used by
complexType  WorkerRecordType
facets
Kind  Value  Annotation
minInclusive  0
maxInclusive  1
totalDigits  1
annotation
documentation
00040
source <xs:element name="Border">
 
<xs:annotation>
   
<xs:documentation>00040</xs:documentation>
 
</xs:annotation>
 
<xs:simpleType>
   
<xs:restriction base="xs:integer">
     
<xs:minInclusive value="0"/>
     
<xs:maxInclusive value="1"/>
     
<xs:totalDigits value="1"/>
   
</xs:restriction>
 
</xs:simpleType>
</xs:element>

element CapitalizationNotion
diagram DmfAOriginal_20254_p25.png
type restriction of xs:string
properties
content  simple
used by
complexType  ComplIndemnityContributionType
facets
Kind  Value  Annotation
maxLength  1
enumeration  0
enumeration  1
enumeration  2
annotation
documentation
00892
source <xs:element name="CapitalizationNotion">
 
<xs:annotation>
   
<xs:documentation>00892</xs:documentation>
 
</xs:annotation>
 
<xs:simpleType>
   
<xs:restriction base="xs:string">
     
<xs:maxLength value="1"/>
     
<xs:enumeration value="0"/>
     
<xs:enumeration value="1"/>
     
<xs:enumeration value="2"/>
   
</xs:restriction>
 
</xs:simpleType>
</xs:element>

element CareerMeasure
diagram DmfAOriginal_20254_p26.png
type restriction of xs:integer
properties
content  simple
used by
complexType  OccupationInformationsType
facets
Kind  Value  Annotation
totalDigits  2
enumeration  1
enumeration  2
annotation
documentation
01194
source <xs:element name="CareerMeasure">
 
<xs:annotation>
   
<xs:documentation>01194</xs:documentation>
 
</xs:annotation>
 
<xs:simpleType>
   
<xs:restriction base="xs:integer">
     
<xs:totalDigits value="2"/>
     
<xs:enumeration value="1"/>
     
<xs:enumeration value="2"/>
   
</xs:restriction>
 
</xs:simpleType>
</xs:element>

element CertificateOrigin
diagram DmfAOriginal_20254_p27.png
type restriction of xs:integer
properties
content  simple
used by
complexTypes  OccupationDeductionTypeWorkerDeductionType
facets
Kind  Value  Annotation
minInclusive  1
maxInclusive  5
totalDigits  3
annotation
documentation
00094
source <xs:element name="CertificateOrigin">
 
<xs:annotation>
   
<xs:documentation>00094</xs:documentation>
 
</xs:annotation>
 
<xs:simpleType>
   
<xs:restriction base="xs:integer">
     
<xs:minInclusive value="1"/>
     
<xs:maxInclusive value="5"/>
     
<xs:totalDigits value="3"/>
   
</xs:restriction>
 
</xs:simpleType>
</xs:element>

element City
diagram DmfAOriginal_20254_p28.png
type restriction of xs:string
properties
content  simple
used by
complexType  AddressType
facets
Kind  Value  Annotation
maxLength  40
annotation
documentation
00522
source <xs:element name="City">
 
<xs:annotation>
   
<xs:documentation>00522</xs:documentation>
 
</xs:annotation>
 
<xs:simpleType>
   
<xs:restriction base="xs:string">
     
<xs:maxLength value="40"/>
   
</xs:restriction>
 
</xs:simpleType>
</xs:element>

element CompanyID
diagram DmfAOriginal_20254_p29.png
type restriction of xs:integer
properties
content  simple
used by
complexType  EmployerDeclarationType
facets
Kind  Value  Annotation
minInclusive  0
maxInclusive  1999999943
totalDigits  10
pattern  0|\d{9}|\d{10}
annotation
documentation
00014
appinfo
CompanyID_conversion1
appinfo
xs:companyId
source <xs:element name="CompanyID">
 
<xs:annotation>
   
<xs:documentation>00014</xs:documentation>
   
<xs:appinfo source="ConversionID">CompanyID_conversion1</xs:appinfo>
   
<xs:appinfo source="TDOType">xs:companyId</xs:appinfo>
 
</xs:annotation>
 
<xs:simpleType>
   
<xs:restriction base="xs:integer">
     
<xs:minInclusive value="0"/>
     
<xs:maxInclusive value="1999999943"/>
     
<xs:totalDigits value="10"/>
     
<xs:pattern value="0|\d{9}|\d{10}"/>
   
</xs:restriction>
 
</xs:simpleType>
</xs:element>

element CompanyVehicle
diagram DmfAOriginal_20254_p30.png
type CompanyVehicleType
properties
content  complex
children CompanyVehicleSequenceNbrLicensePlateEcoVehicle
used by
element  EmployerDeclaration
annotation
documentation
90294
source <xs:element name="CompanyVehicle" type="CompanyVehicleType">
 
<xs:annotation>
   
<xs:documentation>90294</xs:documentation>
 
</xs:annotation>
</xs:element>

element CompanyVehicleSequenceNbr
diagram DmfAOriginal_20254_p31.png
type restriction of xs:integer
properties
content  simple
used by
complexType  CompanyVehicleType
facets
Kind  Value  Annotation
minInclusive  1
maxInclusive  99999
totalDigits  5
annotation
documentation
00780
source <xs:element name="CompanyVehicleSequenceNbr">
 
<xs:annotation>
   
<xs:documentation>00780</xs:documentation>
 
</xs:annotation>
 
<xs:simpleType>
   
<xs:restriction base="xs:integer">
     
<xs:minInclusive value="1"/>
     
<xs:maxInclusive value="99999"/>
     
<xs:totalDigits value="5"/>
   
</xs:restriction>
 
</xs:simpleType>
</xs:element>

element CompensationAmount
diagram DmfAOriginal_20254_p32.png
type restriction of xs:integer
properties
content  simple
used by
complexType  EmployerCompensationType
facets
Kind  Value  Annotation
minInclusive  0
maxInclusive  999999999999999
totalDigits  15
annotation
documentation
01251
source <xs:element name="CompensationAmount">
 
<xs:annotation>
   
<xs:documentation>01251</xs:documentation>
 
</xs:annotation>
 
<xs:simpleType>
   
<xs:restriction base="xs:integer">
     
<xs:minInclusive value="0"/>
     
<xs:maxInclusive value="999999999999999"/>
     
<xs:totalDigits value="15"/>
   
</xs:restriction>
 
</xs:simpleType>
</xs:element>

element CompensationCode
diagram DmfAOriginal_20254_p33.png
type restriction of xs:integer
properties
content  simple
used by
complexType  EmployerCompensationType
facets
Kind  Value  Annotation
totalDigits  2
enumeration  01
enumeration  02
annotation
documentation
01250
source <xs:element name="CompensationCode">
 
<xs:annotation>
   
<xs:documentation>01250</xs:documentation>
 
</xs:annotation>
 
<xs:simpleType>
   
<xs:restriction base="xs:integer">
     
<xs:totalDigits value="2"/>
     
<xs:enumeration value="01"/>
     
<xs:enumeration value="02"/>
   
</xs:restriction>
 
</xs:simpleType>
</xs:element>

element CompensationException
diagram DmfAOriginal_20254_p34.png
type restriction of xs:integer
properties
content  simple
used by
complexType  EmployerCompensationType
facets
Kind  Value  Annotation
totalDigits  2
enumeration  01
annotation
documentation
01252
source <xs:element name="CompensationException">
 
<xs:annotation>
   
<xs:documentation>01252</xs:documentation>
 
</xs:annotation>
 
<xs:simpleType>
   
<xs:restriction base="xs:integer">
     
<xs:totalDigits value="2"/>
     
<xs:enumeration value="01"/>
   
</xs:restriction>
 
</xs:simpleType>
</xs:element>

element ComplementaryIndemnity
diagram DmfAOriginal_20254_p35.png
type extension of ComplementaryIndemnityType
properties
content  complex
children EmployerNotionJointCommissionNbrActivityCodeDebtorTypeFirstComplIndemnityDateComplIndemnityAgreementNotionHalfTimeCareerInterruptionNotionServiceExemptionNotionReplacementAccordanceWCCNotionSubstituteINSSResumptionOfWorkMeasureComplIndemnityNbrOfPartsNoticeDateAilingOrReorgCompanyNotionAcknowledgementStartDateAcknowledgementEndDateComplIndemnityContribution
used by
element  WorkerRecord
annotation
documentation
90336
source <xs:element name="ComplementaryIndemnity">
 
<xs:annotation>
   
<xs:documentation>90336</xs:documentation>
 
</xs:annotation>
 
<xs:complexType>
   
<xs:complexContent>
     
<xs:extension base="ComplementaryIndemnityType">
       
<xs:sequence>
         
<xs:element ref="ComplIndemnityContribution" minOccurs="0" maxOccurs="unbounded"/>
       
</xs:sequence>
     
</xs:extension>
   
</xs:complexContent>
 
</xs:complexType>
</xs:element>

element ComplIndemnityAgreementNotion
diagram DmfAOriginal_20254_p36.png
type restriction of xs:integer
properties
content  simple
used by
complexType  ComplementaryIndemnityType
facets
Kind  Value  Annotation
minInclusive  1
maxInclusive  3
totalDigits  1
annotation
documentation
00824
source <xs:element name="ComplIndemnityAgreementNotion">
 
<xs:annotation>
   
<xs:documentation>00824</xs:documentation>
 
</xs:annotation>
 
<xs:simpleType>
   
<xs:restriction base="xs:integer">
     
<xs:minInclusive value="1"/>
     
<xs:maxInclusive value="3"/>
     
<xs:totalDigits value="1"/>
   
</xs:restriction>
 
</xs:simpleType>
</xs:element>

element ComplIndemnityAmount
diagram DmfAOriginal_20254_p37.png
type restriction of xs:integer
properties
content  simple
used by
complexType  ComplIndemnityContributionType
facets
Kind  Value  Annotation
minInclusive  0
maxInclusive  999999999
totalDigits  9
annotation
documentation
00830
source <xs:element name="ComplIndemnityAmount">
 
<xs:annotation>
   
<xs:documentation>00830</xs:documentation>
 
</xs:annotation>
 
<xs:simpleType>
   
<xs:restriction base="xs:integer">
     
<xs:minInclusive value="0"/>
     
<xs:maxInclusive value="999999999"/>
     
<xs:totalDigits value="9"/>
   
</xs:restriction>
 
</xs:simpleType>
</xs:element>

element ComplIndemnityAmountAdjustNotion
diagram DmfAOriginal_20254_p38.png
type restriction of xs:integer
properties
content  simple
used by
complexType  ComplIndemnityContributionType
facets
Kind  Value  Annotation
totalDigits  1
enumeration  0
enumeration  1
enumeration  2
enumeration  3
enumeration  4
enumeration  9
annotation
documentation
00829
source <xs:element name="ComplIndemnityAmountAdjustNotion">
 
<xs:annotation>
   
<xs:documentation>00829</xs:documentation>
 
</xs:annotation>
 
<xs:simpleType>
   
<xs:restriction base="xs:integer">
     
<xs:totalDigits value="1"/>
     
<xs:enumeration value="0"/>
     
<xs:enumeration value="1"/>
     
<xs:enumeration value="2"/>
     
<xs:enumeration value="3"/>
     
<xs:enumeration value="4"/>
     
<xs:enumeration value="9"/>
   
</xs:restriction>
 
</xs:simpleType>
</xs:element>

element ComplIndemnityContribution
diagram DmfAOriginal_20254_p39.png
type ComplIndemnityContributionType
properties
content  complex
children ContributionWorkerCodeContributionTypeIndemnityContributionPeriodCodeComplIndemnityAmountAdjustNotionContributionSequenceNbrComplIndemnityAmountCapitalizationNotionWelfareBenefitTheoreticalAmountComplIndemnityNbrMonthsNbrMonthsDecimalsIncompleteMonthNbrDaysIncompleteMonthReasonFloorApplicationNotionContributionAmount
used by
element  ComplementaryIndemnity
annotation
documentation
90337
source <xs:element name="ComplIndemnityContribution" type="ComplIndemnityContributionType">
 
<xs:annotation>
   
<xs:documentation>90337</xs:documentation>
 
</xs:annotation>
</xs:element>

element ComplIndemnityNbrMonths
diagram DmfAOriginal_20254_p40.png
type restriction of xs:integer
properties
content  simple
used by
complexType  ComplIndemnityContributionType
facets
Kind  Value  Annotation
minInclusive  0
maxInclusive  205
totalDigits  3
annotation
documentation
00831
source <xs:element name="ComplIndemnityNbrMonths">
 
<xs:annotation>
   
<xs:documentation>00831</xs:documentation>
 
</xs:annotation>
 
<xs:simpleType>
   
<xs:restriction base="xs:integer">
     
<xs:minInclusive value="0"/>
     
<xs:maxInclusive value="205"/>
     
<xs:totalDigits value="3"/>
   
</xs:restriction>
 
</xs:simpleType>
</xs:element>

element ComplIndemnityNbrOfParts
diagram DmfAOriginal_20254_p41.png
type restriction of xs:integer
properties
content  simple
used by
complexType  ComplementaryIndemnityType
facets
Kind  Value  Annotation
minInclusive  0
maxInclusive  9
totalDigits  1
annotation
documentation
00950
source <xs:element name="ComplIndemnityNbrOfParts">
 
<xs:annotation>
   
<xs:documentation>00950</xs:documentation>
 
</xs:annotation>
 
<xs:simpleType>
   
<xs:restriction base="xs:integer">
     
<xs:minInclusive value="0"/>
     
<xs:maxInclusive value="9"/>
     
<xs:totalDigits value="1"/>
   
</xs:restriction>
 
</xs:simpleType>
</xs:element>

element ContractType
diagram DmfAOriginal_20254_p42.png
type restriction of xs:integer
properties
content  simple
used by
complexType  OccupationType
facets
Kind  Value  Annotation
minInclusive  0
maxInclusive  1
totalDigits  1
annotation
documentation
00050
source <xs:element name="ContractType">
 
<xs:annotation>
   
<xs:documentation>00050</xs:documentation>
 
</xs:annotation>
 
<xs:simpleType>
   
<xs:restriction base="xs:integer">
     
<xs:minInclusive value="0"/>
     
<xs:maxInclusive value="1"/>
     
<xs:totalDigits value="1"/>
   
</xs:restriction>
 
</xs:simpleType>
</xs:element>

element ContributionAmount
diagram DmfAOriginal_20254_p43.png
type restriction of xs:integer
properties
content  simple
used by
complexTypes  ComplIndemnityContributionTypeWorkerContributionType
facets
Kind  Value  Annotation
minInclusive  0
maxInclusive  99999999999
totalDigits  11
annotation
documentation
00085
source <xs:element name="ContributionAmount">
 
<xs:annotation>
   
<xs:documentation>00085</xs:documentation>
 
</xs:annotation>
 
<xs:simpleType>
   
<xs:restriction base="xs:integer">
     
<xs:minInclusive value="0"/>
     
<xs:maxInclusive value="99999999999"/>
     
<xs:totalDigits value="11"/>
   
</xs:restriction>
 
</xs:simpleType>
</xs:element>

element ContributionCalculationBasis
diagram DmfAOriginal_20254_p44.png
type restriction of xs:integer
properties
content  simple
used by
complexType  WorkerContributionType
facets
Kind  Value  Annotation
minInclusive  0
maxInclusive  99999999999
totalDigits  11
annotation
documentation
00084
source <xs:element name="ContributionCalculationBasis">
 
<xs:annotation>
   
<xs:documentation>00084</xs:documentation>
 
</xs:annotation>
 
<xs:simpleType>
   
<xs:restriction base="xs:integer">
     
<xs:minInclusive value="0"/>
     
<xs:maxInclusive value="99999999999"/>
     
<xs:totalDigits value="11"/>
   
</xs:restriction>
 
</xs:simpleType>
</xs:element>

element ContributionSequenceNbr
diagram DmfAOriginal_20254_p45.png
type restriction of xs:integer
properties
content  simple
used by
complexType  ComplIndemnityContributionType
facets
Kind  Value  Annotation
minInclusive  1
maxInclusive  999
totalDigits  3
annotation
documentation
00955
source <xs:element name="ContributionSequenceNbr">
 
<xs:annotation>
   
<xs:documentation>00955</xs:documentation>
 
</xs:annotation>
 
<xs:simpleType>
   
<xs:restriction base="xs:integer">
     
<xs:minInclusive value="1"/>
     
<xs:maxInclusive value="999"/>
     
<xs:totalDigits value="3"/>
   
</xs:restriction>
 
</xs:simpleType>
</xs:element>

element ContributionType
diagram DmfAOriginal_20254_p46.png
type restriction of xs:integer
properties
content  simple
used by
complexTypes  ComplIndemnityContributionTypeWorkerContributionType
facets
Kind  Value  Annotation
minInclusive  0
maxInclusive  9
totalDigits  1
annotation
documentation
00083
source <xs:element name="ContributionType">
 
<xs:annotation>
   
<xs:documentation>00083</xs:documentation>
 
</xs:annotation>
 
<xs:simpleType>
   
<xs:restriction base="xs:integer">
     
<xs:minInclusive value="0"/>
     
<xs:maxInclusive value="9"/>
     
<xs:totalDigits value="1"/>
   
</xs:restriction>
 
</xs:simpleType>
</xs:element>

element ContributionUnrelatedToNP
diagram DmfAOriginal_20254_p47.png
type ContributionUnrelatedToNPType
properties
content  complex
children UnrelatedEmployerClassUnrelatedWorkerCodeUnrelatedCalculationBasisUnrelatedAmount
used by
element  EmployerDeclaration
annotation
documentation
90002
source <xs:element name="ContributionUnrelatedToNP" type="ContributionUnrelatedToNPType">
 
<xs:annotation>
   
<xs:documentation>90002</xs:documentation>
 
</xs:annotation>
</xs:element>

element ContributionWorkerCode
diagram DmfAOriginal_20254_p48.png
type restriction of xs:integer
properties
content  simple
used by
complexTypes  ComplIndemnityContributionTypeWorkerContributionType
facets
Kind  Value  Annotation
minInclusive  000
maxInclusive  999
totalDigits  3
pattern  \d{3}
annotation
documentation
00082
source <xs:element name="ContributionWorkerCode">
 
<xs:annotation>
   
<xs:documentation>00082</xs:documentation>
 
</xs:annotation>
 
<xs:simpleType>
   
<xs:restriction base="xs:integer">
     
<xs:minInclusive value="000"/>
     
<xs:maxInclusive value="999"/>
     
<xs:totalDigits value="3"/>
     
<xs:pattern value="\d{3}"/>
   
</xs:restriction>
 
</xs:simpleType>
</xs:element>

element Country
diagram DmfAOriginal_20254_p49.png
type restriction of xs:integer
properties
content  simple
used by
complexType  AddressType
facets
Kind  Value  Annotation
minInclusive  0
maxInclusive  99999
totalDigits  5
annotation
documentation
00523
source <xs:element name="Country">
 
<xs:annotation>
   
<xs:documentation>00523</xs:documentation>
 
</xs:annotation>
 
<xs:simpleType>
   
<xs:restriction base="xs:integer">
     
<xs:minInclusive value="0"/>
     
<xs:maxInclusive value="99999"/>
     
<xs:totalDigits value="5"/>
   
</xs:restriction>
 
</xs:simpleType>
</xs:element>

element DailyContractNbr
diagram DmfAOriginal_20254_p50.png
type restriction of xs:integer
properties
content  simple
used by
complexType  UsingEmployerType
facets
Kind  Value  Annotation
minInclusive  0
maxInclusive  999
totalDigits  3
annotation
documentation
01254
source <xs:element name="DailyContractNbr">
 
<xs:annotation>
   
<xs:documentation>01254</xs:documentation>
 
</xs:annotation>
 
<xs:simpleType>
   
<xs:restriction base="xs:integer">
     
<xs:minInclusive value="0"/>
     
<xs:maxInclusive value="999"/>
     
<xs:totalDigits value="3"/>
   
</xs:restriction>
 
</xs:simpleType>
</xs:element>

element DaysJustification
diagram DmfAOriginal_20254_p51.png
type restriction of xs:string
properties
content  simple
used by
complexType  OccupationType
facets
Kind  Value  Annotation
maxLength  1
enumeration  1
enumeration  2
enumeration  3
enumeration  4
enumeration  5
enumeration  6
enumeration  7
enumeration  8
annotation
documentation
00625
source <xs:element name="DaysJustification">
 
<xs:annotation>
   
<xs:documentation>00625</xs:documentation>
 
</xs:annotation>
 
<xs:simpleType>
   
<xs:restriction base="xs:string">
     
<xs:maxLength value="1"/>
     
<xs:enumeration value="1"/>
     
<xs:enumeration value="2"/>
     
<xs:enumeration value="3"/>
     
<xs:enumeration value="4"/>
     
<xs:enumeration value="5"/>
     
<xs:enumeration value="6"/>
     
<xs:enumeration value="7"/>
     
<xs:enumeration value="8"/>
   
</xs:restriction>
 
</xs:simpleType>
</xs:element>

element DebtorType
diagram DmfAOriginal_20254_p52.png
type restriction of xs:string
properties
content  simple
used by
complexType  ComplementaryIndemnityType
facets
Kind  Value  Annotation
maxLength  1
enumeration  0
enumeration  1
enumeration  2
enumeration  3
enumeration  4
enumeration  5
annotation
documentation
00949
source <xs:element name="DebtorType">
 
<xs:annotation>
   
<xs:documentation>00949</xs:documentation>
 
</xs:annotation>
 
<xs:simpleType>
   
<xs:restriction base="xs:string">
     
<xs:maxLength value="1"/>
     
<xs:enumeration value="0"/>
     
<xs:enumeration value="1"/>
     
<xs:enumeration value="2"/>
     
<xs:enumeration value="3"/>
     
<xs:enumeration value="4"/>
     
<xs:enumeration value="5"/>
   
</xs:restriction>
 
</xs:simpleType>
</xs:element>

element DeductionAmount
diagram DmfAOriginal_20254_p53.png
type restriction of xs:integer
properties
content  simple
used by
complexTypes  OccupationDeductionTypeWorkerDeductionType
facets
Kind  Value  Annotation
minInclusive  0
maxInclusive  99999999999
totalDigits  11
annotation
documentation
00089
source <xs:element name="DeductionAmount">
 
<xs:annotation>
   
<xs:documentation>00089</xs:documentation>
 
</xs:annotation>
 
<xs:simpleType>
   
<xs:restriction base="xs:integer">
     
<xs:minInclusive value="0"/>
     
<xs:maxInclusive value="99999999999"/>
     
<xs:totalDigits value="11"/>
   
</xs:restriction>
 
</xs:simpleType>
</xs:element>

element DeductionCalculationBasis
diagram DmfAOriginal_20254_p54.png
type restriction of xs:integer
properties
content  simple
used by
complexTypes  OccupationDeductionTypeWorkerDeductionType
facets
Kind  Value  Annotation
minInclusive  0
maxInclusive  99999999999
totalDigits  11
annotation
documentation
00088
source <xs:element name="DeductionCalculationBasis">
 
<xs:annotation>
   
<xs:documentation>00088</xs:documentation>
 
</xs:annotation>
 
<xs:simpleType>
   
<xs:restriction base="xs:integer">
     
<xs:minInclusive value="0"/>
     
<xs:maxInclusive value="99999999999"/>
     
<xs:totalDigits value="11"/>
   
</xs:restriction>
 
</xs:simpleType>
</xs:element>

element DeductionCode
diagram DmfAOriginal_20254_p55.png
type restriction of xs:integer
properties
content  simple
used by
complexTypes  OccupationDeductionTypeWorkerDeductionType
facets
Kind  Value  Annotation
minInclusive  0
maxInclusive  9999
totalDigits  4
annotation
documentation
00086
source <xs:element name="DeductionCode">
 
<xs:annotation>
   
<xs:documentation>00086</xs:documentation>
 
</xs:annotation>
 
<xs:simpleType>
   
<xs:restriction base="xs:integer">
     
<xs:minInclusive value="0"/>
     
<xs:maxInclusive value="9999"/>
     
<xs:totalDigits value="4"/>
   
</xs:restriction>
 
</xs:simpleType>
</xs:element>

element DeductionDetail
diagram DmfAOriginal_20254_p56.png
type DeductionDetailType
properties
content  complex
children DeductionDetailSequenceNbrDeductionDetailAmountWorkingRegulationsRegistryNbrWorkingRegulationsStartingDateAverageWorkingTimeBeforeReductionAverageWorkingTimeAfterReduction
used by
element  WorkerDeduction
annotation
documentation
90108
source <xs:element name="DeductionDetail" type="DeductionDetailType">
 
<xs:annotation>
   
<xs:documentation>90108</xs:documentation>
 
</xs:annotation>
</xs:element>

element DeductionDetailAmount
diagram DmfAOriginal_20254_p57.png
type restriction of xs:integer
properties
content  simple
used by
complexType  DeductionDetailType
facets
Kind  Value  Annotation
minInclusive  0
maxInclusive  99999999999
totalDigits  11
annotation
documentation
00141
source <xs:element name="DeductionDetailAmount">
 
<xs:annotation>
   
<xs:documentation>00141</xs:documentation>
 
</xs:annotation>
 
<xs:simpleType>
   
<xs:restriction base="xs:integer">
     
<xs:minInclusive value="0"/>
     
<xs:maxInclusive value="99999999999"/>
     
<xs:totalDigits value="11"/>
   
</xs:restriction>
 
</xs:simpleType>
</xs:element>

element DeductionDetailSequenceNbr
diagram DmfAOriginal_20254_p58.png
type restriction of xs:integer
properties
content  simple
used by
complexTypes  DeductionDetailTypeOccupationDeductionDetailType
facets
Kind  Value  Annotation
minInclusive  1
maxInclusive  99
totalDigits  2
annotation
documentation
00138
source <xs:element name="DeductionDetailSequenceNbr">
 
<xs:annotation>
   
<xs:documentation>00138</xs:documentation>
 
</xs:annotation>
 
<xs:simpleType>
   
<xs:restriction base="xs:integer">
     
<xs:minInclusive value="1"/>
     
<xs:maxInclusive value="99"/>
     
<xs:totalDigits value="2"/>
   
</xs:restriction>
 
</xs:simpleType>
</xs:element>

element DeductionRightStartingDate
diagram DmfAOriginal_20254_p59.png
type restriction of xs:date
properties
content  simple
used by
complexTypes  OccupationDeductionTypeWorkerDeductionType
facets
Kind  Value  Annotation
pattern  \d{4}-\d{2}-\d{2}
annotation
documentation
00090
source <xs:element name="DeductionRightStartingDate">
 
<xs:annotation>
   
<xs:documentation>00090</xs:documentation>
 
</xs:annotation>
 
<xs:simpleType>
   
<xs:restriction base="xs:date">
     
<xs:pattern value="\d{4}-\d{2}-\d{2}"/>
   
</xs:restriction>
 
</xs:simpleType>
</xs:element>

element DefinitiveNominationDate
diagram DmfAOriginal_20254_p60.png
type restriction of xs:date
properties
content  simple
used by
complexType  OccupationInformationsType
facets
Kind  Value  Annotation
pattern  \d{4}-\d{2}-\d{2}
annotation
documentation
01092
source <xs:element name="DefinitiveNominationDate">
 
<xs:annotation>
   
<xs:documentation>01092</xs:documentation>
 
</xs:annotation>
 
<xs:simpleType>
   
<xs:restriction base="xs:date">
     
<xs:pattern value="\d{4}-\d{2}-\d{2}"/>
   
</xs:restriction>
 
</xs:simpleType>
</xs:element>

element DismissedStatutoryWorkerContribution
diagram DmfAOriginal_20254_p61.png
type DismissedStatutoryWorkerContributionType
properties
content  complex
children GrossRefRemunAmountGrossRefRemunContributionAmountRefNbrDaysSubjectionStartingDateSubjectionEndingDate
used by
element  WorkerRecord
annotation
documentation
90005
source <xs:element name="DismissedStatutoryWorkerContribution" type="DismissedStatutoryWorkerContributionType">
 
<xs:annotation>
   
<xs:documentation>90005</xs:documentation>
 
</xs:annotation>
</xs:element>

element DmfAOriginal
diagram DmfAOriginal_20254_p62.png
properties
content  complex
children Form
annotation
documentation
90169
source <xs:element name="DmfAOriginal">
 
<xs:annotation>
   
<xs:documentation>90169</xs:documentation>
 
</xs:annotation>
 
<xs:complexType>
   
<xs:sequence>
     
<xs:element ref="Form" maxOccurs="unbounded"/>
   
</xs:sequence>
 
</xs:complexType>
</xs:element>

element EarlyRetirementCode
diagram DmfAOriginal_20254_p63.png
type restriction of xs:integer
properties
content  simple
used by
complexType  EarlyRetirementContributionType
facets
Kind  Value  Annotation
minInclusive  0
maxInclusive  1
totalDigits  1
annotation
documentation
00079
source <xs:element name="EarlyRetirementCode">
 
<xs:annotation>
   
<xs:documentation>00079</xs:documentation>
 
</xs:annotation>
 
<xs:simpleType>
   
<xs:restriction base="xs:integer">
     
<xs:minInclusive value="0"/>
     
<xs:maxInclusive value="1"/>
     
<xs:totalDigits value="1"/>
   
</xs:restriction>
 
</xs:simpleType>
</xs:element>

element EarlyRetirementContribution
diagram DmfAOriginal_20254_p64.png
type EarlyRetirementContributionType
properties
content  complex
children EarlyRetirementCodeEarlyRetirementNbrMonthsEarlyRetirementContributionAmount
used by
element  WorkerRecord
annotation
documentation
90042
source <xs:element name="EarlyRetirementContribution" type="EarlyRetirementContributionType">
 
<xs:annotation>
   
<xs:documentation>90042</xs:documentation>
 
</xs:annotation>
</xs:element>

element EarlyRetirementContributionAmount
diagram DmfAOriginal_20254_p65.png
type restriction of xs:integer
properties
content  simple
used by
complexType  EarlyRetirementContributionType
facets
Kind  Value  Annotation
minInclusive  1
maxInclusive  999999999
totalDigits  9
annotation
documentation
00081
source <xs:element name="EarlyRetirementContributionAmount">
 
<xs:annotation>
   
<xs:documentation>00081</xs:documentation>
 
</xs:annotation>
 
<xs:simpleType>
   
<xs:restriction base="xs:integer">
     
<xs:minInclusive value="1"/>
     
<xs:maxInclusive value="999999999"/>
     
<xs:totalDigits value="9"/>
   
</xs:restriction>
 
</xs:simpleType>
</xs:element>

element EarlyRetirementNbrMonths
diagram DmfAOriginal_20254_p66.png
type restriction of xs:integer
properties
content  simple
used by
complexType  EarlyRetirementContributionType
facets
Kind  Value  Annotation
minInclusive  1
maxInclusive  156
totalDigits  3
annotation
documentation
00080
source <xs:element name="EarlyRetirementNbrMonths">
 
<xs:annotation>
   
<xs:documentation>00080</xs:documentation>
 
</xs:annotation>
 
<xs:simpleType>
   
<xs:restriction base="xs:integer">
     
<xs:minInclusive value="1"/>
     
<xs:maxInclusive value="156"/>
     
<xs:totalDigits value="3"/>
   
</xs:restriction>
 
</xs:simpleType>
</xs:element>

element EcoVehicle
diagram DmfAOriginal_20254_p67.png
type restriction of xs:integer
properties
content  simple
used by
complexType  CompanyVehicleType
facets
Kind  Value  Annotation
minInclusive  0
maxInclusive  1
totalDigits  1
annotation
documentation
01217
source <xs:element name="EcoVehicle">
 
<xs:annotation>
   
<xs:documentation>01217</xs:documentation>
 
</xs:annotation>
 
<xs:simpleType>
   
<xs:restriction base="xs:integer">
     
<xs:minInclusive value="0"/>
     
<xs:maxInclusive value="1"/>
     
<xs:totalDigits value="1"/>
   
</xs:restriction>
 
</xs:simpleType>
</xs:element>

element EmployabilityMeasure
diagram DmfAOriginal_20254_p68.png
type restriction of xs:integer
properties
content  simple
used by
complexType  OccupationInformationsType
facets
Kind  Value  Annotation
minInclusive  0
maxInclusive  99999999999
totalDigits  11
annotation
documentation
01243
source <xs:element name="EmployabilityMeasure">
 
<xs:annotation>
   
<xs:documentation>01243</xs:documentation>
 
</xs:annotation>
 
<xs:simpleType>
   
<xs:restriction base="xs:integer">
     
<xs:minInclusive value="0"/>
     
<xs:maxInclusive value="99999999999"/>
     
<xs:totalDigits value="11"/>
   
</xs:restriction>
 
</xs:simpleType>
</xs:element>

element EmployerClass
diagram DmfAOriginal_20254_p69.png
type restriction of xs:integer
properties
content  simple
used by
complexType  WorkerRecordType
facets
Kind  Value  Annotation
minInclusive  000
maxInclusive  999
totalDigits  3
pattern  \d{3}
annotation
documentation
00036
source <xs:element name="EmployerClass">
 
<xs:annotation>
   
<xs:documentation>00036</xs:documentation>
 
</xs:annotation>
 
<xs:simpleType>
   
<xs:restriction base="xs:integer">
     
<xs:minInclusive value="000"/>
     
<xs:maxInclusive value="999"/>
     
<xs:totalDigits value="3"/>
     
<xs:pattern value="\d{3}"/>
   
</xs:restriction>
 
</xs:simpleType>
</xs:element>

element EmployerCompensation
diagram DmfAOriginal_20254_p70.png
type EmployerCompensationType
properties
content  complex
children CompensationCodeCompensationAmountCompensationException
used by
element  EmployerDeclaration
annotation
documentation
90595
source <xs:element name="EmployerCompensation" type="EmployerCompensationType">
 
<xs:annotation>
   
<xs:documentation>90595</xs:documentation>
 
</xs:annotation>
</xs:element>

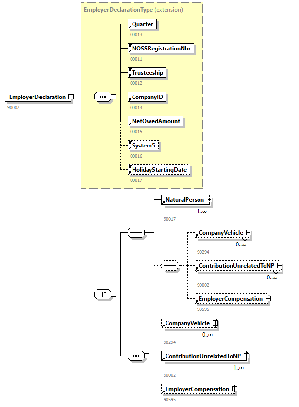
element EmployerDeclaration
diagram DmfAOriginal_20254_p71.png
type extension of EmployerDeclarationType
properties
content  complex
children QuarterNOSSRegistrationNbrTrusteeshipCompanyIDNetOwedAmountSystem5HolidayStartingDateNaturalPersonCompanyVehicleContributionUnrelatedToNPEmployerCompensation
used by
element  Form
annotation
documentation
90007
source <xs:element name="EmployerDeclaration">
 
<xs:annotation>
   
<xs:documentation>90007</xs:documentation>
 
</xs:annotation>
 
<xs:complexType>
   
<xs:complexContent>
     
<xs:extension base="EmployerDeclarationType">
       
<xs:choice>
         
<xs:sequence>
           
<xs:element ref="NaturalPerson" maxOccurs="unbounded"/>
           
<xs:sequence minOccurs="0">
             
<xs:element ref="CompanyVehicle" minOccurs="0" maxOccurs="unbounded"/>
             
<xs:element ref="ContributionUnrelatedToNP" minOccurs="0" maxOccurs="unbounded"/>
             
<xs:element ref="EmployerCompensation" minOccurs="0"/>
           
</xs:sequence>
         
</xs:sequence>
         
<xs:sequence>
           
<xs:element ref="CompanyVehicle" minOccurs="0" maxOccurs="unbounded"/>
           
<xs:element ref="ContributionUnrelatedToNP" maxOccurs="unbounded"/>
           
<xs:element ref="EmployerCompensation" minOccurs="0"/>
         
</xs:sequence>
       
</xs:choice>
     
</xs:extension>
   
</xs:complexContent>
 
</xs:complexType>
</xs:element>

element EmployerNotion
diagram DmfAOriginal_20254_p72.png
type restriction of xs:integer
properties
content  simple
used by
complexType  ComplementaryIndemnityType
facets
Kind  Value  Annotation
totalDigits  11
pattern  0|00\d{9}|1\d{10}
annotation
documentation
00815
source <xs:element name="EmployerNotion">
 
<xs:annotation>
   
<xs:documentation>00815</xs:documentation>
 
</xs:annotation>
 
<xs:simpleType>
   
<xs:restriction base="xs:integer">
     
<xs:totalDigits value="11"/>
     
<xs:pattern value="0|00\d{9}|1\d{10}"/>
   
</xs:restriction>
 
</xs:simpleType>
</xs:element>

element EmploymentPromotion
diagram DmfAOriginal_20254_p73.png
type restriction of xs:integer
properties
content  simple
used by
complexType  OccupationType
facets
Kind  Value  Annotation
totalDigits  3
annotation
documentation
00052
source <xs:element name="EmploymentPromotion">
 
<xs:annotation>
   
<xs:documentation>00052</xs:documentation>
 
</xs:annotation>
 
<xs:simpleType>
   
<xs:restriction base="xs:integer">
     
<xs:totalDigits value="3"/>
   
</xs:restriction>
 
</xs:simpleType>
</xs:element>

element FirstComplIndemnityDate
diagram DmfAOriginal_20254_p74.png
type restriction of xs:date
properties
content  simple
used by
complexType  ComplementaryIndemnityType
facets
Kind  Value  Annotation
minInclusive  1995-03-01
pattern  \d{4}-\d{2}-\d{2}
annotation
documentation
00823
source <xs:element name="FirstComplIndemnityDate">
 
<xs:annotation>
   
<xs:documentation>00823</xs:documentation>
 
</xs:annotation>
 
<xs:simpleType>
   
<xs:restriction base="xs:date">
     
<xs:minInclusive value="1995-03-01"/>
     
<xs:pattern value="\d{4}-\d{2}-\d{2}"/>
   
</xs:restriction>
 
</xs:simpleType>
</xs:element>

element FirstHiringDate
diagram DmfAOriginal_20254_p75.png
type restriction of xs:date
properties
content  simple
used by
complexType  WorkerContributionType
facets
Kind  Value  Annotation
minInclusive  2007-07-01
pattern  \d{4}-\d{2}-\d{2}
annotation
documentation
00896
source <xs:element name="FirstHiringDate">
 
<xs:annotation>
   
<xs:documentation>00896</xs:documentation>
 
</xs:annotation>
 
<xs:simpleType>
   
<xs:restriction base="xs:date">
     
<xs:minInclusive value="2007-07-01"/>
     
<xs:pattern value="\d{4}-\d{2}-\d{2}"/>
   
</xs:restriction>
 
</xs:simpleType>
</xs:element>

element FirstWeekGuaranteedSalaryNbrDays
diagram DmfAOriginal_20254_p76.png
type restriction of xs:integer
properties
content  simple
used by
complexType  OccupationInformationsType
facets
Kind  Value  Annotation
totalDigits  4
annotation
documentation
01010
source <xs:element name="FirstWeekGuaranteedSalaryNbrDays">
 
<xs:annotation>
   
<xs:documentation>01010</xs:documentation>
 
</xs:annotation>
 
<xs:simpleType>
   
<xs:restriction base="xs:integer">
     
<xs:totalDigits value="4"/>
   
</xs:restriction>
 
</xs:simpleType>
</xs:element>

element FlemishTrainingHolidayHoursNbr
diagram DmfAOriginal_20254_p77.png
type restriction of xs:integer
properties
content  simple
used by
complexType  OccupationInformationsType
facets
Kind  Value  Annotation
minInclusive  1
maxInclusive  9999999
totalDigits  7
annotation
documentation
01232
source <xs:element name="FlemishTrainingHolidayHoursNbr">
 
<xs:annotation>
   
<xs:documentation>01232</xs:documentation>
 
</xs:annotation>
 
<xs:simpleType>
   
<xs:restriction base="xs:integer">
     
<xs:minInclusive value="1"/>
     
<xs:maxInclusive value="9999999"/>
     
<xs:totalDigits value="7"/>
   
</xs:restriction>
 
</xs:simpleType>
</xs:element>

element FlexiNotion
diagram DmfAOriginal_20254_p78.png
type restriction of xs:string
properties
content  simple
used by
complexType  OccupationInformationsType
facets
Kind  Value  Annotation
maxLength  2
enumeration  FL
annotation
documentation
01271
source <xs:element name="FlexiNotion">
 
<xs:annotation>
   
<xs:documentation>01271</xs:documentation>
 
</xs:annotation>
 
<xs:simpleType>
   
<xs:restriction base="xs:string">
     
<xs:maxLength value="2"/>
     
<xs:enumeration value="FL"/>
   
</xs:restriction>
 
</xs:simpleType>
</xs:element>

element FlightNbrMinutes
diagram DmfAOriginal_20254_p79.png
type restriction of xs:integer
properties
content  simple
used by
complexType  ServiceType
facets
Kind  Value  Annotation
minInclusive  0
maxInclusive  9999999
totalDigits  7
annotation
documentation
00065
source <xs:element name="FlightNbrMinutes">
 
<xs:annotation>
   
<xs:documentation>00065</xs:documentation>
 
</xs:annotation>
 
<xs:simpleType>
   
<xs:restriction base="xs:integer">
     
<xs:minInclusive value="0"/>
     
<xs:maxInclusive value="9999999"/>
     
<xs:totalDigits value="7"/>
   
</xs:restriction>
 
</xs:simpleType>
</xs:element>

element FloorApplicationNotion
diagram DmfAOriginal_20254_p80.png
type restriction of xs:integer
properties
content  simple
used by
complexType  ComplIndemnityContributionType
facets
Kind  Value  Annotation
minInclusive  0
maxInclusive  4
totalDigits  1
annotation
documentation
00960
source <xs:element name="FloorApplicationNotion">
 
<xs:annotation>
   
<xs:documentation>00960</xs:documentation>
 
</xs:annotation>
 
<xs:simpleType>
   
<xs:restriction base="xs:integer">
     
<xs:minInclusive value="0"/>
     
<xs:maxInclusive value="4"/>
     
<xs:totalDigits value="1"/>
   
</xs:restriction>
 
</xs:simpleType>
</xs:element>

element FlyingStaffClass
diagram DmfAOriginal_20254_p81.png
type restriction of xs:integer
properties
content  simple
used by
complexType  OccupationType
facets
Kind  Value  Annotation
minInclusive  1
maxInclusive  3
totalDigits  1
annotation
documentation
00059
source <xs:element name="FlyingStaffClass">
 
<xs:annotation>
   
<xs:documentation>00059</xs:documentation>
 
</xs:annotation>
 
<xs:simpleType>
   
<xs:restriction base="xs:integer">
     
<xs:minInclusive value="1"/>
     
<xs:maxInclusive value="3"/>
     
<xs:totalDigits value="1"/>
   
</xs:restriction>
 
</xs:simpleType>
</xs:element>

element Form
diagram DmfAOriginal_20254_p82.png
type extension of FormType
properties
content  complex
children IdentificationFormCreationDateFormCreationHourAttestationStatusTypeFormReferenceEmployerDeclaration
used by
element  DmfAOriginal
annotation
documentation
90059
source <xs:element name="Form">
 
<xs:annotation>
   
<xs:documentation>90059</xs:documentation>
 
</xs:annotation>
 
<xs:complexType>
   
<xs:complexContent>
     
<xs:extension base="FormType">
       
<xs:sequence>
         
<xs:element ref="Reference" minOccurs="0"/>
         
<xs:element ref="EmployerDeclaration"/>
       
</xs:sequence>
     
</xs:extension>
   
</xs:complexContent>
 
</xs:complexType>
</xs:element>

element FormCreationDate
diagram DmfAOriginal_20254_p83.png
type restriction of xs:date
properties
content  simple
used by
complexType  FormType
facets
Kind  Value  Annotation
pattern  \d{4}-\d{2}-\d{2}
annotation
documentation
00218
appinfo
Date_conversion1
source <xs:element name="FormCreationDate">
 
<xs:annotation>
   
<xs:documentation>00218</xs:documentation>
   
<xs:appinfo source="ConversionID">Date_conversion1</xs:appinfo>
 
</xs:annotation>
 
<xs:simpleType>
   
<xs:restriction base="xs:date">
     
<xs:pattern value="\d{4}-\d{2}-\d{2}"/>
   
</xs:restriction>
 
</xs:simpleType>
</xs:element>

element FormCreationHour
diagram DmfAOriginal_20254_p84.png
type restriction of xs:time
properties
content  simple
used by
complexType  FormType
facets
Kind  Value  Annotation
pattern  \d{2}:\d{2}:\d{2}.\d{3}
annotation
documentation
00299
appinfo
Time_conversion1
source <xs:element name="FormCreationHour">
 
<xs:annotation>
   
<xs:documentation>00299</xs:documentation>
   
<xs:appinfo source="ConversionID">Time_conversion1</xs:appinfo>
 
</xs:annotation>
 
<xs:simpleType>
   
<xs:restriction base="xs:time">
     
<xs:pattern value="\d{2}:\d{2}:\d{2}.\d{3}"/>
   
</xs:restriction>
 
</xs:simpleType>
</xs:element>

element FunctionNature
diagram DmfAOriginal_20254_p85.png
type restriction of xs:integer
properties
content  simple
used by
complexType  OccupationPublicServiceDataType
facets
Kind  Value  Annotation
minInclusive  1
maxInclusive  3
totalDigits  1
annotation
documentation
00968
source <xs:element name="FunctionNature">
 
<xs:annotation>
   
<xs:documentation>00968</xs:documentation>
 
</xs:annotation>
 
<xs:simpleType>
   
<xs:restriction base="xs:integer">
     
<xs:minInclusive value="1"/>
     
<xs:maxInclusive value="3"/>
     
<xs:totalDigits value="1"/>
   
</xs:restriction>
 
</xs:simpleType>
</xs:element>

element GradeOrFunction
diagram DmfAOriginal_20254_p86.png
type restriction of xs:string
properties
content  simple
used by
complexType  OccupationPublicServiceDataType
facets
Kind  Value  Annotation
maxLength  100
annotation
documentation
00963
source <xs:element name="GradeOrFunction">
 
<xs:annotation>
   
<xs:documentation>00963</xs:documentation>
 
</xs:annotation>
 
<xs:simpleType>
   
<xs:restriction base="xs:string">
     
<xs:maxLength value="100"/>
   
</xs:restriction>
 
</xs:simpleType>
</xs:element>

element GrossRefRemunAmount
diagram DmfAOriginal_20254_p87.png
type restriction of xs:integer
properties
content  simple
used by
complexType  DismissedStatutoryWorkerContributionType
facets
Kind  Value  Annotation
minInclusive  1
maxInclusive  999999999
totalDigits  9
annotation
documentation
00071
source <xs:element name="GrossRefRemunAmount">
 
<xs:annotation>
   
<xs:documentation>00071</xs:documentation>
 
</xs:annotation>
 
<xs:simpleType>
   
<xs:restriction base="xs:integer">
     
<xs:minInclusive value="1"/>
     
<xs:maxInclusive value="999999999"/>
     
<xs:totalDigits value="9"/>
   
</xs:restriction>
 
</xs:simpleType>
</xs:element>

element GrossRefRemunContributionAmount
diagram DmfAOriginal_20254_p88.png
type restriction of xs:integer
properties
content  simple
used by
complexType  DismissedStatutoryWorkerContributionType
facets
Kind  Value  Annotation
minInclusive  0
maxInclusive  999999999
totalDigits  9
annotation
documentation
00072
source <xs:element name="GrossRefRemunContributionAmount">
 
<xs:annotation>
   
<xs:documentation>00072</xs:documentation>
 
</xs:annotation>
 
<xs:simpleType>
   
<xs:restriction base="xs:integer">
     
<xs:minInclusive value="0"/>
     
<xs:maxInclusive value="999999999"/>
     
<xs:totalDigits value="9"/>
   
</xs:restriction>
 
</xs:simpleType>
</xs:element>

element HalfTimeCareerInterruptionNotion
diagram DmfAOriginal_20254_p89.png
type restriction of xs:string
properties
content  simple
used by
complexType  ComplementaryIndemnityType
facets
Kind  Value  Annotation
maxLength  1
enumeration  0
enumeration  1
enumeration  9
annotation
documentation
00825
source <xs:element name="HalfTimeCareerInterruptionNotion">
 
<xs:annotation>
   
<xs:documentation>00825</xs:documentation>
 
</xs:annotation>
 
<xs:simpleType>
   
<xs:restriction base="xs:string">
     
<xs:maxLength value="1"/>
     
<xs:enumeration value="0"/>
     
<xs:enumeration value="1"/>
     
<xs:enumeration value="9"/>
   
</xs:restriction>
 
</xs:simpleType>
</xs:element>

element HolidayDaysNumber
diagram DmfAOriginal_20254_p90.png
type restriction of xs:integer
properties
content  simple
used by
complexType  OccupationInformationsType
facets
Kind  Value  Annotation
totalDigits  3
annotation
documentation
00197
source <xs:element name="HolidayDaysNumber">
 
<xs:annotation>
   
<xs:documentation>00197</xs:documentation>
 
</xs:annotation>
 
<xs:simpleType>
   
<xs:restriction base="xs:integer">
     
<xs:totalDigits value="3"/>
   
</xs:restriction>
 
</xs:simpleType>
</xs:element>

element HolidayStartingDate
diagram DmfAOriginal_20254_p91.png
type restriction of xs:date
properties
content  simple
used by
complexType  EmployerDeclarationType
facets
Kind  Value  Annotation
pattern  \d{4}-\d{2}-\d{2}
annotation
documentation
00017
appinfo
Date_conversion1
source <xs:element name="HolidayStartingDate">
 
<xs:annotation>
   
<xs:documentation>00017</xs:documentation>
   
<xs:appinfo source="ConversionID">Date_conversion1</xs:appinfo>
 
</xs:annotation>
 
<xs:simpleType>
   
<xs:restriction base="xs:date">
     
<xs:pattern value="\d{4}-\d{2}-\d{2}"/>
   
</xs:restriction>
 
</xs:simpleType>
</xs:element>

element HorecaExtra
diagram DmfAOriginal_20254_p92.png
type restriction of xs:string
properties
content  simple
used by
complexType  OccupationInformationsType
facets
Kind  Value  Annotation
maxLength  1
enumeration  E
annotation
documentation
00795
source <xs:element name="HorecaExtra">
 
<xs:annotation>
   
<xs:documentation>00795</xs:documentation>
 
</xs:annotation>
 
<xs:simpleType>
   
<xs:restriction base="xs:string">
     
<xs:maxLength value="1"/>
     
<xs:enumeration value="E"/>
   
</xs:restriction>
 
</xs:simpleType>
</xs:element>

element HourRemun
diagram DmfAOriginal_20254_p93.png
type restriction of xs:integer
properties
content  simple
used by
complexType  OccupationInformationsType
facets
Kind  Value  Annotation
minInclusive  1
maxInclusive  99999
totalDigits  5
annotation
documentation
00812
source <xs:element name="HourRemun">
 
<xs:annotation>
   
<xs:documentation>00812</xs:documentation>
 
</xs:annotation>
 
<xs:simpleType>
   
<xs:restriction base="xs:integer">
     
<xs:minInclusive value="1"/>
     
<xs:maxInclusive value="99999"/>
     
<xs:totalDigits value="5"/>
   
</xs:restriction>
 
</xs:simpleType>
</xs:element>

element HourRemunInThousandthOfEuro
diagram DmfAOriginal_20254_p94.png
type restriction of xs:integer
properties
content  simple
used by
complexType  OccupationInformationsType
facets
Kind  Value  Annotation
minInclusive  1
maxInclusive  999999
totalDigits  6
annotation
documentation
00862
source <xs:element name="HourRemunInThousandthOfEuro">
 
<xs:annotation>
   
<xs:documentation>00862</xs:documentation>
 
</xs:annotation>
 
<xs:simpleType>
   
<xs:restriction base="xs:integer">
     
<xs:minInclusive value="1"/>
     
<xs:maxInclusive value="999999"/>
     
<xs:totalDigits value="6"/>
   
</xs:restriction>
 
</xs:simpleType>
</xs:element>

element HouseNbr
diagram DmfAOriginal_20254_p95.png
type restriction of xs:string
properties
content  simple
used by
complexType  AddressType
facets
Kind  Value  Annotation
maxLength  10
annotation
documentation
00518
source <xs:element name="HouseNbr">
 
<xs:annotation>
   
<xs:documentation>00518</xs:documentation>
 
</xs:annotation>
 
<xs:simpleType>
   
<xs:restriction base="xs:string">
     
<xs:maxLength value="10"/>
   
</xs:restriction>
 
</xs:simpleType>
</xs:element>

element Identification
diagram DmfAOriginal_20254_p96.png
type restriction of xs:string
properties
content  simple
used by
complexType  FormType
facets
Kind  Value  Annotation
maxLength  7
enumeration  DMFA
annotation
documentation
00296
source <xs:element name="Identification">
 
<xs:annotation>
   
<xs:documentation>00296</xs:documentation>
 
</xs:annotation>
 
<xs:simpleType>
   
<xs:restriction base="xs:string">
     
<xs:maxLength value="7"/>
     
<xs:enumeration value="DMFA"/>
   
</xs:restriction>
 
</xs:simpleType>
</xs:element>

element IllnessGrossRemunAmount
diagram DmfAOriginal_20254_p97.png
type restriction of xs:integer
properties
content  simple
used by
complexType  OccupationInformationsType
facets
Kind  Value  Annotation
totalDigits  11
annotation
documentation
01011
source <xs:element name="IllnessGrossRemunAmount">
 
<xs:annotation>
   
<xs:documentation>01011</xs:documentation>
 
</xs:annotation>
 
<xs:simpleType>
   
<xs:restriction base="xs:integer">
     
<xs:totalDigits value="11"/>
   
</xs:restriction>
 
</xs:simpleType>
</xs:element>

element IncapacityDegree
diagram DmfAOriginal_20254_p98.png
type restriction of xs:string
properties
content  simple
used by
complexType  IndemnityWAPMType
facets
Kind  Value  Annotation
length  6
pattern  \d{3},\d{2}
annotation
documentation
00145
source <xs:element name="IncapacityDegree">
 
<xs:annotation>
   
<xs:documentation>00145</xs:documentation>
 
</xs:annotation>
 
<xs:simpleType>
   
<xs:restriction base="xs:string">
     
<xs:length value="6"/>
     
<xs:pattern value="\d{3},\d{2}"/>
   
</xs:restriction>
 
</xs:simpleType>
</xs:element>

element IncompleteMonthNbrDays
diagram DmfAOriginal_20254_p99.png
type restriction of xs:integer
properties
content  simple
used by
complexType  ComplIndemnityContributionType
facets
Kind  Value  Annotation
minInclusive  0
maxInclusive  78
totalDigits  2
annotation
documentation
00958
source <xs:element name="IncompleteMonthNbrDays">
 
<xs:annotation>
   
<xs:documentation>00958</xs:documentation>
 
</xs:annotation>
 
<xs:simpleType>
   
<xs:restriction base="xs:integer">
     
<xs:minInclusive value="0"/>
     
<xs:maxInclusive value="78"/>
     
<xs:totalDigits value="2"/>
   
</xs:restriction>
 
</xs:simpleType>
</xs:element>

element IncompleteMonthReason
diagram DmfAOriginal_20254_p100.png
type restriction of xs:integer
properties
content  simple
used by
complexType  ComplIndemnityContributionType
facets
Kind  Value  Annotation
minInclusive  0
maxInclusive  5
totalDigits  1
annotation
documentation
00959
source <xs:element name="IncompleteMonthReason">
 
<xs:annotation>
   
<xs:documentation>00959</xs:documentation>
 
</xs:annotation>
 
<xs:simpleType>
   
<xs:restriction base="xs:integer">
     
<xs:minInclusive value="0"/>
     
<xs:maxInclusive value="5"/>
     
<xs:totalDigits value="1"/>
   
</xs:restriction>
 
</xs:simpleType>
</xs:element>

element IndemnityAmount
diagram DmfAOriginal_20254_p101.png
type restriction of xs:integer
properties
content  simple
used by
complexType  IndemnityWAPMType
facets
Kind  Value  Annotation
minInclusive  1
maxInclusive  99999999999
totalDigits  11
annotation
documentation
00146
source <xs:element name="IndemnityAmount">
 
<xs:annotation>
   
<xs:documentation>00146</xs:documentation>
 
</xs:annotation>
 
<xs:simpleType>
   
<xs:restriction base="xs:integer">
     
<xs:minInclusive value="1"/>
     
<xs:maxInclusive value="99999999999"/>
     
<xs:totalDigits value="11"/>
   
</xs:restriction>
 
</xs:simpleType>
</xs:element>

element IndemnityContributionPeriodCode
diagram DmfAOriginal_20254_p102.png
type restriction of xs:integer
properties
content  simple
used by
complexType  ComplIndemnityContributionType
facets
Kind  Value  Annotation
minInclusive  1
maxInclusive  5
totalDigits  2
annotation
documentation
01129
source <xs:element name="IndemnityContributionPeriodCode">
 
<xs:annotation>
   
<xs:documentation>01129</xs:documentation>
 
</xs:annotation>
 
<xs:simpleType>
   
<xs:restriction base="xs:integer">
     
<xs:minInclusive value="1"/>
     
<xs:maxInclusive value="5"/>
     
<xs:totalDigits value="2"/>
   
</xs:restriction>
 
</xs:simpleType>
</xs:element>

element IndemnityNature
diagram DmfAOriginal_20254_p103.png
type restriction of xs:integer
properties
content  simple
used by
complexType  IndemnityWAPMType
facets
Kind  Value  Annotation
minInclusive  0
maxInclusive  99
totalDigits  2
annotation
documentation
00144
source <xs:element name="IndemnityNature">
 
<xs:annotation>
   
<xs:documentation>00144</xs:documentation>
 
</xs:annotation>
 
<xs:simpleType>
   
<xs:restriction base="xs:integer">
     
<xs:minInclusive value="0"/>
     
<xs:maxInclusive value="99"/>
     
<xs:totalDigits value="2"/>
   
</xs:restriction>
 
</xs:simpleType>
</xs:element>

element IndemnityWAPM
diagram DmfAOriginal_20254_p104.png
type IndemnityWAPMType
properties
content  complex
children IndemnityNatureIncapacityDegreeIndemnityAmount
used by
element  WorkerRecord
annotation
documentation
90011
source <xs:element name="IndemnityWAPM" type="IndemnityWAPMType">
 
<xs:annotation>
   
<xs:documentation>90011</xs:documentation>
 
</xs:annotation>
</xs:element>

element INSS
diagram DmfAOriginal_20254_p105.png
type restriction of xs:integer
properties
content  simple
used by
complexTypes  NaturalPersonTypeUsingEmployerType
facets
Kind  Value  Annotation
totalDigits  11
pattern  \d{11}
annotation
documentation
00024
appinfo
Inss_conversion1
appinfo
xs:inss
source <xs:element name="INSS">
 
<xs:annotation>
   
<xs:documentation>00024</xs:documentation>
   
<xs:appinfo source="ConversionID">Inss_conversion1</xs:appinfo>
   
<xs:appinfo source="TDOType">xs:inss</xs:appinfo>
 
</xs:annotation>
 
<xs:simpleType>
   
<xs:restriction base="xs:integer">
     
<xs:totalDigits value="11"/>
     
<xs:pattern value="\d{11}"/>
   
</xs:restriction>
 
</xs:simpleType>
</xs:element>

element JointCommissionNbr
diagram DmfAOriginal_20254_p106.png
type restriction of xs:string
properties
content  simple
used by
complexTypes  ComplementaryIndemnityTypeOccupationTypeUsingEmployerType
facets
Kind  Value  Annotation
minLength  1
maxLength  9
pattern  \d{3}|\d{3}\.\d{2}|\d{3}\.\d{2}\.\d{2}
annotation
documentation
00046
source <xs:element name="JointCommissionNbr">
 
<xs:annotation>
   
<xs:documentation>00046</xs:documentation>
 
</xs:annotation>
 
<xs:simpleType>
   
<xs:restriction base="xs:string">
     
<xs:minLength value="1"/>
     
<xs:maxLength value="9"/>
     
<xs:pattern value="\d{3}|\d{3}\.\d{2}|\d{3}\.\d{2}\.\d{2}"/>
   
</xs:restriction>
 
</xs:simpleType>
</xs:element>

element LicensePlate
diagram DmfAOriginal_20254_p107.png
type restriction of xs:string
properties
content  simple
used by
complexType  CompanyVehicleType
facets
Kind  Value  Annotation
maxLength  10
annotation
documentation
00781
source <xs:element name="LicensePlate">
 
<xs:annotation>
   
<xs:documentation>00781</xs:documentation>
 
</xs:annotation>
 
<xs:simpleType>
   
<xs:restriction base="xs:string">
     
<xs:maxLength value="10"/>
   
</xs:restriction>
 
</xs:simpleType>
</xs:element>

element LocalUnitID
diagram DmfAOriginal_20254_p108.png
type restriction of xs:integer
properties
content  simple
used by
complexTypes  OccupationTypeStudentContributionTypeWorkerRecordType
facets
Kind  Value  Annotation
minInclusive  0
maxInclusive  9999999999
totalDigits  10
annotation
documentation
00042
appinfo
xs:localUnitId
source <xs:element name="LocalUnitID">
 
<xs:annotation>
   
<xs:documentation>00042</xs:documentation>
   
<xs:appinfo source="TDOType">xs:localUnitId</xs:appinfo>
 
</xs:annotation>
 
<xs:simpleType>
   
<xs:restriction base="xs:integer">
     
<xs:minInclusive value="0"/>
     
<xs:maxInclusive value="9999999999"/>
     
<xs:totalDigits value="10"/>
   
</xs:restriction>
 
</xs:simpleType>
</xs:element>

element ManagementCostNbrMonths
diagram DmfAOriginal_20254_p109.png
type restriction of xs:integer
properties
content  simple
used by
complexTypes  OccupationDeductionTypeWorkerDeductionType
facets
Kind  Value  Annotation
minInclusive  1
maxInclusive  3
totalDigits  1
annotation
documentation
00091
source <xs:element name="ManagementCostNbrMonths">
 
<xs:annotation>
   
<xs:documentation>00091</xs:documentation>
 
</xs:annotation>
 
<xs:simpleType>
   
<xs:restriction base="xs:integer">
     
<xs:minInclusive value="1"/>
     
<xs:maxInclusive value="3"/>
     
<xs:totalDigits value="1"/>
   
</xs:restriction>
 
</xs:simpleType>
</xs:element>

element MeanWorkingHours
diagram DmfAOriginal_20254_p110.png
type restriction of xs:integer
properties
content  simple
used by
complexType  OccupationType
facets
Kind  Value  Annotation
minInclusive  0
maxInclusive  6000
totalDigits  4
annotation
documentation
00048
appinfo
HoursCount_conversion1
source <xs:element name="MeanWorkingHours">
 
<xs:annotation>
   
<xs:documentation>00048</xs:documentation>
   
<xs:appinfo source="ConversionID">HoursCount_conversion1</xs:appinfo>
 
</xs:annotation>
 
<xs:simpleType>
   
<xs:restriction base="xs:integer">
     
<xs:minInclusive value="0"/>
     
<xs:maxInclusive value="6000"/>
     
<xs:totalDigits value="4"/>
   
</xs:restriction>
 
</xs:simpleType>
</xs:element>

element MobilityBudget
diagram DmfAOriginal_20254_p111.png
type restriction of xs:integer
properties
content  simple
used by
complexType  OccupationInformationsType
facets
Kind  Value  Annotation
totalDigits  11
annotation
documentation
01216
source <xs:element name="MobilityBudget">
 
<xs:annotation>
   
<xs:documentation>01216</xs:documentation>
 
</xs:annotation>
 
<xs:simpleType>
   
<xs:restriction base="xs:integer">
     
<xs:totalDigits value="11"/>
   
</xs:restriction>
 
</xs:simpleType>
</xs:element>

element MonthlyAdditionalScaleSalary
diagram DmfAOriginal_20254_p112.png
type restriction of xs:integer
properties
content  simple
used by
complexType  SecondPillarInformationType
facets
Kind  Value  Annotation
minInclusive  1
maxInclusive  99999999999
totalDigits  11
annotation
documentation
01221
source <xs:element name="MonthlyAdditionalScaleSalary">
 
<xs:annotation>
   
<xs:documentation>01221</xs:documentation>
 
</xs:annotation>
 
<xs:simpleType>
   
<xs:restriction base="xs:integer">
     
<xs:minInclusive value="1"/>
     
<xs:maxInclusive value="99999999999"/>
     
<xs:totalDigits value="11"/>
   
</xs:restriction>
 
</xs:simpleType>
</xs:element>

element MonthlyHomeIndemnity
diagram DmfAOriginal_20254_p113.png
type restriction of xs:integer
properties
content  simple
used by
complexType  SecondPillarInformationType
facets
Kind  Value  Annotation
minInclusive  1
maxInclusive  99999999999
totalDigits  11
annotation
documentation
01222
source <xs:element name="MonthlyHomeIndemnity">
 
<xs:annotation>
   
<xs:documentation>01222</xs:documentation>
 
</xs:annotation>
 
<xs:simpleType>
   
<xs:restriction base="xs:integer">
     
<xs:minInclusive value="1"/>
     
<xs:maxInclusive value="99999999999"/>
     
<xs:totalDigits value="11"/>
   
</xs:restriction>
 
</xs:simpleType>
</xs:element>

element MonthlyScaleSalary
diagram DmfAOriginal_20254_p114.png
type restriction of xs:integer
properties
content  simple
used by
complexType  SecondPillarInformationType
facets
Kind  Value  Annotation
minInclusive  1
maxInclusive  99999999999
totalDigits  11
annotation
documentation
01220
source <xs:element name="MonthlyScaleSalary">
 
<xs:annotation>
   
<xs:documentation>01220</xs:documentation>
 
</xs:annotation>
 
<xs:simpleType>
   
<xs:restriction base="xs:integer">
     
<xs:minInclusive value="1"/>
     
<xs:maxInclusive value="99999999999"/>
     
<xs:totalDigits value="11"/>
   
</xs:restriction>
 
</xs:simpleType>
</xs:element>

element Nationality
diagram DmfAOriginal_20254_p115.png
type restriction of xs:integer
properties
content  simple
used by
complexType  NaturalPersonType
facets
Kind  Value  Annotation
minInclusive  0
maxInclusive  99999
totalDigits  5
annotation
documentation
00119
source <xs:element name="Nationality">
 
<xs:annotation>
   
<xs:documentation>00119</xs:documentation>
 
</xs:annotation>
 
<xs:simpleType>
   
<xs:restriction base="xs:integer">
     
<xs:minInclusive value="0"/>
     
<xs:maxInclusive value="99999"/>
     
<xs:totalDigits value="5"/>
   
</xs:restriction>
 
</xs:simpleType>
</xs:element>

element NaturalPerson
diagram DmfAOriginal_20254_p116.png
type extension of NaturalPersonType
properties
content  complex
children NaturalPersonSequenceNbrINSSSISWorkerNameWorkerFirstNameWorkerInitialWorkerBirthdateWorkerBirthplaceWorkerBirthplaceCountryWorkerSexWorkerStreetWorkerHouseNbrWorkerPostBoxWorkerZIPCodeWorkerCityWorkerCountryNationalityNaturalPersonUserReferenceWorkerRecord
used by
element  EmployerDeclaration
annotation
documentation
90017
source <xs:element name="NaturalPerson">
 
<xs:annotation>
   
<xs:documentation>90017</xs:documentation>
 
</xs:annotation>
 
<xs:complexType>
   
<xs:complexContent>
     
<xs:extension base="NaturalPersonType">
       
<xs:sequence>
         
<xs:element ref="WorkerRecord" maxOccurs="unbounded"/>
       
</xs:sequence>
     
</xs:extension>
   
</xs:complexContent>
 
</xs:complexType>
</xs:element>

element NaturalPersonSequenceNbr
diagram DmfAOriginal_20254_p117.png
type restriction of xs:integer
properties
content  simple
used by
complexType  NaturalPersonType
facets
Kind  Value  Annotation
minInclusive  1
maxInclusive  9999999
totalDigits  7
annotation
documentation
00023
source <xs:element name="NaturalPersonSequenceNbr">
 
<xs:annotation>
   
<xs:documentation>00023</xs:documentation>
 
</xs:annotation>
 
<xs:simpleType>
   
<xs:restriction base="xs:integer">
     
<xs:minInclusive value="1"/>
     
<xs:maxInclusive value="9999999"/>
     
<xs:totalDigits value="7"/>
   
</xs:restriction>
 
</xs:simpleType>
</xs:element>

element NaturalPersonUserReference
diagram DmfAOriginal_20254_p118.png
type restriction of xs:string
properties
content  simple
used by
complexType  NaturalPersonType
facets
Kind  Value  Annotation
maxLength  20
annotation
documentation
00615
source <xs:element name="NaturalPersonUserReference">
 
<xs:annotation>
   
<xs:documentation>00615</xs:documentation>
 
</xs:annotation>
 
<xs:simpleType>
   
<xs:restriction base="xs:string">
     
<xs:maxLength value="20"/>
   
</xs:restriction>
 
</xs:simpleType>
</xs:element>

element NbrHoursOrServices
diagram DmfAOriginal_20254_p119.png
type restriction of xs:integer
properties
content  simple
used by
complexType  AdditionalScaleSalaryType
facets
Kind  Value  Annotation
minInclusive  1
maxInclusive  9999999
totalDigits  7
annotation
documentation
00982
source <xs:element name="NbrHoursOrServices">
 
<xs:annotation>
   
<xs:documentation>00982</xs:documentation>
 
</xs:annotation>
 
<xs:simpleType>
   
<xs:restriction base="xs:integer">
     
<xs:minInclusive value="1"/>
     
<xs:maxInclusive value="9999999"/>
     
<xs:totalDigits value="7"/>
   
</xs:restriction>
 
</xs:simpleType>
</xs:element>

element NbrMonthsDecimals
diagram DmfAOriginal_20254_p120.png
type restriction of xs:integer
properties
content  simple
used by
complexType  ComplIndemnityContributionType
facets
Kind  Value  Annotation
minInclusive  0
maxInclusive  99
totalDigits  2
annotation
documentation
00957
source <xs:element name="NbrMonthsDecimals">
 
<xs:annotation>
   
<xs:documentation>00957</xs:documentation>
 
</xs:annotation>
 
<xs:simpleType>
   
<xs:restriction base="xs:integer">
     
<xs:minInclusive value="0"/>
     
<xs:maxInclusive value="99"/>
     
<xs:totalDigits value="2"/>
   
</xs:restriction>
 
</xs:simpleType>
</xs:element>

element NetOwedAmount
diagram DmfAOriginal_20254_p121.png
type restriction of xs:integer
properties
content  simple
used by
complexType  EmployerDeclarationType
facets
Kind  Value  Annotation
minInclusive  0
maxInclusive  999999999999999
totalDigits  15
annotation
documentation
00015
source <xs:element name="NetOwedAmount">
 
<xs:annotation>
   
<xs:documentation>00015</xs:documentation>
 
</xs:annotation>
 
<xs:simpleType>
   
<xs:restriction base="xs:integer">
     
<xs:minInclusive value="0"/>
     
<xs:maxInclusive value="999999999999999"/>
     
<xs:totalDigits value="15"/>
   
</xs:restriction>
 
</xs:simpleType>
</xs:element>

element NewMaribelEmploymentDate
diagram DmfAOriginal_20254_p122.png
type restriction of xs:date
properties
content  simple
used by
complexType  OccupationInformationsType
facets
Kind  Value  Annotation
pattern  \d{4}-\d{2}-\d{2}
annotation
documentation
01148
source <xs:element name="NewMaribelEmploymentDate">
 
<xs:annotation>
   
<xs:documentation>01148</xs:documentation>
 
</xs:annotation>
 
<xs:simpleType>
   
<xs:restriction base="xs:date">
     
<xs:pattern value="\d{4}-\d{2}-\d{2}"/>
   
</xs:restriction>
 
</xs:simpleType>
</xs:element>

element NOSSLPASocialMaribel
diagram DmfAOriginal_20254_p123.png
type restriction of xs:integer
properties
content  simple
used by
complexType  OccupationInformationsType
facets
Kind  Value  Annotation
totalDigits  2
enumeration  1
enumeration  2
enumeration  3
enumeration  4
enumeration  5
enumeration  6
enumeration  7
enumeration  8
enumeration  9
enumeration  10
enumeration  11
annotation
documentation
00794
source <xs:element name="NOSSLPASocialMaribel">
 
<xs:annotation>
   
<xs:documentation>00794</xs:documentation>
 
</xs:annotation>
 
<xs:simpleType>
   
<xs:restriction base="xs:integer">
     
<xs:totalDigits value="2"/>
     
<xs:enumeration value="1"/>
     
<xs:enumeration value="2"/>
     
<xs:enumeration value="3"/>
     
<xs:enumeration value="4"/>
     
<xs:enumeration value="5"/>
     
<xs:enumeration value="6"/>
     
<xs:enumeration value="7"/>
     
<xs:enumeration value="8"/>
     
<xs:enumeration value="9"/>
     
<xs:enumeration value="10"/>
     
<xs:enumeration value="11"/>
   
</xs:restriction>
 
</xs:simpleType>
</xs:element>

element NOSSQuarterEndingDate
diagram DmfAOriginal_20254_p124.png
type restriction of xs:date
properties
content  simple
used by
complexType  WorkerRecordType
facets
Kind  Value  Annotation
pattern  \d{4}-\d{2}-\d{2}
annotation
documentation
00039
appinfo
Date_conversion1
source <xs:element name="NOSSQuarterEndingDate">
 
<xs:annotation>
   
<xs:documentation>00039</xs:documentation>
   
<xs:appinfo source="ConversionID">Date_conversion1</xs:appinfo>
 
</xs:annotation>
 
<xs:simpleType>
   
<xs:restriction base="xs:date">
     
<xs:pattern value="\d{4}-\d{2}-\d{2}"/>
   
</xs:restriction>
 
</xs:simpleType>
</xs:element>

element NOSSQuarterStartingDate
diagram DmfAOriginal_20254_p125.png
type restriction of xs:date
properties
content  simple
used by
complexType  WorkerRecordType
facets
Kind  Value  Annotation
pattern  \d{4}-\d{2}-\d{2}
annotation
documentation
00038
appinfo
Date_conversion1
source <xs:element name="NOSSQuarterStartingDate">
 
<xs:annotation>
   
<xs:documentation>00038</xs:documentation>
   
<xs:appinfo source="ConversionID">Date_conversion1</xs:appinfo>
 
</xs:annotation>
 
<xs:simpleType>
   
<xs:restriction base="xs:date">
     
<xs:pattern value="\d{4}-\d{2}-\d{2}"/>
   
</xs:restriction>
 
</xs:simpleType>
</xs:element>

element NOSSRegistrationNbr
diagram DmfAOriginal_20254_p126.png
type restriction of xs:integer
properties
content  simple
used by
complexType  EmployerDeclarationType
facets
Kind  Value  Annotation
minInclusive  0
maxInclusive  199999934
totalDigits  9
annotation
documentation
00011
appinfo
Noss_conversion1
appinfo
xs:nossRegistrationNbr
source <xs:element name="NOSSRegistrationNbr">
 
<xs:annotation>
   
<xs:documentation>00011</xs:documentation>
   
<xs:appinfo source="ConversionID">Noss_conversion1</xs:appinfo>
   
<xs:appinfo source="TDOType">xs:nossRegistrationNbr</xs:appinfo>
 
</xs:annotation>
 
<xs:simpleType>
   
<xs:restriction base="xs:integer">
     
<xs:minInclusive value="0"/>
     
<xs:maxInclusive value="199999934"/>
     
<xs:totalDigits value="9"/>
   
</xs:restriction>
 
</xs:simpleType>
</xs:element>

element NoticeDate
diagram DmfAOriginal_20254_p127.png
type restriction of xs:date
properties
content  simple
used by
complexType  ComplementaryIndemnityType
facets
Kind  Value  Annotation
minInclusive  1990-01-01
pattern  \d{4}-\d{2}-\d{2}
annotation
documentation
00951
source <xs:element name="NoticeDate">
 
<xs:annotation>
   
<xs:documentation>00951</xs:documentation>
 
</xs:annotation>
 
<xs:simpleType>
   
<xs:restriction base="xs:date">
     
<xs:minInclusive value="1990-01-01"/>
     
<xs:pattern value="\d{4}-\d{2}-\d{2}"/>
   
</xs:restriction>
 
</xs:simpleType>
</xs:element>

element ObligationControlInformation
diagram DmfAOriginal_20254_p128.png
type restriction of xs:string
properties
content  simple
used by
complexType  OccupationInformationsType
facets
Kind  Value  Annotation
maxLength  3
enumeration  FWT
annotation
documentation
01063
source <xs:element name="ObligationControlInformation">
 
<xs:annotation>
   
<xs:documentation>01063</xs:documentation>
 
</xs:annotation>
 
<xs:simpleType>
   
<xs:restriction base="xs:string">
     
<xs:maxLength value="3"/>
     
<xs:enumeration value="FWT"/>
   
</xs:restriction>
 
</xs:simpleType>
</xs:element>

element Occupation
diagram DmfAOriginal_20254_p129.png
type extension of OccupationType
properties
content  complex
children OccupationSequenceNbrOccupationStartingDateOccupationEndingDateJointCommissionNbrWorkingDaysSystemContractTypeRefMeanWorkingHoursWorkerStatusMeanWorkingHoursReorganisationMeasureEmploymentPromotionRetiredApprenticeshipRemunMethodPositionCodeFlyingStaffClassTenthOrTwelfthOccupationUserReferenceDaysJustificationActivityCodeLocalUnitIDShipIdStaffCodeSubsidizedMeanWorkingHoursOccupationInformationsSecondPillarInformationServiceRemunOccupationPublicServiceDataReorgMeasureInformationUsingEmployerOccupationDeduction
used by
element  WorkerRecord
annotation
documentation
90015
source <xs:element name="Occupation">
 
<xs:annotation>
   
<xs:documentation>90015</xs:documentation>
 
</xs:annotation>
 
<xs:complexType>
   
<xs:complexContent>
     
<xs:extension base="OccupationType">
       
<xs:sequence>
         
<xs:element ref="OccupationInformations" minOccurs="0"/>
         
<xs:element ref="SecondPillarInformation" minOccurs="0"/>
         
<xs:element ref="Service" minOccurs="0" maxOccurs="unbounded"/>
         
<xs:element ref="Remun" minOccurs="0" maxOccurs="unbounded"/>
         
<xs:element ref="OccupationPublicServiceData" minOccurs="0" maxOccurs="99"/>
         
<xs:element ref="ReorgMeasureInformation" minOccurs="0" maxOccurs="2"/>
         
<xs:element ref="UsingEmployer" minOccurs="0" maxOccurs="1"/>
         
<xs:element ref="OccupationDeduction" minOccurs="0" maxOccurs="unbounded"/>
       
</xs:sequence>
     
</xs:extension>
   
</xs:complexContent>
 
</xs:complexType>
</xs:element>

element OccupationDeduction
diagram DmfAOriginal_20254_p130.png
type extension of OccupationDeductionType
properties
content  complex
children DeductionCodeDeductionCalculationBasisDeductionAmountDeductionRightStartingDateManagementCostNbrMonthsReplacedINSSApplicantINSSCertificateOriginOccupationDeductionDetail
used by
element  Occupation
annotation
documentation
90109
source <xs:element name="OccupationDeduction">
 
<xs:annotation>
   
<xs:documentation>90109</xs:documentation>
 
</xs:annotation>
 
<xs:complexType>
   
<xs:complexContent>
     
<xs:extension base="OccupationDeductionType">
       
<xs:sequence>
         
<xs:element ref="OccupationDeductionDetail" minOccurs="0"/>
       
</xs:sequence>
     
</xs:extension>
   
</xs:complexContent>
 
</xs:complexType>
</xs:element>

element OccupationDeductionDetail
diagram DmfAOriginal_20254_p131.png
type OccupationDeductionDetailType
properties
content  complex
children DeductionDetailSequenceNbrWorkingRegulationsStartingDateWorkingRegulationsEndingDateAverageWorkingTimeBeforeReductionAverageWorkingTimeAfterReduction
used by
element  OccupationDeduction
annotation
documentation
90250
source <xs:element name="OccupationDeductionDetail" type="OccupationDeductionDetailType">
 
<xs:annotation>
   
<xs:documentation>90250</xs:documentation>
 
</xs:annotation>
</xs:element>

element OccupationEndingDate
diagram DmfAOriginal_20254_p132.png
type restriction of xs:date
properties
content  simple
used by
complexType  OccupationType
facets
Kind  Value  Annotation
pattern  \d{4}-\d{2}-\d{2}
annotation
documentation
00045
appinfo
Date_conversion1
source <xs:element name="OccupationEndingDate">
 
<xs:annotation>
   
<xs:documentation>00045</xs:documentation>
   
<xs:appinfo source="ConversionID">Date_conversion1</xs:appinfo>
 
</xs:annotation>
 
<xs:simpleType>
   
<xs:restriction base="xs:date">
     
<xs:pattern value="\d{4}-\d{2}-\d{2}"/>
   
</xs:restriction>
 
</xs:simpleType>
</xs:element>

element OccupationInformations
diagram DmfAOriginal_20254_p133.png
type OccupationInformationsType
properties
content  complex
children HorecaExtraPostedWorkerNOSSLPASocialMaribelHourRemunHourRemunInThousandthOfEuroSixMonthsIllnessDateFirstWeekGuaranteedSalaryNbrDaysIllnessGrossRemunAmountPSDDclExemptionSupplPensionContributionExemptionObligationControlInformationDefinitiveNominationDateNewMaribelEmploymentDatePSPContribCalcBasisDerogationCareerMeasureServiceExemptionNotionHolidayDaysNumberSectorDetailMobilityBudgetFlemishTrainingHolidayHoursNbrRegionalAidMeasureEmployabilityMeasureActivitySubSectorFlexiNotion
used by
element  Occupation
annotation
documentation
90313
source <xs:element name="OccupationInformations" type="OccupationInformationsType">
 
<xs:annotation>
   
<xs:documentation>90313</xs:documentation>
 
</xs:annotation>
</xs:element>

element OccupationPSDEndDate
diagram DmfAOriginal_20254_p134.png
type restriction of xs:date
properties
content  simple
used by
complexType  OccupationPublicServiceDataType
facets
Kind  Value  Annotation
pattern  \d{4}-\d{2}-\d{2}
annotation
documentation
00965
source <xs:element name="OccupationPSDEndDate">
 
<xs:annotation>
   
<xs:documentation>00965</xs:documentation>
 
</xs:annotation>
 
<xs:simpleType>
   
<xs:restriction base="xs:date">
     
<xs:pattern value="\d{4}-\d{2}-\d{2}"/>
   
</xs:restriction>
 
</xs:simpleType>
</xs:element>

element OccupationPSDStartDate
diagram DmfAOriginal_20254_p135.png
type restriction of xs:date
properties
content  simple
used by
complexType  OccupationPublicServiceDataType
facets
Kind  Value  Annotation
pattern  \d{4}-\d{2}-\d{2}
annotation
documentation
00964
source <xs:element name="OccupationPSDStartDate">
 
<xs:annotation>
   
<xs:documentation>00964</xs:documentation>
 
</xs:annotation>
 
<xs:simpleType>
   
<xs:restriction base="xs:date">
     
<xs:pattern value="\d{4}-\d{2}-\d{2}"/>
   
</xs:restriction>
 
</xs:simpleType>
</xs:element>

element OccupationPublicServiceData
diagram DmfAOriginal_20254_p136.png
type extension of OccupationPublicServiceDataType
properties
content  complex
children OccupationPSDStartDateOccupationPSDEndDatePublicSectorInstitutionTypePublicSectorPersonnelCategoryGradeOrFunctionOfficialLanguageAssignmentTypeFunctionNatureStatutoryRelationEndReasonScaleSalary
used by
element  Occupation
annotation
documentation
90411
source <xs:element name="OccupationPublicServiceData">
 
<xs:annotation>
   
<xs:documentation>90411</xs:documentation>
 
</xs:annotation>
 
<xs:complexType>
   
<xs:complexContent>
     
<xs:extension base="OccupationPublicServiceDataType">
       
<xs:sequence>
         
<xs:element ref="ScaleSalary" maxOccurs="99"/>
       
</xs:sequence>
     
</xs:extension>
   
</xs:complexContent>
 
</xs:complexType>
</xs:element>

element OccupationSequenceNbr
diagram DmfAOriginal_20254_p137.png
type restriction of xs:integer
properties
content  simple
used by
complexType  OccupationType
facets
Kind  Value  Annotation
minInclusive  1
maxInclusive  99
totalDigits  2
annotation
documentation
00043
source <xs:element name="OccupationSequenceNbr">
 
<xs:annotation>
   
<xs:documentation>00043</xs:documentation>
 
</xs:annotation>
 
<xs:simpleType>
   
<xs:restriction base="xs:integer">
     
<xs:minInclusive value="1"/>
     
<xs:maxInclusive value="99"/>
     
<xs:totalDigits value="2"/>
   
</xs:restriction>
 
</xs:simpleType>
</xs:element>

element OccupationStartingDate
diagram DmfAOriginal_20254_p138.png
type restriction of xs:date
properties
content  simple
used by
complexType  OccupationType
facets
Kind  Value  Annotation
pattern  \d{4}-\d{2}-\d{2}
annotation
documentation
00044
appinfo
Date_conversion1
source <xs:element name="OccupationStartingDate">
 
<xs:annotation>
   
<xs:documentation>00044</xs:documentation>
   
<xs:appinfo source="ConversionID">Date_conversion1</xs:appinfo>
 
</xs:annotation>
 
<xs:simpleType>
   
<xs:restriction base="xs:date">
     
<xs:pattern value="\d{4}-\d{2}-\d{2}"/>
   
</xs:restriction>
 
</xs:simpleType>
</xs:element>

element OccupationUserReference
diagram DmfAOriginal_20254_p139.png
type restriction of xs:string
properties
content  simple
used by
complexType  OccupationType
facets
Kind  Value  Annotation
maxLength  20
annotation
documentation
00617
source <xs:element name="OccupationUserReference">
 
<xs:annotation>
   
<xs:documentation>00617</xs:documentation>
 
</xs:annotation>
 
<xs:simpleType>
   
<xs:restriction base="xs:string">
     
<xs:maxLength value="20"/>
   
</xs:restriction>
 
</xs:simpleType>
</xs:element>

element OfficialLanguage
diagram DmfAOriginal_20254_p140.png
type restriction of xs:integer
properties
content  simple
used by
complexTypes  OccupationPublicServiceDataTypeSecondPillarInformationType
facets
Kind  Value  Annotation
minInclusive  1
maxInclusive  3
totalDigits  1
annotation
documentation
00966
source <xs:element name="OfficialLanguage">
 
<xs:annotation>
   
<xs:documentation>00966</xs:documentation>
 
</xs:annotation>
 
<xs:simpleType>
   
<xs:restriction base="xs:integer">
     
<xs:minInclusive value="1"/>
     
<xs:maxInclusive value="3"/>
     
<xs:totalDigits value="1"/>
   
</xs:restriction>
 
</xs:simpleType>
</xs:element>

element PecuniarySeniorityStartDate
diagram DmfAOriginal_20254_p141.png
type restriction of xs:gYearMonth
properties
content  simple
used by
complexType  ScaleSalaryType
facets
Kind  Value  Annotation
pattern  \d{4}-\d{2}
annotation
documentation
00972
source <xs:element name="PecuniarySeniorityStartDate">
 
<xs:annotation>
   
<xs:documentation>00972</xs:documentation>
 
</xs:annotation>
 
<xs:simpleType>
   
<xs:restriction base="xs:gYearMonth">
     
<xs:pattern value="\d{4}-\d{2}"/>
   
</xs:restriction>
 
</xs:simpleType>
</xs:element>

element PercentagePaid
diagram DmfAOriginal_20254_p142.png
type restriction of xs:integer
properties
content  simple
used by
complexType  RemunType
facets
Kind  Value  Annotation
minInclusive  10000
maxInclusive  15000
totalDigits  5
annotation
documentation
00069
source <xs:element name="PercentagePaid">
 
<xs:annotation>
   
<xs:documentation>00069</xs:documentation>
 
</xs:annotation>
 
<xs:simpleType>
   
<xs:restriction base="xs:integer">
     
<xs:minInclusive value="10000"/>
     
<xs:maxInclusive value="15000"/>
     
<xs:totalDigits value="5"/>
   
</xs:restriction>
 
</xs:simpleType>
</xs:element>

element PositionCode
diagram DmfAOriginal_20254_p143.png
type restriction of xs:integer
properties
content  simple
used by
complexType  OccupationType
facets
Kind  Value  Annotation
minInclusive  0
maxInclusive  99
totalDigits  2
annotation
documentation
00057
source <xs:element name="PositionCode">
 
<xs:annotation>
   
<xs:documentation>00057</xs:documentation>
 
</xs:annotation>
 
<xs:simpleType>
   
<xs:restriction base="xs:integer">
     
<xs:minInclusive value="0"/>
     
<xs:maxInclusive value="99"/>
     
<xs:totalDigits value="2"/>
   
</xs:restriction>
 
</xs:simpleType>
</xs:element>

element PostBox
diagram DmfAOriginal_20254_p144.png
type restriction of xs:string
properties
content  simple
used by
complexType  AddressType
facets
Kind  Value  Annotation
maxLength  4
annotation
documentation
00519
source <xs:element name="PostBox">
 
<xs:annotation>
   
<xs:documentation>00519</xs:documentation>
 
</xs:annotation>
 
<xs:simpleType>
   
<xs:restriction base="xs:string">
     
<xs:maxLength value="4"/>
   
</xs:restriction>
 
</xs:simpleType>
</xs:element>

element PostedWorker
diagram DmfAOriginal_20254_p145.png
type restriction of xs:string
properties
content  simple
used by
complexType  OccupationInformationsType
facets
Kind  Value  Annotation
maxLength  1
enumeration  1
enumeration  2
annotation
documentation
00893
source <xs:element name="PostedWorker">
 
<xs:annotation>
   
<xs:documentation>00893</xs:documentation>
 
</xs:annotation>
 
<xs:simpleType>
   
<xs:restriction base="xs:string">
     
<xs:maxLength value="1"/>
     
<xs:enumeration value="1"/>
     
<xs:enumeration value="2"/>
   
</xs:restriction>
 
</xs:simpleType>
</xs:element>

element PSDDclExemption
diagram DmfAOriginal_20254_p146.png
type restriction of xs:string
properties
content  simple
used by
complexType  OccupationInformationsType
facets
Kind  Value  Annotation
maxLength  1
enumeration  1
annotation
documentation
01012
source <xs:element name="PSDDclExemption">
 
<xs:annotation>
   
<xs:documentation>01012</xs:documentation>
 
</xs:annotation>
 
<xs:simpleType>
   
<xs:restriction base="xs:string">
     
<xs:maxLength value="1"/>
     
<xs:enumeration value="1"/>
   
</xs:restriction>
 
</xs:simpleType>
</xs:element>

element PSPContribCalcBasisDerogation
diagram DmfAOriginal_20254_p147.png
type restriction of xs:string
properties
content  simple
used by
complexType  OccupationInformationsType
facets
Kind  Value  Annotation
maxLength  1
enumeration  1
enumeration  2
annotation
documentation
01176
source <xs:element name="PSPContribCalcBasisDerogation">
 
<xs:annotation>
   
<xs:documentation>01176</xs:documentation>
 
</xs:annotation>
 
<xs:simpleType>
   
<xs:restriction base="xs:string">
     
<xs:maxLength value="1"/>
     
<xs:enumeration value="1"/>
     
<xs:enumeration value="2"/>
   
</xs:restriction>
 
</xs:simpleType>
</xs:element>

element PublicSectorInstitutionType
diagram DmfAOriginal_20254_p148.png
type restriction of xs:integer
properties
content  simple
used by
complexType  OccupationPublicServiceDataType
facets
Kind  Value  Annotation
totalDigits  2
annotation
documentation
00961
source <xs:element name="PublicSectorInstitutionType">
 
<xs:annotation>
   
<xs:documentation>00961</xs:documentation>
 
</xs:annotation>
 
<xs:simpleType>
   
<xs:restriction base="xs:integer">
     
<xs:totalDigits value="2"/>
   
</xs:restriction>
 
</xs:simpleType>
</xs:element>

element PublicSectorPersonnelCategory
diagram DmfAOriginal_20254_p149.png
type restriction of xs:integer
properties
content  simple
used by
complexType  OccupationPublicServiceDataType
facets
Kind  Value  Annotation
totalDigits  2
annotation
documentation
00962
source <xs:element name="PublicSectorPersonnelCategory">
 
<xs:annotation>
   
<xs:documentation>00962</xs:documentation>
 
</xs:annotation>
 
<xs:simpleType>
   
<xs:restriction base="xs:integer">
     
<xs:totalDigits value="2"/>
   
</xs:restriction>
 
</xs:simpleType>
</xs:element>

element Quarter
diagram DmfAOriginal_20254_p150.png
type restriction of xs:integer
properties
content  simple
used by
complexType  EmployerDeclarationType
facets
Kind  Value  Annotation
minInclusive  20031
totalDigits  5
pattern  \d{4}(1|2|3|4)
annotation
documentation
00013
appinfo
xs:yearQuarter
source <xs:element name="Quarter">
 
<xs:annotation>
   
<xs:documentation>00013</xs:documentation>
   
<xs:appinfo source="TDOType">xs:yearQuarter</xs:appinfo>
 
</xs:annotation>
 
<xs:simpleType>
   
<xs:restriction base="xs:integer">
     
<xs:minInclusive value="20031"/>
     
<xs:totalDigits value="5"/>
     
<xs:pattern value="\d{4}(1|2|3|4)"/>
   
</xs:restriction>
 
</xs:simpleType>
</xs:element>

element ReducedScaleSalaryNotion
diagram DmfAOriginal_20254_p151.png
type restriction of xs:string
properties
content  simple
used by
complexType  ScaleSalaryType
facets
Kind  Value  Annotation
maxLength  1
enumeration  1
annotation
documentation
01235
source <xs:element name="ReducedScaleSalaryNotion">
 
<xs:annotation>
   
<xs:documentation>01235</xs:documentation>
 
</xs:annotation>
 
<xs:simpleType>
   
<xs:restriction base="xs:string">
     
<xs:maxLength value="1"/>
     
<xs:enumeration value="1"/>
   
</xs:restriction>
 
</xs:simpleType>
</xs:element>

element Reference
diagram DmfAOriginal_20254_p152.png
type ReferenceType
properties
content  complex
children ReferenceTypeReferenceOriginReferenceNbr
used by
element  Form
annotation
documentation
90082
source <xs:element name="Reference" type="ReferenceType">
 
<xs:annotation>
   
<xs:documentation>90082</xs:documentation>
 
</xs:annotation>
</xs:element>

element ReferenceNbr
diagram DmfAOriginal_20254_p153.png
type restriction of xs:string
properties
content  simple
used by
complexType  ReferenceType
facets
Kind  Value  Annotation
minLength  1
maxLength  20
annotation
documentation
00222
appinfo
TicketNumber_conversion1
source <xs:element name="ReferenceNbr">
 
<xs:annotation>
   
<xs:documentation>00222</xs:documentation>
   
<xs:appinfo source="ConversionID">TicketNumber_conversion1</xs:appinfo>
 
</xs:annotation>
 
<xs:simpleType>
   
<xs:restriction base="xs:string">
     
<xs:minLength value="1"/>
     
<xs:maxLength value="20"/>
   
</xs:restriction>
 
</xs:simpleType>
</xs:element>

element ReferenceOrigin
diagram DmfAOriginal_20254_p154.png
type restriction of xs:integer
properties
content  simple
used by
complexType  ReferenceType
facets
Kind  Value  Annotation
totalDigits  1
enumeration  1
annotation
documentation
00298
source <xs:element name="ReferenceOrigin">
 
<xs:annotation>
   
<xs:documentation>00298</xs:documentation>
 
</xs:annotation>
 
<xs:simpleType>
   
<xs:restriction base="xs:integer">
     
<xs:totalDigits value="1"/>
     
<xs:enumeration value="1"/>
   
</xs:restriction>
 
</xs:simpleType>
</xs:element>

element ReferenceType
diagram DmfAOriginal_20254_p155.png
type restriction of xs:integer
properties
content  simple
used by
complexType  ReferenceType
facets
Kind  Value  Annotation
totalDigits  2
enumeration  1
annotation
documentation
00221
source <xs:element name="ReferenceType">
 
<xs:annotation>
   
<xs:documentation>00221</xs:documentation>
 
</xs:annotation>
 
<xs:simpleType>
   
<xs:restriction base="xs:integer">
     
<xs:totalDigits value="2"/>
     
<xs:enumeration value="1"/>
   
</xs:restriction>
 
</xs:simpleType>
</xs:element>

element ReferenceYearMonth
diagram DmfAOriginal_20254_p156.png
type restriction of xs:string
properties
content  simple
used by
complexType  SecondPillarInformationType
facets
Kind  Value  Annotation
maxLength  7
annotation
documentation
01219
source <xs:element name="ReferenceYearMonth">
 
<xs:annotation>
   
<xs:documentation>01219</xs:documentation>
 
</xs:annotation>
 
<xs:simpleType>
   
<xs:restriction base="xs:string">
     
<xs:maxLength value="7"/>
   
</xs:restriction>
 
</xs:simpleType>
</xs:element>

element RefMeanWorkingHours
diagram DmfAOriginal_20254_p157.png
type restriction of xs:integer
properties
content  simple
used by
complexType  OccupationType
facets
Kind  Value  Annotation
minInclusive  1
maxInclusive  6000
totalDigits  4
annotation
documentation
00049
appinfo
HoursCount_conversion1
source <xs:element name="RefMeanWorkingHours">
 
<xs:annotation>
   
<xs:documentation>00049</xs:documentation>
   
<xs:appinfo source="ConversionID">HoursCount_conversion1</xs:appinfo>
 
</xs:annotation>
 
<xs:simpleType>
   
<xs:restriction base="xs:integer">
     
<xs:minInclusive value="1"/>
     
<xs:maxInclusive value="6000"/>
     
<xs:totalDigits value="4"/>
   
</xs:restriction>
 
</xs:simpleType>
</xs:element>

element RefNbrDays
diagram DmfAOriginal_20254_p158.png
type restriction of xs:integer
properties
content  simple
used by
complexType  DismissedStatutoryWorkerContributionType
facets
Kind  Value  Annotation
minInclusive  1
maxInclusive  624
totalDigits  3
annotation
documentation
00073
source <xs:element name="RefNbrDays">
 
<xs:annotation>
   
<xs:documentation>00073</xs:documentation>
 
</xs:annotation>
 
<xs:simpleType>
   
<xs:restriction base="xs:integer">
     
<xs:minInclusive value="1"/>
     
<xs:maxInclusive value="624"/>
     
<xs:totalDigits value="3"/>
   
</xs:restriction>
 
</xs:simpleType>
</xs:element>

element RegionalAidMeasure
diagram DmfAOriginal_20254_p159.png
type restriction of xs:string
properties
content  simple
used by
complexType  OccupationInformationsType
facets
Kind  Value  Annotation
maxLength  2
enumeration  B
annotation
documentation
01237
source <xs:element name="RegionalAidMeasure">
 
<xs:annotation>
   
<xs:documentation>01237</xs:documentation>
 
</xs:annotation>
 
<xs:simpleType>
   
<xs:restriction base="xs:string">
     
<xs:maxLength value="2"/>
     
<xs:enumeration value="B"/>
   
</xs:restriction>
 
</xs:simpleType>
</xs:element>

element Remun
diagram DmfAOriginal_20254_p160.png
type RemunType
properties
content  complex
children RemunSequenceNbrRemunCodeBonusPaymentFrequencyPercentagePaidRemunAmount
used by
element  Occupation
annotation
documentation
90019
source <xs:element name="Remun" type="RemunType">
 
<xs:annotation>
   
<xs:documentation>90019</xs:documentation>
 
</xs:annotation>
</xs:element>

element RemunAmount
diagram DmfAOriginal_20254_p161.png
type restriction of xs:integer
properties
content  simple
used by
complexType  RemunType
facets
Kind  Value  Annotation
minInclusive  0
maxInclusive  99999999999
totalDigits  11
annotation
documentation
00070
source <xs:element name="RemunAmount">
 
<xs:annotation>
   
<xs:documentation>00070</xs:documentation>
 
</xs:annotation>
 
<xs:simpleType>
   
<xs:restriction base="xs:integer">
     
<xs:minInclusive value="0"/>
     
<xs:maxInclusive value="99999999999"/>
     
<xs:totalDigits value="11"/>
   
</xs:restriction>
 
</xs:simpleType>
</xs:element>

element RemunCode
diagram DmfAOriginal_20254_p162.png
type restriction of xs:integer
properties
content  simple
used by
complexType  RemunType
facets
Kind  Value  Annotation
minInclusive  0
maxInclusive  999
totalDigits  3
annotation
documentation
00067
source <xs:element name="RemunCode">
 
<xs:annotation>
   
<xs:documentation>00067</xs:documentation>
 
</xs:annotation>
 
<xs:simpleType>
   
<xs:restriction base="xs:integer">
     
<xs:minInclusive value="0"/>
     
<xs:maxInclusive value="999"/>
     
<xs:totalDigits value="3"/>
   
</xs:restriction>
 
</xs:simpleType>
</xs:element>

element RemunMethod
diagram DmfAOriginal_20254_p163.png
type restriction of xs:integer
properties
content  simple
used by
complexType  OccupationType
facets
Kind  Value  Annotation
minInclusive  1
maxInclusive  3
totalDigits  1
annotation
documentation
00056
source <xs:element name="RemunMethod">
 
<xs:annotation>
   
<xs:documentation>00056</xs:documentation>
 
</xs:annotation>
 
<xs:simpleType>
   
<xs:restriction base="xs:integer">
     
<xs:minInclusive value="1"/>
     
<xs:maxInclusive value="3"/>
     
<xs:totalDigits value="1"/>
   
</xs:restriction>
 
</xs:simpleType>
</xs:element>

element RemunSequenceNbr
diagram DmfAOriginal_20254_p164.png
type restriction of xs:integer
properties
content  simple
used by
complexType  RemunType
facets
Kind  Value  Annotation
minInclusive  1
maxInclusive  99
totalDigits  2
annotation
documentation
00066
source <xs:element name="RemunSequenceNbr">
 
<xs:annotation>
   
<xs:documentation>00066</xs:documentation>
 
</xs:annotation>
 
<xs:simpleType>
   
<xs:restriction base="xs:integer">
     
<xs:minInclusive value="1"/>
     
<xs:maxInclusive value="99"/>
     
<xs:totalDigits value="2"/>
   
</xs:restriction>
 
</xs:simpleType>
</xs:element>

element ReorganisationMeasure
diagram DmfAOriginal_20254_p165.png
type restriction of xs:integer
properties
content  simple
used by
complexTypes  OccupationTypeReorgMeasureInformationType
facets
Kind  Value  Annotation
totalDigits  3
enumeration  1
enumeration  2
enumeration  3
enumeration  4
enumeration  5
enumeration  6
enumeration  7
enumeration  8
enumeration  501
enumeration  502
enumeration  503
enumeration  504
enumeration  505
enumeration  506
enumeration  507
enumeration  508
enumeration  509
enumeration  510
enumeration  511
enumeration  512
enumeration  513
enumeration  514
enumeration  515
enumeration  516
enumeration  517
enumeration  520
enumeration  522
enumeration  523
enumeration  531
enumeration  541
enumeration  542
enumeration  543
enumeration  544
enumeration  545
enumeration  546
enumeration  551
enumeration  552
enumeration  553
enumeration  554
enumeration  567
enumeration  568
enumeration  578
enumeration  579
enumeration  584
enumeration  585
enumeration  599
enumeration  701
enumeration  702
annotation
documentation
00051
source <xs:element name="ReorganisationMeasure">
 
<xs:annotation>
   
<xs:documentation>00051</xs:documentation>
 
</xs:annotation>
 
<xs:simpleType>
   
<xs:restriction base="xs:integer">
     
<xs:totalDigits value="3"/>
     
<xs:enumeration value="1"/>
     
<xs:enumeration value="2"/>
     
<xs:enumeration value="3"/>
     
<xs:enumeration value="4"/>
     
<xs:enumeration value="5"/>
     
<xs:enumeration value="6"/>
     
<xs:enumeration value="7"/>
     
<xs:enumeration value="8"/>
     
<xs:enumeration value="501"/>
     
<xs:enumeration value="502"/>
     
<xs:enumeration value="503"/>
     
<xs:enumeration value="504"/>
     
<xs:enumeration value="505"/>
     
<xs:enumeration value="506"/>
     
<xs:enumeration value="507"/>
     
<xs:enumeration value="508"/>
     
<xs:enumeration value="509"/>
     
<xs:enumeration value="510"/>
     
<xs:enumeration value="511"/>
     
<xs:enumeration value="512"/>
     
<xs:enumeration value="513"/>
     
<xs:enumeration value="514"/>
     
<xs:enumeration value="515"/>
     
<xs:enumeration value="516"/>
     
<xs:enumeration value="517"/>
     
<xs:enumeration value="520"/>
     
<xs:enumeration value="522"/>
     
<xs:enumeration value="523"/>
     
<xs:enumeration value="531"/>
     
<xs:enumeration value="541"/>
     
<xs:enumeration value="542"/>
     
<xs:enumeration value="543"/>
     
<xs:enumeration value="544"/>
     
<xs:enumeration value="545"/>
     
<xs:enumeration value="546"/>
     
<xs:enumeration value="551"/>
     
<xs:enumeration value="552"/>
     
<xs:enumeration value="553"/>
     
<xs:enumeration value="554"/>
     
<xs:enumeration value="567"/>
     
<xs:enumeration value="568"/>
     
<xs:enumeration value="578"/>
     
<xs:enumeration value="579"/>
     
<xs:enumeration value="584"/>
     
<xs:enumeration value="585"/>
     
<xs:enumeration value="599"/>
     
<xs:enumeration value="701"/>
     
<xs:enumeration value="702"/>
   
</xs:restriction>
 
</xs:simpleType>
</xs:element>

element ReorganisationMeasurePercentage
diagram DmfAOriginal_20254_p166.png
type restriction of xs:integer
properties
content  simple
used by
complexType  ReorgMeasureInformationType
facets
Kind  Value  Annotation
minInclusive  1
maxInclusive  9999
totalDigits  4
annotation
documentation
01030
source <xs:element name="ReorganisationMeasurePercentage">
 
<xs:annotation>
   
<xs:documentation>01030</xs:documentation>
 
</xs:annotation>
 
<xs:simpleType>
   
<xs:restriction base="xs:integer">
     
<xs:minInclusive value="1"/>
     
<xs:maxInclusive value="9999"/>
     
<xs:totalDigits value="4"/>
   
</xs:restriction>
 
</xs:simpleType>
</xs:element>

element ReorgMeasureInformation
diagram DmfAOriginal_20254_p167.png
type ReorgMeasureInformationType
properties
content  complex
children ReorganisationMeasureReorganisationMeasurePercentage
used by
element  Occupation
annotation
documentation
90438
source <xs:element name="ReorgMeasureInformation" type="ReorgMeasureInformationType">
 
<xs:annotation>
   
<xs:documentation>90438</xs:documentation>
 
</xs:annotation>
</xs:element>

element ReplacedINSS
diagram DmfAOriginal_20254_p168.png
type restriction of xs:integer
properties
content  simple
used by
complexTypes  OccupationDeductionTypeWorkerDeductionType
facets
Kind  Value  Annotation
totalDigits  11
pattern  [0]|\d{11}
annotation
documentation
00092
appinfo
xs:inss
source <xs:element name="ReplacedINSS">
 
<xs:annotation>
   
<xs:documentation>00092</xs:documentation>
   
<xs:appinfo source="TDOType">xs:inss</xs:appinfo>
 
</xs:annotation>
 
<xs:simpleType>
   
<xs:restriction base="xs:integer">
     
<xs:totalDigits value="11"/>
     
<xs:pattern value="[0]|\d{11}"/>
   
</xs:restriction>
 
</xs:simpleType>
</xs:element>

element ReplacementAccordanceWCCNotion
diagram DmfAOriginal_20254_p169.png
type restriction of xs:string
properties
content  simple
used by
complexType  ComplementaryIndemnityType
facets
Kind  Value  Annotation
maxLength  1
enumeration  0
enumeration  1
enumeration  9
annotation
documentation
00827
source <xs:element name="ReplacementAccordanceWCCNotion">
 
<xs:annotation>
   
<xs:documentation>00827</xs:documentation>
 
</xs:annotation>
 
<xs:simpleType>
   
<xs:restriction base="xs:string">
     
<xs:maxLength value="1"/>
     
<xs:enumeration value="0"/>
     
<xs:enumeration value="1"/>
     
<xs:enumeration value="9"/>
   
</xs:restriction>
 
</xs:simpleType>
</xs:element>

element ResumptionOfWorkMeasure
diagram DmfAOriginal_20254_p170.png
type restriction of xs:string
properties
content  simple
used by
complexType  ComplementaryIndemnityType
facets
Kind  Value  Annotation
maxLength  1
enumeration  0
enumeration  1
enumeration  9
annotation
documentation
00853
source <xs:element name="ResumptionOfWorkMeasure">
 
<xs:annotation>
   
<xs:documentation>00853</xs:documentation>
 
</xs:annotation>
 
<xs:simpleType>
   
<xs:restriction base="xs:string">
     
<xs:maxLength value="1"/>
     
<xs:enumeration value="0"/>
     
<xs:enumeration value="1"/>
     
<xs:enumeration value="9"/>
   
</xs:restriction>
 
</xs:simpleType>
</xs:element>

element Retired
diagram DmfAOriginal_20254_p171.png
type restriction of xs:integer
properties
content  simple
used by
complexType  OccupationType
facets
Kind  Value  Annotation
minInclusive  0
maxInclusive  1
totalDigits  1
annotation
documentation
00054
source <xs:element name="Retired">
 
<xs:annotation>
   
<xs:documentation>00054</xs:documentation>
 
</xs:annotation>
 
<xs:simpleType>
   
<xs:restriction base="xs:integer">
     
<xs:minInclusive value="0"/>
     
<xs:maxInclusive value="1"/>
     
<xs:totalDigits value="1"/>
   
</xs:restriction>
 
</xs:simpleType>
</xs:element>

element SalaryScaleReference
diagram DmfAOriginal_20254_p172.png
type restriction of xs:integer
properties
content  simple
used by
complexType  ScaleSalaryType
facets
Kind  Value  Annotation
minInclusive  1
maxInclusive  999999999999
totalDigits  12
annotation
documentation
00973
source <xs:element name="SalaryScaleReference">
 
<xs:annotation>
   
<xs:documentation>00973</xs:documentation>
 
</xs:annotation>
 
<xs:simpleType>
   
<xs:restriction base="xs:integer">
     
<xs:minInclusive value="1"/>
     
<xs:maxInclusive value="999999999999"/>
     
<xs:totalDigits value="12"/>
   
</xs:restriction>
 
</xs:simpleType>
</xs:element>

element ScaleSalary
diagram DmfAOriginal_20254_p173.png
type extension of ScaleSalaryType
properties
content  complex
children ScaleSalaryStartDateScaleSalaryEndDatePecuniarySeniorityStartDateSalaryScaleReferenceScaleSalaryAmountWeekHoursNbrScaleSalaryWeekHoursNbrReducedScaleSalaryNotionAdditionalScaleSalary
used by
element  OccupationPublicServiceData
annotation
documentation
90412
source <xs:element name="ScaleSalary">
 
<xs:annotation>
   
<xs:documentation>90412</xs:documentation>
 
</xs:annotation>
 
<xs:complexType>
   
<xs:complexContent>
     
<xs:extension base="ScaleSalaryType">
       
<xs:sequence>
         
<xs:element ref="AdditionalScaleSalary" minOccurs="0" maxOccurs="99"/>
       
</xs:sequence>
     
</xs:extension>
   
</xs:complexContent>
 
</xs:complexType>
</xs:element>

element ScaleSalaryAmount
diagram DmfAOriginal_20254_p174.png
type restriction of xs:integer
properties
content  simple
used by
complexType  ScaleSalaryType
facets
Kind  Value  Annotation
minInclusive  1
maxInclusive  99999999999
totalDigits  11
annotation
documentation
00974
source <xs:element name="ScaleSalaryAmount">
 
<xs:annotation>
   
<xs:documentation>00974</xs:documentation>
 
</xs:annotation>
 
<xs:simpleType>
   
<xs:restriction base="xs:integer">
     
<xs:minInclusive value="1"/>
     
<xs:maxInclusive value="99999999999"/>
     
<xs:totalDigits value="11"/>
   
</xs:restriction>
 
</xs:simpleType>
</xs:element>

element ScaleSalaryEndDate
diagram DmfAOriginal_20254_p175.png
type restriction of xs:date
properties
content  simple
used by
complexType  ScaleSalaryType
facets
Kind  Value  Annotation
pattern  \d{4}-\d{2}-\d{2}
annotation
documentation
00971
source <xs:element name="ScaleSalaryEndDate">
 
<xs:annotation>
   
<xs:documentation>00971</xs:documentation>
 
</xs:annotation>
 
<xs:simpleType>
   
<xs:restriction base="xs:date">
     
<xs:pattern value="\d{4}-\d{2}-\d{2}"/>
   
</xs:restriction>
 
</xs:simpleType>
</xs:element>

element ScaleSalaryStartDate
diagram DmfAOriginal_20254_p176.png
type restriction of xs:date
properties
content  simple
used by
complexType  ScaleSalaryType
facets
Kind  Value  Annotation
pattern  \d{4}-\d{2}-\d{2}
annotation
documentation
00970
source <xs:element name="ScaleSalaryStartDate">
 
<xs:annotation>
   
<xs:documentation>00970</xs:documentation>
 
</xs:annotation>
 
<xs:simpleType>
   
<xs:restriction base="xs:date">
     
<xs:pattern value="\d{4}-\d{2}-\d{2}"/>
   
</xs:restriction>
 
</xs:simpleType>
</xs:element>

element ScaleSalaryWeekHoursNbr
diagram DmfAOriginal_20254_p177.png
type restriction of xs:integer
properties
content  simple
used by
complexType  ScaleSalaryType
facets
Kind  Value  Annotation
minInclusive  1
maxInclusive  4800
totalDigits  4
annotation
documentation
00976
source <xs:element name="ScaleSalaryWeekHoursNbr">
 
<xs:annotation>
   
<xs:documentation>00976</xs:documentation>
 
</xs:annotation>
 
<xs:simpleType>
   
<xs:restriction base="xs:integer">
     
<xs:minInclusive value="1"/>
     
<xs:maxInclusive value="4800"/>
     
<xs:totalDigits value="4"/>
   
</xs:restriction>
 
</xs:simpleType>
</xs:element>

element SecondPillarInformation
diagram DmfAOriginal_20254_p178.png
type SecondPillarInformationType
properties
content  complex
children ReferenceYearMonthMonthlyScaleSalaryMonthlyAdditionalScaleSalaryMonthlyHomeIndemnityOfficialLanguage
used by
element  Occupation
annotation
documentation
90172
source <xs:element name="SecondPillarInformation" type="SecondPillarInformationType">
 
<xs:annotation>
   
<xs:documentation>90172</xs:documentation>
 
</xs:annotation>
</xs:element>

element SectorDetail
diagram DmfAOriginal_20254_p179.png
type restriction of xs:integer
properties
content  simple
used by
complexType  OccupationInformationsType
facets
Kind  Value  Annotation
totalDigits  4
annotation
documentation
01215
source <xs:element name="SectorDetail">
 
<xs:annotation>
   
<xs:documentation>01215</xs:documentation>
 
</xs:annotation>
 
<xs:simpleType>
   
<xs:restriction base="xs:integer">
     
<xs:totalDigits value="4"/>
   
</xs:restriction>
 
</xs:simpleType>
</xs:element>

element Service
diagram DmfAOriginal_20254_p180.png
type ServiceType
properties
content  complex
children ServiceSequenceNbrServiceCodeServiceNbrDaysServiceNbrHoursFlightNbrMinutes
used by
element  Occupation
annotation
documentation
90018
source <xs:element name="Service" type="ServiceType">
 
<xs:annotation>
   
<xs:documentation>90018</xs:documentation>
 
</xs:annotation>
</xs:element>

element ServiceCode
diagram DmfAOriginal_20254_p181.png
type restriction of xs:integer
properties
content  simple
used by
complexType  ServiceType
facets
Kind  Value  Annotation
minInclusive  0
maxInclusive  999
totalDigits  3
annotation
documentation
00062
source <xs:element name="ServiceCode">
 
<xs:annotation>
   
<xs:documentation>00062</xs:documentation>
 
</xs:annotation>
 
<xs:simpleType>
   
<xs:restriction base="xs:integer">
     
<xs:minInclusive value="0"/>
     
<xs:maxInclusive value="999"/>
     
<xs:totalDigits value="3"/>
   
</xs:restriction>
 
</xs:simpleType>
</xs:element>

element ServiceExemptionNotion
diagram DmfAOriginal_20254_p182.png
type restriction of xs:string
properties
content  simple
used by
complexTypes  ComplementaryIndemnityTypeOccupationInformationsType
facets
Kind  Value  Annotation
maxLength  1
enumeration  0
enumeration  1
enumeration  2
enumeration  3
enumeration  4
enumeration  5
enumeration  6
enumeration  7
enumeration  8
enumeration  9
annotation
documentation
00826
source <xs:element name="ServiceExemptionNotion">
 
<xs:annotation>
   
<xs:documentation>00826</xs:documentation>
 
</xs:annotation>
 
<xs:simpleType>
   
<xs:restriction base="xs:string">
     
<xs:maxLength value="1"/>
     
<xs:enumeration value="0"/>
     
<xs:enumeration value="1"/>
     
<xs:enumeration value="2"/>
     
<xs:enumeration value="3"/>
     
<xs:enumeration value="4"/>
     
<xs:enumeration value="5"/>
     
<xs:enumeration value="6"/>
     
<xs:enumeration value="7"/>
     
<xs:enumeration value="8"/>
     
<xs:enumeration value="9"/>
   
</xs:restriction>
 
</xs:simpleType>
</xs:element>

element ServiceExemptionStartDate
diagram DmfAOriginal_20254_p183.png
type restriction of xs:date
properties
content  simple
used by
complexType  ActivationInformationType
facets
Kind  Value  Annotation
pattern  \d{4}-\d{2}-\d{2}
annotation
documentation
01191
source <xs:element name="ServiceExemptionStartDate">
 
<xs:annotation>
   
<xs:documentation>01191</xs:documentation>
 
</xs:annotation>
 
<xs:simpleType>
   
<xs:restriction base="xs:date">
     
<xs:pattern value="\d{4}-\d{2}-\d{2}"/>
   
</xs:restriction>
 
</xs:simpleType>
</xs:element>

element ServiceNbrDays
diagram DmfAOriginal_20254_p184.png
type restriction of xs:integer
properties
content  simple
used by
complexType  ServiceType
facets
Kind  Value  Annotation
minInclusive  1
maxInclusive  36600
totalDigits  5
annotation
documentation
00063
source <xs:element name="ServiceNbrDays">
 
<xs:annotation>
   
<xs:documentation>00063</xs:documentation>
 
</xs:annotation>
 
<xs:simpleType>
   
<xs:restriction base="xs:integer">
     
<xs:minInclusive value="1"/>
     
<xs:maxInclusive value="36600"/>
     
<xs:totalDigits value="5"/>
   
</xs:restriction>
 
</xs:simpleType>
</xs:element>

element ServiceNbrHours
diagram DmfAOriginal_20254_p185.png
type restriction of xs:integer
properties
content  simple
used by
complexType  ServiceType
facets
Kind  Value  Annotation
minInclusive  1
maxInclusive  9999999
totalDigits  7
annotation
documentation
00064
source <xs:element name="ServiceNbrHours">
 
<xs:annotation>
   
<xs:documentation>00064</xs:documentation>
 
</xs:annotation>
 
<xs:simpleType>
   
<xs:restriction base="xs:integer">
     
<xs:minInclusive value="1"/>
     
<xs:maxInclusive value="9999999"/>
     
<xs:totalDigits value="7"/>
   
</xs:restriction>
 
</xs:simpleType>
</xs:element>

element ServiceSequenceNbr
diagram DmfAOriginal_20254_p186.png
type restriction of xs:integer
properties
content  simple
used by
complexType  ServiceType
facets
Kind  Value  Annotation
minInclusive  1
maxInclusive  99
totalDigits  2
annotation
documentation
00061
source <xs:element name="ServiceSequenceNbr">
 
<xs:annotation>
   
<xs:documentation>00061</xs:documentation>
 
</xs:annotation>
 
<xs:simpleType>
   
<xs:restriction base="xs:integer">
     
<xs:minInclusive value="1"/>
     
<xs:maxInclusive value="99"/>
     
<xs:totalDigits value="2"/>
   
</xs:restriction>
 
</xs:simpleType>
</xs:element>

element ShipId
diagram DmfAOriginal_20254_p187.png
type restriction of xs:integer
properties
content  simple
used by
complexType  OccupationType
facets
Kind  Value  Annotation
totalDigits  7
annotation
documentation
01195
source <xs:element name="ShipId">
 
<xs:annotation>
   
<xs:documentation>01195</xs:documentation>
 
</xs:annotation>
 
<xs:simpleType>
   
<xs:restriction base="xs:integer">
     
<xs:totalDigits value="7"/>
   
</xs:restriction>
 
</xs:simpleType>
</xs:element>

element SIS
diagram DmfAOriginal_20254_p188.png
type restriction of xs:integer
properties
content  simple
used by
complexType  NaturalPersonType
facets
Kind  Value  Annotation
minInclusive  0
maxInclusive  9999999999
totalDigits  10
annotation
documentation
00167
source <xs:element name="SIS">
 
<xs:annotation>
   
<xs:documentation>00167</xs:documentation>
 
</xs:annotation>
 
<xs:simpleType>
   
<xs:restriction base="xs:integer">
     
<xs:minInclusive value="0"/>
     
<xs:maxInclusive value="9999999999"/>
     
<xs:totalDigits value="10"/>
   
</xs:restriction>
 
</xs:simpleType>
</xs:element>

element SixMonthsIllnessDate
diagram DmfAOriginal_20254_p189.png
type restriction of xs:date
properties
content  simple
used by
complexType  OccupationInformationsType
facets
Kind  Value  Annotation
pattern  \d{4}-\d{2}-\d{2}
annotation
documentation
00728
source <xs:element name="SixMonthsIllnessDate">
 
<xs:annotation>
   
<xs:documentation>00728</xs:documentation>
 
</xs:annotation>
 
<xs:simpleType>
   
<xs:restriction base="xs:date">
     
<xs:pattern value="\d{4}-\d{2}-\d{2}"/>
   
</xs:restriction>
 
</xs:simpleType>
</xs:element>

element StaffCode
diagram DmfAOriginal_20254_p190.png
type restriction of xs:integer
properties
content  simple
used by
complexType  OccupationType
facets
Kind  Value  Annotation
totalDigits  4
annotation
documentation
01199
source <xs:element name="StaffCode">
 
<xs:annotation>
   
<xs:documentation>01199</xs:documentation>
 
</xs:annotation>
 
<xs:simpleType>
   
<xs:restriction base="xs:integer">
     
<xs:totalDigits value="4"/>
   
</xs:restriction>
 
</xs:simpleType>
</xs:element>

element StatutoryRelationEndReason
diagram DmfAOriginal_20254_p191.png
type restriction of xs:integer
properties
content  simple
used by
complexType  OccupationPublicServiceDataType
facets
Kind  Value  Annotation
minInclusive  1
maxInclusive  10
totalDigits  2
annotation
documentation
00969
source <xs:element name="StatutoryRelationEndReason">
 
<xs:annotation>
   
<xs:documentation>00969</xs:documentation>
 
</xs:annotation>
 
<xs:simpleType>
   
<xs:restriction base="xs:integer">
     
<xs:minInclusive value="1"/>
     
<xs:maxInclusive value="10"/>
     
<xs:totalDigits value="2"/>
   
</xs:restriction>
 
</xs:simpleType>
</xs:element>

element Street
diagram DmfAOriginal_20254_p192.png
type restriction of xs:string
properties
content  simple
used by
complexType  AddressType
facets
Kind  Value  Annotation
maxLength  42
annotation
documentation
00517
source <xs:element name="Street">
 
<xs:annotation>
   
<xs:documentation>00517</xs:documentation>
 
</xs:annotation>
 
<xs:simpleType>
   
<xs:restriction base="xs:string">
     
<xs:maxLength value="42"/>
   
</xs:restriction>
 
</xs:simpleType>
</xs:element>

element StudentContribution
diagram DmfAOriginal_20254_p193.png
type extension of StudentContributionType
properties
content  complex
children StudentRemunAmountStudentContributionAmountStudentNbrDaysStudentHoursNbrLocalUnitIDUsingEmployer
used by
element  WorkerRecord
annotation
documentation
90003
source <xs:element name="StudentContribution">
 
<xs:annotation>
   
<xs:documentation>90003</xs:documentation>
 
</xs:annotation>
 
<xs:complexType>
   
<xs:complexContent>
     
<xs:extension base="StudentContributionType">
       
<xs:sequence>
         
<xs:element ref="UsingEmployer" minOccurs="0" maxOccurs="unbounded"/>
       
</xs:sequence>
     
</xs:extension>
   
</xs:complexContent>
 
</xs:complexType>
</xs:element>

element StudentContributionAmount
diagram DmfAOriginal_20254_p194.png
type restriction of xs:integer
properties
content  simple
used by
complexType  StudentContributionType
facets
Kind  Value  Annotation
minInclusive  0
maxInclusive  999999999
totalDigits  9
annotation
documentation
00077
source <xs:element name="StudentContributionAmount">
 
<xs:annotation>
   
<xs:documentation>00077</xs:documentation>
 
</xs:annotation>
 
<xs:simpleType>
   
<xs:restriction base="xs:integer">
     
<xs:minInclusive value="0"/>
     
<xs:maxInclusive value="999999999"/>
     
<xs:totalDigits value="9"/>
   
</xs:restriction>
 
</xs:simpleType>
</xs:element>

element StudentHoursNbr
diagram DmfAOriginal_20254_p195.png
type restriction of xs:integer
properties
content  simple
used by
complexType  StudentContributionType
facets
Kind  Value  Annotation
minInclusive  0
maxInclusive  999
totalDigits  3
annotation
documentation
01158
source <xs:element name="StudentHoursNbr">
 
<xs:annotation>
   
<xs:documentation>01158</xs:documentation>
 
</xs:annotation>
 
<xs:simpleType>
   
<xs:restriction base="xs:integer">
     
<xs:minInclusive value="0"/>
     
<xs:maxInclusive value="999"/>
     
<xs:totalDigits value="3"/>
   
</xs:restriction>
 
</xs:simpleType>
</xs:element>

element StudentNbrDays
diagram DmfAOriginal_20254_p196.png
type restriction of xs:integer
properties
content  simple
used by
complexType  StudentContributionType
facets
Kind  Value  Annotation
minInclusive  0
maxInclusive  50
totalDigits  2
annotation
documentation
00078
source <xs:element name="StudentNbrDays">
 
<xs:annotation>
   
<xs:documentation>00078</xs:documentation>
 
</xs:annotation>
 
<xs:simpleType>
   
<xs:restriction base="xs:integer">
     
<xs:minInclusive value="0"/>
     
<xs:maxInclusive value="50"/>
     
<xs:totalDigits value="2"/>
   
</xs:restriction>
 
</xs:simpleType>
</xs:element>

element StudentRemunAmount
diagram DmfAOriginal_20254_p197.png
type restriction of xs:integer
properties
content  simple
used by
complexType  StudentContributionType
facets
Kind  Value  Annotation
minInclusive  0
maxInclusive  999999999
totalDigits  9
annotation
documentation
00076
source <xs:element name="StudentRemunAmount">
 
<xs:annotation>
   
<xs:documentation>00076</xs:documentation>
 
</xs:annotation>
 
<xs:simpleType>
   
<xs:restriction base="xs:integer">
     
<xs:minInclusive value="0"/>
     
<xs:maxInclusive value="999999999"/>
     
<xs:totalDigits value="9"/>
   
</xs:restriction>
 
</xs:simpleType>
</xs:element>

element SubjectionEndingDate
diagram DmfAOriginal_20254_p198.png
type restriction of xs:date
properties
content  simple
used by
complexType  DismissedStatutoryWorkerContributionType
facets
Kind  Value  Annotation
pattern  \d{4}-\d{2}-\d{2}
annotation
documentation
00129
source <xs:element name="SubjectionEndingDate">
 
<xs:annotation>
   
<xs:documentation>00129</xs:documentation>
 
</xs:annotation>
 
<xs:simpleType>
   
<xs:restriction base="xs:date">
     
<xs:pattern value="\d{4}-\d{2}-\d{2}"/>
   
</xs:restriction>
 
</xs:simpleType>
</xs:element>

element SubjectionStartingDate
diagram DmfAOriginal_20254_p199.png
type restriction of xs:date
properties
content  simple
used by
complexType  DismissedStatutoryWorkerContributionType
facets
Kind  Value  Annotation
pattern  \d{4}-\d{2}-\d{2}
annotation
documentation
00127
source <xs:element name="SubjectionStartingDate">
 
<xs:annotation>
   
<xs:documentation>00127</xs:documentation>
 
</xs:annotation>
 
<xs:simpleType>
   
<xs:restriction base="xs:date">
     
<xs:pattern value="\d{4}-\d{2}-\d{2}"/>
   
</xs:restriction>
 
</xs:simpleType>
</xs:element>

element SubsidizedMeanWorkingHours
diagram DmfAOriginal_20254_p200.png
type restriction of xs:integer
properties
content  simple
used by
complexType  OccupationType
facets
Kind  Value  Annotation
totalDigits  4
annotation
documentation
01203
source <xs:element name="SubsidizedMeanWorkingHours">
 
<xs:annotation>
   
<xs:documentation>01203</xs:documentation>
 
</xs:annotation>
 
<xs:simpleType>
   
<xs:restriction base="xs:integer">
     
<xs:totalDigits value="4"/>
   
</xs:restriction>
 
</xs:simpleType>
</xs:element>

element SubstituteINSS
diagram DmfAOriginal_20254_p201.png
type restriction of xs:integer
properties
content  simple
used by
complexType  ComplementaryIndemnityType
facets
Kind  Value  Annotation
totalDigits  11
pattern  [0]|\d{11}
annotation
documentation
00749
appinfo
xs:inss
source <xs:element name="SubstituteINSS">
 
<xs:annotation>
   
<xs:documentation>00749</xs:documentation>
   
<xs:appinfo source="TDOType">xs:inss</xs:appinfo>
 
</xs:annotation>
 
<xs:simpleType>
   
<xs:restriction base="xs:integer">
     
<xs:totalDigits value="11"/>
     
<xs:pattern value="[0]|\d{11}"/>
   
</xs:restriction>
 
</xs:simpleType>
</xs:element>

element SupplPensionContributionExemption
diagram DmfAOriginal_20254_p202.png
type restriction of xs:string
properties
content  simple
used by
complexType  OccupationInformationsType
facets
Kind  Value  Annotation
maxLength  1
enumeration  1
enumeration  2
enumeration  3
enumeration  4
annotation
documentation
01013
source <xs:element name="SupplPensionContributionExemption">
 
<xs:annotation>
   
<xs:documentation>01013</xs:documentation>
 
</xs:annotation>
 
<xs:simpleType>
   
<xs:restriction base="xs:string">
     
<xs:maxLength value="1"/>
     
<xs:enumeration value="1"/>
     
<xs:enumeration value="2"/>
     
<xs:enumeration value="3"/>
     
<xs:enumeration value="4"/>
   
</xs:restriction>
 
</xs:simpleType>
</xs:element>

element System5
diagram DmfAOriginal_20254_p203.png
type restriction of xs:integer
properties
content  simple
used by
complexType  EmployerDeclarationType
facets
Kind  Value  Annotation
minInclusive  0
maxInclusive  1
totalDigits  1
annotation
documentation
00016
source <xs:element name="System5">
 
<xs:annotation>
   
<xs:documentation>00016</xs:documentation>
 
</xs:annotation>
 
<xs:simpleType>
   
<xs:restriction base="xs:integer">
     
<xs:minInclusive value="0"/>
     
<xs:maxInclusive value="1"/>
     
<xs:totalDigits value="1"/>
   
</xs:restriction>
 
</xs:simpleType>
</xs:element>

element TenthOrTwelfth
diagram DmfAOriginal_20254_p204.png
type restriction of xs:integer
properties
content  simple
used by
complexType  OccupationType
facets
Kind  Value  Annotation
totalDigits  2
enumeration  10
enumeration  12
enumeration  20
annotation
documentation
00060
source <xs:element name="TenthOrTwelfth">
 
<xs:annotation>
   
<xs:documentation>00060</xs:documentation>
 
</xs:annotation>
 
<xs:simpleType>
   
<xs:restriction base="xs:integer">
     
<xs:totalDigits value="2"/>
     
<xs:enumeration value="10"/>
     
<xs:enumeration value="12"/>
     
<xs:enumeration value="20"/>
   
</xs:restriction>
 
</xs:simpleType>
</xs:element>

element TrainingSituation
diagram DmfAOriginal_20254_p205.png
type restriction of xs:integer
properties
content  simple
used by
complexType  ActivationInformationType
facets
Kind  Value  Annotation
minInclusive  0
maxInclusive  2
totalDigits  2
annotation
documentation
01193
source <xs:element name="TrainingSituation">
 
<xs:annotation>
   
<xs:documentation>01193</xs:documentation>
 
</xs:annotation>
 
<xs:simpleType>
   
<xs:restriction base="xs:integer">
     
<xs:minInclusive value="0"/>
     
<xs:maxInclusive value="2"/>
     
<xs:totalDigits value="2"/>
   
</xs:restriction>
 
</xs:simpleType>
</xs:element>

element TrainingSituationStartDate
diagram DmfAOriginal_20254_p206.png
type restriction of xs:date
properties
content  simple
used by
complexType  ActivationInformationType
facets
Kind  Value  Annotation
pattern  \d{4}-\d{2}-\d{2}
annotation
documentation
01192
source <xs:element name="TrainingSituationStartDate">
 
<xs:annotation>
   
<xs:documentation>01192</xs:documentation>
 
</xs:annotation>
 
<xs:simpleType>
   
<xs:restriction base="xs:date">
     
<xs:pattern value="\d{4}-\d{2}-\d{2}"/>
   
</xs:restriction>
 
</xs:simpleType>
</xs:element>

element Trusteeship
diagram DmfAOriginal_20254_p207.png
type restriction of xs:integer
properties
content  simple
used by
complexType  EmployerDeclarationType
facets
Kind  Value  Annotation
minInclusive  0
maxInclusive  1
totalDigits  1
annotation
documentation
00012
source <xs:element name="Trusteeship">
 
<xs:annotation>
   
<xs:documentation>00012</xs:documentation>
 
</xs:annotation>
 
<xs:simpleType>
   
<xs:restriction base="xs:integer">
     
<xs:minInclusive value="0"/>
     
<xs:maxInclusive value="1"/>
     
<xs:totalDigits value="1"/>
   
</xs:restriction>
 
</xs:simpleType>
</xs:element>

element TypeForm
diagram DmfAOriginal_20254_p208.png
type restriction of xs:string
properties
content  simple
used by
complexType  FormType
facets
Kind  Value  Annotation
maxLength  2
enumeration  SU
annotation
documentation
00297
source <xs:element name="TypeForm">
 
<xs:annotation>
   
<xs:documentation>00297</xs:documentation>
 
</xs:annotation>
 
<xs:simpleType>
   
<xs:restriction base="xs:string">
     
<xs:maxLength value="2"/>
     
<xs:enumeration value="SU"/>
   
</xs:restriction>
 
</xs:simpleType>
</xs:element>

element UnrelatedAmount
diagram DmfAOriginal_20254_p209.png
type restriction of xs:integer
properties
content  simple
used by
complexType  ContributionUnrelatedToNPType
facets
Kind  Value  Annotation
minInclusive  0
maxInclusive  9999999999999
totalDigits  13
annotation
documentation
00022
source <xs:element name="UnrelatedAmount">
 
<xs:annotation>
   
<xs:documentation>00022</xs:documentation>
 
</xs:annotation>
 
<xs:simpleType>
   
<xs:restriction base="xs:integer">
     
<xs:minInclusive value="0"/>
     
<xs:maxInclusive value="9999999999999"/>
     
<xs:totalDigits value="13"/>
   
</xs:restriction>
 
</xs:simpleType>
</xs:element>

element UnrelatedCalculationBasis
diagram DmfAOriginal_20254_p210.png
type restriction of xs:integer
properties
content  simple
used by
complexType  ContributionUnrelatedToNPType
facets
Kind  Value  Annotation
minInclusive  0
maxInclusive  9999999999999
totalDigits  13
annotation
documentation
00021
source <xs:element name="UnrelatedCalculationBasis">
 
<xs:annotation>
   
<xs:documentation>00021</xs:documentation>
 
</xs:annotation>
 
<xs:simpleType>
   
<xs:restriction base="xs:integer">
     
<xs:minInclusive value="0"/>
     
<xs:maxInclusive value="9999999999999"/>
     
<xs:totalDigits value="13"/>
   
</xs:restriction>
 
</xs:simpleType>
</xs:element>

element UnrelatedEmployerClass
diagram DmfAOriginal_20254_p211.png
type restriction of xs:integer
properties
content  simple
used by
complexType  ContributionUnrelatedToNPType
facets
Kind  Value  Annotation
minInclusive  000
maxInclusive  999
totalDigits  3
pattern  \d{3}
annotation
documentation
00019
source <xs:element name="UnrelatedEmployerClass">
 
<xs:annotation>
   
<xs:documentation>00019</xs:documentation>
 
</xs:annotation>
 
<xs:simpleType>
   
<xs:restriction base="xs:integer">
     
<xs:minInclusive value="000"/>
     
<xs:maxInclusive value="999"/>
     
<xs:totalDigits value="3"/>
     
<xs:pattern value="\d{3}"/>
   
</xs:restriction>
 
</xs:simpleType>
</xs:element>

element UnrelatedWorkerCode
diagram DmfAOriginal_20254_p212.png
type restriction of xs:integer
properties
content  simple
used by
complexType  ContributionUnrelatedToNPType
facets
Kind  Value  Annotation
minInclusive  000
maxInclusive  999
totalDigits  3
pattern  \d{3}
annotation
documentation
00020
source <xs:element name="UnrelatedWorkerCode">
 
<xs:annotation>
   
<xs:documentation>00020</xs:documentation>
 
</xs:annotation>
 
<xs:simpleType>
   
<xs:restriction base="xs:integer">
     
<xs:minInclusive value="000"/>
     
<xs:maxInclusive value="999"/>
     
<xs:totalDigits value="3"/>
     
<xs:pattern value="\d{3}"/>
   
</xs:restriction>
 
</xs:simpleType>
</xs:element>

element UsingEmployer
diagram DmfAOriginal_20254_p213.png
type extension of UsingEmployerType
properties
content  complex
children JointCommissionNbrUsingEmployerNameUsingEmployerCompanyIDVATNbrINSSDailyContractNbrAddress
used by
elements  OccupationStudentContribution
annotation
documentation
90107
source <xs:element name="UsingEmployer">
 
<xs:annotation>
   
<xs:documentation>90107</xs:documentation>
 
</xs:annotation>
 
<xs:complexType>
   
<xs:complexContent>
     
<xs:extension base="UsingEmployerType">
       
<xs:sequence>
         
<xs:element ref="Address" minOccurs="0"/>
       
</xs:sequence>
     
</xs:extension>
   
</xs:complexContent>
 
</xs:complexType>
</xs:element>

element UsingEmployerCompanyID
diagram DmfAOriginal_20254_p214.png
type restriction of xs:integer
properties
content  simple
used by
complexType  UsingEmployerType
facets
Kind  Value  Annotation
minInclusive  0
maxInclusive  1999999943
totalDigits  10
pattern  0|\d{9}|\d{10}
annotation
documentation
00131
appinfo
CompanyID_conversion1
appinfo
xs:companyId
source <xs:element name="UsingEmployerCompanyID">
 
<xs:annotation>
   
<xs:documentation>00131</xs:documentation>
   
<xs:appinfo source="ConversionID">CompanyID_conversion1</xs:appinfo>
   
<xs:appinfo source="TDOType">xs:companyId</xs:appinfo>
 
</xs:annotation>
 
<xs:simpleType>
   
<xs:restriction base="xs:integer">
     
<xs:minInclusive value="0"/>
     
<xs:maxInclusive value="1999999943"/>
     
<xs:totalDigits value="10"/>
     
<xs:pattern value="0|\d{9}|\d{10}"/>
   
</xs:restriction>
 
</xs:simpleType>
</xs:element>

element UsingEmployerName
diagram DmfAOriginal_20254_p215.png
type restriction of xs:string
properties
content  simple
used by
complexType  UsingEmployerType
facets
Kind  Value  Annotation
maxLength  96
annotation
documentation
00153
source <xs:element name="UsingEmployerName">
 
<xs:annotation>
   
<xs:documentation>00153</xs:documentation>
 
</xs:annotation>
 
<xs:simpleType>
   
<xs:restriction base="xs:string">
     
<xs:maxLength value="96"/>
   
</xs:restriction>
 
</xs:simpleType>
</xs:element>

element VATNbr
diagram DmfAOriginal_20254_p216.png
type restriction of xs:string
properties
content  simple
used by
complexType  UsingEmployerType
facets
Kind  Value  Annotation
maxLength  30
annotation
documentation
01185
source <xs:element name="VATNbr">
 
<xs:annotation>
   
<xs:documentation>01185</xs:documentation>
 
</xs:annotation>
 
<xs:simpleType>
   
<xs:restriction base="xs:string">
     
<xs:maxLength value="30"/>
   
</xs:restriction>
 
</xs:simpleType>
</xs:element>

element WeekHoursNbr
diagram DmfAOriginal_20254_p217.png
type restriction of xs:integer
properties
content  simple
used by
complexType  ScaleSalaryType
facets
Kind  Value  Annotation
minInclusive  0
maxInclusive  4800
totalDigits  4
annotation
documentation
00975
source <xs:element name="WeekHoursNbr">
 
<xs:annotation>
   
<xs:documentation>00975</xs:documentation>
 
</xs:annotation>
 
<xs:simpleType>
   
<xs:restriction base="xs:integer">
     
<xs:minInclusive value="0"/>
     
<xs:maxInclusive value="4800"/>
     
<xs:totalDigits value="4"/>
   
</xs:restriction>
 
</xs:simpleType>
</xs:element>

element WelfareBenefitTheoreticalAmount
diagram DmfAOriginal_20254_p218.png
type restriction of xs:integer
properties
content  simple
used by
complexType  ComplIndemnityContributionType
facets
Kind  Value  Annotation
minInclusive  0
maxInclusive  999999999
totalDigits  9
annotation
documentation
00956
source <xs:element name="WelfareBenefitTheoreticalAmount">
 
<xs:annotation>
   
<xs:documentation>00956</xs:documentation>
 
</xs:annotation>
 
<xs:simpleType>
   
<xs:restriction base="xs:integer">
     
<xs:minInclusive value="0"/>
     
<xs:maxInclusive value="999999999"/>
     
<xs:totalDigits value="9"/>
   
</xs:restriction>
 
</xs:simpleType>
</xs:element>

element WorkerBirthdate
diagram DmfAOriginal_20254_p219.png
type restriction of xs:string
properties
content  simple
used by
complexType  NaturalPersonType
facets
Kind  Value  Annotation
length  10
pattern  \d{4}-\d{2}-\d{2}
annotation
documentation
00028
appinfo
Date_conversion2
source <xs:element name="WorkerBirthdate">
 
<xs:annotation>
   
<xs:documentation>00028</xs:documentation>
   
<xs:appinfo source="ConversionID">Date_conversion2</xs:appinfo>
 
</xs:annotation>
 
<xs:simpleType>
   
<xs:restriction base="xs:string">
     
<xs:length value="10"/>
     
<xs:pattern value="\d{4}-\d{2}-\d{2}"/>
   
</xs:restriction>
 
</xs:simpleType>
</xs:element>

element WorkerBirthplace
diagram DmfAOriginal_20254_p220.png
type restriction of xs:string
properties
content  simple
used by
complexType  NaturalPersonType
facets
Kind  Value  Annotation
maxLength  40
pattern  [\s\S]*\S[\s\S]*
annotation
documentation
00168
source <xs:element name="WorkerBirthplace">
 
<xs:annotation>
   
<xs:documentation>00168</xs:documentation>
 
</xs:annotation>
 
<xs:simpleType>
   
<xs:restriction base="xs:string">
     
<xs:maxLength value="40"/>
     
<xs:pattern value="[\s\S]*\S[\s\S]*"/>
   
</xs:restriction>
 
</xs:simpleType>
</xs:element>

element WorkerBirthplaceCountry
diagram DmfAOriginal_20254_p221.png
type restriction of xs:integer
properties
content  simple
used by
complexType  NaturalPersonType
facets
Kind  Value  Annotation
minInclusive  0
maxInclusive  99999
totalDigits  5
annotation
documentation
00169
source <xs:element name="WorkerBirthplaceCountry">
 
<xs:annotation>
   
<xs:documentation>00169</xs:documentation>
 
</xs:annotation>
 
<xs:simpleType>
   
<xs:restriction base="xs:integer">
     
<xs:minInclusive value="0"/>
     
<xs:maxInclusive value="99999"/>
     
<xs:totalDigits value="5"/>
   
</xs:restriction>
 
</xs:simpleType>
</xs:element>

element WorkerCity
diagram DmfAOriginal_20254_p222.png
type restriction of xs:string
properties
content  simple
used by
complexType  NaturalPersonType
facets
Kind  Value  Annotation
maxLength  40
annotation
documentation
00034
source <xs:element name="WorkerCity">
 
<xs:annotation>
   
<xs:documentation>00034</xs:documentation>
 
</xs:annotation>
 
<xs:simpleType>
   
<xs:restriction base="xs:string">
     
<xs:maxLength value="40"/>
   
</xs:restriction>
 
</xs:simpleType>
</xs:element>

element WorkerCode
diagram DmfAOriginal_20254_p223.png
type restriction of xs:integer
properties
content  simple
used by
complexType  WorkerRecordType
facets
Kind  Value  Annotation
minInclusive  000
maxInclusive  999
totalDigits  3
pattern  \d{3}
annotation
documentation
00037
source <xs:element name="WorkerCode">
 
<xs:annotation>
   
<xs:documentation>00037</xs:documentation>
 
</xs:annotation>
 
<xs:simpleType>
   
<xs:restriction base="xs:integer">
     
<xs:minInclusive value="000"/>
     
<xs:maxInclusive value="999"/>
     
<xs:totalDigits value="3"/>
     
<xs:pattern value="\d{3}"/>
   
</xs:restriction>
 
</xs:simpleType>
</xs:element>

element WorkerContribution
diagram DmfAOriginal_20254_p224.png
type WorkerContributionType
properties
content  complex
children ContributionWorkerCodeContributionTypeContributionCalculationBasisContributionAmountFirstHiringDate
used by
element  WorkerRecord
annotation
documentation
90001
source <xs:element name="WorkerContribution" type="WorkerContributionType">
 
<xs:annotation>
   
<xs:documentation>90001</xs:documentation>
 
</xs:annotation>
</xs:element>

element WorkerCountry
diagram DmfAOriginal_20254_p225.png
type restriction of xs:integer
properties
content  simple
used by
complexType  NaturalPersonType
facets
Kind  Value  Annotation
minInclusive  0
maxInclusive  99999
totalDigits  5
annotation
documentation
00035
source <xs:element name="WorkerCountry">
 
<xs:annotation>
   
<xs:documentation>00035</xs:documentation>
 
</xs:annotation>
 
<xs:simpleType>
   
<xs:restriction base="xs:integer">
     
<xs:minInclusive value="0"/>
     
<xs:maxInclusive value="99999"/>
     
<xs:totalDigits value="5"/>
   
</xs:restriction>
 
</xs:simpleType>
</xs:element>

element WorkerDeduction
diagram DmfAOriginal_20254_p226.png
type extension of WorkerDeductionType
properties
content  complex
children DeductionCodeDeductionCalculationBasisDeductionAmountDeductionRightStartingDateManagementCostNbrMonthsReplacedINSSApplicantINSSCertificateOriginDeductionDetail
used by
element  WorkerRecord
annotation
documentation
90110
source <xs:element name="WorkerDeduction">
 
<xs:annotation>
   
<xs:documentation>90110</xs:documentation>
 
</xs:annotation>
 
<xs:complexType>
   
<xs:complexContent>
     
<xs:extension base="WorkerDeductionType">
       
<xs:sequence>
         
<xs:element ref="DeductionDetail" minOccurs="0" maxOccurs="99"/>
       
</xs:sequence>
     
</xs:extension>
   
</xs:complexContent>
 
</xs:complexType>
</xs:element>

element WorkerFirstName
diagram DmfAOriginal_20254_p227.png
type restriction of xs:string
properties
content  simple
used by
complexType  NaturalPersonType
facets
Kind  Value  Annotation
minLength  1
maxLength  24
annotation
documentation
00026
source <xs:element name="WorkerFirstName">
 
<xs:annotation>
   
<xs:documentation>00026</xs:documentation>
 
</xs:annotation>
 
<xs:simpleType>
   
<xs:restriction base="xs:string">
     
<xs:minLength value="1"/>
     
<xs:maxLength value="24"/>
   
</xs:restriction>
 
</xs:simpleType>
</xs:element>

element WorkerHouseNbr
diagram DmfAOriginal_20254_p228.png
type restriction of xs:string
properties
content  simple
used by
complexType  NaturalPersonType
facets
Kind  Value  Annotation
maxLength  10
annotation
documentation
00031
source <xs:element name="WorkerHouseNbr">
 
<xs:annotation>
   
<xs:documentation>00031</xs:documentation>
 
</xs:annotation>
 
<xs:simpleType>
   
<xs:restriction base="xs:string">
     
<xs:maxLength value="10"/>
   
</xs:restriction>
 
</xs:simpleType>
</xs:element>

element WorkerInitial
diagram DmfAOriginal_20254_p229.png
type restriction of xs:string
properties
content  simple
used by
complexType  NaturalPersonType
facets
Kind  Value  Annotation
length  1
pattern  \p{L}
annotation
documentation
00027
source <xs:element name="WorkerInitial">
 
<xs:annotation>
   
<xs:documentation>00027</xs:documentation>
 
</xs:annotation>
 
<xs:simpleType>
   
<xs:restriction base="xs:string">
     
<xs:length value="1"/>
     
<xs:pattern value="\p{L}"/>
   
</xs:restriction>
 
</xs:simpleType>
</xs:element>

element WorkerName
diagram DmfAOriginal_20254_p230.png
type restriction of xs:string
properties
content  simple
used by
complexType  NaturalPersonType
facets
Kind  Value  Annotation
minLength  1
maxLength  48
annotation
documentation
00025
source <xs:element name="WorkerName">
 
<xs:annotation>
   
<xs:documentation>00025</xs:documentation>
 
</xs:annotation>
 
<xs:simpleType>
   
<xs:restriction base="xs:string">
     
<xs:minLength value="1"/>
     
<xs:maxLength value="48"/>
   
</xs:restriction>
 
</xs:simpleType>
</xs:element>

element WorkerPostBox
diagram DmfAOriginal_20254_p231.png
type restriction of xs:string
properties
content  simple
used by
complexType  NaturalPersonType
facets
Kind  Value  Annotation
maxLength  4
annotation
documentation
00032
source <xs:element name="WorkerPostBox">
 
<xs:annotation>
   
<xs:documentation>00032</xs:documentation>
 
</xs:annotation>
 
<xs:simpleType>
   
<xs:restriction base="xs:string">
     
<xs:maxLength value="4"/>
   
</xs:restriction>
 
</xs:simpleType>
</xs:element>

element WorkerRecord
diagram DmfAOriginal_20254_p232.png
type extension of WorkerRecordType
properties
content  complex
children EmployerClassWorkerCodeNOSSQuarterStartingDateNOSSQuarterEndingDateBorderActivityWithRiskLocalUnitIDWorkerRecordUserReferenceOccupationActivationInformationWorkerContributionWorkerDeductionDismissedStatutoryWorkerContributionStudentContributionEarlyRetirementContributionComplementaryIndemnityIndemnityWAPM
used by
element  NaturalPerson
annotation
documentation
90012
source <xs:element name="WorkerRecord">
 
<xs:annotation>
   
<xs:documentation>90012</xs:documentation>
 
</xs:annotation>
 
<xs:complexType>
   
<xs:complexContent>
     
<xs:extension base="WorkerRecordType">
       
<xs:choice>
         
<xs:sequence>
           
<xs:element ref="Occupation" maxOccurs="unbounded"/>
           
<xs:element ref="ActivationInformation" minOccurs="0"/>
           
<xs:element ref="WorkerContribution" minOccurs="0" maxOccurs="unbounded"/>
           
<xs:element ref="WorkerDeduction" minOccurs="0" maxOccurs="unbounded"/>
         
</xs:sequence>
         
<xs:element ref="DismissedStatutoryWorkerContribution"/>
         
<xs:sequence>
           
<xs:element ref="StudentContribution"/>
           
<xs:element ref="WorkerContribution" minOccurs="0" maxOccurs="1"/>
         
</xs:sequence>
         
<xs:element ref="EarlyRetirementContribution" maxOccurs="2"/>
         
<xs:element ref="ComplementaryIndemnity" maxOccurs="unbounded"/>
         
<xs:sequence>
           
<xs:element ref="WorkerContribution" minOccurs="1" maxOccurs="2"/>
           
<xs:element ref="IndemnityWAPM" maxOccurs="unbounded"/>
         
</xs:sequence>
       
</xs:choice>
     
</xs:extension>
   
</xs:complexContent>
 
</xs:complexType>
</xs:element>

element WorkerRecordUserReference
diagram DmfAOriginal_20254_p233.png
type restriction of xs:string
properties
content  simple
used by
complexType  WorkerRecordType
facets
Kind  Value  Annotation
maxLength  20
annotation
documentation
00616
source <xs:element name="WorkerRecordUserReference">
 
<xs:annotation>
   
<xs:documentation>00616</xs:documentation>
 
</xs:annotation>
 
<xs:simpleType>
   
<xs:restriction base="xs:string">
     
<xs:maxLength value="20"/>
   
</xs:restriction>
 
</xs:simpleType>
</xs:element>

element WorkerSex
diagram DmfAOriginal_20254_p234.png
type restriction of xs:integer
properties
content  simple
used by
complexType  NaturalPersonType
facets
Kind  Value  Annotation
minInclusive  1
maxInclusive  2
totalDigits  1
annotation
documentation
00029
source <xs:element name="WorkerSex">
 
<xs:annotation>
   
<xs:documentation>00029</xs:documentation>
 
</xs:annotation>
 
<xs:simpleType>
   
<xs:restriction base="xs:integer">
     
<xs:minInclusive value="1"/>
     
<xs:maxInclusive value="2"/>
     
<xs:totalDigits value="1"/>
   
</xs:restriction>
 
</xs:simpleType>
</xs:element>

element WorkerStatus
diagram DmfAOriginal_20254_p235.png
type restriction of xs:string
properties
content  simple
used by
complexType  OccupationType
facets
Kind  Value  Annotation
maxLength  2
annotation
documentation
00053
source <xs:element name="WorkerStatus">
 
<xs:annotation>
   
<xs:documentation>00053</xs:documentation>
 
</xs:annotation>
 
<xs:simpleType>
   
<xs:restriction base="xs:string">
     
<xs:maxLength value="2"/>
   
</xs:restriction>
 
</xs:simpleType>
</xs:element>

element WorkerStreet
diagram DmfAOriginal_20254_p236.png
type restriction of xs:string
properties
content  simple
used by
complexType  NaturalPersonType
facets
Kind  Value  Annotation
maxLength  35
annotation
documentation
00030
source <xs:element name="WorkerStreet">
 
<xs:annotation>
   
<xs:documentation>00030</xs:documentation>
 
</xs:annotation>
 
<xs:simpleType>
   
<xs:restriction base="xs:string">
     
<xs:maxLength value="35"/>
   
</xs:restriction>
 
</xs:simpleType>
</xs:element>

element WorkerZIPCode
diagram DmfAOriginal_20254_p237.png
type restriction of xs:string
properties
content  simple
used by
complexType  NaturalPersonType
facets
Kind  Value  Annotation
maxLength  9
annotation
documentation
00033
source <xs:element name="WorkerZIPCode">
 
<xs:annotation>
   
<xs:documentation>00033</xs:documentation>
 
</xs:annotation>
 
<xs:simpleType>
   
<xs:restriction base="xs:string">
     
<xs:maxLength value="9"/>
   
</xs:restriction>
 
</xs:simpleType>
</xs:element>

element WorkingDaysSystem
diagram DmfAOriginal_20254_p238.png
type restriction of xs:integer
properties
content  simple
used by
complexType  OccupationType
facets
Kind  Value  Annotation
minInclusive  0
maxInclusive  700
totalDigits  3
annotation
documentation
00047
appinfo
DaysCount_conversion1
source <xs:element name="WorkingDaysSystem">
 
<xs:annotation>
   
<xs:documentation>00047</xs:documentation>
   
<xs:appinfo source="ConversionID">DaysCount_conversion1</xs:appinfo>
 
</xs:annotation>
 
<xs:simpleType>
   
<xs:restriction base="xs:integer">
     
<xs:minInclusive value="0"/>
     
<xs:maxInclusive value="700"/>
     
<xs:totalDigits value="3"/>
   
</xs:restriction>
 
</xs:simpleType>
</xs:element>

element WorkingRegulationsEndingDate
diagram DmfAOriginal_20254_p239.png
type restriction of xs:date
properties
content  simple
used by
complexType  OccupationDeductionDetailType
facets
Kind  Value  Annotation
pattern  \d{4}-\d{2}-\d{2}
annotation
documentation
00914
source <xs:element name="WorkingRegulationsEndingDate">
 
<xs:annotation>
   
<xs:documentation>00914</xs:documentation>
 
</xs:annotation>
 
<xs:simpleType>
   
<xs:restriction base="xs:date">
     
<xs:pattern value="\d{4}-\d{2}-\d{2}"/>
   
</xs:restriction>
 
</xs:simpleType>
</xs:element>

element WorkingRegulationsRegistryNbr
diagram DmfAOriginal_20254_p240.png
type restriction of xs:string
properties
content  simple
used by
complexType  DeductionDetailType
facets
Kind  Value  Annotation
maxLength  16
annotation
documentation
00142
source <xs:element name="WorkingRegulationsRegistryNbr">
 
<xs:annotation>
   
<xs:documentation>00142</xs:documentation>
 
</xs:annotation>
 
<xs:simpleType>
   
<xs:restriction base="xs:string">
     
<xs:maxLength value="16"/>
   
</xs:restriction>
 
</xs:simpleType>
</xs:element>

element WorkingRegulationsStartingDate
diagram DmfAOriginal_20254_p241.png
type restriction of xs:date
properties
content  simple
used by
complexTypes  DeductionDetailTypeOccupationDeductionDetailType
facets
Kind  Value  Annotation
pattern  \d{4}-\d{2}-\d{2}
annotation
documentation
00143
source <xs:element name="WorkingRegulationsStartingDate">
 
<xs:annotation>
   
<xs:documentation>00143</xs:documentation>
 
</xs:annotation>
 
<xs:simpleType>
   
<xs:restriction base="xs:date">
     
<xs:pattern value="\d{4}-\d{2}-\d{2}"/>
   
</xs:restriction>
 
</xs:simpleType>
</xs:element>

element ZIPCode
diagram DmfAOriginal_20254_p242.png
type restriction of xs:string
properties
content  simple
used by
complexType  AddressType
facets
Kind  Value  Annotation
maxLength  9
annotation
documentation
00520
source <xs:element name="ZIPCode">
 
<xs:annotation>
   
<xs:documentation>00520</xs:documentation>
 
</xs:annotation>
 
<xs:simpleType>
   
<xs:restriction base="xs:string">
     
<xs:maxLength value="9"/>
   
</xs:restriction>
 
</xs:simpleType>
</xs:element>

complexType ActivationInformationType
diagram DmfAOriginal_20254_p243.png
children ServiceExemptionStartDateTrainingSituationStartDateTrainingSituationActivationPercentageStatus
used by
element  ActivationInformation
source <xs:complexType name="ActivationInformationType">
 
<xs:sequence>
   
<xs:element ref="ServiceExemptionStartDate"/>
   
<xs:element ref="TrainingSituationStartDate"/>
   
<xs:element ref="TrainingSituation"/>
   
<xs:element ref="ActivationPercentageStatus" minOccurs="0"/>
 
</xs:sequence>
</xs:complexType>

complexType AdditionalScaleSalaryType
diagram DmfAOriginal_20254_p244.png
children AdditionalScaleSalaryStartDateAdditionalScaleSalaryEndDateAdditionalScaleSalaryReferenceAdditionalScaleSalaryBasisAmountAdditionalScaleSalaryPercentageNbrHoursOrServicesAdditionalScaleSalaryAmount
used by
element  AdditionalScaleSalary
source <xs:complexType name="AdditionalScaleSalaryType">
 
<xs:sequence>
   
<xs:element ref="AdditionalScaleSalaryStartDate"/>
   
<xs:element ref="AdditionalScaleSalaryEndDate" minOccurs="0"/>
   
<xs:element ref="AdditionalScaleSalaryReference"/>
   
<xs:element ref="AdditionalScaleSalaryBasisAmount" minOccurs="0"/>
   
<xs:element ref="AdditionalScaleSalaryPercentage" minOccurs="0"/>
   
<xs:element ref="NbrHoursOrServices" minOccurs="0"/>
   
<xs:element ref="AdditionalScaleSalaryAmount"/>
 
</xs:sequence>
</xs:complexType>

complexType AddressType
diagram DmfAOriginal_20254_p245.png
children StreetHouseNbrPostBoxZIPCodeCityCountry
used by
element  Address
source <xs:complexType name="AddressType">
 
<xs:sequence>
   
<xs:element ref="Street" minOccurs="0"/>
   
<xs:element ref="HouseNbr" minOccurs="0"/>
   
<xs:element ref="PostBox" minOccurs="0"/>
   
<xs:element ref="ZIPCode" minOccurs="0"/>
   
<xs:element ref="City" minOccurs="0"/>
   
<xs:element ref="Country" minOccurs="0"/>
 
</xs:sequence>
</xs:complexType>

complexType CompanyVehicleType
diagram DmfAOriginal_20254_p246.png
children CompanyVehicleSequenceNbrLicensePlateEcoVehicle
used by
element  CompanyVehicle
source <xs:complexType name="CompanyVehicleType">
 
<xs:sequence>
   
<xs:element ref="CompanyVehicleSequenceNbr"/>
   
<xs:element ref="LicensePlate"/>
   
<xs:element ref="EcoVehicle" minOccurs="0"/>
 
</xs:sequence>
</xs:complexType>

complexType ComplementaryIndemnityType
diagram DmfAOriginal_20254_p247.png
children EmployerNotionJointCommissionNbrActivityCodeDebtorTypeFirstComplIndemnityDateComplIndemnityAgreementNotionHalfTimeCareerInterruptionNotionServiceExemptionNotionReplacementAccordanceWCCNotionSubstituteINSSResumptionOfWorkMeasureComplIndemnityNbrOfPartsNoticeDateAilingOrReorgCompanyNotionAcknowledgementStartDateAcknowledgementEndDate
used by
element  ComplementaryIndemnity
source <xs:complexType name="ComplementaryIndemnityType">
 
<xs:sequence>
   
<xs:element ref="EmployerNotion"/>
   
<xs:element ref="JointCommissionNbr"/>
   
<xs:element ref="ActivityCode"/>
   
<xs:element ref="DebtorType" minOccurs="0"/>
   
<xs:element ref="FirstComplIndemnityDate"/>
   
<xs:element ref="ComplIndemnityAgreementNotion"/>
   
<xs:element ref="HalfTimeCareerInterruptionNotion"/>
   
<xs:element ref="ServiceExemptionNotion" minOccurs="1" maxOccurs="1"/>
   
<xs:element ref="ReplacementAccordanceWCCNotion"/>
   
<xs:element ref="SubstituteINSS" minOccurs="0"/>
   
<xs:element ref="ResumptionOfWorkMeasure" minOccurs="0"/>
   
<xs:element ref="ComplIndemnityNbrOfParts" minOccurs="0"/>
   
<xs:element ref="NoticeDate" minOccurs="0"/>
   
<xs:element ref="AilingOrReorgCompanyNotion" minOccurs="0"/>
   
<xs:element ref="AcknowledgementStartDate" minOccurs="0"/>
   
<xs:element ref="AcknowledgementEndDate" minOccurs="0"/>
 
</xs:sequence>
</xs:complexType>

complexType ComplIndemnityContributionType
diagram DmfAOriginal_20254_p248.png
children ContributionWorkerCodeContributionTypeIndemnityContributionPeriodCodeComplIndemnityAmountAdjustNotionContributionSequenceNbrComplIndemnityAmountCapitalizationNotionWelfareBenefitTheoreticalAmountComplIndemnityNbrMonthsNbrMonthsDecimalsIncompleteMonthNbrDaysIncompleteMonthReasonFloorApplicationNotionContributionAmount
used by
element  ComplIndemnityContribution
source <xs:complexType name="ComplIndemnityContributionType">
 
<xs:sequence>
   
<xs:element ref="ContributionWorkerCode"/>
   
<xs:element ref="ContributionType"/>
   
<xs:element ref="IndemnityContributionPeriodCode" minOccurs="0"/>
   
<xs:element ref="ComplIndemnityAmountAdjustNotion"/>
   
<xs:element ref="ContributionSequenceNbr"/>
   
<xs:element ref="ComplIndemnityAmount"/>
   
<xs:element ref="CapitalizationNotion" minOccurs="0"/>
   
<xs:element ref="WelfareBenefitTheoreticalAmount" minOccurs="0"/>
   
<xs:element ref="ComplIndemnityNbrMonths"/>
   
<xs:element ref="NbrMonthsDecimals" minOccurs="0"/>
   
<xs:element ref="IncompleteMonthNbrDays" minOccurs="0"/>
   
<xs:element ref="IncompleteMonthReason" minOccurs="0"/>
   
<xs:element ref="FloorApplicationNotion" minOccurs="0"/>
   
<xs:element ref="ContributionAmount"/>
 
</xs:sequence>
</xs:complexType>

complexType ContributionUnrelatedToNPType
diagram DmfAOriginal_20254_p249.png
children UnrelatedEmployerClassUnrelatedWorkerCodeUnrelatedCalculationBasisUnrelatedAmount
used by
element  ContributionUnrelatedToNP
source <xs:complexType name="ContributionUnrelatedToNPType">
 
<xs:sequence>
   
<xs:element ref="UnrelatedEmployerClass"/>
   
<xs:element ref="UnrelatedWorkerCode"/>
   
<xs:element ref="UnrelatedCalculationBasis" minOccurs="0"/>
   
<xs:element ref="UnrelatedAmount"/>
 
</xs:sequence>
</xs:complexType>

complexType DeductionDetailType
diagram DmfAOriginal_20254_p250.png
children DeductionDetailSequenceNbrDeductionDetailAmountWorkingRegulationsRegistryNbrWorkingRegulationsStartingDateAverageWorkingTimeBeforeReductionAverageWorkingTimeAfterReduction
used by
element  DeductionDetail
source <xs:complexType name="DeductionDetailType">
 
<xs:sequence>
   
<xs:element ref="DeductionDetailSequenceNbr"/>
   
<xs:element ref="DeductionDetailAmount" minOccurs="0"/>
   
<xs:element ref="WorkingRegulationsRegistryNbr" minOccurs="0"/>
   
<xs:element ref="WorkingRegulationsStartingDate" minOccurs="0"/>
   
<xs:element ref="AverageWorkingTimeBeforeReduction" minOccurs="0"/>
   
<xs:element ref="AverageWorkingTimeAfterReduction" minOccurs="0"/>
 
</xs:sequence>
</xs:complexType>

complexType DismissedStatutoryWorkerContributionType
diagram DmfAOriginal_20254_p251.png
children GrossRefRemunAmountGrossRefRemunContributionAmountRefNbrDaysSubjectionStartingDateSubjectionEndingDate
used by
element  DismissedStatutoryWorkerContribution
source <xs:complexType name="DismissedStatutoryWorkerContributionType">
 
<xs:sequence>
   
<xs:element ref="GrossRefRemunAmount"/>
   
<xs:element ref="GrossRefRemunContributionAmount"/>
   
<xs:element ref="RefNbrDays"/>
   
<xs:element ref="SubjectionStartingDate"/>
   
<xs:element ref="SubjectionEndingDate"/>
 
</xs:sequence>
</xs:complexType>

complexType EarlyRetirementContributionType
diagram DmfAOriginal_20254_p252.png
children EarlyRetirementCodeEarlyRetirementNbrMonthsEarlyRetirementContributionAmount
used by
element  EarlyRetirementContribution
source <xs:complexType name="EarlyRetirementContributionType">
 
<xs:sequence>
   
<xs:element ref="EarlyRetirementCode"/>
   
<xs:element ref="EarlyRetirementNbrMonths" minOccurs="0"/>
   
<xs:element ref="EarlyRetirementContributionAmount"/>
 
</xs:sequence>
</xs:complexType>

complexType EmployerCompensationType
diagram DmfAOriginal_20254_p253.png
children CompensationCodeCompensationAmountCompensationException
used by
element  EmployerCompensation
source <xs:complexType name="EmployerCompensationType">
 
<xs:sequence>
   
<xs:element ref="CompensationCode"/>
   
<xs:element ref="CompensationAmount" minOccurs="0"/>
   
<xs:element ref="CompensationException" minOccurs="0"/>
 
</xs:sequence>
</xs:complexType>

complexType EmployerDeclarationType
diagram DmfAOriginal_20254_p254.png
children QuarterNOSSRegistrationNbrTrusteeshipCompanyIDNetOwedAmountSystem5HolidayStartingDate
used by
element  EmployerDeclaration
source <xs:complexType name="EmployerDeclarationType">
 
<xs:sequence>
   
<xs:element ref="Quarter"/>
   
<xs:element ref="NOSSRegistrationNbr"/>
   
<xs:element ref="Trusteeship"/>
   
<xs:element ref="CompanyID"/>
   
<xs:element ref="NetOwedAmount"/>
   
<xs:element ref="System5" minOccurs="0"/>
   
<xs:element ref="HolidayStartingDate" minOccurs="0"/>
 
</xs:sequence>
</xs:complexType>

complexType FormType
diagram DmfAOriginal_20254_p255.png
children IdentificationFormCreationDateFormCreationHourAttestationStatusTypeForm
used by
element  Form
source <xs:complexType name="FormType">
 
<xs:sequence>
   
<xs:element ref="Identification"/>
   
<xs:element ref="FormCreationDate"/>
   
<xs:element ref="FormCreationHour"/>
   
<xs:element ref="AttestationStatus"/>
   
<xs:element ref="TypeForm"/>
 
</xs:sequence>
</xs:complexType>

complexType IndemnityWAPMType
diagram DmfAOriginal_20254_p256.png
children IndemnityNatureIncapacityDegreeIndemnityAmount
used by
element  IndemnityWAPM
source <xs:complexType name="IndemnityWAPMType">
 
<xs:sequence>
   
<xs:element ref="IndemnityNature"/>
   
<xs:element ref="IncapacityDegree"/>
   
<xs:element ref="IndemnityAmount"/>
 
</xs:sequence>
</xs:complexType>

complexType NaturalPersonType
diagram DmfAOriginal_20254_p257.png
children NaturalPersonSequenceNbrINSSSISWorkerNameWorkerFirstNameWorkerInitialWorkerBirthdateWorkerBirthplaceWorkerBirthplaceCountryWorkerSexWorkerStreetWorkerHouseNbrWorkerPostBoxWorkerZIPCodeWorkerCityWorkerCountryNationalityNaturalPersonUserReference
used by
element  NaturalPerson
source <xs:complexType name="NaturalPersonType">
 
<xs:sequence>
   
<xs:element ref="NaturalPersonSequenceNbr"/>
   
<xs:element ref="INSS"/>
   
<xs:element ref="SIS" minOccurs="0" maxOccurs="0"/>
   
<xs:element ref="WorkerName" minOccurs="0" maxOccurs="0"/>
   
<xs:element ref="WorkerFirstName" minOccurs="0" maxOccurs="0"/>
   
<xs:element ref="WorkerInitial" minOccurs="0" maxOccurs="0"/>
   
<xs:element ref="WorkerBirthdate" minOccurs="0" maxOccurs="0"/>
   
<xs:element ref="WorkerBirthplace" minOccurs="0" maxOccurs="0"/>
   
<xs:element ref="WorkerBirthplaceCountry" minOccurs="0" maxOccurs="0"/>
   
<xs:element ref="WorkerSex" minOccurs="0" maxOccurs="0"/>
   
<xs:element ref="WorkerStreet" minOccurs="0" maxOccurs="0"/>
   
<xs:element ref="WorkerHouseNbr" minOccurs="0" maxOccurs="0"/>
   
<xs:element ref="WorkerPostBox" minOccurs="0" maxOccurs="0"/>
   
<xs:element ref="WorkerZIPCode" minOccurs="0" maxOccurs="0"/>
   
<xs:element ref="WorkerCity" minOccurs="0" maxOccurs="0"/>
   
<xs:element ref="WorkerCountry" minOccurs="0" maxOccurs="0"/>
   
<xs:element ref="Nationality" minOccurs="0" maxOccurs="0"/>
   
<xs:element ref="NaturalPersonUserReference" minOccurs="0"/>
 
</xs:sequence>
</xs:complexType>

complexType OccupationDeductionDetailType
diagram DmfAOriginal_20254_p258.png
children DeductionDetailSequenceNbrWorkingRegulationsStartingDateWorkingRegulationsEndingDateAverageWorkingTimeBeforeReductionAverageWorkingTimeAfterReduction
used by
element  OccupationDeductionDetail
source <xs:complexType name="OccupationDeductionDetailType">
 
<xs:sequence>
   
<xs:element ref="DeductionDetailSequenceNbr"/>
   
<xs:element ref="WorkingRegulationsStartingDate" minOccurs="0"/>
   
<xs:element ref="WorkingRegulationsEndingDate" minOccurs="0"/>
   
<xs:element ref="AverageWorkingTimeBeforeReduction" minOccurs="0"/>
   
<xs:element ref="AverageWorkingTimeAfterReduction" minOccurs="0"/>
 
</xs:sequence>
</xs:complexType>

complexType OccupationDeductionType
diagram DmfAOriginal_20254_p259.png
children DeductionCodeDeductionCalculationBasisDeductionAmountDeductionRightStartingDateManagementCostNbrMonthsReplacedINSSApplicantINSSCertificateOrigin
used by
element  OccupationDeduction
source <xs:complexType name="OccupationDeductionType">
 
<xs:sequence>
   
<xs:element ref="DeductionCode"/>
   
<xs:element ref="DeductionCalculationBasis" minOccurs="0"/>
   
<xs:element ref="DeductionAmount" minOccurs="0"/>
   
<xs:element ref="DeductionRightStartingDate" minOccurs="0"/>
   
<xs:element ref="ManagementCostNbrMonths" minOccurs="0"/>
   
<xs:element ref="ReplacedINSS" minOccurs="0"/>
   
<xs:element ref="ApplicantINSS" minOccurs="0"/>
   
<xs:element ref="CertificateOrigin" minOccurs="0"/>
 
</xs:sequence>
</xs:complexType>

complexType OccupationInformationsType
diagram DmfAOriginal_20254_p260.png
children HorecaExtraPostedWorkerNOSSLPASocialMaribelHourRemunHourRemunInThousandthOfEuroSixMonthsIllnessDateFirstWeekGuaranteedSalaryNbrDaysIllnessGrossRemunAmountPSDDclExemptionSupplPensionContributionExemptionObligationControlInformationDefinitiveNominationDateNewMaribelEmploymentDatePSPContribCalcBasisDerogationCareerMeasureServiceExemptionNotionHolidayDaysNumberSectorDetailMobilityBudgetFlemishTrainingHolidayHoursNbrRegionalAidMeasureEmployabilityMeasureActivitySubSectorFlexiNotion
used by
element  OccupationInformations
source <xs:complexType name="OccupationInformationsType">
 
<xs:sequence>
   
<xs:element ref="HorecaExtra" minOccurs="0"/>
   
<xs:element ref="PostedWorker" minOccurs="0"/>
   
<xs:element ref="NOSSLPASocialMaribel" minOccurs="0"/>
   
<xs:element ref="HourRemun" minOccurs="0"/>
   
<xs:element ref="HourRemunInThousandthOfEuro" minOccurs="0"/>
   
<xs:element ref="SixMonthsIllnessDate" minOccurs="0"/>
   
<xs:element ref="FirstWeekGuaranteedSalaryNbrDays" minOccurs="0"/>
   
<xs:element ref="IllnessGrossRemunAmount" minOccurs="0"/>
   
<xs:element ref="PSDDclExemption" minOccurs="0"/>
   
<xs:element ref="SupplPensionContributionExemption" minOccurs="0"/>
   
<xs:element ref="ObligationControlInformation" minOccurs="0"/>
   
<xs:element ref="DefinitiveNominationDate" minOccurs="0" maxOccurs="0"/>
   
<xs:element ref="NewMaribelEmploymentDate" minOccurs="0"/>
   
<xs:element ref="PSPContribCalcBasisDerogation" minOccurs="0"/>
   
<xs:element ref="CareerMeasure" minOccurs="0"/>
   
<xs:element ref="ServiceExemptionNotion" minOccurs="0"/>
   
<xs:element ref="HolidayDaysNumber" minOccurs="0"/>
   
<xs:element ref="SectorDetail" minOccurs="0"/>
   
<xs:element ref="MobilityBudget" minOccurs="0"/>
   
<xs:element ref="FlemishTrainingHolidayHoursNbr" minOccurs="0"/>
   
<xs:element ref="RegionalAidMeasure" minOccurs="0"/>
   
<xs:element ref="EmployabilityMeasure" minOccurs="0"/>
   
<xs:element ref="ActivitySubSector" minOccurs="0"/>
   
<xs:element ref="FlexiNotion" minOccurs="0"/>
 
</xs:sequence>
</xs:complexType>

complexType OccupationPublicServiceDataType
diagram DmfAOriginal_20254_p261.png
children OccupationPSDStartDateOccupationPSDEndDatePublicSectorInstitutionTypePublicSectorPersonnelCategoryGradeOrFunctionOfficialLanguageAssignmentTypeFunctionNatureStatutoryRelationEndReason
used by
element  OccupationPublicServiceData
source <xs:complexType name="OccupationPublicServiceDataType">
 
<xs:sequence>
   
<xs:element ref="OccupationPSDStartDate"/>
   
<xs:element ref="OccupationPSDEndDate" minOccurs="0"/>
   
<xs:element ref="PublicSectorInstitutionType"/>
   
<xs:element ref="PublicSectorPersonnelCategory"/>
   
<xs:element ref="GradeOrFunction"/>
   
<xs:element ref="OfficialLanguage"/>
   
<xs:element ref="AssignmentType"/>
   
<xs:element ref="FunctionNature"/>
   
<xs:element ref="StatutoryRelationEndReason" minOccurs="0"/>
 
</xs:sequence>
</xs:complexType>

complexType OccupationType
diagram DmfAOriginal_20254_p262.png
children OccupationSequenceNbrOccupationStartingDateOccupationEndingDateJointCommissionNbrWorkingDaysSystemContractTypeRefMeanWorkingHoursWorkerStatusMeanWorkingHoursReorganisationMeasureEmploymentPromotionRetiredApprenticeshipRemunMethodPositionCodeFlyingStaffClassTenthOrTwelfthOccupationUserReferenceDaysJustificationActivityCodeLocalUnitIDShipIdStaffCodeSubsidizedMeanWorkingHours
used by
element  Occupation
source <xs:complexType name="OccupationType">
 
<xs:sequence>
   
<xs:element ref="OccupationSequenceNbr"/>
   
<xs:element ref="OccupationStartingDate" minOccurs="0"/>
   
<xs:element ref="OccupationEndingDate" minOccurs="0"/>
   
<xs:element ref="JointCommissionNbr"/>
   
<xs:element ref="WorkingDaysSystem"/>
   
<xs:element ref="ContractType"/>
   
<xs:element ref="RefMeanWorkingHours" minOccurs="0"/>
   
<xs:element ref="WorkerStatus" minOccurs="0"/>
   
<xs:element ref="MeanWorkingHours" minOccurs="0"/>
   
<xs:element ref="ReorganisationMeasure" minOccurs="0"/>
   
<xs:element ref="EmploymentPromotion" minOccurs="0"/>
   
<xs:element ref="Retired"/>
   
<xs:element ref="Apprenticeship" minOccurs="0"/>
   
<xs:element ref="RemunMethod" minOccurs="0"/>
   
<xs:element ref="PositionCode" minOccurs="0"/>
   
<xs:element ref="FlyingStaffClass" minOccurs="0"/>
   
<xs:element ref="TenthOrTwelfth" minOccurs="0"/>
   
<xs:element ref="OccupationUserReference" minOccurs="0"/>
   
<xs:element ref="DaysJustification" minOccurs="0"/>
   
<xs:element ref="ActivityCode" minOccurs="0"/>
   
<xs:element ref="LocalUnitID" minOccurs="0"/>
   
<xs:element ref="ShipId" minOccurs="0"/>
   
<xs:element ref="StaffCode" minOccurs="0"/>
   
<xs:element ref="SubsidizedMeanWorkingHours" minOccurs="0"/>
 
</xs:sequence>
</xs:complexType>

complexType ReferenceType
diagram DmfAOriginal_20254_p263.png
children ReferenceTypeReferenceOriginReferenceNbr
used by
element  Reference
source <xs:complexType name="ReferenceType">
 
<xs:sequence>
   
<xs:element ref="ReferenceType"/>
   
<xs:element ref="ReferenceOrigin"/>
   
<xs:element ref="ReferenceNbr"/>
 
</xs:sequence>
</xs:complexType>

complexType RemunType
diagram DmfAOriginal_20254_p264.png
children RemunSequenceNbrRemunCodeBonusPaymentFrequencyPercentagePaidRemunAmount
used by
element  Remun
source <xs:complexType name="RemunType">
 
<xs:sequence>
   
<xs:element ref="RemunSequenceNbr"/>
   
<xs:element ref="RemunCode"/>
   
<xs:element ref="BonusPaymentFrequency" minOccurs="0"/>
   
<xs:element ref="PercentagePaid" minOccurs="0"/>
   
<xs:element ref="RemunAmount"/>
 
</xs:sequence>
</xs:complexType>

complexType ReorgMeasureInformationType
diagram DmfAOriginal_20254_p265.png
children ReorganisationMeasureReorganisationMeasurePercentage
used by
element  ReorgMeasureInformation
source <xs:complexType name="ReorgMeasureInformationType">
 
<xs:sequence>
   
<xs:element ref="ReorganisationMeasure"/>
   
<xs:element ref="ReorganisationMeasurePercentage"/>
 
</xs:sequence>
</xs:complexType>

complexType ScaleSalaryType
diagram DmfAOriginal_20254_p266.png
children ScaleSalaryStartDateScaleSalaryEndDatePecuniarySeniorityStartDateSalaryScaleReferenceScaleSalaryAmountWeekHoursNbrScaleSalaryWeekHoursNbrReducedScaleSalaryNotion
used by
element  ScaleSalary
source <xs:complexType name="ScaleSalaryType">
 
<xs:sequence>
   
<xs:element ref="ScaleSalaryStartDate"/>
   
<xs:element ref="ScaleSalaryEndDate" minOccurs="0"/>
   
<xs:element ref="PecuniarySeniorityStartDate"/>
   
<xs:element ref="SalaryScaleReference"/>
   
<xs:element ref="ScaleSalaryAmount"/>
   
<xs:element ref="WeekHoursNbr" minOccurs="0"/>
   
<xs:element ref="ScaleSalaryWeekHoursNbr" minOccurs="0"/>
   
<xs:element ref="ReducedScaleSalaryNotion" minOccurs="0"/>
 
</xs:sequence>
</xs:complexType>

complexType SecondPillarInformationType
diagram DmfAOriginal_20254_p267.png
children ReferenceYearMonthMonthlyScaleSalaryMonthlyAdditionalScaleSalaryMonthlyHomeIndemnityOfficialLanguage
used by
element  SecondPillarInformation
source <xs:complexType name="SecondPillarInformationType">
 
<xs:sequence>
   
<xs:element ref="ReferenceYearMonth"/>
   
<xs:element ref="MonthlyScaleSalary"/>
   
<xs:element ref="MonthlyAdditionalScaleSalary" minOccurs="0"/>
   
<xs:element ref="MonthlyHomeIndemnity" minOccurs="0"/>
   
<xs:element ref="OfficialLanguage" minOccurs="0"/>
 
</xs:sequence>
</xs:complexType>

complexType ServiceType
diagram DmfAOriginal_20254_p268.png
children ServiceSequenceNbrServiceCodeServiceNbrDaysServiceNbrHoursFlightNbrMinutes
used by
element  Service
source <xs:complexType name="ServiceType">
 
<xs:sequence>
   
<xs:element ref="ServiceSequenceNbr"/>
   
<xs:element ref="ServiceCode"/>
   
<xs:element ref="ServiceNbrDays"/>
   
<xs:element ref="ServiceNbrHours" minOccurs="0"/>
   
<xs:element ref="FlightNbrMinutes" minOccurs="0"/>
 
</xs:sequence>
</xs:complexType>

complexType StudentContributionType
diagram DmfAOriginal_20254_p269.png
children StudentRemunAmountStudentContributionAmountStudentNbrDaysStudentHoursNbrLocalUnitID
used by
element  StudentContribution
source <xs:complexType name="StudentContributionType">
 
<xs:sequence>
   
<xs:element ref="StudentRemunAmount"/>
   
<xs:element ref="StudentContributionAmount"/>
   
<xs:choice>
     
<xs:element ref="StudentNbrDays"/>
     
<xs:element ref="StudentHoursNbr"/>
   
</xs:choice>
   
<xs:element ref="LocalUnitID" minOccurs="0"/>
 
</xs:sequence>
</xs:complexType>

complexType UsingEmployerType
diagram DmfAOriginal_20254_p270.png
children JointCommissionNbrUsingEmployerNameUsingEmployerCompanyIDVATNbrINSSDailyContractNbr
used by
element  UsingEmployer
source <xs:complexType name="UsingEmployerType">
 
<xs:sequence>
   
<xs:element ref="JointCommissionNbr" minOccurs="0" maxOccurs="0"/>
   
<xs:element ref="UsingEmployerName" minOccurs="0"/>
   
<xs:element ref="UsingEmployerCompanyID" minOccurs="0"/>
   
<xs:element ref="VATNbr" minOccurs="0"/>
   
<xs:element ref="INSS" minOccurs="0"/>
   
<xs:element ref="DailyContractNbr" minOccurs="0"/>
 
</xs:sequence>
</xs:complexType>

complexType WorkerContributionType
diagram DmfAOriginal_20254_p271.png
children ContributionWorkerCodeContributionTypeContributionCalculationBasisContributionAmountFirstHiringDate
used by
element  WorkerContribution
source <xs:complexType name="WorkerContributionType">
 
<xs:sequence>
   
<xs:element ref="ContributionWorkerCode"/>
   
<xs:element ref="ContributionType"/>
   
<xs:element ref="ContributionCalculationBasis" minOccurs="0"/>
   
<xs:element ref="ContributionAmount"/>
   
<xs:element ref="FirstHiringDate" minOccurs="0"/>
 
</xs:sequence>
</xs:complexType>

complexType WorkerDeductionType
diagram DmfAOriginal_20254_p272.png
children DeductionCodeDeductionCalculationBasisDeductionAmountDeductionRightStartingDateManagementCostNbrMonthsReplacedINSSApplicantINSSCertificateOrigin
used by
element  WorkerDeduction
source <xs:complexType name="WorkerDeductionType">
 
<xs:sequence>
   
<xs:element ref="DeductionCode"/>
   
<xs:element ref="DeductionCalculationBasis" minOccurs="0"/>
   
<xs:element ref="DeductionAmount" minOccurs="0"/>
   
<xs:element ref="DeductionRightStartingDate" minOccurs="0"/>
   
<xs:element ref="ManagementCostNbrMonths" minOccurs="0"/>
   
<xs:element ref="ReplacedINSS" minOccurs="0"/>
   
<xs:element ref="ApplicantINSS" minOccurs="0"/>
   
<xs:element ref="CertificateOrigin" minOccurs="0"/>
 
</xs:sequence>
</xs:complexType>

complexType WorkerRecordType
diagram DmfAOriginal_20254_p273.png
children EmployerClassWorkerCodeNOSSQuarterStartingDateNOSSQuarterEndingDateBorderActivityWithRiskLocalUnitIDWorkerRecordUserReference
used by
element  WorkerRecord
source <xs:complexType name="WorkerRecordType">
 
<xs:sequence>
   
<xs:element ref="EmployerClass"/>
   
<xs:element ref="WorkerCode"/>
   
<xs:element ref="NOSSQuarterStartingDate"/>
   
<xs:element ref="NOSSQuarterEndingDate"/>
   
<xs:element ref="Border"/>
   
<xs:element ref="ActivityWithRisk" minOccurs="0"/>
   
<xs:element ref="LocalUnitID" minOccurs="0"/>
   
<xs:element ref="WorkerRecordUserReference" minOccurs="0"/>
 
</xs:sequence>
</xs:complexType>


XML Schema documentation generated by XMLSpy Schema Editor http://www.altova.com/xmlspy